全球布局是成为一流轮胎企业的关键路径,创新升级引领消费趋势
1、国际轮胎市场状况
(1)全球轮胎市场规模庞大
全球轮胎市场近年来规模保持在1,500亿美元以上,2023年达到了1,920亿美元。尽管新兴市场汽车保有量增速放缓,全球轮胎市场仍将长期保持高位。轮胎作为汽车必需消耗品,需求持续存在。随着发展中国家的崛起和全球汽车保有量的提升,未来市场仍有较大增长空间。
2018-2024年全球轮胎销售额情况(亿美元)

资料来源:普华有策
(2)亚洲、欧洲、北美为全球主要轮胎市场
北美、欧洲为全球传统轮胎消费市场,近年来,全球轮胎工业的中心正逐步向亚洲地区转移,主要原因系轮胎工业属于资本、技术和劳动密集型产业,亚洲地区具有相对廉价且优质的劳动力资源,且业已形成完整的轮胎产业链。随着亚洲地区的经济水平不断提高且工业基础不断增强,其轮胎消费量及生产量占比有望进一步提升。
(3)大型轮胎企业市场份额高
凭借着雄厚的资金实力、持续的研发投入以及多年以来建立的品牌及渠道优势,国际大型轮胎制造商领先优势较为显著,全球轮胎市场集中度高。2023年,米其林、普利司通和固特异三家公司组成的全球轮胎行业“第一集团”总销售额为702.93亿美元,占据36.61%的市场份额;包括中策橡胶在内的全球轮胎制造企业前10强总销售额为1,183.94亿美元,占据61.66%的市场份额。由于轮胎行业固有的规模经济效应,可以预见未来大型轮胎企业仍将保持较高的市场份额。
2、中国轮胎市场状况
(1)中国轮胎市场增长空间广阔
在我国城市化进程稳步发展、人均可支配收入逐步提高等因素的影响下,我国汽车保有量不断攀升。2024年全国机动车保有量达4.53亿辆,较上年末增长4.13%。不断增加的机动车数量带动我国轮胎需求快速增长。
2018-2024年我国机动车保有量(亿辆)

资料来源:普华有策
未来几年,我国轮胎行业市场容量预计仍将持续增长。我国汽车保有量不断增长的同时,汽车普及率仍较低。因此,我国汽车保有量仍有较大的上涨空间,将带动轮胎行业市场容量继续增长。
(2)子午线轮胎占据绝大部分市场
子午线轮胎在中国市场占据主导地位,2021年产量达6.97亿条,其中子午线轮胎为6.57亿条,子午化率为94.5%。《橡胶行业“十四五”发展规划指导纲要》,到“十四五”末,轮胎子午化率预计将提高至96%,全钢胎无内胎率达70%,乘用车胎扁平化率为30%,农业胎子午化率提升至15%左右,巨型工程胎子午化率达到100%。
(3)新能源汽车迅速发展带来新机遇
2020年11月2日,国务院发布《新能源汽车产业发展规划(2021-2035年)》,目标到2025年新能源汽车占新车销售的20%左右,并实现高度自动驾驶商业化。2023年新能源汽车市场占有率已达31.6%。随着行业发展,国内轮胎企业可凭借性价比和服务优势,与海外企业竞争,强化技术研发与新能源汽车制造商的合作,提升市场份额。
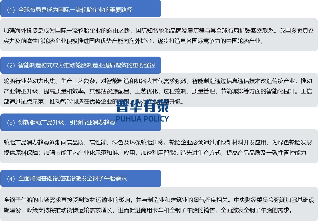
3、行业发展趋势
行业发展趋势

资料来源:普华有策
4、行业技术水平及发展趋势
(1)行业技术水平
我国轮胎产业体系已较为完整,能够满足汽车工业需求,并且部分企业在技术研发方面取得进展,技术水平接近国际先进水平。然而,仍存在一些问题:首先,许多企业的自主研发能力较弱,高性能轿车子午胎的研发与国际差距较大;其次,产品质量不高,制造精度较低;最后,企业众多,部分集中在中低端领域,存在同质化竞争,技术和产品综合性能仍与先进企业有差距。
综上所述,我国虽然是一个轮胎生产与轮胎出口大国,但目前的研发能力、装备工艺技术水平、品牌影响力与国际水平相比还存在一定差距。
(2)行业技术发展趋势
世界轮胎工业经过150多年的“轮胎前工业化时代”,现在已进入“轮胎后工业化时代”,新一轮技术革命已开始,目前主要体现在几方面:
(1)轮胎产品性能的持续提升,向高技术含量和精细化产品的方向发展;
(2)轮胎创新产品的发展,轮胎将集安全、绿色、环保、智能化于一体,成为世界轮胎发展新趋势;
(3)轮胎全自动生产技术的发展,以低温连续混炼和以轮胎成型为核心的子午线轮胎全自动化生产线,向低能耗、高效率、高精度方向发展。
(4)汽车轮胎与AI的融合正在推动更智能、更高效、更安全的汽车驾驶体验。如:AI算法可以根据数据提供精确的维修和更换建议,减少爆胎或其他轮胎故障的风险;AI可以在加速时调整轮胎的抓地力和牵引力,确保更好的加速表现和减少轮胎滑动。随着AI技术的不断发展,未来的轮胎将不仅仅是一个物理组件,更是一个智能系统,它能够通过不断优化、实时调整来提升驾驶的整体性能和安全性。随着自动驾驶和智能交通技术的普及,轮胎的智能化也会变得越来越重要,成为车辆系统中不可或缺的一部分。
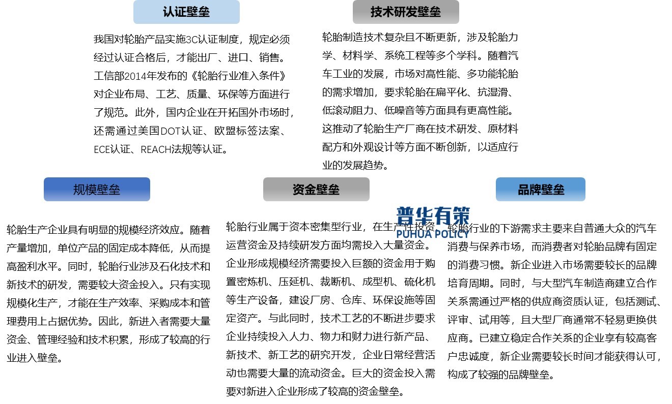
5、进入行业的主要壁垒
行业壁垒

资料来源:普华有策
6、行业内主要企业
(1)森麒麟
公司致力于绿色、安全、高品质子午线轮胎及航空轮胎的研发、生产与销售。公司主营业务为专注于绿色、安全、高品质、高性能子午线轮胎(半钢子午线轮胎、全钢子午线轮胎)及航空轮胎的研发、生产、销售。公司主要产品有经济型乘用车轮胎、高性能乘用车轮胎及特殊性能轮胎、轻卡轮胎、重卡轮胎、赛车轮胎、航空轮胎。公司智能制造水平在行业内位居领先示范地位。
(2)玲珑轮胎
玲珑轮胎是一家专业化、规模化的轮胎生产企业,形成了玲珑、ATLAS、利奥、EVOLUXX等面向全球差异化市场定位的多元化品牌体系。公司是一家集轮胎的设计、开发、制造与销售为一体的技术型轮胎生产企业。公司主要产品分为乘用及轻卡子午线轮胎、卡客车子午线轮胎和非公路轮胎。
(3)赛轮轮胎
赛轮轮胎致力于为全球轮胎用户提供更优质的产品与服务,以先进的技术推动橡胶轮胎行业高质量发展。公司自2009年开始从事轮胎循环利用相关产品的研发、生产和销售业务,2014年开始从事轮胎贸易业务。产品包括半钢子午线轮胎、全钢子午线轮胎以及非公路轮胎。
《2025-2031年轮胎行业市场调研及发展趋势预测报告》涵盖行业全球及中国发展概况、供需数据、市场规模,产业政策/规划、相关技术/专利、竞争格局、上游原料情况、下游主要应用市场需求规模及前景、区域结构、市场集中度、重点企业/玩家,企业占有率、行业特征、驱动因素、市场前景预测,投资策略、主要壁垒构成、相关风险等内容。同时北京普华有策信息咨询有限公司还提供市场专项调研项目、产业研究报告、产业链咨询、项目可行性研究报告、专精特新小巨人认证、市场占有率报告、十五五规划、项目后评价报告、BP商业计划书、产业图谱、产业规划、蓝白皮书、国家级制造业单项冠军企业认证、IPO募投可研、IPO工作底稿咨询等服务。(PHPOLICY:MJ)
目录
第一章轮胎行业相关概述
第一节轮胎行业定义及分类
一、行业定义
二、行业特性及在国民经济中的地位及影响
第二节轮胎行业特点及模式
一、轮胎行业发展特征
二、轮胎行业经营模式
第三节轮胎行业产业链分析
一、产业链结构
二、轮胎行业主要上游2020-2024年供给规模分析
三、轮胎行业主要上游2020-2024年价格分析
四、轮胎行业主要上游2025-2031年发展趋势分析
五、轮胎行业主要下游2020-2024年发展概况分析
六、轮胎行业主要下游2025-2031年发展趋势分析
第二章轮胎行业全球发展分析
第一节全球轮胎市场总体情况分析
一、全球轮胎行业的发展特点
二、全球轮胎市场结构
三、全球轮胎行业市场规模分析
四、全球轮胎行业竞争格局
五、全球轮胎市场区域分布
六、全球轮胎行业市场规模预测
第二节全球主要国家(地区)市场分析
一、欧洲
1、欧洲轮胎行业市场规模
2、欧洲轮胎市场结构
3、2025-2031年欧洲轮胎行业发展前景预测
二、北美
1、北美轮胎行业市场规模
2、北美轮胎市场结构
3、2025-2031年北美轮胎行业发展前景预测
三、日韩
1、日韩轮胎行业市场规模
2、日韩轮胎市场结构
3、2025-2031年日韩轮胎行业发展前景预测
四、其他
第三章《国民经济行业分类与代码》中轮胎所属行业2025-2031年规划概述
第一节2020-2024年所属行业发展回顾
一、2020-2024年所属行业运行情况
二、2020-2024年所属行业发展特点
三、2020-2024年所属行业发展成就
第二节轮胎行业所属行业2025-2031年规划解读
一、2025-2031年规划的总体战略布局
二、2025-2031年规划对经济发展的影响
三、2025-2031年规划的主要目标
第四章2025-2031年行业发展环境分析
第一节2025-2031年世界经济发展趋势
第二节2025-2031年我国经济面临的形势
第三节2025-2031年我国对外经济贸易预测
第四节2025-2031年行业技术环境分析
一、行业相关技术
二、行业专利情况
1、中国轮胎专利申请
2、中国轮胎专利公开
3、中国轮胎热门申请人
4、中国轮胎热门技术
第五节2025-2031年行业社会环境分析
第五章普华有策对轮胎行业总体发展状况
第一节轮胎行业特性分析
第二节轮胎产业特征与行业重要性
第三节2020-2024年轮胎行业发展分析
一、2020-2024年轮胎行业发展态势分析
二、2020-2024年轮胎行业发展特点分析
三、2025-2031年区域产业布局与产业转移
第四节2020-2024年轮胎行业规模情况分析
一、行业单位规模情况分析
二、行业人员规模状况分析
三、行业资产规模状况分析
四、行业市场规模状况分析
第五节2020-2024年轮胎行业财务能力分析与2025-2031年预测
一、行业盈利能力分析与预测
二、行业偿债能力分析与预测
三、行业营运能力分析与预测
四、行业发展能力分析与预测
第六章POLICY对2025-2031年我国轮胎市场供需形势分析
第一节我国轮胎市场供需分析
一、2020-2024年我国轮胎行业供给情况
二、2020-2024年我国轮胎行业需求情况
1、轮胎行业需求市场
2、轮胎行业客户结构
3、轮胎行业区域需求结构
三、2020-2024年我国轮胎行业供需平衡分析
第二节轮胎产品市场应用及需求预测
一、轮胎产品应用市场总体需求分析
1、轮胎产品应用市场需求特征
2、轮胎产品应用市场需求总规模
二、2025-2031年轮胎行业领域需求量预测
1、2025-2031年轮胎行业领域需求产品功能预测
2、2025-2031年轮胎行业领域需求产品市场格局预测
第七章我国轮胎行业运行分析
第一节我国轮胎行业发展状况分析
一、我国轮胎行业发展阶段
二、我国轮胎行业发展总体概况
第二节2020-2024年轮胎行业发展现状
一、2020-2024年我国轮胎行业市场规模(增速)
二、2020-2024年我国轮胎行业发展分析
三、2020-2024年中国轮胎企业发展分析
第三节2020-2024年轮胎市场情况分析
一、2020-2024年中国轮胎市场总体概况
二、2020-2024年中国轮胎市场发展分析
第四节我国轮胎市场价格走势分析
一、轮胎市场定价机制组成
二、轮胎市场价格影响因素
三、2020-2024年轮胎价格走势分析
四、2025-2031年轮胎价格走势预测
第八章POLICY对中国轮胎市场规模分析
第一节2020-2024年中国轮胎市场规模分析
第二节2020-2024年我国轮胎区域结构分析
第三节2020-2024年中国轮胎区域市场规模
一、2020-2024年东北地区市场规模分析
二、2020-2024年华北地区市场规模分析
三、2020-2024年华东地区市场规模分析
四、2020-2024年华中地区市场规模分析
五、2020-2024年华南地区市场规模分析
六、2020-2024年西部地区市场规模分析
第四节2025-2031年中国轮胎区域市场前景预测
一、2025-2031年东北地区市场前景预测
二、2025-2031年华北地区市场前景预测
三、2025-2031年华东地区市场前景预测
四、2025-2031年华中地区市场前景预测
五、2025-2031年华南地区市场前景预测
六、2025-2031年西部地区市场前景预测
第九章普●华●有●策对2025-2031年轮胎行业产业结构调整分析
第一节轮胎产业结构分析
一、市场细分充分程度分析
二、下游应用领域需求结构占比
三、领先应用领域的结构分析(所有制结构)
第二节产业价值链条的结构分析及产业链条的整体竞争优势分析
一、产业价值链条的构成
二、产业链条的竞争优势与劣势分析
第十章轮胎行业竞争力优势分析
第一节轮胎行业竞争力优势分析
一、行业整体竞争力评价
二、行业竞争力评价结果分析
三、竞争优势评价及构建建议
第二节中国轮胎行业竞争力剖析
第三节轮胎行业SWOT分析
一、轮胎行业优势分析
二、轮胎行业劣势分析
三、轮胎行业机会分析
四、轮胎行业威胁分析
第十一章2025-2031年轮胎行业市场竞争策略分析
第一节行业总体市场竞争状况分析
一、轮胎行业竞争结构分析
1、现有企业间竞争
2、潜在进入者分析
3、替代品威胁分析
4、供应商议价能力
5、客户议价能力
6、竞争结构特点总结
二、轮胎行业企业间竞争格局分析
1、不同规模企业竞争格局
2、不同所有制企业竞争格局
3、不同区域企业竞争格局
三、轮胎行业集中度分析
1、市场集中度分析
2、企业集中度分析
3、区域集中度分析
第二节中国轮胎行业竞争格局综述
一、轮胎行业竞争概况
二、重点企业市场份额占比分析
三、轮胎行业主要企业竞争力分析
1、重点企业资产总计对比分析
2、重点企业从业人员对比分析
3、重点企业营业收入对比分析
4、重点企业利润总额对比分析
5、重点企业负债总额对比分析
第三节2020-2024年轮胎行业竞争格局分析
一、国内主要轮胎企业动向
二、国内轮胎企业拟在建项目分析
三、我国轮胎市场集中度分析
第四节轮胎企业竞争策略分析
一、提高轮胎企业竞争力的策略
二、影响轮胎企业核心竞争力的因素及提升途径
第十二章普华有策对行业重点企业发展形势分析
第一节企业一
一、企业概况及轮胎产品介绍
二、企业核心竞争力分析
三、企业主要利润指标分析
四、2020-2024年主要经营数据指标
五、企业发展战略规划
第二节企业二
一、企业概况及轮胎产品介绍
二、企业核心竞争力分析
三、企业主要利润指标分析
四、2020-2024年主要经营数据指标
五、企业发展战略规划
第三节企业三
一、企业概况及轮胎产品介绍
二、企业核心竞争力分析
三、企业主要利润指标分析
四、2020-2024年主要经营数据指标
五、企业发展战略规划
第四节企业四
一、企业概况及轮胎产品介绍
二、企业核心竞争力分析
三、企业主要利润指标分析
四、2020-2024年主要经营数据指标
五、企业发展战略规划
第五节企业五
一、企业概况及轮胎产品介绍
二、企业核心竞争力分析
三、企业主要利润指标分析
四、2020-2024年主要经营数据指标
五、企业发展战略规划
第六节 其他
第十三章普●华●有●策对2025-2031年轮胎行业投资前景展望
第一节轮胎行业2025-2031年投资机会分析
一、轮胎行业典型项目分析
二、可以投资的轮胎模式
三、2025-2031年轮胎投资机会
第二节2025-2031年轮胎行业发展预测分析
一、产业集中度趋势分析
二、2025-2031年行业发展趋势
三、2025-2031年轮胎行业技术开发方向
四、总体行业2025-2031年整体规划及预测
第三节2025-2031年规划将为轮胎行业找到新的增长点
第十四章普●华●有●策对2025-2031年轮胎行业发展趋势及投资风险分析
第一节2020-2024年轮胎存在的问题
第二节2025-2031年发展预测分析
一、2025-2031年轮胎发展方向分析
二、2025-2031年轮胎行业发展规模预测
三、2025-2031年轮胎行业发展趋势预测
四、2025-2031年轮胎行业发展重点
第三节2025-2031年行业进入壁垒分析
一、技术壁垒分析
二、资金壁垒分析
三、政策壁垒分析
四、其他壁垒分析
第四节2025-2031年轮胎行业投资风险分析
一、竞争风险分析
二、原材料风险分析
三、人才风险分析
四、技术风险分析
五、其他风险分析

户名:北京普华有策信息咨询有限公司
开户银行:中国农业银行股份有限公司北京复兴路支行
账号:1121 0301 0400 11817
任何客户订购普华有策产品,公司都将出具全额的正规增值税发票,并发送到客户指定微信或邮箱。
