展望2025年:锂盐行业进入壁垒、行业特征简析
1、锂盐行业
锂盐是一种盐类化合物,主要由金属锂或锂离子与酸根离子结合而成。锂盐通常呈现出白色固体形态,具有较高的熔点和热稳定性。它们在水溶液中能够解离出锂离子和相应的酸根离子,表现出典型的离子化合物的特性。此外,锂盐通常具有良好的导电性,因此在电池制造等领域有广泛应用。根据酸根离子的不同,常见的锂盐包括氯化锂、硝酸锂、硫酸锂等。
常见的锂盐介绍

资料来源:普华有策
2、进入行业的主要壁垒
(1)技术研发与生产工艺壁垒
锂盐行业下游企业对锂盐产品的纯度和功能性要求较高,比如锂含量、杂质含量、磁性物质含量、产品粒度等均有严格指标,提锂生产是一个相对复杂的过程,产出情况受原料含锂品位、设备装置、工艺设计、物料配方和生产细节管控等多个因素影响,使得该行业具有较高的技术壁垒。在核心技术与生产工艺方面,目前世界范围内仅有少数公司可以规模化生产锂盐产品,头部企业对锂盐生产技术采取了严格的保密措施,对于新进者而言,每一项新产品、新技术的诞生,其核心难题的突破和生产工艺的成熟均需要较长的时间积累,并且工艺水平、产品品质优化和核心技术人员的培养都需要较长的周期,这形成了锂盐行业较高的技术和工艺壁垒。
(2)资源壁垒
近年来随着新能源汽车和锂电池的快速发展,锂作为绿色发展的关键性材料,锂矿资源的战略重要性凸显。全球锂资源储量分布高度集中,尽管全球大力开发新锂矿资源,但目前全球资源供应仍主要由澳大利亚锂矿和南美锂三角盐湖主导,全球锂盐头部企业对上游锂资源的争夺激烈,已成熟开发的锂矿资源基本被锁定。就资源禀赋而言,我国锂资源的整体禀赋不高,虽然作为全球最主要的锂盐生产基地,但锂盐生产企业所需的锂原材料自给率低,锂资源对外依存度仍高达57.5%。对于新进入市场者,若无直接的优质锂资源,或缺少稳定的上游供应渠道,将难以获得优质稳定的原材料供应,原材料品质的不一致可能导致最终的锂产品质量的不稳定。由此可见,锂盐行业具有较高的资源壁垒。
(3)资金壁垒
锂盐行业属于资金密集型行业,一是锂盐产品对于生产环境及生产设备的要求较高,新建产线需要大额资金投入且因工艺路径、设备调试、人员培训等因素,需要较长周期方可正式运营生产,前期投入较高;二是因锂资源供应较为集中,造成原材料价格较高,同时生产过程所需的原材料数量规规模较大,这使得原材料采购和生产经营周转需要占用大量的流动资金;三是锂盐行业处于新能源、新材料、新药品产业三大发展领域的端口,受终端需求推动,必须不断进行技术更新和产品研发,而企业的技术和工艺进步需要资金推动。因此,锂盐行业具有较高的资金壁垒。
(4)客户认证与市场进入壁垒
以碳酸锂和氢氧化锂为主的锂盐产品是锂离子电池的核心基础材料,锂离子电池正极材料厂商为了保证材料的品质与稳定供应,需对锂盐供应商的技术能力、生产工艺、产品品质、管理能力进行严格的质量检测和质量认证,认证周期通常较长,认证通过后,还需要考察供应商的实际供货能力,对于部分领军新能源车企与锂离子电池企业,还需进行ESG认证,如此方可进入客户供应链体系。故下游企业倾向于与供应商保持长期稳定的合作关系,以此降低采购成本和减少原材料供应不足的风险,优质的锂盐厂商对长期合作的正极材料客户粘性较强,市场新进入者难以短期建立销售渠道。因此,锂盐行业具有较高的客户认证与市场进入壁垒。
3、锂盐行业的周期性、区域性或季节性特征
(1)行业的周期性特征
锂盐产品主要应用于新能源汽车、储能电池、电子、化工、医药、金属冶炼等领域,受国民经济周期波动的影响较大。国内国际经济周期的变化对这些行业的景气度存在不同程度的影响,从而对锂盐行业的周期波动产生间接影响。从锂盐产品历史波动情况看,每一次波动都伴随着下游需求的快速扩大,包括十年之前3C数码产品领域、近几年及未来的动力电池、化学储能等领域的爆发,对锂离子电池的需求显著增加。
(2)行业的区域性特征
锂盐行业的区域性较为明显。从锂资源分布来看,全球锂资源主要分在南美锂三角、澳大利亚、中国、美国、刚果(金)和加拿大等国,其中澳大利亚和南美锂三角是世界主要锂资源出口地。我国锂盐产能占全球总产能约70%,为世界最主要的锂盐产地,其他产能包括东亚的韩国、日本,以及就近资源产地分布如澳大利亚、智利、阿根廷等国家。
我国锂盐产能主要沿海或就近资源产地分布,主要在江西、四川、青海、江苏等地区分布较多。需求端主要受下游客户影响,无明显的区域性。
4、锂盐行业上下游关系及影响
(1)与上游行业的相关性
锂盐行业的上游为锂资源(包括盐湖、矿石锂矿)开采行业。
全球锂矿类型资源量分布情况

数据来源:美国地质勘探局、普华有策
根据美国地质调查局数据,截至2024年1月我国已有锂储量1,590万吨(折碳酸锂当量),占全球比例为10.71%。我国锂矿资源类型多样,包含了盐湖型与伟晶岩型,伟晶岩型又可细分为以锂云母为主的花岗岩型、以锂辉石为主的花岗伟晶岩型等矿床。与全球锂资源分布类似,我国盐湖型锂资源的占比较高。从分布区域来看,我国锂资源主要分布在青海、西藏、四川、江西、新疆、湖南等省区;其中,西藏和青海为盐湖卤水型,四川和新疆主要为锂辉石,江西和湖南主要为锂云母。对本行业企业来说,锂矿石和盐湖卤水的供求变化、价格波动、锂资源所在国的经济波动、税收增加等变化对本行业的经营有较大影响。
(2)与下游行业的相关性
因为锂元素特殊的物理和化学性质,锂盐既可用作催化剂、引发剂和添加剂等,又可以用于直接合成新型材料以改善产品性能,被广泛应用于玻璃、陶瓷、润滑、铸造、医疗等领域,被称为“工业味精”。近年来,在全球碳中和的背景下,新一轮科技革命和产业变革不断深化,电动汽车、风光储能、电子产品等新兴产业快速发展,带领锂盐行业高速发展,需求结构从传统行业切换至成长行业,电池领域成为锂盐下游应用的主要场景。上述行业的发展及变化都将对本行业的市场需求状况产生不同程度的影响。
5、锂盐行业竞争情况
(1)全球锂资源与锂盐产业集中度较高,头部企业的资源集中
因全球锂资源的开发分布不均,澳大利亚和南美锂三角主导当前锂资源市场供应,目前全球锂盐行业集中度也较高,主要产量集中在美国雅保、SQM公司、天齐锂业、赣锋锂业和Livent等龙头企业,这些企业经过多年发展,掌握了大量优质矿源,通过规模优势和技术优势,竞争力很强。
(2)我国锂盐企业“两超多强”,锂盐产业快速发展
我国作为全球最主要的锂盐生产基地,近年来锂盐产业发展迅速,逐步形成了“两超多强”竞争格局。赣锋锂业和天齐锂业深耕行业多年,上市后快速发展成为具备优质锂资源、有效产能高、整体规模大的锂盐生产企业,锂盐产量和资源储备量居于全球前列,成为我国锂盐“两超”企业。随着我国锂盐产业的快速发展,以永兴材料、盛新锂能、江特电机、发行人等为代表的具有一定规模锂盐生产的企业快速发展,形成了锂盐的“多强”企业,在锂盐制造工艺积淀深厚、具备一定当量的锂盐有效产能和上下游资源整合能力,能够提供高品质、质量优异、品质稳定的锂盐产品,优质客户黏性强,近年来成长迅速,已进入全球领军车企与锂离子电池供应链体系,在细分市场发展较快。
6、国内锂盐行业主要企业
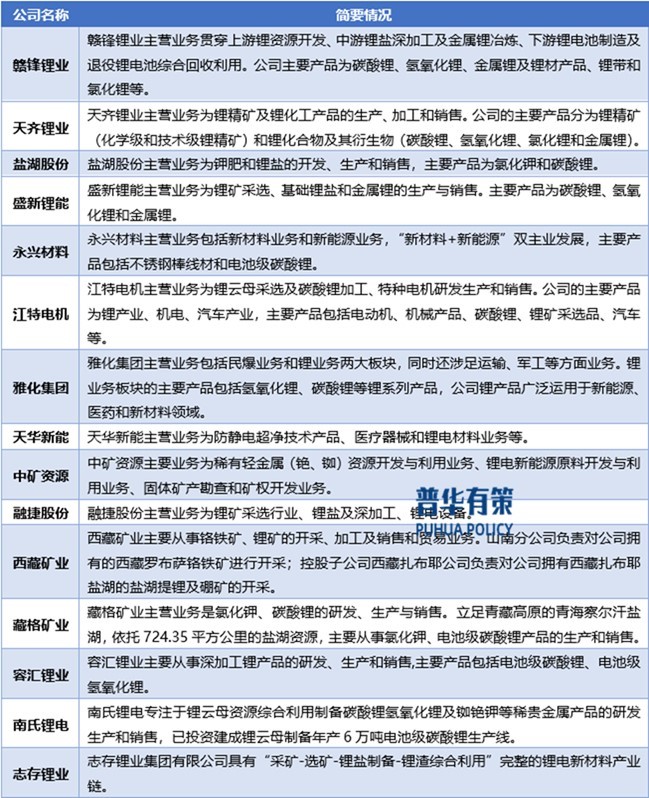
国内锂盐行业主要企业有赣锋锂业、天齐锂业、盐湖股份、盛新锂能、永兴材料、江特电机、雅化集团、天华新能、中矿资源、融捷股份、西藏矿业、藏格矿业、容汇锂业、南氏锂电、志存锂业等。
国内锂盐行业主要企业

资料来源:普华有策
《2025-2031年锂盐行业细分市场分析投资前景专项报告》涵盖行业全球及中国发展概况、供需数据、市场规模,产业政策/规划、相关技术、竞争格局、上游原料情况、下游主要应用市场需求规模及前景、区域结构、市场集中度、重点企业/玩家,企业占有率、行业特征、驱动因素、市场前景预测,投资策略、主要壁垒构成、相关风险等内容。同时北京普华有策信息咨询有限公司还提供市场专项调研项目、产业研究报告、产业链咨询、项目可行性研究报告、专精特新小巨人认证、市场占有率报告、十五五规划、项目后评价报告、BP商业计划书、产业图谱、产业规划、蓝白皮书、国家级制造业单项冠军企业认证、IPO募投可研、IPO工作底稿咨询等服务。(PHPOLICY:GYF)
目录
第一章 宏观经济环境分析
第一节 全球宏观经济分析
一、2024年全球宏观经济运行概况
二、2025年全球宏观经济趋势预测
第二节 中国宏观经济环境分析
一、2020-2024年中国宏观经济运行概况
二、2025年中国宏观经济趋势预测
第三节 锂盐行业社会环境分析
第四节 锂盐行业政治法律环境分析
一、行业管理体制分析
二、行业相关发展规划
三、主要产业政策解读
第五节 锂盐行业技术环境分析
一、技术发展水平分析
二、技术革新趋势分析
第二章 国际锂盐行业发展分析
第一节 国际锂盐行业发展现状分析
一、国际锂盐行业发展概况
二、主要国家锂盐行业的经济效益分析
三、2025-2031年国际锂盐行业的发展趋势分析
第二节 主要国家及地区锂盐行业发展状况及经验借鉴
一、美国锂盐行业发展分析
1、2020-2024年行业规模情况
2、2025-2031年行业前景展望
二、欧洲锂盐行业发展分析
1、2020-2024年行业规模情况
2、2025-2031年行业前景展望
三、日韩锂盐行业发展分析
1、2020-2024年行业规模情况
2、2025-2031年行业前景展望
四、2020-2024年其他国家及地区锂盐行业发展分析
五、国外锂盐行业发展经验总结
第三章 2020-2024年中国锂盐市场供需分析
第一节 2020-2024年锂盐产能分析
一、2020-2024年中国锂盐产能及增长率
二、2025-2031年中国锂盐产能预测
三、2020-2024年中国锂盐产能利用率分析
第二节 2020-2024年锂盐产量分析
一、2020-2024年中国锂盐产量及增长率
二、2025-2031年中国锂盐产量预测
第三节 2020-2024年锂盐市场需求分析
一、2020-2024年中国锂盐市场需求量及增长率
二、2025-2031年中国锂盐市场需求量预测
第四节 中国锂盐行业细分产品结构分析
第四章 中国锂盐产业链结构分析
第一节 中国锂盐产业链结构
一、产业链概况
二、特征
第二节 中国锂盐产业链演进趋势
一、产业链生命周期分析
二、产业链价值流动分析
三、演进路径与趋势
第三节 中国锂盐产业链竞争分析
第五章 2020-2024年锂盐行业产业链分析
第一节 2020-2024年锂盐行业上游运行分析
一、行业上游介绍
(一)A
(二)B
(三)C
二、行业上游发展状况分析
三、行业上游对锂盐行业影响力分析
第二节 2020-2024年锂盐行业下游运行分析
一、行业下游介绍
二、行业下游需求占比
三、行业下游发展状况分析
1、玻璃用锂盐市场分析
(1)行业发展现状
(2)需求规模
(3)需求前景预测
2、陶瓷用锂盐市场分析
(1)行业发展现状
(2)需求规模
(3)需求前景预测
3、医疗用锂盐市场分析
(1)行业发展现状
(2)需求规模
(3)需求前景预测
第六章 中国锂盐行业区域市场分析
第一节 华北地区锂盐行业分析
一、2020-2024年行业发展现状分析
二、2020-2024年市场规模情况分析
三、2020-2024年市场需求情况分析
四、2025-2031年行业发展前景预测
第二节 东北地区锂盐行业分析
一、2020-2024年行业发展现状分析
二、2020-2024年市场规模情况分析
三、2020-2024年市场需求情况分析
四、2025-2031年行业发展前景预测
第三节 华东地区锂盐行业分析
一、2020-2024年行业发展现状分析
二、2020-2024年市场规模情况分析
三、2020-2024年市场需求情况分析
四、2025-2031年行业发展前景预测
第四节 华南地区锂盐行业分析
一、2020-2024年行业发展现状分析
二、2020-2024年市场规模情况分析
三、2020-2024年市场需求情况分析
四、2025-2031年行业发展前景预测
第五节 华中地区锂盐行业分析
一、2020-2024年行业发展现状分析
二、2020-2024年市场规模情况分析
三、2020-2024年市场需求情况分析
四、2025-2031年行业发展前景预测
第六节 西南地区锂盐行业分析
一、2020-2024年行业发展现状分析
二、2020-2024年市场规模情况分析
三、2020-2024年市场需求情况分析
四、2025-2031年行业发展前景预测
第七节 西北地区锂盐行业分析
一、2020-2024年行业发展现状分析
二、2020-2024年市场规模情况分析
三、2020-2024年市场需求情况分析
四、2025-2031年行业发展前景预测
第七章 中国锂盐行业市场经营情况分析
第一节 2020-2024年行业市场规模分析
第二节 2020-2024年行业基本特点分析
第三节 2020-2024年行业销售收入分析(包含销售模式及销售渠道)
第四节 2020-2024年行业区域结构分析
第八章中国锂盐产品价格分析
第一节 2020-2024年中国锂盐历年价格
第二节 中国锂盐当前市场价格
一、产品当前价格分析
二、产品未来价格预测
第三节 中国锂盐价格影响因素分析
第四节 2025-2031年锂盐行业未来价格走势预测
第九章 锂盐行业竞争格局分析
第一节 锂盐行业集中度分析
一、市场集中度分析
二、区域集中度分析
第二节 锂盐行业竞争格局分析
一、行业竞争分析
二、与国际产品竞争分析
三、行业竞争格局展望
第十章 普华.有策对行业重点企业经营状况分析
第一节 A公司
一、企业基本情况
二、企业主要业务概况及锂盐产品介绍
三、企业核心竞争力分析
四、企业经营情况分析
第二节 B公司
一、企业基本情况
二、企业主要业务概况及锂盐产品介绍
三、企业核心竞争力分析
四、企业经营情况分析
第三节 C公司
一、企业基本情况
二、企业主要业务概况及锂盐产品介绍
三、企业核心竞争力分析
四、企业经营情况分析
第四节 D公司
一、企业基本情况
二、企业主要业务概况及锂盐产品介绍
三、企业核心竞争力分析
四、企业经营情况分析
第五节 E公司
一、企业基本情况
二、企业主要业务概况及锂盐产品介绍
三、企业核心竞争力分析
四、企业经营情况分析
第十一章 锂盐行业投资价值评估
第一节 2020-2024年锂盐行业产销分析
第二节 2020-2024年锂盐行业成长性分析
第三节 2020-2024年锂盐行业盈利能力分析
一、主营业务利润率分析
二、总资产收益率分析
第四节 2020-2024年锂盐行业偿债能力分析
一、短期偿债能力分析
二、长期偿债能力分析
第十二章PHPOLICY对2025-2031年中国锂盐行业发展预测分析
第一节 2025-2031年中国锂盐发展环境预测
第二节 2025-2031年我国锂盐行业产值预测
第三节 2025-2031年我国锂盐行业销售收入预测
第四节 2025-2031年我国锂盐行业总资产预测
第五节2025-2031年我国锂盐行业市场规模预测
第六节 2025-2031年中国锂盐市场形势分析
一、2025-2031年中国锂盐生产形势分析预测
二、影响行业发展因素分析
1、有利因素
2、不利因素
第七节 2025-2031年中国锂盐市场趋势分析
第十三章 2025-2031年锂盐行业投资机会与风险
第一节锂盐行业投资机会
一、产业链投资机会
二、细分市场投资机会
三、重点区域投资机会
第二节锂盐行业主要壁垒构成
一、技术壁垒
二、资金壁垒
三、人才壁垒
四、其他壁垒
第三节锂盐行业投资风险及防范
一、政策风险及防范
二、技术风险及防范
三、供求风险及防范
四、宏观经济波动风险及防范
五、关联产业风险及防范
六、产品结构风险及防范
七、其他风险及防范
第十四章 普华有策对锂盐行业研究结论及投资建议

户名:北京普华有策信息咨询有限公司
开户银行:中国农业银行股份有限公司北京复兴路支行
账号:1121 0301 0400 11817
任何客户订购普华有策产品,公司都将出具全额的正规增值税发票,并发送到客户指定微信或邮箱。
