2025年中间件行业发展概况、政策支持及国内外玩家
1、中间件行业概述
中间件是一种应用于分布式系统的基础软件,中间件与操作系统、数据库并称为三大基础软件,中间件处于操作系统和应用程序之间,是信息建设中的一个“连结器”,在操作系统与应用软件之间起到“承上启下”的关键作用,解决分布式环境下运行支撑、通讯互联、应用集成、流程协同等问题,属于连接不同应用软件的支撑类软件,其与信息安全底层架构息息相关,被认为是中国基础软件和信息安全保障系统的中坚力量。中间件产品作为独立于特定计算机硬件和操作系统的基础软件,为应用软件开发、部署、运行和维护提供重要支撑,在快速响应业务变化、降低应用软件开发运维成本方面具有重大价值。是基础软硬件生态中的关键环节之一。
按应用领域可划分为基础类中间件、数据类中间件、云计算类中间件以及新兴中间件四类。每一类又包括多款中间件产品,适用于不同的应用场景。
从趋势方面看,主要包括为满足逐步发展的使用场景需求,会诞生出各种专业,功能单一运行稳定高效的中间件。另一方面为上层业务应用提供的统一标准的集成型中间件,通过标准接口集成了业务应用需要的所有基础能力。
同时,前沿技术的创新融合促使中间件产品品类持续扩充。随着AI、大模型、物联网等技术的不断发展,中间件的外延在不断拓展,逐渐形成了物联网中间件、车联网中间件、大模型中间件、数据中间件、移动中间件等概念和相关产品。
2、行业政策支持
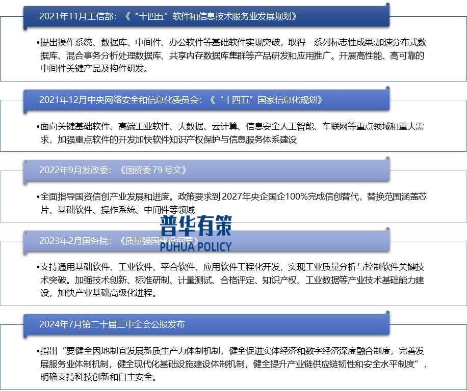
“十一五”至“十四五”期间,国家加快在基础软硬件行业的国产化布局,中间件属于国家鼓励、支持和推动的关键产品。如 《“十四五”软件和信息技术服务业发展规划》《“十四五”国家信息化规划》《“十四五”推进国家政务信息化规划》《“十四五”大数据产业发展规划》《“十四五”数字经济发展规划》等,不断提升软件产业创新活力,着力打造更高质量、更有效率、更可持续、更为安全的产业链供应链,充分释放软件融合带来的放大、倍增和叠加效应,有效满足多层次、多样化市场需求,为构建以国内大循环为主体、国内国际双循环相互促进的新发展格局提供有力支撑。
《“十四五”软件和信息技术服务业发展规划》指出,应推动软件产业链升级,加速“补短板、锻长板、优服务”,夯实开发环境、工具等产业链上游基础软件实力,开展高性能、高可靠的中间件关键产品及构件研发。2022 年 9 月底,国家下发 79 号文,全面指导国资信创产业发展和进度,要求到 2027 年央企国企 100%完成信创替代,替换范围涵盖芯片、基础软件、操作系统、中间件等领域。
中间件行业相关政策分析

资料来源:普华有策
3、行业格局及主要玩家
现阶段,我国中间件市场竞争格局基本保持稳定,IBM 和 Oracle 仍然处于领先地位,市场占有率较高,尤其是在金融领域业务核心板块中,其技术优势仍然存在,但随着国产中间件厂商的替代份额正不断扩大,上述企业市场份额呈逐年下降趋势。
近年来,中间件行业受国产化进程加快影响,国产中间件厂商快速发展,行业用户在数字化转型过程中更倾向于选择国内较为领先的中间件厂商,国产品牌份额增长趋势明显。国内中间件厂商由于起步较晚、技术等综合实力较国际大型企业较弱,因此,格外注重与产业链上下游厂商的合作,因此,具备更加贴合行业发展与信息化建设需求的本土化服务能力,产品在政务、金融、电信、交通、能源等关键行业中发挥重要支撑作用,同时,积极融入云计算、人工智能、大模型、大数据等数字技术带来的生产力革命,推动产品云原生能力、安全防护能力、智能化运维能力等方面的进一步增强,发展步入快车道,为我国中间件行业发展提供助推剂。
(1)Oracle
Oracle相关的中间件产品主要分为 WebLogic 系列、交易中间件Tuxedo 系列、消息中间件 Tuxedo Q 系列等。
(2)IBM
IBM相关的中间件产品包括 Websphere 系列软件、交易中间件 CICS 系列、消息中间件 MQ Series 等,产品线齐全,拥有世界一流的研发能力。
(3)东方通
主营业务为主要从事基础软件中间件、信息安全、网络安全、应急安全等产品和解决方案的研发。主要有中间件业务,其中包括应用服务器 TongWeb、消息中间件 TongLINK/Q、交易中间件 TongEasy、应用交付平台 TongADC 等。
(4)中创股份
公司形成了基础中间件和广义中间件协同发展的格局,主要产品包括应用服务器中间件、工作流中间件、物联网监管平台软件、PaaS 平台软件等十大类中间件产品。
(5)宝兰德
主营业务为基础设施软件、智能运维软件的研发和销售,并提供专业技术服务,中间件产品包括应用服务器 BES Application Server、交易中间件 BES VBroker、消息中间件 BES MQ等。
(6)金蝶天燕
金蝶天燕是国产基础软件领军品牌,形成了“三大产品线”(中间件、大数据、云平台),“八大解决方案”(信创云中间件平台解决方案、云原生PaaS解决方案、智能运维解决方案、消息平台解决方案、企业信息集成解决方案、主数据管理解决方案、数据共享交换解决方案、大数据治理解决方案),定位为“新一代软件基础云平台服务商”,凭借自主创新的技术服务能力,为政府以及军工、金融、能源、通信等关键行业提供软件基础云平台服务与行业数字化解决方案。
(7)普元信息
公司是国内领先的软件基础平台产品与解决方案专业提供商,重点面向金融、通信、政务、能源、先进制造等行业客户建设自主可控软件基础设施的需求,提供自主研发的智能化数据中台、低代码平台、中间件等系列产品及解决方案。中间件业务包括普元企业服务总线软件、普元API网关、普元大文件传输平台、普元应用服务器、普元消息中间件软件。
4、中间件行业主要壁垒构成
(1)人才壁垒
不同于一般应用软件的研发人员,中间件研发人员不仅需精通中间件自身的技术,还要精通其它底层基础软件如数据库、操作系统的相关知识。早期进入行业的企业通过多年积累,拥有经验丰富、实力雄厚的研发队伍。新进入中间件行业的企业难以在短期内组建一支全面、优秀的人才团队,在研发人才储备方面追赶难度较大。
(2)技术壁垒
中间件为解决互联网复杂环境的开发问题而诞生,其位于操作系统之上、应用软件之下。中间件屏蔽了底层操作系统的复杂性,解决分布异构环境下的数据传输、数据访问、应用调度、系统构建、系统集成和流程管理等问题,为应用软件的有效开发、部署和运行提供了必不可少的技术支撑。因此,中间件是互联网应用建设、运行的核心元器件。
中间件应用范围较广,针对不同的应用场景,产生了不同的中间件品类。不同的中间件涉及的底层技术基本相同,包括网络通信技术、远程调用技术、消息传输技术、事务处理技术、资源调度技术、流程技术、应用集成技术等。中间件研发周期长,研发难度较高,和应用软件相比,具有较高的技术壁垒。
(3)市场壁垒
中间件行业主要客户包括金融、政务、电信等大型政企单位,其不仅对产品质量要求很高,而且对厂商提供的售后服务要求也很高。基础软件产品的供应商只有通过长期的技术服务和市场推广才能形成规模化、稳定成熟的客户群体。这个特点对市场新进入者形成了较强的市场壁垒。
《2025-2031年中间件行业细分市场分析及投资前景预测报告》涵盖行业全球及中国发展概况、供需数据、市场规模,产业政策/规划、相关技术、竞争格局、上游原料情况、下游主要应用市场需求规模及前景、区域结构、市场集中度、重点企业/玩家,企业占有率、行业特征、驱动因素、市场前景预测,投资策略、主要壁垒构成、相关风险等内容。同时北京普华有策信息咨询有限公司还提供市场专项调研项目、产业研究报告、产业链咨询、项目可行性研究报告、专精特新小巨人认证、市场占有率报告、十五五规划、项目后评价报告、BP商业计划书、产业图谱、产业规划、蓝白皮书、国家级制造业单项冠军企业认证、IPO募投可研、IPO工作底稿咨询等服务。
目录
第一章 宏观经济环境分析
第一节 全球宏观经济分析
一、2024年全球宏观经济运行概况
二、2025年全球宏观经济趋势预测
第二节 中国宏观经济环境分析
一、2020-2024年中国宏观经济运行概况
二、2025年中国宏观经济趋势预测
第三节 中间件行业社会环境分析
第四节 中间件行业政治法律环境分析
一、行业管理体制分析
二、行业相关发展规划
三、主要产业政策解读
第五节 中间件行业技术环境分析
一、技术发展水平分析
二、技术革新趋势分析
第二章 国际中间件行业发展分析
第一节 国际中间件行业发展现状分析
一、国际中间件行业发展概况
二、主要国家中间件行业的经济效益分析
三、2025-2031年国际中间件行业的发展趋势分析
第二节 主要国家及地区中间件行业发展状况及经验借鉴
一、美国中间件行业发展分析
1、2020-2024年行业规模情况
2、2025-2031年行业前景展望
二、欧洲中间件行业发展分析
1、2020-2024年行业规模情况
2、2025-2031年行业前景展望
三、日韩中间件行业发展分析
1、2020-2024年行业规模情况
2、2025-2031年行业前景展望
四、2020-2024年其他国家及地区中间件行业发展分析
五、国外中间件行业发展经验总结
第三章 2020-2024年中国中间件市场供需分析
第一节 2020-2024年中间件产能分析
一、2020-2024年中国中间件产能及增长率
二、2025-2031年中国中间件产能预测
三、2020-2024年中国中间件产能利用率分析
第二节 2020-2024年中间件产量分析
一、2020-2024年中国中间件产量及增长率
二、2025-2031年中国中间件产量预测
第三节 2020-2024年中间件市场需求分析
一、2020-2024年中国中间件市场需求量及增长率
二、2025-2031年中国中间件市场需求量预测
第四节 2020-2024年中国中间件市场规模分析
第四章 中国中间件产业链结构分析
第一节 中国中间件产业链结构
一、产业链概况
二、特征
第二节 中国中间件产业链演进趋势
一、产业链生命周期分析
二、产业链价值流动分析
三、演进路径与趋势
第三节 中国中间件产业链竞争分析
第五章 2020-2024年中间件行业产业链分析
第一节 2020-2024年中间件行业上游运行分析
一、行业上游介绍
二、行业上游发展状况分析
三、行业上游对中间件行业影响力分析
第二节 2020-2024年中间件行业下游运行分析
一、行业下游介绍
二、行业下游需求占比
三、行业下游发展状况分析
1、A用中间件市场分析
(1)行业发展现状
(2)需求规模
(3)需求前景预测
2、B领域用中间件市场分析
(1)行业发展现状
(2)需求规模
(3)需求前景预测
3、C领域用中间件市场分析
(1)行业发展现状
(2)需求规模
(3)需求前景预测
4、D用中间件市场分析
(1)行业发展现状
(2)需求规模
(3)需求前景预测
5、E用中间件市场分析
(1)行业发展现状
(2)需求规模
(3)需求前景预测
6、F用中间件市场分析
(1)行业发展现状
(2)需求规模
(3)需求前景预测
7、其他领域用中间件市场分析
第六章 中国中间件行业区域市场分析
第一节 华北地区中间件行业分析
一、2020-2024年行业发展现状分析
二、2020-2024年市场规模情况分析
三、2020-2024年市场需求情况分析
四、2025-2031年行业发展前景预测
第二节 东北地区中间件行业分析
一、2020-2024年行业发展现状分析
二、2020-2024年市场规模情况分析
三、2020-2024年市场需求情况分析
四、2025-2031年行业发展前景预测
第三节 华东地区中间件行业分析
一、2020-2024年行业发展现状分析
二、2020-2024年市场规模情况分析
三、2020-2024年市场需求情况分析
四、2025-2031年行业发展前景预测
第四节 华南地区中间件行业分析
一、2020-2024年行业发展现状分析
二、2020-2024年市场规模情况分析
三、2020-2024年市场需求情况分析
四、2025-2031年行业发展前景预测
第五节 华中地区中间件行业分析
一、2020-2024年行业发展现状分析
二、2020-2024年市场规模情况分析
三、2020-2024年市场需求情况分析
四、2025-2031年行业发展前景预测
第六节 西南地区中间件行业分析
一、2020-2024年行业发展现状分析
二、2020-2024年市场规模情况分析
三、2020-2024年市场需求情况分析
四、2025-2031年行业发展前景预测
第七节 西北地区中间件行业分析
一、2020-2024年行业发展现状分析
二、2020-2024年市场规模情况分析
三、2020-2024年市场需求情况分析
四、2025-2031年行业发展前景预测
第七章 中国中间件行业市场经营情况分析
第一节 2020-2024年行业产值规模分析
第二节 2020-2024年行业基本特点分析
第三节 2020-2024年行业销售收入分析(包含销售模式及销售渠道)
第四节 2020-2024年行业区域结构分析
第八章中国中间件产品价格分析
第一节 2020-2024年中国中间件历年价格
第二节 中国中间件当前市场价格
一、产品当前价格分析
二、产品未来价格预测
第三节 中国中间件价格影响因素分析
第四节 2025-2031年中间件行业未来价格走势预测
第九章 中间件行业竞争格局分析
第一节 中间件行业集中度分析
一、市场集中度分析
二、区域集中度分析
第二节 中间件行业竞争格局分析
一、行业竞争分析
二、与国际产品竞争分析
三、行业竞争格局展望
第三节 中国中间件行业竞争格局综述
一、中间件行业竞争概况
二、重点企业市场份额占比分析
1、重点企业资产总计对比分析
2、重点企业从业人员对比分析
3、重点企业营业收入对比分析
4、重点企业利润总额对比分析
5、重点企业负债总额对比分析
第十章 普华.有策对行业重点企业经营状况分析
第一节 A公司
一、企业基本情况
二、企业主要业务概况及中间件产品介绍
三、企业核心竞争力分析
四、企业经营情况分析
第二节 B公司
一、企业基本情况
二、企业主要业务概况及中间件产品介绍
三、企业核心竞争力分析
四、企业经营情况分析
第三节 C公司
一、企业基本情况
二、企业主要业务概况及中间件产品介绍
三、企业核心竞争力分析
四、企业经营情况分析
第四节 D公司
一、企业基本情况
二、企业主要业务概况及中间件产品介绍
三、企业核心竞争力分析
四、企业经营情况分析
第五节 E公司
一、企业基本情况
二、企业主要业务概况及中间件产品介绍
三、企业核心竞争力分析
四、企业经营情况分析
第六节 其他
第十一章 中间件行业投资价值评估
第一节 2020-2024年中间件行业产销分析
第二节 2020-2024年中间件行业成长性分析
第三节 2020-2024年中间件行业盈利能力分析
一、主营业务利润率分析
二、总资产收益率分析
第四节 2020-2024年中间件行业偿债能力分析
一、短期偿债能力分析
二、长期偿债能力分析
第十二章PHPOLICY对2025-2031年中国中间件行业发展预测分析
第一节 2025-2031年中国中间件发展环境预测
第二节 2025-2031年我国中间件行业产值预测
第三节 2025-2031年我国中间件行业销售收入预测
第四节 2025-2031年我国中间件行业总资产预测
第五节2025-2031年我国中间件行业市场规模预测
第六节 2025-2031年中国中间件市场形势分析
一、2025-2031年中国中间件生产形势分析预测
二、影响行业发展因素分析
1、有利因素
2、不利因素
第七节 2025-2031年中国中间件市场趋势分析
第十三章 2025-2031年中间件行业投资机会与风险
第一节中间件行业投资机会
一、产业链投资机会
二、细分领域投资机会
三、重点区域投资机会
第二节中间件行业主要壁垒构成
一、技术壁垒
二、资金壁垒
三、人才壁垒
四、其他壁垒
第三节中间件行业投资风险分析
一、政策风险分析
二、技术风险分析
三、供求风险分析
四、宏观经济波动风险分析
五、关联产业风险分析
六、产品结构风险分析
第十四章 普华有策对中间件行业研究结论及投资建议

户名:北京普华有策信息咨询有限公司
开户银行:中国农业银行股份有限公司北京复兴路支行
账号:1121 0301 0400 11817
任何客户订购普华有策产品,公司都将出具全额的正规增值税发票,并发送到客户指定微信或邮箱。
