色浆行业发展现状、趋势以及竞争格局分析
1、色浆行业概况
色浆又名颜料浓缩浆或加工颜料,是选用各种不同的颜料和填充剂,经过表面改性处理等技术,通过严格的加工工艺分散在溶剂或树脂中制成的半制品。作为颜料的存在形式之一和一种主要的使用方式,色浆具有色彩鲜艳、用途广泛的特点,从小到衣着装饰、日用、玩具、家具,大到房屋建筑、船舶、集装箱、桥梁等,色浆的使用覆盖人们生活的方方面面。在颜料的所有使用方式中,以色浆形式使用的颜料占全部颜料的比例约为1/4。
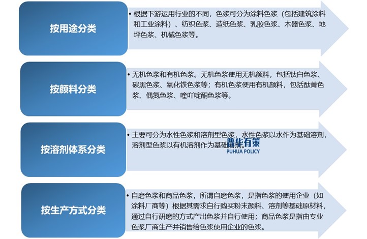
色浆品种繁多,专业性日益增强,大体可按照色浆的用途、溶剂体系、颜料种类、生产方式等进行分类。
色浆品种的分类

资料来源:普华有策
2、色浆行业发展概况及现状
商品色浆在发达国家于20世纪50、60年代起源,70年代发展并出现赢彩、科莱恩等著名品牌。
我国以往颜料使用企业多以色粉或自磨色浆用颜料,90年代起,随社会分工细化和高档涂料需求提升,商品色浆概念引入,部分涂料厂高价从国外购色浆,90年代后期沿海色浆企业兴起,下游需求推动国内商品色浆行业发展。21世纪后,国产化推进,企业、质量、品种等提升,成本可控、价格降低,行业进入快速增长期。
近年因环保要求及政策,水性色浆占比提高,油性色浆因应用场景需求仍广泛使用且环保性能也在提升,商品色浆整体占比扩大,水性商品化程度高,油性商品化程度也有提升但以自磨为主。
目前,我国水性色浆市场集中度高,世名科技等第一梯队企业凭经营等优势占据较大份额,竞争充分。油性色浆因危化属性,生产经营手续复杂,生产企业分散,中小规模企业多,部分大企业受场地限制采用委托生产。
3、色浆行业发展趋势
随着我国经济的持续发展,市场分工进一步精细,色浆的专业化、功能化成为发展趋势,而环保要求的不断提高亦推动着下游客户由使用自磨色浆转向外购商品色浆。未来,商品色浆的发展可从以下几个方面具体分析:
(1)下游应用行业的需求
色浆作为颜料的一种主要使用方式,其广泛应用于建筑、工业、纺织、造纸等多个行业,下游行业的发展状况将对色浆行业的发展产生影响。
色浆行业上下游产业链

资料来源:普华有策
1)建筑涂料行业
我国最早且重要的商品色浆使用领域之一,水性色浆应用更广。其用量与建筑业、房地产关联密切,近年因房地产增速放缓用量降低,但重涂需求更具韧性。我国房地产存量面积大,按假设当前住宅翻新市场6亿平米/年,若条件变化未来可达20亿平米/年。参考相关情况,未来住宅翻新需求有望集中爆发。
2)工业涂料行业
市场规模大、细分领域多,含汽车等子行业,因特点油性涂料居多,涂料厂多用自磨色浆。以汽车涂料为例,发展快、性能要求高,用于车身及零部件,分多种类型。全球汽车产销量变化影响涂料市场规模,随汽车市场复苏规模增长,汽车保有量带动售后市场发展,预计2030年汽车涂料市场规模可达304亿美元。
3)纺织行业
是商品色浆重要应用领域,颜料用于纺织纤维着色有两种方式。原液着色技术相比传统有优势,随其成熟和下游市场开拓,原液着色色浆有望快速增长。
4)造纸行业
与国民经济等息息相关,按规划未来纸及纸板产量将提升,且对环保、能耗要求提高,会推动造纸用色浆稳定发展。
5)乳胶行业
我国橡胶依赖进口,乳胶作为分支也依赖进口,其使用范围广,随乳胶制品增多,乳胶色浆使用量将稳步增长。
6)其他用途行业
商品色浆最初用于建筑涂料行业,后拓展到多行业,随着企业研发及下游了解增多,应用领域不断拓展到特殊功能领域,未来市场规模有望进一步壮大。
(2)专业化生产的需求
商品色浆行业发展源于对自磨色浆的替代,下游对高品质色浆需求起催生推动作用。专业规模化的商品色浆厂商比自磨厂商研发、生产等能力更强,产品更优。
近年,色浆使用企业认可度提升,商品色浆占比渐高,水性色浆商品化程度高且已成主流,油性色浆多为企业自磨。随着商品色浆企业专业化提升及下游对品质、成本要求提高,预计更多下游客户会选外购商品色浆,推动行业进一步发展。
(3)环保需求
商品色浆的上游行业为颜料行业,下游行业为建筑涂料、工业涂料、纺织、造纸、橡胶等行业,均属于传统意义上的重污染行业。商品色浆的发展,既能通过精细加工提高颜料利用率,又能通过专业化、规模化的生产方式提高生产过程管控,有效降低自磨色浆生产中对粉尘、废水的排放,对上下游行业均能带来环保效应。随着国家环保政策的不断加强,未来将有更多的下游行业企业选择外购商品色浆,减少自身污染物的排放。
(4)国产化的需求
商品色浆在发达国家的使用起源于20世纪50、60年代,发展于70年代,出现了诸如赢彩、科莱恩等著名品牌,对商品色浆的发展起到了重要的作用。国产商品色浆自20世纪90年代起,经过近30年的发展,已在相当程度上实现了对进口商品色浆的替代,尤其在水性色浆上,基本已实现国产化供应。而在诸如海洋、航空等一些具有特殊功能用途的特殊高端色浆领域,进口产品所占比例仍较高。随着我国商品色浆企业技术不断完善,未来国产色浆产品进一步替代进口色浆产品将是必然趋势。
4、色浆行业竞争格局
目前我国商品色浆行业中,水性色浆的市场集中度较高,除明光科迪纳微新材料股份有限公司外,市场上主要的水性色浆生产厂商有苏州世名科技股份有限公司、浙江纳美新材料股份有限公司等。这些公司通过多年的经营和市场开拓,在客户端保持与下游头部企业密切合作,在价格端通过规模生产和技术优势形成价格优势,在销售端以厂家直销加经销布局的方式覆盖全国,在产品端通过通用化加定制化的差异化产品满足不同规模下游客户的需求,从而占据较大的市场份额。国内水性色浆市场竞争较为充分。
油性色浆方面,由于油性色浆所具有的危险化学品属性,其在生产、仓储、运输过程中除相应的技术、设备及人员外,还需拥有危险化学品生产许可证等必要的资质,生产经营手续更为复杂。因此,国内的油性色浆生产企业较为分散,普遍处于中小规模,部分大型企业因生产场地等的限制,采用委托生产的方式由其他具备危险化学品资质的企业生产。此外,赢彩、科莱恩等国外知名色浆生产厂商在某些具有特殊功能的高端色浆领域仍占据着重要的地位。
行业内主要企业有苏州世名科技股份有限公司、浙江纳美新材料股份有限公司、赢彩(Chromaflo)、科莱恩(Clariant)、明光科迪纳微新材料股份有限公司等。
行业内主要企业

资料来源:普华有策
5、行业发展的有利因素及不利因素
(1)有利因素
1)产业政策积极推动行业发展
色浆因“绿色环保、节能减排”受国家相关行业政策鼓励支持。《中共中央关于进一步全面深化改革推进中国式现代化的决定》提出用标准引领传统产业升级等举措,《产业结构调整指导目录(2024年本)》将低VOC含量的相关涂料和染(颜)料列为鼓励类产业。《精细化工产业创新发展实施方案(2024-2027年)》针对染(颜)料行业提出多项重点任务,为色浆行业协同发展指明方向。此外,诸多政策文件也明确了行业发展思路,营造了有利的政策环境。
2)相关产业技术标准升级
色浆应用于涂料、乳胶等重要领域,相关领域技术标准升级带来发展机遇。如纺织行业化学需氧量排放量居工业行业第三,虽较第一次普查时下降,但印染仍产生污水,而色浆原液着色可减少污水排放。随着国家对绿色生产和环保日益重视,相关领域技术标准会进一步升级,推动色浆使用推广,其应用领域和市场也将扩大。
3)下游行业结构调整迎来新的机遇
商品色浆用于建筑、工业涂料、纺织等下游行业,其发展受下游行业影响。近年我国经济发展中,下游行业需求与结构有新变化,如房地产新建市场下行,住房翻新、保障房建设等让市场结构更新,推动建筑涂料及色浆使用。且社会分工细化使下游行业多用商品色浆替代自磨色浆,也利于商品色浆行业发展。
(2)不利因素
1)上下游行业影响
色浆行业处于产业链中部,其发展受上游原材料及下游使用端的共同影响:上游方面,包括钛白粉、有机原料在内的上游原材料会受到国际市场的影响而产生价格波动,对色浆行业原材料成本造成影响;下游方面,若色浆的终端应用行业出现不利波动,将直接影响建筑涂料、工业涂料等下游产品需求,并最终对色浆行业造成影响。因此,由于色浆行业在产业链的中部,其发展将受到上下游行业的共同影响。
2)行业竞争影响
目前,我国色浆行业中水性色浆商品化程度较高,竞争较为激烈。近年来,受整体经济环境的影响,新建房地产市场出现了较大的下行压力,以棚户区改造、老旧小区提质升级、既有建筑改造等为代表的住房翻新市场逐步活跃。房地产行业是水性色浆最主要的应用于领域之一,住房翻新市场的发展为色浆行业的发展带来了发展机遇,而为抢占新的机遇,色浆行业的竞争或将进一步加剧。
《2025-2031年色浆行业细分市场分析及投资前景预测报告》涵盖行业全球及中国发展概况、供需数据、市场规模,产业政策/规划、相关技术、竞争格局、上游原料情况、下游主要应用市场需求规模及前景、区域结构、市场集中度、重点企业/玩家,企业占有率、行业特征、驱动因素、市场前景预测,投资策略、主要壁垒构成、相关风险等内容。同时北京普华有策信息咨询有限公司还提供市场专项调研项目、产业研究报告、产业链咨询、项目可行性研究报告、专精特新小巨人认证、市场占有率报告、十五五规划、项目后评价报告、BP商业计划书、产业图谱、产业规划、蓝白皮书、国家级制造业单项冠军企业认证、IPO募投可研、IPO工作底稿咨询等服务。(PHPOLICY:GYF)
目录
第一章 宏观经济环境分析
第一节 全球宏观经济分析
一、2024年全球宏观经济运行概况
二、2025年全球宏观经济趋势预测
第二节 中国宏观经济环境分析
一、2020-2024年中国宏观经济运行概况
二、2025年中国宏观经济趋势预测
第三节 色浆行业社会环境分析
第四节 色浆行业政治法律环境分析
一、行业管理体制分析
二、行业相关发展规划
三、主要产业政策解读
第五节 色浆行业技术环境分析
一、技术发展水平分析
二、技术革新趋势分析
第二章 国际色浆行业发展分析
第一节 国际色浆行业发展现状分析
一、国际色浆行业发展概况
二、主要国家色浆行业的经济效益分析
三、2025-2031年国际色浆行业的发展趋势分析
第二节 主要国家及地区色浆行业发展状况及经验借鉴
一、美国色浆行业发展分析
1、2020-2024年行业规模情况
2、2025-2031年行业前景展望
二、欧洲色浆行业发展分析
1、2020-2024年行业规模情况
2、2025-2031年行业前景展望
三、日韩色浆行业发展分析
1、2020-2024年行业规模情况
2、2025-2031年行业前景展望
四、2020-2024年其他国家及地区色浆行业发展分析
五、国外色浆行业发展经验总结
第三章 2020-2024年中国色浆市场供需分析
第一节 2020-2024年色浆产能分析
一、2020-2024年中国色浆产能及增长率
二、2025-2031年中国色浆产能预测
三、2020-2024年中国色浆产能利用率分析
第二节 2020-2024年色浆产量分析
一、2020-2024年中国色浆产量及增长率
二、2025-2031年中国色浆产量预测
第三节 2020-2024年色浆市场需求分析
一、2020-2024年中国色浆市场需求量及增长率
二、2025-2031年中国色浆市场需求量预测
第四节 2020-2024年中国色浆市场规模分析
第四章 中国色浆产业链结构分析
第一节 中国色浆产业链结构
一、产业链概况
二、特征
第二节 中国色浆产业链演进趋势
一、产业链生命周期分析
二、产业链价值流动分析
三、演进路径与趋势
第三节 中国色浆产业链竞争分析
第五章 2020-2024年色浆行业产业链分析
第一节 2020-2024年色浆行业上游运行分析
一、行业上游介绍
二、行业上游发展状况分析
三、行业上游对色浆行业影响力分析
第二节 2020-2024年色浆行业下游运行分析
一、行业下游介绍
二、行业下游需求占比
三、行业下游发展状况分析
1、建筑涂料用色浆市场分析
(1)行业发展现状
(2)需求规模
(3)需求前景预测
2、工业涂料领域用色浆市场分析
(1)行业发展现状
(2)需求规模
(3)需求前景预测
3、纺织领域用色浆市场分析
(1)行业发展现状
(2)需求规模
(3)需求前景预测
4、造纸用色浆市场分析
(1)行业发展现状
(2)需求规模
(3)需求前景预测
5、其他领域用色浆市场分析
第六章 中国色浆行业区域市场分析
第一节 华北地区色浆行业分析
一、2020-2024年行业发展现状分析
二、2020-2024年市场规模情况分析
三、2020-2024年市场需求情况分析
四、2025-2031年行业发展前景预测
第二节 东北地区色浆行业分析
一、2020-2024年行业发展现状分析
二、2020-2024年市场规模情况分析
三、2020-2024年市场需求情况分析
四、2025-2031年行业发展前景预测
第三节 华东地区色浆行业分析
一、2020-2024年行业发展现状分析
二、2020-2024年市场规模情况分析
三、2020-2024年市场需求情况分析
四、2025-2031年行业发展前景预测
第四节 华南地区色浆行业分析
一、2020-2024年行业发展现状分析
二、2020-2024年市场规模情况分析
三、2020-2024年市场需求情况分析
四、2025-2031年行业发展前景预测
第五节 华中地区色浆行业分析
一、2020-2024年行业发展现状分析
二、2020-2024年市场规模情况分析
三、2020-2024年市场需求情况分析
四、2025-2031年行业发展前景预测
第六节 西南地区色浆行业分析
一、2020-2024年行业发展现状分析
二、2020-2024年市场规模情况分析
三、2020-2024年市场需求情况分析
四、2025-2031年行业发展前景预测
第七节 西北地区色浆行业分析
一、2020-2024年行业发展现状分析
二、2020-2024年市场规模情况分析
三、2020-2024年市场需求情况分析
四、2025-2031年行业发展前景预测
第七章 中国色浆行业市场经营情况分析
第一节 2020-2024年行业产值规模分析
第二节 2020-2024年行业基本特点分析
第三节 2020-2024年行业销售收入分析(包含销售模式及销售渠道)
第四节 2020-2024年行业区域结构分析
第八章中国色浆产品价格分析
第一节 2020-2024年中国色浆历年价格
第二节 中国色浆当前市场价格
一、产品当前价格分析
二、产品未来价格预测
第三节 中国色浆价格影响因素分析
第四节 2025-2031年色浆行业未来价格走势预测
第九章 色浆行业竞争格局分析
第一节 色浆行业集中度分析
一、市场集中度分析
二、区域集中度分析
第二节 色浆行业竞争格局分析
一、行业竞争分析
二、与国际产品竞争分析
三、行业竞争格局展望
第三节 中国色浆行业竞争格局综述
一、色浆行业竞争概况
二、重点企业市场份额占比分析
1、重点企业资产总计对比分析
2、重点企业从业人员对比分析
3、重点企业营业收入对比分析
4、重点企业利润总额对比分析
5、重点企业负债总额对比分析
第十章 普华.有策对行业重点企业经营状况分析
第一节 A公司
一、企业基本情况
二、企业主要业务概况及色浆产品介绍
三、企业核心竞争力分析
四、企业经营情况分析
第二节 B公司
一、企业基本情况
二、企业主要业务概况及色浆产品介绍
三、企业核心竞争力分析
四、企业经营情况分析
第三节 C公司
一、企业基本情况
二、企业主要业务概况及色浆产品介绍
三、企业核心竞争力分析
四、企业经营情况分析
第四节 D公司
一、企业基本情况
二、企业主要业务概况及色浆产品介绍
三、企业核心竞争力分析
四、企业经营情况分析
第五节 E公司
一、企业基本情况
二、企业主要业务概况及色浆产品介绍
三、企业核心竞争力分析
四、企业经营情况分析
第十一章 色浆行业投资价值评估
第一节 2020-2024年色浆行业产销分析
第二节 2020-2024年色浆行业成长性分析
第三节 2020-2024年色浆行业盈利能力分析
一、主营业务利润率分析
二、总资产收益率分析
第四节 2020-2024年色浆行业偿债能力分析
一、短期偿债能力分析
二、长期偿债能力分析
第十二章PHPOLICY对2025-2031年中国色浆行业发展预测分析
第一节 2025-2031年中国色浆发展环境预测
第二节 2025-2031年我国色浆行业产值预测
第三节 2025-2031年我国色浆行业销售收入预测
第四节 2025-2031年我国色浆行业总资产预测
第五节2025-2031年我国色浆行业市场规模预测
第六节 2025-2031年中国色浆市场形势分析
一、2025-2031年中国色浆生产形势分析预测
二、影响行业发展因素分析
1、有利因素
2、不利因素
第七节 2025-2031年中国色浆市场趋势分析
第十三章 2025-2031年色浆行业投资机会与风险
第一节色浆行业投资机会
一、产业链投资机会
二、细分领域投资机会
三、重点区域投资机会
第二节色浆行业主要壁垒构成
一、技术壁垒
二、资金壁垒
三、人才壁垒
四、其他壁垒
第三节色浆行业投资风险分析
一、政策风险分析
二、技术风险分析
三、供求风险分析
四、宏观经济波动风险分析
五、关联产业风险分析
六、产品结构风险分析
第十四章 普华有策对色浆行业研究结论及投资建议

户名:北京普华有策信息咨询有限公司
开户银行:中国农业银行股份有限公司北京复兴路支行
账号:1121 0301 0400 11817
任何客户订购普华有策产品,公司都将出具全额的正规增值税发票,并发送到客户指定微信或邮箱。
