油气开采储层改造行业发展现状、趋势及竞争格局分析
1、油气开采储层改造行业技术发展情况
国内油气勘探开发对象转向低渗透、超低渗透致密及非常规油气储层,促使储层改造技术进步,压裂改造理念与水力压裂技术不断发展,历经针对不同储层的三大技术变革,实现跨越式发展。
压裂改造工序涉及压裂设备、工具及化学品,且它们随技术进步而发展。压裂液作为关键化学品,需具备适配地层等系列特性,其研发应用紧跟储层改造技术需求,从针对直井小规模改造的产品到非常规压裂改造中滑溜水压裂液体系的规模化应用。
页岩油气等非常规油气资源属技术驱动型,开采需技术密集型开发过程。当下,随着油气开采技术提高与对能源供应保障重视加深,技术研发实力强、产品服务能随技术进步的创新型油气服务企业将迎来发展机遇。
2、油气开采储层改造行业市场发展情况及发展趋势
国内油气勘探开发向纵深推进,油气资源品位劣质化加剧,“低渗透、深层、海洋、非常规”油气田成主战场,像中石油新增多数储量为低品位油气资源,需储层改造才能开发。资源劣质化给储层改造带来机遇与挑战,其价值作用更突出。储层改造技术服务行业与油气供需、储备、开采紧密相关,页岩油气等非常规油气的技术与市场发展决定着相关企业未来技术方向和市场空间。
我国油气对外依存度较高,油气上产需求迫切,近年来,我国油气对外依存度持续处于高位,石油、天然气上产需求迫切。2023年我国原油产量达20902.6万吨,同比增2.1%,连续五年增长,稳固国内原油2亿吨长期稳产基础。海洋原油产量超6200万吨,连续四年占全国石油增产量60%以上,是关键增量;页岩油勘探开发稳步推进,产量突破400万吨创历史新高;陆上深层超深层勘探开发获重大发现,我国成全球陆上6000米以深超深层油气领域引领者。同年,油气行业“七年行动计划”继续推进,石油新增探明地质储量约13亿吨。
2019-2023年我国原油产量及增长情况

资料来源:普华有策
我国油气消费量上升,虽产量有增长但依存度高,需加大开发力度保能源安全。“增储上产”战略下,政府出台贯彻政策,国有石油企业推“七年行动计划”,维持高资本性支出,2022年油气勘查、开采投资向好。因能源结构与油气供需难有根本变化,该行业将长期获政策支持,且国内政策使油价波动影响小,油气公司支出稳定增长,利于油气开采储层改造行业发展。
近年来,面对全球范围的能源需求日益攀升、常规油气资源消耗、油气供需矛盾突出等问题,把握非常规油气资源的发展新机遇,既是保障国家能源安全的需要,也是我国油气资源禀赋下的必然选择。目前,全球及中国最为主要的非常规油气即为页岩油和页岩气,基于其储藏环境及开发难度,均需进行储层改造后进行开采,页岩油气的大规模开采为油气储层改造技术服务企业提供了良好了市场空间和发展动力。
3、油气开采储层改造行业竞争格局
油气开采储层改造行业竞争格局呈现多方面特点:一是企业类型多元化,大型国有石油企业资金、技术、资源优势雄厚,居主导地位,专业油服企业专业性强有独特优势,民营及小企业以灵活策略补充服务层次;二是技术竞争核心化,领先企业技术壁垒高,且技术创新会推动竞争格局变化,掌握新技术者机会更多,落后者或被淘汰;三是市场份额集中化,大型企业主导市场,还通过并购整合扩大份额、增强竞争力;四是区域竞争差异化,国内几大油气田产区及拓展的新领域竞争激烈,部分企业拓展海外市场,因各地油气资源及开发环境不同,需定制方案,增加了竞争复杂性与多样性。
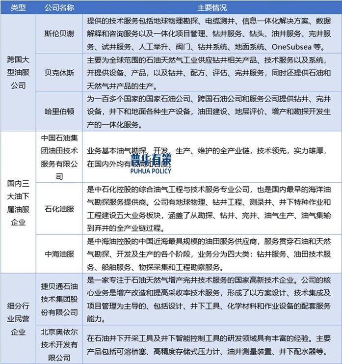
参与油服行业竞争企业主要分为跨国油服公司、国内中石油、中石化、中海油下属油服公司以及民营油服企业三大类,跨国油服巨头包括斯伦贝谢、哈利伯顿、贝克休斯等,其凭借领先的技术、现代化的管理方式、雄厚的资金实力,业务范围涵盖物探、钻井、测井、工程建设等主要石油技术服务项目,占据全球大部分市场份额。国内中石油、中石化、中海油下属油服企业包括中国石油集团油田技术服务有限公司、中石化石油工程技术服务股份有限公司和中海油田服务股份有限公司,其凭借相对领先的技术、规模、渠道优势,以及强大的资金实力、创新能力、先进的技术装备、一体化的服务,具有较强的市场竞争力。民营油服企业则凭借相对灵活的体制、对市场迅速反应的能力、部分细分领域的技术优势及地缘优势在细分市场领域占据一定的空间。
行业内主要企业

资料来源:普华有策
4、油气开采储层改造行业壁垒
(1)技术壁垒
油气储层改造技术服务需综合多领域技术,其理论基础复杂且不断迭代,要与实践高度结合,同时实践面临不同外部环境,不同油田及同一区域不同地层情况各异,施工易遇突发问题,这对服务商在方案设计、助剂、工具、技术储备和作业经验等方面要求颇高。所以,油气开采公司选择服务商时,要求其各工序环节都有具体施工方案、详细技术措施、优质配套产品及应对突发事件能力,进而对企业的技术实力、产品质量及适用性、项目经验都提出高要求,形成了较高的行业技术壁垒。
(2)市场准入壁垒
国内主要石油公司和下属油田通常对油田服务公司进行资质管理,即油服公司需要首先经中石油、中石化、中海油或其下属公司对其资质、技术经验、产品、人员、质量控制等方面进行严格审查并成为其合格供应商取得准入资质才具有参与相关业务、产品投标及进入油田施工资格,因此,我国油服行业具有较高的市场准入壁垒。
(3)人才壁垒
储层改造技术服务专业性强、涉及面广,依托多项基础学科。我国油气开采技术持续进步,要求储层改造服务公司技术研发人员紧跟或引领行业发展。油服公司在多方面对技术人员专业能力和实践经验要求高,技术人员需针对不同地质环境制定优质方案并应对现场突发情况,相关经验靠长期服务积累,新进入者因缺乏行业经验较难获客户认可。
《2025-2031年油气开采储层改造行业深度调研及投资前景咨询报告》涵盖行业全球及中国发展概况、供需数据、市场规模,产业政策/规划、相关技术、竞争格局、上游原料情况、下游主要应用市场需求规模及前景、区域结构、市场集中度、重点企业/玩家,企业占有率、行业特征、驱动因素、市场前景预测,投资策略、主要壁垒构成、相关风险等内容。同时北京普华有策信息咨询有限公司还提供市场专项调研项目、产业研究报告、产业链咨询、项目可行性研究报告、专精特新小巨人认证、市场占有率报告、十五五规划、项目后评价报告、BP商业计划书、产业图谱、产业规划、蓝白皮书、国家级制造业单项冠军企业认证、IPO募投可研、IPO工作底稿咨询等服务。(PHPOLICY:GYF)
目录
第一章宏观经济环境分析
第一节 全球宏观经济分析
一、2024年全球宏观经济运行概况
二、2025年全球宏观经济趋势预测
第二节 中国宏观经济环境分析
一、2020-2024年中国宏观经济运行概况
二、2025年中国宏观经济趋势预测
第三节 油气开采储层改造行业社会环境分析
第四节 油气开采储层改造行业政治法律环境分析
一、行业管理体制分析
二、行业相关发展规划
三、主要产业政策解读
第五节 油气开采储层改造行业技术环境分析
一、技术发展水平分析
二、技术革新趋势分析
第二章国际油气开采储层改造行业发展分析
第一节 国际油气开采储层改造行业发展现状分析
一、国际油气开采储层改造行业发展概况
二、主要国家油气开采储层改造行业的经济效益分析
三、2025-2031年国际油气开采储层改造行业的发展趋势分析
第二节 主要国家及地区油气开采储层改造行业发展状况及经验借鉴
一、美国油气开采储层改造行业发展分析
1、2020-2024年行业规模情况
2、2025-2031年行业前景展望
二、欧洲油气开采储层改造行业发展分析
1、2020-2024年行业规模情况
2、2025-2031年行业前景展望
三、日韩油气开采储层改造行业发展分析
1、2020-2024年行业规模情况
2、2025-2031年行业前景展望
四、2020-2024年其他国家及地区油气开采储层改造行业发展分析
五、国外油气开采储层改造行业发展经验总结
第三章 油气开采储层改造所属行业发展分析
第一节 油气开采储层改造所属行业发展历程
第二节 油气开采储层改造所属行业发展分析
一、 全球油气开采储层改造所属行业发展分析
1、全球油气开采储层改造所属行业市场规模分析
2、全球油气开采储层改造所属行业市场格局分析
3、全球油气开采储层改造所属行业市场前景预测
二、 中国油气开采储层改造所属行业市场发展分析
1、中国油气开采储层改造所属行业市场规模分析
2、中国油气开采储层改造所属行业市场格局分析
3、中国油气开采储层改造所属行业市场前景预测
4、中国油气开采储层改造所属行业市场发展趋势
第三节 油气开采储层改造所属行业市场发展分析
一、油气开采储层改造所属行业产能分析
二、油气开采储层改造所属行业产量分析
三、 产品应用领域广泛,高附加值应用领域消费占比较低
四、 低端市场整体产能过剩,高端市场供应不足
第四节 油气开采储层改造所属行业市场规模及预测
第四章中国油气开采储层改造产业链结构分析
第一节 中国油气开采储层改造产业链结构
一、产业链概况
二、特征
第二节 中国油气开采储层改造产业链演进趋势
一、产业链生命周期分析
二、产业链价值流动分析
三、演进路径与趋势
第三节 中国油气开采储层改造产业链竞争分析
第五章 2020-2024年油气开采储层改造行业产业链分析
第一节 2020-2024年油气开采储层改造行业上游运行分析
一、行业上游介绍
二、行业上游发展状况分析
三、行业上游对油气开采储层改造行业影响力分析
第二节 2020-2024年油气开采储层改造行业下游运行分析
一、行业下游介绍
二、行业下游发展状况分析
1、A领域
(1)行业发展现状
(2)需求规模
(3)需求前景预测
2、B领域
(1)行业发展现状
(2)需求规模
(3)需求前景预测
第六章中国油气开采储层改造行业区域市场分析
第一节 华北地区油气开采储层改造行业分析
一、地区经济发展现状分析
二、2020-2024年市场规模情况分析
三、2025-2031年行业发展前景预测
第二节 东北地区油气开采储层改造行业分析
一、地区经济发展现状分析
二、2020-2024年市场规模情况分析
三、2025-2031年行业发展前景预测
第三节 华东地区油气开采储层改造行业分析
一、地区经济发展现状分析
二、2020-2024年市场规模情况分析
三、2025-2031年行业发展前景预测
第四节 华南地区油气开采储层改造行业分析
一、地区经济发展现状分析
二、2020-2024年市场规模情况分析
三、2025-2031年行业发展前景预测
第五节 华中地区油气开采储层改造行业分析
一、地区经济发展现状分析
二、2020-2024年市场规模情况分析
三、2025-2031年行业发展前景预测
第六节 西南地区油气开采储层改造行业分析
一、地区经济发展现状分析
二、2020-2024年市场规模情况分析
三、2025-2031年行业发展前景预测
第七节 西北地区油气开采储层改造行业分析
一、地区经济发展现状分析
二、2020-2024年市场规模情况分析
三、2025-2031年行业发展前景预测
第七章中国油气开采储层改造所属行业成本费用分析
第一节 2020-2024年油气开采储层改造行业产品销售成本分析
一、2020-2024年行业销售成本总额分析
二、不同规模企业销售成本比较分析
三、不同所有制企业销售成本比较分析
第二节 2020-2024年油气开采储层改造行业销售费用分析
一、2020-2024年行业销售费用总额分析
二、不同规模企业销售费用比较分析
三、不同所有制企业销售费用比较分析
第三节 2020-2024年油气开采储层改造行业管理费用分析
一、2020-2024年行业管理费用总额分析
二、不同规模企业管理费用比较分析
三、不同所有制企业管理费用比较分析
第四节 2020-2024年油气开采储层改造行业财务费用分析
一、2020-2024年行业财务费用总额分析
二、不同规模企业财务费用比较分析
三、不同所有制企业财务费用比较分析
第八章中国油气开采储层改造行业市场经营情况分析
第一节 2020-2024年行业市场规模分析
第二节 2020-2024年行业基本特点分析
第三节 2020-2024年行业销售收入分析
第四节 2020-2024年行业区域结构分析
第九章中国油气开采储层改造产品价格分析
第一节 2020-2024年中国油气开采储层改造历年价格
第二节 中国油气开采储层改造当前市场价格
一、产品当前价格分析
二、产品未来价格预测
第三节 中国油气开采储层改造价格影响因素分析
第四节 2025-2031年油气开采储层改造行业未来价格走势预测
第十章油气开采储层改造行业竞争格局分析
第一节 油气开采储层改造行业集中度分析
一、市场集中度分析
二、区域集中度分析
三、油气开采储层改造行业主要企业竞争力分析
1、重点企业资产总计对比分析
2、重点企业从业人员对比分析
3、重点企业营业收入对比分析
4、重点企业利润总额对比分析
5、重点企业负债总额对比分析
第二节 油气开采储层改造行业竞争格局分析
一、行业竞争分析
二、与国际产品竞争分析
三、行业竞争格局展望
第十一章普华有策对行业重点企业经营状况分析
第一节 A公司
一、企业基本情况
二、企业主要业务概况
三、企业核心竞争力分析
四、企业经营情况分析
五、企业发展战略分析
第二节 B公司
一、企业基本情况
二、企业主要业务概况
三、企业核心竞争力分析
四、企业经营情况分析
五、企业发展战略分析
第三节 C公司
一、企业基本情况
二、企业主要业务概况
三、企业核心竞争力分析
四、企业经营情况分析
五、企业发展战略分析
第四节 D公司
一、企业基本情况
二、企业主要业务概况
三、企业核心竞争力分析
四、企业经营情况分析
五、企业发展战略分析
第五节 E公司
一、企业基本情况
二、企业主要业务概况
三、企业核心竞争力分析
四、企业经营情况分析
五、企业发展战略分析
第十二章油气开采储层改造所属行业投资价值评估
第一节 2020-2024年油气开采储层改造行业产销分析
第二节 2020-2024年油气开采储层改造行业成长性分析
第三节 2020-2024年油气开采储层改造行业盈利能力分析
一、主营业务利润率分析
二、总资产收益率分析
第四节 2020-2024年油气开采储层改造行业偿债能力分析
一、短期偿债能力分析
二、长期偿债能力分析
第十三章PHPOLICY对2025-2031年中国油气开采储层改造行业发展预测分析
第一节 2025-2031年中国油气开采储层改造发展环境预测
一、行业宏观预测
二、所处行业发展展望
三、行业发展状况预测分析
四、行业挑战及机遇
第二节 2025-2031年我国油气开采储层改造行业产值预测
第三节 2025-2031年我国油气开采储层改造行业销售收入预测
第四节 2025-2031年我国油气开采储层改造行业总资产预测
第五节2025-2031年我国油气开采储层改造行业市场规模预测
第六节 2025-2031年中国油气开采储层改造市场形势分析
一、2025-2031年中国油气开采储层改造生产形势分析预测
二、影响行业发展因素分析
1、有利因素
2、不利因素
第七节 2025-2031年中国油气开采储层改造市场趋势分析
一、行业市场趋势总结
二、行业发展趋势分析
三、行业市场发展空间
四、行业产业政策趋向
五、行业发展技术趋势
第十四章2025-2031年油气开采储层改造行业投资机会与风险
第一节油气开采储层改造行业投资机会
一、产业链投资机会
二、细分市场投资机会
三、重点区域投资机会
第二节油气开采储层改造行业投资风险及防范
一、政策风险及防范
二、技术风险及防范
三、供求风险及防范
四、宏观经济波动风险及防范
五、关联产业风险及防范
六、产品结构风险及防范
七、其他风险及防范
第十五章 普华有策对油气开采储层改造行业研究结论及投资建议

户名:北京普华有策信息咨询有限公司
开户银行:中国农业银行股份有限公司北京复兴路支行
账号:1121 0301 0400 11817
任何客户订购普华有策产品,公司都将出具全额的正规增值税发票,并发送到客户指定微信或邮箱。
