无纺布行业产业链、壁垒及发展趋势分析
1、无纺布定义及分类
无纺布行业是针刺、水刺、热粘合或化学粘合等非织造技术在传统纺织行业的创新产业化应用形成的细分行业。其原理是直接利用高聚物切片、短纤维或长丝进行定向或随机撑列,形成纤网结构,然后采用针刺、水刺、热粘合或化学等方法加固而成,最后整理成型,无需纺纱织布而形成的织物,根据其不同的材料及工艺制作,可生产具有不同的特性——防潮、透气、柔韧、轻薄、阻燃、无毒无味等的产品,可用于不同的行业,根据不同的用途及工艺主要有以下几种分类:
无纺布行业分类

资料来源:普华有策
2、无纺布行业产业链分析
目前我国已具备完整的无纺布产业链。其产业链上游为无纺布原材料市场,包括粘胶纤维、聚酯纤维、聚丙烯纤维、ES纤维等;由于无纺布生产的技术不尽相同,其下游的应用领域也较多。我国无纺布的下游应用主要是医疗卫生、生活卫生用品、擦拭清洁材料、包装材料、过滤材料、汽车内饰等。
无纺布行业产业链情况

资料来源:普华有策
3、无纺布行业壁垒
(1)市场准入壁垒
无纺布的性能好坏直接影响着卫生用品的质量和消费者的使用体验,进而影响相关产品的市场认可度和销量。因此,为严格控制产品质量,各卫生用品龙头企业对无纺布供应商都有着一套严格的甄选标准和准入门槛,恒安集团、百亚股份都对供应商准入有着严格的筛选流程及控制标准,此外每年也会对供应商进行定期及不定期的审查。只有在市场上具备较高品牌知名度的无纺布生产企业才能获得下游客户的认可,获得对其供货的资格。而新设企业或行业新进入者由于缺乏过往历史业绩,在获取行业市场份额尤其高端市场份额方面存在较大的障碍。
(2)技术壁垒
从行业下游发展来看,无纺布产品功能性、品质稳定性以及生产技术差异化越来越受到下游企业的关注。这需要行业内长年的专业能力和技术的累积,同时需要经过长时间的市场实践和自身技术总结才能逐渐掌握。从行业本身技术发展来看,无纺布行业技术工艺复杂,涉及流体力学、纺织工程学、纺织材料学、机械制造学、水处理技术等多项理论及应用学科,同时行业本身技术处于高速发展阶段,行业内的技术融合,技术更新较快,特有的生产工艺及技术已经成为无纺布行业核心竞争优势,同时也是新入行的企业难以在短时间内具备的关键要素。
(3)人才壁垒
无纺布行业近十年发展迅速,相关的综合性人才缺乏,特别是跨学科技术全面的人才更稀缺,相关人才多来源于相关专业,以企业内部培养为主,培养周期较长。无纺布行业技术集成度高,需要多学科、高素质、高技能和富有经验的专有人才协同合作,才能进行产品的工艺设计和产品开发。在生产和后加工处理的关键零部件加工和装配方面,亦需要大量具备丰富生产加工经验和较高装配技术水平的熟练技术工人。新进入企业难以在短时间内获得技术和经验丰富的行业人才。
4、无纺布行业发展趋势预测
无纺布行业的发展趋势主要体现在环保与可持续发展成为重要方向、应用领域的不断拓展以及技术创新的不断推进。无纺布行业在全球范围内持续扩大其市场版图,特别是在医疗卫生、包装材料和建筑等领域的应用越来越广泛。随着技术的不断进步和环保意识的提高,无纺布行业预计将持续保持增长态势。
(1)环保与可持续发展成为重要方向
在全球环保意识日益增强的背景下,无纺布行业也面临着更加严格的环保要求和标准。为了实现绿色生产,企业需要加大环保投入,采用环保材料和清洁能源,减少生产过程中的污染排放。同时,推动资源的循环利用和减少浪费也成为无纺布行业可持续发展的重要方向。
(2)应用领域进一步拓展
随着消费者对环保、健康、舒适等需求的增加,无纺布的应用领域将进一步拓宽。特别是在医疗、卫生、家居、环保等领域,无纺布的应用将更加广泛。例如,在家居用品领域,无纺布可以用于床上用品、窗帘、桌布等;在环保领域,无纺布可以用于制作环保袋、垃圾袋等。
(3)技术创新和无纺布生产技术的进步是推动行业发展的关键因素
纳米技术、生物技术等新兴技术的引入,进一步提升了无纺布的性能和应用范围。同时,环保意识的提升促使行业向绿色生产转型,可降解、可回收的无纺布产品逐渐成为市场新宠。这些技术进步和创新不仅提高了产品的竞争力,也满足了市场需求的变化。
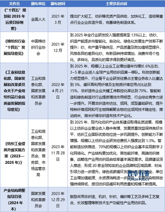
5、政策对无纺布行业的影响
国家有关部门陆续出台的一系列政策法规,旨在推动行业改造升级,规范无纺布生产企业的生产经营活动,保证产品质量安全,推动行业健康有序发展。政策的出台提高了行业准入门槛,对无纺布生产企业提出了一定的要求,利好研发与创新能力突出的公司。
主要法律法规及政策

资料来源:普华有策
《2024-2030年无纺布行业产业链细分产品调研及前景研究预测报告》,涵盖行业全球及中国发展概况、供需数据、市场规模,产业政策/规划、相关技术、竞争格局、上游原料情况、下游主要应用市场需求规模及前景、区域结构、市场集中度、重点企业/玩家,企业占有率、行业特征、驱动因素、市场前景预测,投资策略、主要壁垒构成、相关风险等内容。同时北京普华有策信息咨询有限公司还提供市场专项调研项目、产业研究报告、产业链咨询、项目可行性研究报告、专精特新小巨人认证、市场占有率报告、十五五规划、项目后评价报告、BP商业计划书、产业图谱、产业规划、蓝白皮书、国家级制造业单项冠军企业认证、IPO募投可研、IPO工作底稿咨询等服务。(PHPOLICY:GYF)
报告目录:
第一章 2018-2023年中国无纺布行业产业链调研情况
第一节 中国无纺布行业上下游产业链分析
一、产业链模型原理介绍
二、无纺布行业产业链结构图分析
第二节 中国无纺布行业上游产业发展及前景预测
一、上游主要产品介绍
二、上游主要产业供给情况分析
三、2024-2030年上游主要产业供给预测分析
四、上游主要产业价格分析
五、2024-2030年主要上游产业价格预测分析
第三节 中国无纺布行业下游产业发展及前景预测
一、下游应用领域结构图
二、下游细分市场应用领域分析
1、A行业用无纺布市场分析
(1)行业发展现状
(2)需求规模
(3)需求前景预测
2、B行业用无纺布市场分析
(1)行业发展现状
(2)需求规模
(3)需求前景预测
3、C行业用无纺布市场分析
(1)行业发展现状
(2)需求规模
(3)需求前景预测
4、D行业用无纺布市场分析
(1)行业发展现状
(2)需求规模
(3)需求前景预测
5、其他领域用无纺布市场分析
(1)行业发展现状
(2)需求规模
(3)需求前景预测
第二章 全球无纺布行业市场发展现状分析
第一节 全球无纺布行业发展规模及现状分析
第三节 亚洲无纺布行业地区市场分析
一、亚洲无纺布行业市场现状分析
二、亚洲无纺布行业市场规模分析
三、2024-2030年亚洲无纺布行业前景预测分析
第四节 北美无纺布行业地区市场分析
一、北美无纺布行业市场现状分析
二、北美无纺布行业市场规模分析
三、2024-2030年北美无纺布行业前景预测分析
第五节 欧洲无纺布行业地区市场分析
一、欧洲无纺布行业市场现状分析
二、欧洲无纺布行业市场规模分析
三、2024-2030年欧洲无纺布行业前景预测分析
第六节 其他地区分析
第七节 2024-2030年全球无纺布行业规模及趋势预测
第三章 中国无纺布产业发展环境分析
第一节 中国宏观经济环境分析及预测
一、国内经济发展分析
二、经济走势预测
第二节 中国无纺布行业政策环境分析
一、行业监管体制分析
二、主要法律法规、政策及发展规划情况
三、国家政策对本行业发展影响分析
第三节 中国无纺布产业社会环境发展分析
一、所属行业发展现状分析
二、无纺布产业社会环境发展分析
三、社会环境对行业的影响
第四节 中国无纺布产业技术环境分析
一、行业技术现状及特点分析
二、行业技术发展趋势预测
第四章 2018-2023年中国无纺布行业运行情况
第一节 中国无纺布行业发展因素分析
一、无纺布行业有利因素分析
二、无纺布行业不利因素分析
第二节 中国无纺布行业市场规模分析
第三节 中国无纺布行业供应情况分析
第四节 中国无纺布行业需求情况分析
第五节 中国无纺布行业供需平衡分析
第六节 中国无纺布行业发展趋势分析
第七节 中国无纺布行业主要进入壁垒分析
第八节 中国无纺布行业细分市场发展现状及前景
第五章 中国无纺布行业运行数据监测
第一节 中国无纺布行业总体规模分析
第二节 中国无纺布行业产销与费用分析
一、行业产成品分析
二、行业销售收入分析
三、行业总资产负债率分析
四、行业利润规模分析
五、行业总产值分析
六、行业销售成本分析
七、行业销售费用分析
八、行业管理费用分析
九、行业财务费用分析
第三节 中国无纺布行业财务指标分析
一、行业盈利能力分析
二、行业偿债能力分析
三、行业营运能力分析
四、行业发展能力分析
第六章 2018-2023年中国无纺布市场格局分析
第一节 中国无纺布行业集中度分析
一、中国无纺布行业市场集中度分析
二、中国无纺布行业区域集中度分析
第三节 中国无纺布行业存在的问题及对策
第四节 中外无纺布行业市场竞争力分析
第五节无纺布行业竞争格局分析
第七章 中国无纺布行业价格走势分析
第一节 无纺布行业价格影响因素分析
第二节 2018-2023年中国无纺布行业价格现状分析
第三节 2024-2030年中国无纺布行业价格走势预测
第八章 2018-2023年中国无纺布行业区域市场现状分析
第一节 中国无纺布行业区域市场规模分布
第二节 中国华东地无纺布市场分析
一、华东地区概述
二、华东地区无纺布市场供需情况及规模分析
三、2024-2030年华东地区无纺布市场前景预测
第三节 华中地区市场分析
一、华中地区概述
二、华中地区无纺布市场供需情况及规模分析
三、2024-2030年华中地区无纺布市场前景预测
第四节 华南地区市场分析
一、华南地区概述
二、华南地区无纺布市场供需情况及规模分析
三、2024-2030年华南地区无纺布市场前景预测
第五节 华北地区市场分析
一、华北地区概述
二、华北地区无纺布市场供需情况及规模分析
三、2024-2030年华北地区无纺布市场前景预测
第六节 东北地区市场分析
一、东北地区概述
二、东北地区无纺布市场供需情况及规模分析
三、2024-2030年东北地区无纺布市场前景预测
第七节 西北地区市场分析
一、西北地区概述
二、西北地区无纺布市场供需情况及规模分析
三、2024-2030年西北地区无纺布市场前景预测
第八节 西南地区市场分析
一、西南地区概述
二、西南地区无纺布市场供需情况及规模分析
三、2024-2030年西南地区无纺布市场前景预测
第九章 2018-2023年中国无纺布行业竞争情况
第一节 中国无纺布行业竞争结构分析
一、现有企业间竞争
二、潜在进入者分析
三、替代品威胁分析
四、供应商议价能力
五、客户议价能力
第二节 中国无纺布行业SWOT分析
一、行业优势分析
二、行业劣势分析
三、行业机会分析
四、行业威胁分析
第十章 2018-2023年无纺布行业重点企业分析
第一节 企业A
一、企业概况
二、企业主营产品
三、企业主要经济指标情况
四、企业竞争优势分析
第二节 企业B
一、企业概况
二、企业主营产品
三、企业主要经济指标情况
四、企业竞争优势分析
第三节 企业C
一、企业概况
二、企业主营产品
三、企业主要经济指标情况
四、企业竞争优势分析
第四节 企业D
一、企业概况
二、企业主营产品
三、企业主要经济指标情况
四、企业竞争优势分析
第五节 企业E
一、企业概况
二、企业主营产品
三、企业主要经济指标情况
四、企业竞争优势分析
第十一章 2024-2030年中国无纺布行业发展前景预测
第一节中国无纺布行业市场发展预测
一、中国无纺布行业市场规模预测
二、中国无纺布行业产值规模预测
三、中国无纺布行业供需情况预测
四、中国无纺布行业销售收入预测
五、中国无纺布行业投资增速预测
第二节中国无纺布行业盈利走势预测
一、中国无纺布行业毛利润预测
二、中国无纺布行业利润总额预测
第十二章 2024-2030年中国无纺布行业投资建议
第一节、中国无纺布行业重点投资方向分析
第二节、中国无纺布行业重点投资区域分析
第三节、中国无纺布行业投资注意事项
第十三章 2024-2030年无纺布行业投资机会与风险分析
第一节 投资环境的分析与对策
第二节 投资挑战及机遇分析
第三节 行业投资风险分析
一、政策风险
二、经营风险
三、技术风险
四、竞争风险
五、其他风险

户名:北京普华有策信息咨询有限公司
开户银行:中国农业银行股份有限公司北京复兴路支行
账号:1121 0301 0400 11817
任何客户订购普华有策产品,公司都将出具全额的正规增值税发票,并发送到客户指定微信或邮箱。
