热熔胶行业概述、产业链、竞争格局、趋势以及壁垒分析
1、热熔胶行业发展概况
热熔胶是指在室温下呈固态,加热熔融成液态,涂布、润湿被粘物后,经压合、冷却,在短时间内完成粘接的高分子胶粘剂。
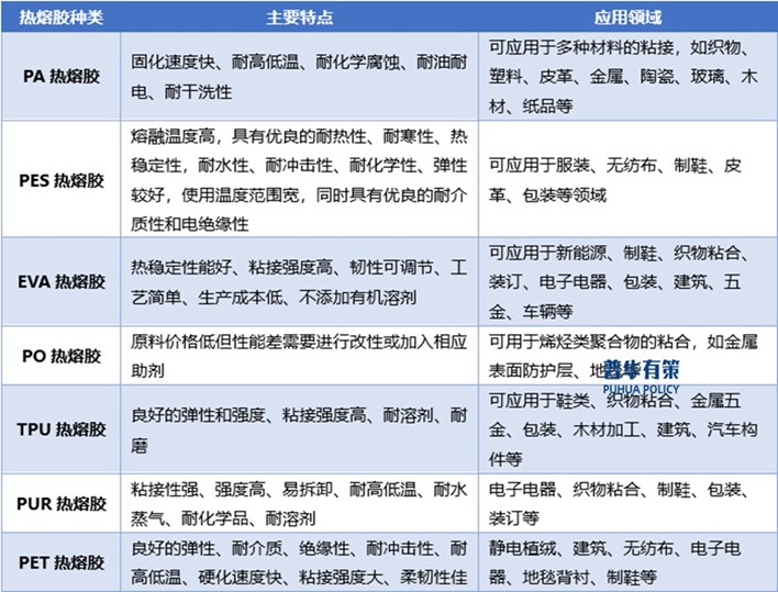
相比较溶剂型和水基型胶粘剂,热熔胶在生产和应用时不使用任何溶剂,无毒、无味、安全环保,被誉为“绿色胶粘剂”。热熔胶冷却即可实现固化,100%固含量,粘合工艺简单,可粘接的基材范围广,特别适宜在连续化的生产线上使用,同时也能够降低运输和仓储成本。随着热熔胶行业技术的创新和高端原材料发展速度加快,热熔胶的应用领域也不断拓展,涉及包装、建筑材料、纺织、鞋业、电子电器、汽车与交通运输、机械制造、新能源、医疗卫生等等国民经济的各个领域。热熔胶根据不同的基料,可分为以下几类:

资料来源:普华有策
2、热熔胶产业链情况
热熔胶主要原材料包括石化树脂如PE、EVA、POE等、增粘剂、增塑剂、抗氧化剂等化工材料,其上游为化工材料制造行业,原材料的质量直接影响热熔胶产品的质量;热熔胶产品下游应用广泛,涉及包装、建筑材料、纺织、鞋业、电子电器、汽车与交通运输、机械制造、新能源、医疗卫生、航空航天等领域。

资料来源:普华有策
3、热熔胶行业发展现状
中国热熔胶行业始于20世纪70年代,初期应用有限。进入21世纪后经引进合作迎来突破,技术进步、领域扩展。“十三五”以来受大力支持,向创新高质量发展,功能性、反应型热熔胶发展良好,同时因环保要求,绿色热熔胶成为主流,企业走绿色发展道路。
经过多年的发展,热熔胶行业技术水平不断提高,生产设备、技术工艺、产品质量等方面已经可以在国际市场竞争,产品不仅可以满足国内市场需求,而且出口业务也在逐年增长,我国已经成为全球热熔胶主要生产地之一。
4、热熔胶行业市场整体情况
热熔胶作为主要胶粘剂种类在国内得到长足发展,目前我国已成为全球热熔胶主要生产基地之一。根据数据统计,2023年中国热熔胶市场总销量约为161.59万吨,较2022年增长18.45万吨,年增长率为12.89%。热熔胶具有低VOC绿色环保、适合应用领域智能化生产制造等特点,特别是近年来热熔胶向高质量、高性能发展,应用领域不断扩展,热熔胶产品全球化产业转移,同时国家产业政策的鼓励支持,给国内企业带来了良好的发展机遇,热熔胶市场长期保持快速增长趋势。
随着国内热熔胶产业链的逐步完善,功能性、个性化产品应用领域持续深入等利好因素,未来几年中国热熔胶市场销量和销售额还将呈稳步上升趋势。
2019年-2023年我国热熔胶市场总销量及增速分析

资料来源:中国胶粘剂和胶粘带工业协会、普华有策
5、热熔胶行业未来发展趋势
“十四五”期间,我国热熔胶行业将迎来全面发展和战略机遇期,在“双循环”新发展格局和“碳中和碳达峰”目标指引下,行业将致力于自主创新,由高速度发展将高质量发展方向转型,附加值较高的高性能、绿色环保型产品需求比例不断增大,未来热熔胶行业将表现出以下几大发展趋势:
(1)热熔胶产品的高质量发展趋势
产业结构转型升级促使热熔胶向高性能、高质量发展,PA等类型热熔胶发展快且在多领域替代明显。据预测“十四五”期间我国热熔胶有高性能高质量发展新趋势。目前国内热熔胶企业间歇式生产存弊端,未来将靠配方和工艺创新,用连续生产装备实现高速自动化,走高质量发展道路。
(2)热熔胶产品的绿色发展趋势
国家发布产业政策推动清洁生产,鼓励环保胶粘剂创新,发展低VOCs胶粘剂。因清洁能源建设,下游领域有可持续目标,对热熔胶环保要求提高。目前热熔胶原料多为石化类难降解,以可再生等原料为材、降低石化依赖是趋势之一。同时通过配方设计提高性能、降低使用温度以减少用量和碳足迹、提供低成本方案也符合绿色发展趋势。
(3)热熔胶企业的专、精、特、新发展趋势
技术进步与新需求使热熔胶使用范围扩大,中高端产品市场空间增大,在新基建等领域有新趋势。企业按客户特殊要求研发个性化产品、提供技术服务满足多样需求。我国热熔胶市场成熟,优势突出的头部企业综合竞争优势明显,行业集中度不断提高。
6、热熔胶行业竞争格局
从竞争格局来看,热熔胶行业是充分竞争的行业。在高端产品领域,主要以德国汉高、富乐公司、法国波士胶、瑞士EMS、西卡集团等跨国优势企业主导,该类型企业大多是集研发、生产、销售为一体的大型企业,经过多年的技术积累、行业经验沉淀,在高端原材料控制、技术储备、产品性能及品牌资源等方面都保持了领先优势;在中高端产品领域,随着国内技术进步、产业政策的引导,我国热熔胶行业涌现出一批以上海天洋、回天新材、康达新材、鹿山新材等为代表的领先企业占据中高端市场,可生产较高技术含量和较高利润率的产品,研发理念、技术储备、产品技术指标上也达到了国际竞争对手水平;在低端产品领域,主要为中小型企业,整体产能过剩、利润率低,市场竞争激烈。
随着热熔胶行业技术的不断提高以及产业结构调整的持续深化,我国热熔胶行业向着高质量、绿色环保、集中化、个性化方向发展。在此背景下,我国热熔胶行业优胜劣汰速度将加快,大型企业在生产能力、研发能力、产品质量、资金实力等方面具有先天优势,市场和资源将进一步向具有品牌影响力、创新引领能力和成本竞争能力强的优势企业集中,较多规模较小、实力较弱的企业将面临被淘汰风险,行业集中度不断提升。
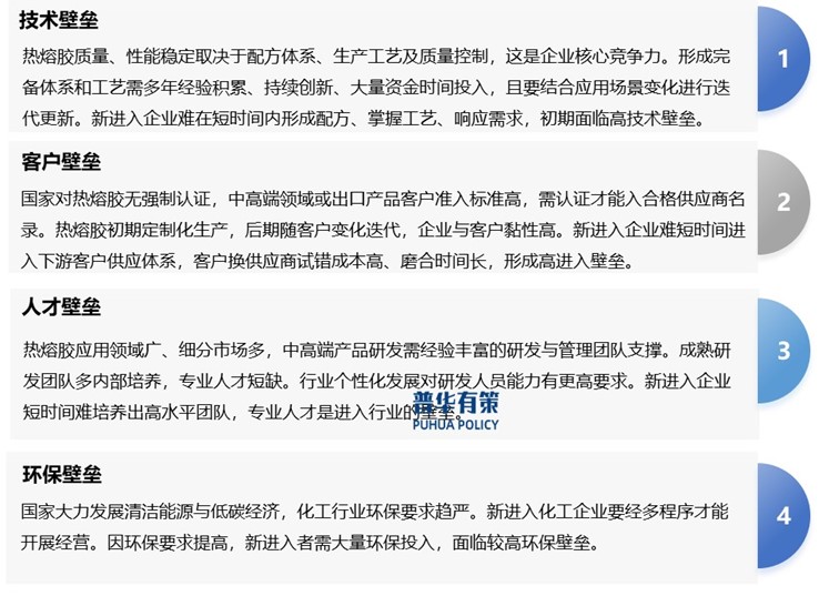
7、热熔胶行业壁垒

资料来源:普华有策
8、热熔胶行业周期性、区域性、季节性特征
(1)周期性
热熔胶产品广泛应用于建筑、包装、纺织、电子、汽车、机械设备、医疗卫生等各个领域,作为工业生产的辅助材料,热熔胶行业本身没有明显的周期性,但是会随着国家宏观经济整体状况的变化而产生一定的波动。
(2)区域性
热熔胶产品下游应用领域广泛且分布于全国各地,市场需求具有普遍性,除下游服装衬布、鞋面、汽车内饰等行业客户主要分布在华东、华南地区具有一定的区域性特征外,整体上行业的区域性特征不明显。
(3)季节性
热熔胶行业根据下游应用领域的不同,季节性特点不同。
《2024-2030年热熔胶行业产业链细分产品调研及前景研究预测报告》,涵盖行业全球及中国发展概况、供需数据、市场规模,产业政策/规划、相关技术、竞争格局、上游原料情况、下游主要应用市场需求规模及前景、区域结构、市场集中度、重点企业/玩家,企业占有率、行业特征、驱动因素、市场前景预测,投资策略、主要壁垒构成、相关风险等内容。同时北京普华有策信息咨询有限公司还提供市场专项调研项目、产业研究报告、产业链咨询、项目可行性研究报告、专精特新小巨人认证、市场占有率报告、十五五规划、项目后评价报告、BP商业计划书、产业图谱、产业规划、蓝白皮书、国家级制造业单项冠军企业认证、IPO募投可研、IPO工作底稿咨询等服务。(PHPOLICY:GYF)
报告目录:
第一章 2018-2023年中国热熔胶行业产业链调研情况
第一节 中国热熔胶行业上下游产业链分析
一、产业链模型原理介绍
二、热熔胶行业产业链结构图分析
第二节 中国热熔胶行业上游产业发展及前景预测
一、上游主要产品介绍
二、上游主要产业供给情况分析
三、2024-2030年上游主要产业供给预测分析
四、上游主要产业价格分析
五、2024-2030年主要上游产业价格预测分析
一、下游应用领域结构图
二、下游细分市场应用领域分析
1、A行业用热熔胶市场分析
(1)行业发展现状
(2)需求规模
(3)需求前景预测
2、B行业用热熔胶市场分析
(1)行业发展现状
(2)需求规模
(3)需求前景预测
3、C行业用热熔胶市场分析
(1)行业发展现状
(2)需求规模
(3)需求前景预测
4、D行业用热熔胶市场分析
(1)行业发展现状
(2)需求规模
(3)需求前景预测
5、其他领域用热熔胶市场分析
(1)行业发展现状
(2)需求规模
(3)需求前景预测
第二章 全球热熔胶行业市场发展现状分析
第一节 全球热熔胶行业发展规模及现状分析
第三节 亚洲热熔胶行业地区市场分析
一、亚洲热熔胶行业市场现状分析
二、亚洲热熔胶行业市场规模分析
三、2024-2030年亚洲热熔胶行业前景预测分析
第四节 北美热熔胶行业地区市场分析
一、北美热熔胶行业市场现状分析
二、北美热熔胶行业市场规模分析
三、2024-2030年北美热熔胶行业前景预测分析
第五节 欧洲热熔胶行业地区市场分析
一、欧洲热熔胶行业市场现状分析
二、欧洲热熔胶行业市场规模分析
三、2024-2030年欧洲热熔胶行业前景预测分析
第六节 其他地区分析
第七节 2024-2030年全球热熔胶行业规模及趋势预测
第三章 中国热熔胶产业发展环境分析
第一节 中国宏观经济环境分析及预测
一、国内经济发展分析
二、经济走势预测
第二节 中国热熔胶行业政策环境分析
一、行业监管体制分析
二、主要法律法规、政策及发展规划情况
三、国家政策对本行业发展影响分析
第三节 中国热熔胶产业社会环境发展分析
一、所属行业发展现状分析
二、热熔胶产业社会环境发展分析
三、社会环境对行业的影响
第四节 中国热熔胶产业技术环境分析
一、行业技术现状及特点分析
二、行业技术发展趋势预测
第四章 2018-2023年中国热熔胶行业运行情况
第一节 中国热熔胶行业发展因素分析
一、热熔胶行业有利因素分析
二、热熔胶行业不利因素分析
第二节 中国热熔胶行业市场规模分析
第三节 中国热熔胶行业供应情况分析
第四节 中国热熔胶行业需求情况分析
第五节 中国热熔胶行业供需平衡分析
第六节 中国热熔胶行业发展趋势分析
第七节 中国热熔胶行业主要进入壁垒分析
第八节 中国热熔胶行业细分市场发展现状及前景
第五章 中国热熔胶行业运行数据监测
第一节 中国热熔胶行业总体规模分析
第二节 中国热熔胶行业产销与费用分析
一、行业产成品分析
二、行业销售收入分析
三、行业总资产负债率分析
四、行业利润规模分析
五、行业总产值分析
六、行业销售成本分析
七、行业销售费用分析
八、行业管理费用分析
九、行业财务费用分析
第三节 中国热熔胶行业财务指标分析
一、行业盈利能力分析
二、行业偿债能力分析
三、行业营运能力分析
四、行业发展能力分析
第六章 2018-2023年中国热熔胶市场格局分析
第一节 中国热熔胶行业集中度分析
一、中国热熔胶行业市场集中度分析
二、中国热熔胶行业区域集中度分析
第三节 中国热熔胶行业存在的问题及对策
第四节 中外热熔胶行业市场竞争力分析
第五节热熔胶行业竞争格局分析
第七章 中国热熔胶行业价格走势分析
第一节 热熔胶行业价格影响因素分析
第二节 2018-2023年中国热熔胶行业价格现状分析
第三节 2024-2030年中国热熔胶行业价格走势预测
第八章 2018-2023年中国热熔胶行业区域市场现状分析
第一节 中国热熔胶行业区域市场规模分布
第二节 中国华东地热熔胶市场分析
一、华东地区概述
二、华东地区热熔胶市场供需情况及规模分析
三、2024-2030年华东地区热熔胶市场前景预测
第三节 华中地区市场分析
一、华中地区概述
二、华中地区热熔胶市场供需情况及规模分析
三、2024-2030年华中地区热熔胶市场前景预测
第四节 华南地区市场分析
一、华南地区概述
二、华南地区热熔胶市场供需情况及规模分析
三、2024-2030年华南地区热熔胶市场前景预测
第五节 华北地区市场分析
一、华北地区概述
二、华北地区热熔胶市场供需情况及规模分析
三、2024-2030年华北地区热熔胶市场前景预测
第六节 东北地区市场分析
一、东北地区概述
二、东北地区热熔胶市场供需情况及规模分析
三、2024-2030年东北地区热熔胶市场前景预测
第七节 西北地区市场分析
一、西北地区概述
二、西北地区热熔胶市场供需情况及规模分析
三、2024-2030年西北地区热熔胶市场前景预测
第八节 西南地区市场分析
一、西南地区概述
二、西南地区热熔胶市场供需情况及规模分析
三、2024-2030年西南地区热熔胶市场前景预测
第九章 2018-2023年中国热熔胶行业竞争情况
第一节 中国热熔胶行业竞争结构分析
一、现有企业间竞争
二、潜在进入者分析
三、替代品威胁分析
四、供应商议价能力
五、客户议价能力
第二节 中国热熔胶行业SWOT分析
一、行业优势分析
二、行业劣势分析
三、行业机会分析
四、行业威胁分析
第十章 2018-2023年热熔胶行业重点企业分析
第一节 企业A
一、企业概况
二、企业主营产品
三、企业主要经济指标情况
四、企业竞争优势分析
第二节 企业B
一、企业概况
二、企业主营产品
三、企业主要经济指标情况
四、企业竞争优势分析
第三节 企业C
一、企业概况
二、企业主营产品
三、企业主要经济指标情况
四、企业竞争优势分析
第四节 企业D
一、企业概况
二、企业主营产品
三、企业主要经济指标情况
四、企业竞争优势分析
第五节 企业E
一、企业概况
二、企业主营产品
三、企业主要经济指标情况
四、企业竞争优势分析
第十一章 2024-2030年中国热熔胶行业发展前景预测
第一节中国热熔胶行业市场发展预测
一、中国热熔胶行业市场规模预测
二、中国热熔胶行业产值规模预测
三、中国热熔胶行业供需情况预测
四、中国热熔胶行业销售收入预测
五、中国热熔胶行业投资增速预测
第二节中国热熔胶行业盈利走势预测
一、中国热熔胶行业毛利润预测
二、中国热熔胶行业利润总额预测
第十二章 2024-2030年中国热熔胶行业投资建议
第一节、中国热熔胶行业重点投资方向分析
第二节、中国热熔胶行业重点投资区域分析
第三节、中国热熔胶行业投资注意事项
第十三章 2024-2030年热熔胶行业投资机会与风险分析
第一节 投资环境的分析与对策
第二节 投资挑战及机遇分析
第三节 行业投资风险分析
一、政策风险
二、经营风险
三、技术风险
四、竞争风险
五、其他风险

户名:北京普华有策信息咨询有限公司
开户银行:中国农业银行股份有限公司北京复兴路支行
账号:1121 0301 0400 11817
任何客户订购普华有策产品,公司都将出具全额的正规增值税发票,并发送到客户指定微信或邮箱。
