高压电缆用绝缘料行业主要政策及重点企业
经过多年发展,我国线缆用高分子材料生产企业已能自主开发大部分中高端线缆材料,但在高压、超高压线缆材料的关键技术上与国际先进水平仍存在差距,一些高端特种品及材料仍需依赖进口,如220kV 及以上超高压交联聚乙烯绝缘料、220kV 及以上超高压半导电屏蔽料、部分高端阻燃剂品种、特种热塑性弹性体等。此外,上游原材料的开发也无法完全满足国内行业需求,很多高性能的特种树脂基本依赖进口,如半导电屏蔽料的重要原材料 EBA/EEA 树脂;低烟无卤阻燃电缆料的主要原材料 POE 弹性体、茂金属 PE、EVA 主要基本树脂品种和主要阻燃剂六角片晶型氢氧化镁等。
1、行业简介及上下游产业链
线缆用高分子材料又称线缆材料,是指在电线电缆中应用的,起绝缘、屏蔽、保护作用的高分子材料。线缆用高分子材料是电缆产品中除金属导线、光纤外的主要原材料之一,具体包括绝缘料、屏蔽料和护套料等。
线缆用高分子材料行业的上游行业主要系石化行业,主要原材料包括聚乙烯、PE 树脂、EVA 树脂等,该类原材料主要由原油提炼而来。因此,线缆材料企业原材料交易价格受原油供求关系、宏观环境等影响波动较大,其盈利情况也会随之受到影响。
线缆用高分子材料行业的下游行业即为电线电缆行业,作为电线电缆的主要原材料之一,其发展与电线电缆行业发展有着密切的关联性。电线电缆的需求变化直接决定线缆用高分子材料行业的未来发展,同时,由于线缆用高分子材料的性能很大程度上决定了电缆的产品性能及其能够适应的应用场景,线缆用高分子材料的发展也推动着电线电缆行业的进步。
2、行业主要政策
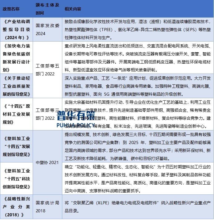
近几年来,国家工业和信息化部、国家发改委、国家能源局等部门先后颁布《中国电线电缆行业“十四五”发展指导意见》、《“十四五”现代能源体系规划》、《关于进一步推进电能替代的指导意见》(发改能源[2022]353 号)等在内的产业政策,推动新兴电力系统建设及电网基础设施升级改造,深化电力体制改革。国家工业和信息化部印发《“十四五”信息通信行业发展规划》、《5G 应用“扬帆”行动计划(2021-2023 年)》等,指出 5G 融合应用是促进经济社会数字化、网络化、智能化转型的重要引擎,通信网络基础设施需保持国际先进水平,目标建成全球规模最大的 5G 独立组网网络,实现城市和乡镇全面覆盖。上述行业政策推动了电线电缆、通信光缆等行业的发展,线缆用高分子材料作为其上游行业,也必将受益,给其发展带来了新的发展机遇。
2022 年 4 月 7 日,工业和信息化部等联合印发《关于“十四五”推动石化化工行业高质量发展的指导意见》提到要提升创新发展水平,实施“三品”行动,提升化工产品供给质量。围绕新一代信息技术、生物技术、新能源、高端装备等战略性新兴产业,加快发展高端聚烯烃、高性能橡塑材料、高性能纤维等产品,鼓励企业提升品质,培育创建品牌,给线缆用高分子材料发展提出了更高的要求。2023 年国家相继提出发展新质生产力,线缆用高分子材料也应向高质量发展迈进。
但我国线缆用高分子材料企业研发工作因起步较晚,技术积累与陶氏化学、北欧化工等跨国企业相比,在生产工艺、设备水平、原材料控制等方面还存在较大差距。近年来,受国际外部环境的变化,在保障产业安全的大背景下,推进国产化,独立自主,专业化、高质量发展,符合国家发展战略,线缆用高分子材料在高端材料上的国产化发展空间巨大。

3、行业竞争格局及代表企业
国内低压电缆料已基本实现国产化,但高压电缆料市场对技术水平要求较高,仍主要依赖进口。例如,高压电缆用绝缘料和屏蔽料对于杂质含量、数量及尺寸等指标均有较高要求,而国内大部分线缆材料企业难以实现技术突破,高压、超高压电缆绝缘料、屏蔽料等电缆材料的关键技术还存在“卡脖子”现象,国内市场被北欧化工和陶氏化学等国外知名材料企业所垄断。国产高压电缆绝缘料企业主要包括杭州高新、万马股份等。
(1)杭州高新
主营特种聚氯乙烯电缆料、特种聚乙烯及交联聚乙烯电缆料、无卤低烟阻燃电缆料、橡胶电缆料、橡塑改性弹性体、通用聚氯乙烯电缆料等。
(2)万马股份
公司主要产品包括化学交联聚乙烯料、硅烷交联聚乙烯料、半导电屏蔽料、低烟无卤阻燃聚烯烃料、PVC 产品和热塑性弹性体等各类线缆料。
(3)至正股份
主要产品包括低烟无卤聚烯烃电缆料、特种聚烯烃电缆料、XLPE 绝缘料等。
(4)太湖远大
主营交联聚乙烯电缆用绝缘料、硅烷交联聚乙烯电缆用绝缘料、低烟无卤阻燃电缆料、PVC 电缆料等。
更多行业资料请参考普华有策咨询《2024-2030年高压电缆用绝缘料行业市场调研及发展趋势预测报告》,同时普华有策咨询还提供市场专项调研项目、产业研究报告、产业链咨询、项目可行性研究报告、专精特新小巨人认证、市场占有率报告、十五五规划、项目后评价报告、BP商业计划书、产业图谱、产业规划、蓝白皮书、国家级制造业单项冠军企业认证、IPO募投可研、IPO工作底稿咨询等服务。
目录
第一章 高压电缆用绝缘料行业相关概述
第一节 高压电缆用绝缘料行业定义及分类
一、行业定义
二、行业特性及在国民经济中的地位及影响
第二节 高压电缆用绝缘料行业特点及模式
一、高压电缆用绝缘料行业发展特征
二、高压电缆用绝缘料行业经营模式
第三节 高压电缆用绝缘料行业产业链分析
一、产业链结构
二、高压电缆用绝缘料行业主要上游2019-2023年供给规模分析
三、高压电缆用绝缘料行业主要上游2019-2023年价格分析
四、高压电缆用绝缘料行业主要上游2024-2030年发展趋势分析
五、高压电缆用绝缘料行业主要下游2019-2023年发展概况分析
六、高压电缆用绝缘料行业主要下游2024-2030年发展趋势分析
第二章 高压电缆用绝缘料行业全球发展分析
第一节 全球高压电缆用绝缘料市场总体情况分析
一、全球高压电缆用绝缘料行业的发展特点
二、全球高压电缆用绝缘料市场结构
三、全球高压电缆用绝缘料行业市场规模分析
四、全球高压电缆用绝缘料行业竞争格局
五、全球高压电缆用绝缘料市场区域分布
六、全球高压电缆用绝缘料行业市场规模预测
第二节 全球主要国家(地区)市场分析
一、欧洲
1、欧洲高压电缆用绝缘料行业市场规模
2、欧洲高压电缆用绝缘料市场结构
3、2024-2030年欧洲高压电缆用绝缘料行业发展前景预测
二、北美
1、北美高压电缆用绝缘料行业市场规模
2、北美高压电缆用绝缘料市场结构
3、2024-2030年北美高压电缆用绝缘料行业发展前景预测
三、日韩
1、日韩高压电缆用绝缘料行业市场规模
2、日韩高压电缆用绝缘料市场结构
3、2024-2030年日韩高压电缆用绝缘料行业发展前景预测
四、其他
第三章 《国民经济行业分类与代码》中高压电缆用绝缘料所属行业2024-2030年规划概述
第一节 2019-2023年所属行业发展回顾
一、2019-2023年所属行业运行情况
二、2019-2023年所属行业发展特点
三、2019-2023年所属行业发展成就
第二节 高压电缆用绝缘料行业所属行业2024-2030年规划解读
一、2024-2030年规划的总体战略布局
二、2024-2030年规划对经济发展的影响
三、2024-2030年规划的主要目标
第四章 2024-2030年行业发展环境分析
第一节 2024-2030年世界经济发展趋势
第二节 2024-2030年我国经济面临的形势
第三节 2024-2030年我国对外经济贸易预测
第四节2024-2030年行业技术环境分析
一、行业相关技术
二、行业专利情况
1、中国高压电缆用绝缘料专利申请
2、中国高压电缆用绝缘料专利公开
3、中国高压电缆用绝缘料热门申请人
4、中国高压电缆用绝缘料热门技术
第五节2024-2030年行业社会环境分析
第五章 普华有策对高压电缆用绝缘料行业总体发展状况
第一节 高压电缆用绝缘料行业特性分析
第二节 高压电缆用绝缘料产业特征与行业重要性
第三节 2019-2023年高压电缆用绝缘料行业发展分析
一、2019-2023年高压电缆用绝缘料行业发展态势分析
二、2019-2023年高压电缆用绝缘料行业发展特点分析
三、2024-2030年区域产业布局与产业转移
第四节 2019-2023年高压电缆用绝缘料行业规模情况分析
一、行业单位规模情况分析
二、行业人员规模状况分析
三、行业资产规模状况分析
四、行业市场规模状况分析
第五节 2019-2023年高压电缆用绝缘料行业财务能力分析与2024-2030年预测
一、行业盈利能力分析与预测
二、行业偿债能力分析与预测
三、行业营运能力分析与预测
四、行业发展能力分析与预测
第六章 POLICY对2024-2030年我国高压电缆用绝缘料市场供需形势分析
第一节 我国高压电缆用绝缘料市场供需分析
一、2019-2023年我国高压电缆用绝缘料行业供给情况
二、2019-2023年我国高压电缆用绝缘料行业需求情况
1、高压电缆用绝缘料行业需求市场
2、高压电缆用绝缘料行业客户结构
3、高压电缆用绝缘料行业区域需求结构
三、2019-2023年我国高压电缆用绝缘料行业供需平衡分析
第二节 高压电缆用绝缘料产品市场应用及需求预测
一、高压电缆用绝缘料产品应用市场总体需求分析
1、高压电缆用绝缘料产品应用市场需求特征
2、高压电缆用绝缘料产品应用市场需求总规模
二、2024-2030年高压电缆用绝缘料行业领域需求量预测
1、2024-2030年高压电缆用绝缘料行业领域需求产品功能预测
2、2024-2030年高压电缆用绝缘料行业领域需求产品市场格局预测
第七章 我国高压电缆用绝缘料行业运行分析
第一节 我国高压电缆用绝缘料行业发展状况分析
一、我国高压电缆用绝缘料行业发展阶段
二、我国高压电缆用绝缘料行业发展总体概况
第二节 2019-2023年高压电缆用绝缘料行业发展现状
一、2019-2023年我国高压电缆用绝缘料行业市场规模(增速)
二、2019-2023年我国高压电缆用绝缘料行业发展分析
三、2019-2023年中国高压电缆用绝缘料企业发展分析
第三节 2019-2023年高压电缆用绝缘料市场情况分析
一、2019-2023年中国高压电缆用绝缘料市场总体概况
二、2019-2023年中国高压电缆用绝缘料市场发展分析
第四节 我国高压电缆用绝缘料市场价格走势分析
一、高压电缆用绝缘料市场定价机制组成
二、高压电缆用绝缘料市场价格影响因素
三、2019-2023年高压电缆用绝缘料价格走势分析
四、2024-2030年高压电缆用绝缘料价格走势预测
第八章 POLICY对中国高压电缆用绝缘料市场规模分析
第一节 2019-2023年中国高压电缆用绝缘料市场规模分析
第二节 2019-2023年我国高压电缆用绝缘料区域结构分析
第三节 2019-2023年中国高压电缆用绝缘料区域市场规模
一、2019-2023年东北地区市场规模分析
二、2019-2023年华北地区市场规模分析
三、2019-2023年华东地区市场规模分析
四、2019-2023年华中地区市场规模分析
五、2019-2023年华南地区市场规模分析
六、2019-2023年西部地区市场规模分析
第四节 2024-2030年中国高压电缆用绝缘料区域市场前景预测
一、2024-2030年东北地区市场前景预测
二、2024-2030年华北地区市场前景预测
三、2024-2030年华东地区市场前景预测
四、2024-2030年华中地区市场前景预测
五、2024-2030年华南地区市场前景预测
六、2024-2030年西部地区市场前景预测
第九章 普●华●有●策对2024-2030年高压电缆用绝缘料行业产业结构调整分析
第一节 高压电缆用绝缘料产业结构分析
一、市场细分充分程度分析
二、下游应用领域需求结构占比
三、领先应用领域的结构分析(所有制结构)
第二节 产业价值链条的结构分析及产业链条的整体竞争优势分析
一、产业价值链条的构成
二、产业链条的竞争优势与劣势分析
第十章 高压电缆用绝缘料行业竞争力优势分析
第一节 高压电缆用绝缘料行业竞争力优势分析
一、行业整体竞争力评价
二、行业竞争力评价结果分析
三、竞争优势评价及构建建议
第二节 中国高压电缆用绝缘料行业竞争力剖析
第三节 高压电缆用绝缘料行业SWOT分析
一、高压电缆用绝缘料行业优势分析
二、高压电缆用绝缘料行业劣势分析
三、高压电缆用绝缘料行业机会分析
四、高压电缆用绝缘料行业威胁分析
第十一章 2024-2030年高压电缆用绝缘料行业市场竞争策略分析
第一节 行业总体市场竞争状况分析
一、高压电缆用绝缘料行业竞争结构分析
1、现有企业间竞争
2、潜在进入者分析
3、替代品威胁分析
4、供应商议价能力
5、客户议价能力
6、竞争结构特点总结
二、高压电缆用绝缘料行业企业间竞争格局分析
1、不同规模企业竞争格局
2、不同所有制企业竞争格局
3、不同区域企业竞争格局
三、高压电缆用绝缘料行业集中度分析
1、市场集中度分析
2、企业集中度分析
3、区域集中度分析
第二节 中国高压电缆用绝缘料行业竞争格局综述
一、高压电缆用绝缘料行业竞争概况
二、重点企业市场份额占比分析
三、高压电缆用绝缘料行业主要企业竞争力分析
1、重点企业资产总计对比分析
2、重点企业从业人员对比分析
3、重点企业营业收入对比分析
4、重点企业利润总额对比分析
5、重点企业负债总额对比分析
第三节 2019-2023年高压电缆用绝缘料行业竞争格局分析
一、国内主要高压电缆用绝缘料企业动向
二、国内高压电缆用绝缘料企业拟在建项目分析
三、我国高压电缆用绝缘料市场集中度分析
第四节 高压电缆用绝缘料企业竞争策略分析
一、提高高压电缆用绝缘料企业竞争力的策略
二、影响高压电缆用绝缘料企业核心竞争力的因素及提升途径
第十二章 普华有策对行业重点企业发展形势分析
第一节 企业五
一、企业概况及高压电缆用绝缘料产品介绍
二、企业核心竞争力分析
三、企业主要利润指标分析
四、2019-2023年主要经营数据指标
五、企业发展战略规划
第二节 企业二
一、企业概况及高压电缆用绝缘料产品介绍
二、企业核心竞争力分析
三、企业主要利润指标分析
四、2019-2023年主要经营数据指标
五、企业发展战略规划
第三节 企业三
一、企业概况及高压电缆用绝缘料产品介绍
二、企业核心竞争力分析
三、企业主要利润指标分析
四、2019-2023年主要经营数据指标
五、企业发展战略规划
第四节 企业四
一、企业概况及高压电缆用绝缘料产品介绍
二、企业核心竞争力分析
三、企业主要利润指标分析
四、2019-2023年主要经营数据指标
五、企业发展战略规划
第五节 企业五
一、企业概况及高压电缆用绝缘料产品介绍
二、企业核心竞争力分析
三、企业主要利润指标分析
四、2019-2023年主要经营数据指标
五、企业发展战略规划
第十三章 普●华●有●策对2024-2030年高压电缆用绝缘料行业投资前景展望
第一节 高压电缆用绝缘料行业2024-2030年投资机会分析
一、高压电缆用绝缘料行业典型项目分析
二、可以投资的高压电缆用绝缘料模式
三、2024-2030年高压电缆用绝缘料投资机会
第二节 2024-2030年高压电缆用绝缘料行业发展预测分析
一、产业集中度趋势分析
二、2024-2030年行业发展趋势
三、2024-2030年高压电缆用绝缘料行业技术开发方向
四、总体行业2024-2030年整体规划及预测
第三节 2024-2030年规划将为高压电缆用绝缘料行业找到新的增长点
第十四章 普●华●有●策对 2024-2030年高压电缆用绝缘料行业发展趋势及投资风险分析
第一节 2019-2023年高压电缆用绝缘料存在的问题
第二节 2024-2030年发展预测分析
一、2024-2030年高压电缆用绝缘料发展方向分析
二、2024-2030年高压电缆用绝缘料行业发展规模预测
三、2024-2030年高压电缆用绝缘料行业发展趋势预测
四、2024-2030年高压电缆用绝缘料行业发展重点
第三节 2024-2030年行业进入壁垒分析
一、技术壁垒分析
二、资金壁垒分析
三、政策壁垒分析
四、其他壁垒分析
第四节 2024-2030年高压电缆用绝缘料行业投资风险分析
一、竞争风险分析
二、原材料风险分析
三、人才风险分析
四、技术风险分析
五、其他风险分析

户名:北京普华有策信息咨询有限公司
开户银行:中国农业银行股份有限公司北京复兴路支行
账号:1121 0301 0400 11817
任何客户订购普华有策产品,公司都将出具全额的正规增值税发票,并发送到客户指定微信或邮箱。
