隐形赛道崛起:当电子产品走向定制化,PCB行业如何破局?
1、印制电路板行业概况
印制电路板,亦称印制线路板或印刷线路板,是电子产品的关键电子互连件,其主要功能是实现电子元器件之间的电路连接,起到导通与信号传输的作用。印制电路板被誉为“电子产品之母”,因为它不仅为各类电子元器件提供机械支撑,实现其间的电气连接、布线以及电绝缘,还保障所需的电气特性。其制造质量直接关系到电子设备的稳定性与使用寿命,并对整个系统产品的竞争力产生重要影响。作为电子终端设备中不可或缺的组成部分,PCB行业在全球电子元件细分产业中占据最大的产值比重。PCB产品广泛应用于通信、计算机、消费电子、汽车电子、服务器、工业控制、军事航空、医疗等诸多领域。随着技术研发的深入和制造工艺的持续升级,PCB产品正不断向高精密、高集成、轻薄化方向演进。
PCB产品分类方式多样,行业中常用的分类方法主要有按导电图形层数、技术方向以及均单面积进行分类。
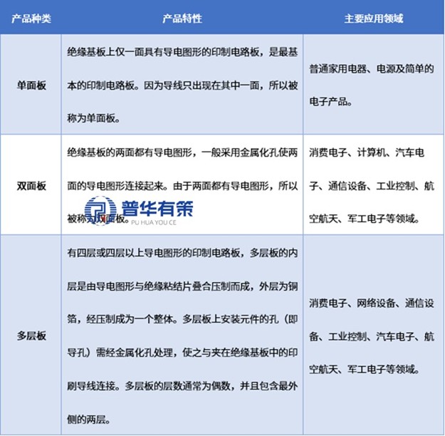
按导电图形层数进行分类

资料来源:普华有策
按技术方向进行分类

资料来源:普华有策
PCB产品根据订单平均面积可划分为样板、中小批量板和大批量板。样板主要应用于客户产品的研究、试验、开发及中试阶段,是PCB进入批量生产的前期环节。只有在产品研发成功并通过市场测试与定型,确认具备实际应用价值后,才会转入批量生产阶段。由于样板多用于验证与试制,其市场需求相对较小,通常订单面积不超过5平方米。
批量板是指已完成研发和试生产阶段,具备充分商业价值并可进行规模化生产的PCB产品。按照订单平均面积,批量板可进一步分为中小批量板和大批量板。中小批量板的单笔订单面积一般在5至50平方米之间;而大批量板的订单面积通常较大,一般超过50平方米。
2、印制电路板行业竞争格局
全球PCB产业集中在中国大陆、日本和中国台湾地区,中国大陆产量最大,日本主打高端产品,美欧产能多转移至亚洲、本土侧重研发高技术样板和快板;中国大陆PCB企业技术虽与美日及中国台湾有差距,但高端产品生产能力快速提升。PCB产品种类多、定制化高、下游分散,行业竞争激烈且集中度低,竞争聚焦技术、稳定性等方面。行业正朝着高密度等方向升级,多层板应用比重将扩大,企业研发投入增加,未来产业规模将扩大,技术落后企业退出,行业集中度进一步提升。
行业内主要企业有兴森科技、四会富仕、迅捷兴、明阳电路、加宏科技、万吉科技、华锐高新等。
行业内主要企业情况

资料来源:普华有策
3、印制电路板行业发展机遇
(1)战略性新兴产业的澎湃需求
“十五五”规划重点布局的战略性新兴产业,将为PCB行业注入最强劲的增长动力。首先,在汽车电子领域,新能源汽车的渗透率提升和智能驾驶等级的跨越,催生了对车规级PCB(尤其是高频雷达板、厚铜箔电源板、柔性板)的巨量需求。其次,在数据中心与云计算领域,AI算力爆发和服务器升级推动了对高速、高层数PCB的持续渴求。此外,工业互联网、高端医疗设备、航空航天等领域的国产化替代和智能化进程,也为高可靠性、特殊工艺的PCB提供了广阔空间。紧跟这些高增长赛道,提前进行技术储备和客户绑定的PCB企业,将获得超越行业平均水平的成长机遇。
(2)技术跃迁带来的价值提升机遇
当前,PCB行业正经历从“连接”到“功能集成”的技术跃迁,这为企业突破价值天花板提供了历史性机遇。具体体现在:一、先进封装与集成,如芯片封装基板和类载板,使得PCB在提升系统性能中扮演更核心的角色,技术壁垒和附加值极高。二、材料创新,如更低损耗的高速材料、适用于高频的PTFE等,是提升产品性能的关键,率先掌握新材料应用能力的企业将建立护城河。三、工艺突破,如任意层HDI、埋嵌元件技术等,能够满足极端小型化和高性能的要求。在“十五五”强调科技自立自强的背景下,在这些前沿技术领域取得突破,不仅意味着能抢占市场制高点,更是参与全球高端市场竞争、保障国家产业链安全的关键。
(3)“专精特新”政策红利与内循环驱动
国家层面大力推动的“专精特新”企业培育战略,为在特定细分领域有突出技术优势的PCB企业提供了前所未有的政策机遇。这类企业有望在财政补贴、融资支持、税收优惠及市场准入方面获得倾斜,助力其攻克关键技术并快速成长。同时,构建以国内大循环为主体的“双循环”新格局,意味着内需市场将被深度挖掘。在5G基站建设、东数西算工程、工业自动化改造等国家级项目的拉动下,国内对PCB的需求将持续旺盛。这为本土企业提供了稳固的“基本盘”,使其能够依托内需市场锤炼技术、积累资本,进而更有底气地参与全球竞争,实现从“中国制造”到“中国创造”的跨越。
(4)人工智能催生的发展机遇
从人工智能(AI)的视角审视,PCB行业正迎来一场由技术范式驱动的全面革新,其发展机遇深度融合、相互促进。首先,AI作为前所未有的算力需求源头,直接引爆了对高端PCB的结构性增长。 服务器、数据中心和加速卡需要承载海量并行计算,这迫使PCB向高层数、高密度、高频高速方向跃迁,为能够攻克此类尖端技术的企业开辟了高附加值的蓝海市场。与此同时,AI技术向“云边端”全面渗透,催生了终端设备的智能化浪潮。 从自动驾驶汽车到各类AIoT设备,无数新场景不仅扩大了PCB的市场基数,更推动其向集成化、微型化、软硬结合等形态演进,使PCB企业从制造商升级为与客户共同创新的设计伙伴。更为深刻的是,AI本身也正作为核心工具重塑PCB的生产范式。 通过AI赋能检测、制程优化和供应链管理,行业正走向智能制造,实现提质、增效与降本的内生性增长。综上所述,AI既是PCB行业服务的“最大客户”,也是改造其自身的“核心工具”,这一双重角色正共同推动行业迈向以技术、价值和协同为核心的高质量发展新阶段。
4、印制电路板行业发展趋势
(1)产业升级与结构优化加速
《国民经济和社会发展第十五个五年规划》(即“十五五”规划)作为国家中长期发展战略的重要组成部分,将对各行业的发展方向、产业结构、技术创新和市场格局产生深远影响。
“十五五”期间,中国PCB行业将延续从“规模扩张”向“质量升级”的深刻转变。随着下游电子产品向高性能、轻薄化、多功能演进,对高密度互连板、高频高速板、软硬结合板以及IC载板等高端PCB的需求将持续放量。传统的低端标准板市场竞争加剧、利润摊薄,迫使企业加大研发投入,向技术壁垒更高、附加值更大的产品领域突围。同时,在“双碳”目标和国家环保政策持续收紧的背景下,绿色制造将成为行业准入的基本门槛,推动生产流程的节能减排和环保材料的广泛应用。这一趋势将加速行业洗牌,缺乏技术和环保能力的中小企业将面临淘汰,而具备技术、资本和规模优势的头部企业市场集中度将进一步提升,实现产业结构的优化与升级。
(2)全球重心持续东移,国内区域布局重构
全球PCB产业向亚洲,特别是中国大陆转移的趋势在“十五五”期间仍将不可逆转。中国拥有最完整的电子产业链、庞大的内需市场和显著的制造成本优势,全球最大PCB生产国的地位将进一步巩固。与此同时,国内产业布局也在进行动态调整。在沿海地区,受土地、劳动力成本上升和环保压力影响,产业向高端化、研发中心转型;而中西部地区则凭借政策优惠、资源禀赋和成本优势,积极承接产能转移,形成新的产业集群。这种国内区域间的协同与重构,不仅缓解了沿海地区的压力,也优化了全国PCB产业的整体布局,增强了中国PCB产业在面对外部环境不确定性时的韧性和稳定性。
(3)定制化与柔性制造成为新常态
电子产品创新周期缩短及消费需求个性化,正推动PCB订单模式发生根本性变化,即从大规模标准化生产转向多品种、小批量、快交期的定制化模式。这使得服务于研发打样和中小批量生产的PCB企业迎来黄金发展期。这类模式要求企业具备快速响应、柔性制造和精湛工艺的能力,其价值不仅在于生产板件,更在于为客户提供一站式的技术解决方案和协同设计服务。“十五五”期间,国家强调培育“专精特新”中小企业,这一政策导向与样板、小批量板企业的特质高度契合。因此,能够深度融合客户需求、建立敏捷供应链并实现数字化管理的企业,将在这一“隐形赛道”中构筑起强大的核心竞争力,并获得高于行业平均水平的利润率。
《“十五五”时期印制电路板行业市场调研及发展趋势预测报告》涵盖行业全球及中国发展概况、供需数据、市场规模,产业政策/规划、相关技术/专利、竞争格局、上游原料情况、下游主要应用市场需求规模及前景、区域结构、市场集中度、重点企业/玩家,企业占有率、行业特征、驱动因素、市场前景预测,投资策略、主要壁垒构成、相关风险等内容。同时北京普华有策信息咨询有限公司还提供市场专项调研项目、产业研究报告、产业链咨询、项目可行性研究报告、专精特新小巨人认证、市场占有率报告、十五五规划、项目后评价报告、BP商业计划书、产业图谱、产业规划、蓝白皮书、国家级制造业单项冠军企业认证、IPO募投可研、IPO工作底稿咨询等服务。(PHPOLICY:GYF)
目录
第一章 印制电路板行业相关概述
第一节 印制电路板行业定义及分类
一、行业定义
二、行业特性及在国民经济中的地位及影响
第二节 印制电路板行业特点及模式
一、印制电路板行业发展特征
二、印制电路板行业经营模式
第三节 印制电路板行业产业链分析
一、产业链结构
二、印制电路板行业主要上游“十四五”时期供给规模分析
三、印制电路板行业主要上游“十四五”时期价格分析
四、印制电路板行业主要上游“十五五”时期发展趋势分析
五、印制电路板行业主要下游“十四五”时期发展概况分析
六、印制电路板行业主要下游“十五五”时期发展趋势分析
第二章 印制电路板行业全球发展分析
第一节 全球印制电路板市场总体情况分析
一、全球印制电路板行业的发展特点
二、全球印制电路板市场结构
三、全球印制电路板行业市场规模分析
四、全球印制电路板行业竞争格局
五、全球印制电路板市场区域分布
六、全球印制电路板行业市场规模预测
第二节 全球主要国家(地区)市场分析
一、欧洲
1、欧洲印制电路板行业市场规模
2、欧洲印制电路板市场结构
3、“十五五”时期欧洲印制电路板行业发展前景预测
二、北美
1、北美印制电路板行业市场规模
2、北美印制电路板市场结构
3、“十五五”时期北美印制电路板行业发展前景预测
三、日韩
1、日韩印制电路板行业市场规模
2、日韩印制电路板市场结构
3、“十五五”时期日韩印制电路板行业发展前景预测
四、其他
第三章 《国民经济行业分类与代码》中印制电路板所属行业“十五五”时期规划概述
第一节 “十四五”时期所属行业发展回顾
一、“十四五”时期所属行业运行情况
二、“十四五”时期所属行业发展特点
三、“十四五”时期所属行业发展成就
第二节 印制电路板行业所属行业“十五五”时期规划解读
一、“十五五”时期规划的总体战略布局
二、“十五五”时期规划对经济发展的影响
三、“十五五”时期规划的主要目标
第四章 “十五五”时期行业发展环境分析
第一节 “十五五”时期世界经济发展趋势
第二节 “十五五”时期我国经济面临的形势
第三节 “十五五”时期我国对外经济贸易预测
第四节“十五五”时期行业技术环境分析
一、行业相关技术
二、行业专利情况
1、中国印制电路板专利申请
2、中国印制电路板专利公开
3、中国印制电路板热门申请人
4、中国印制电路板热门技术
第五节“十五五”时期行业社会环境分析
第五章 普华有策对印制电路板行业总体发展状况
第一节 印制电路板行业特性分析
第二节 印制电路板产业特征与行业重要性
第三节 “十四五”时期印制电路板行业发展分析
一、“十四五”时期印制电路板行业发展态势分析
二、“十四五”时期印制电路板行业发展特点分析
三、“十五五”时期区域产业布局与产业转移
第四节 “十四五”时期印制电路板行业规模情况分析
一、行业单位规模情况分析
二、行业人员规模状况分析
三、行业资产规模状况分析
四、行业市场规模状况分析
第五节 “十四五”时期印制电路板行业财务能力分析与“十五五”时期预测
一、行业盈利能力分析与预测
二、行业偿债能力分析与预测
三、行业营运能力分析与预测
四、行业发展能力分析与预测
第六章 POLICY对“十五五”时期我国印制电路板市场供需形势分析
第一节 我国印制电路板市场供需分析
一、“十四五”时期我国印制电路板行业供给情况
二、“十四五”时期我国印制电路板行业需求情况
1、印制电路板行业需求市场
2、印制电路板行业客户结构
3、印制电路板行业区域需求结构
三、“十四五”时期我国印制电路板行业供需平衡分析
第二节 印制电路板产品市场应用及需求预测
一、印制电路板产品应用市场总体需求分析
1、印制电路板产品应用市场需求特征
2、印制电路板产品应用市场需求总规模
二、“十五五”时期印制电路板行业领域需求量预测
1、“十五五”时期印制电路板行业领域需求产品功能预测
2、“十五五”时期印制电路板行业领域需求产品市场格局预测
第七章 我国印制电路板行业运行分析
第一节 我国印制电路板行业发展状况分析
一、我国印制电路板行业发展阶段
二、我国印制电路板行业发展总体概况
第二节 “十四五”时期印制电路板行业发展现状
一、“十四五”时期我国印制电路板行业市场规模(增速)
二、“十四五”时期我国印制电路板行业发展分析
三、“十四五”时期中国印制电路板企业发展分析
第三节 “十四五”时期印制电路板市场情况分析
一、“十四五”时期中国印制电路板市场总体概况
二、“十四五”时期中国印制电路板市场发展分析
第四节 我国印制电路板市场价格走势分析
一、印制电路板市场定价机制组成
二、印制电路板市场价格影响因素
三、“十四五”时期印制电路板价格走势分析
四、“十五五”时期印制电路板价格走势预测
第八章 POLICY对中国印制电路板市场规模分析
第一节 “十四五”时期中国印制电路板市场规模分析
第二节 “十四五”时期我国印制电路板区域结构分析
第三节 “十四五”时期中国印制电路板区域市场规模
一、“十四五”时期东北地区市场规模分析
二、“十四五”时期华北地区市场规模分析
三、“十四五”时期华东地区市场规模分析
四、“十四五”时期华中地区市场规模分析
五、“十四五”时期华南地区市场规模分析
六、“十四五”时期西部地区市场规模分析
第四节 “十五五”时期中国印制电路板区域市场前景预测
一、“十五五”时期东北地区市场前景预测
二、“十五五”时期华北地区市场前景预测
三、“十五五”时期华东地区市场前景预测
四、“十五五”时期华中地区市场前景预测
五、“十五五”时期华南地区市场前景预测
六、“十五五”时期西部地区市场前景预测
第九章 普●华●有●策对“十五五”时期印制电路板行业产业结构调整分析
第一节 印制电路板产业结构分析
一、市场细分充分程度分析
二、下游应用领域需求结构占比
三、领先应用领域的结构分析(所有制结构)
第二节 产业价值链条的结构分析及产业链条的整体竞争优势分析
一、产业价值链条的构成
二、产业链条的竞争优势与劣势分析
第十章 印制电路板行业竞争力优势分析
第一节 印制电路板行业竞争力优势分析
一、行业整体竞争力评价
二、行业竞争力评价结果分析
三、竞争优势评价及构建建议
第二节 中国印制电路板行业竞争力剖析
第三节 印制电路板行业SWOT分析
一、印制电路板行业优势分析
二、印制电路板行业劣势分析
三、印制电路板行业机会分析
四、印制电路板行业威胁分析
第十一章 “十五五”时期印制电路板行业市场竞争策略分析
第一节 行业总体市场竞争状况分析
一、印制电路板行业竞争结构分析
1、现有企业间竞争
2、潜在进入者分析
3、替代品威胁分析
4、供应商议价能力
5、客户议价能力
6、竞争结构特点总结
二、印制电路板行业企业间竞争格局分析
1、不同规模企业竞争格局
2、不同所有制企业竞争格局
3、不同区域企业竞争格局
三、印制电路板行业集中度分析
1、市场集中度分析
2、企业集中度分析
3、区域集中度分析
第二节 中国印制电路板行业竞争格局综述
一、印制电路板行业竞争概况
二、重点企业市场占有率分析
三、印制电路板行业主要企业竞争力分析
1、重点企业资产总计对比分析
2、重点企业从业人员对比分析
3、重点企业营业收入对比分析
4、重点企业利润总额对比分析
5、重点企业负债总额对比分析
第三节 “十四五”时期印制电路板行业竞争格局分析
一、国内主要印制电路板企业动向
二、国内印制电路板企业拟在建项目分析
三、我国印制电路板市场集中度分析
第四节 印制电路板企业竞争策略分析
一、提高印制电路板企业竞争力的策略
二、影响印制电路板企业核心竞争力的因素及提升途径
第十二章 普华有策对行业重点企业发展形势分析
第一节 企业一
一、企业概况及印制电路板产品介绍
二、企业核心竞争力分析
三、企业主要利润指标分析
四、“十四五”时期主要经营数据指标
五、企业发展战略规划
第二节 企业二
一、企业概况及印制电路板产品介绍
二、企业核心竞争力分析
三、企业主要利润指标分析
四、“十四五”时期主要经营数据指标
五、企业发展战略规划
第三节 企业三
一、企业概况及印制电路板产品介绍
二、企业核心竞争力分析
三、企业主要利润指标分析
四、“十四五”时期主要经营数据指标
五、企业发展战略规划
第四节 企业四
一、企业概况及印制电路板产品介绍
二、企业核心竞争力分析
三、企业主要利润指标分析
四、“十四五”时期主要经营数据指标
五、企业发展战略规划
第五节 企业五
一、企业概况及印制电路板产品介绍
二、企业核心竞争力分析
三、企业主要利润指标分析
四、“十四五”时期主要经营数据指标
五、企业发展战略规划
第十三章 普●华●有●策对“十五五”时期印制电路板行业投资前景展望
第一节 印制电路板行业“十五五”时期投资机会分析
一、印制电路板行业典型项目分析
二、可以投资的印制电路板模式
三、“十五五”时期印制电路板投资机会
第二节 “十五五”时期印制电路板行业发展预测分析
一、产业集中度趋势分析
二、“十五五”时期行业发展趋势
三、“十五五”时期印制电路板行业技术开发方向
四、总体行业“十五五”时期整体规划及预测
第三节 “十五五”时期规划将为印制电路板行业找到新的增长点
第十四章 普●华●有●策对 “十五五”时期印制电路板行业发展趋势及投资风险分析
第一节 “十四五”时期印制电路板存在的问题
第二节 “十五五”时期发展预测分析
一、“十五五”时期印制电路板发展方向分析
二、“十五五”时期印制电路板行业发展规模预测
三、“十五五”时期印制电路板行业发展趋势预测
四、“十五五”时期印制电路板行业发展重点
第三节 “十五五”时期行业进入壁垒分析
一、技术壁垒分析
二、资金壁垒分析
三、政策壁垒分析
四、其他壁垒分析
第四节 “十五五”时期印制电路板行业投资风险分析
一、竞争风险分析
二、原材料风险分析
三、人才风险分析
四、技术风险分析
五、其他风险分析

户名:北京普华有策信息咨询有限公司
开户银行:中国农业银行股份有限公司北京复兴路支行
账号:1121 0301 0400 11817
任何客户订购普华有策产品,公司都将出具全额的正规增值税发票,并发送到客户指定微信或邮箱。
