“十五五”重点赛道:有机薄膜电容器成电子元件领域新蓝海
1、有机薄膜电容器行业发展概况
有机薄膜电容器是一种采用有机聚合物薄膜作为介质的电子元件,通过将金属箔或金属化薄膜电极与塑料薄膜介质交替叠层或卷绕而成。作为电容器家族中的重要成员,有机薄膜电容器填补了陶瓷电容器和电解电容器之间的性能空白,特别适用于中高电压、大电流和高频应用场景。
“十四五”规划(2021-2025年)以来,中国有机薄膜电容器行业经历了快速增长和结构性转型。有机薄膜电容器作为一种关键电子元件,以其高可靠性、耐高压和宽温性能,在新能源、电动汽车、工业控制和消费电子等领域广泛应用。行业整体规模从2021年的约150亿元人民币增长至2024年的预估200亿元以上,年均复合增长率超过10%。这一增长主要得益于“十四五”政策对高端制造业和绿色能源的扶持,以及下游市场需求爆发。在光伏逆变器、风电变流器和新能源汽车电控系统中,有机薄膜电容器作为核心组件,需求持续攀升。同时,行业技术迭代加速,产品从传统引线式向表贴式(SMD)转型,提升了集成度和适用性,推动产业向高附加值方向发展。
从技术演进和市场应用来看,“十四五”期间有机薄膜电容器行业呈现出明显的创新驱动特征。企业加大研发投入,推动产品向高储能密度、宽温范围和低损耗方向发展,以满足终端设备小型化和高功率化的需求。在5G通信基站和数据中心领域,有机薄膜电容器的高频特性使其成为关键元件,支撑了国内数字基建的快速发展。此外,行业供应链逐步完善,国内企业在原材料和生产工艺上取得突破,降低了进口依赖。预计行业将保持稳健增长,但增速可能受全球经济波动和原材料价格影响略有放缓,整体市场空间有望突破XXX亿元,成为电子元件行业中增长较快的细分领域之一。
2、有机薄膜电容器行业竞争格局及主要企业玩家
早期有机薄膜电容器市场由欧美日企业主导,如日本的松下、TDK、尼吉康和美国的Vishay,这些企业凭借先发技术优势和规模经济,在全球市场占据领先地位。它们在高电压、高可靠性应用领域(如工业设备和汽车电子)具有较强竞争力,并通过专利布局构建了较高的行业壁垒。然而,“十四五”以来,随着全球能源转型和中国“双碳”政策的推进,市场竞争格局发生显著变化。中国本土企业通过技术引进和自主创新,快速崛起,尤其在新能源领域实现了进口替代。这些企业通过成本控制和本地化服务,逐步侵蚀外资企业的市场空间。
当前,行业竞争呈现多元化格局,外资企业如TDK和EPCOS在高端细分市场(如航空航天和医疗电子)仍保持优势,而中国企业在中低端和新能源应用领域占据主导。预计竞争将进一步加剧,企业间通过并购和合作整合资源。
总体来看,行业集中度逐步提高,但技术创新和供应链韧性将成为未来竞争的关键因素,推动行业向高质量和可持续发展方向演进。
3、有机薄膜电容器行业产业链结构分析
有机薄膜电容器的产业链上游主要包括原材料供应,如有机聚合物薄膜(如聚丙烯和聚酯)、金属箔(铝和锌)以及电极材料。这些材料的质量和成本直接影响到中游制造环节的性能和价格。“十四五”以来,上游产业在政策支持下逐步实现国产化,国内企业如东材科技在薄膜材料领域取得技术突破,降低了进口依赖,但高端材料仍部分依赖日本和美国供应商。同时,环保法规的收紧推动上游向绿色材料转型,如可降解薄膜的应用,这增加了供应链的复杂性。预计上游将面临价格波动和地缘政治风险,但通过国内产能扩张和循环经济模式,供应链稳定性将有所提升。
产业链中游为有机薄膜电容器的制造和封装,涉及卷绕、叠层和测试等工艺,下游则涵盖广泛应用领域,如新能源(光伏、风电)、电动汽车、工业自动化和消费电子。中游企业通过自动化和智能化改造,提升了生产效率和产品一致性,下游需求的爆发式增长,尤其是新能源汽车和光伏行业的扩张,驱动了产业链协同发展。产业链整合趋势将加速,中游企业通过纵向一体化延伸至上游材料研发,以控制成本;下游应用则向高可靠性和定制化方向拓展,如智能电网和航空航天领域,推动全链条向高附加值升级。
有机薄膜电容器行业产业链
资料来源:普华有策
4、有机薄膜电容器行业发展趋势
有机薄膜电容器行业在“十四五”期间呈现出显著的技术趋势,即产品向小型化、表贴式(SMD)和高储能密度方向发展。随着终端设备如智能手机、电动汽车和可再生能源系统对空间和效率要求的提高,企业加速研发薄型化和高容量电容器,以满足高频和高功率应用。同时,宽温化技术成为热点,使产品能适应极端环境,如在新能源汽车和户外光伏系统中广泛应用。这些趋势驱动行业投资研发新材料,如纳米复合薄膜,以提升性能并降低能耗。
另一方面,市场趋势表现为需求结构多元化和环保化。节能和环保意识增强推动行业采用无卤素和可回收材料,符合全球ESG(环境、社会、治理)标准。欧盟的RoHS指令和中国“双碳”政策要求电容器减少有害物质使用,促使企业优化生产工艺。此外,市场需求从传统消费电子向新能源和工业4.0领域转移,光伏逆变器和储能系统成为增长引擎,预计到2025年相关应用占比将超过40%。行业也面临数字化融合,如物联网(IoT)设备对电容器的智能监控需求,推动产品向集成化和智能化演进。总体而言,这些趋势将塑造行业未来,促使企业加强创新和可持续发展战略。
5、有机薄膜电容器行业发展机遇前景预测
近五年,有机薄膜电容器行业的发展机遇主要源于全球能源转型和中国政策红利。在“双碳”目标驱动下,新能源领域如光伏、风电和新型储能系统需求持续爆发,预计全球光伏装机量年均增长20%以上,直接拉动薄膜电容器市场增长。在逆变器和变流器中,有机薄膜电容器用于滤波和缓冲,其高可靠性和长寿命特性使其成为首选,预计到2025年该细分市场规模将突破100亿元。同时,电动汽车普及率提升,每辆车需10-20个薄膜电容器用于电控和充电系统,推动行业年均需求增长15%以上。这些机遇将助力中国企业扩大全球份额,并通过技术输出参与国际竞争。
长期来看,行业前景受益于新兴应用拓展和全球化布局。智能电网、5G通信和人工智能设备对高性能电容器的需求将开辟新增长点,在边缘计算和数据中心领域,薄膜电容器的高频特性支撑高速数据传输。 “一带一路”倡议为中国企业提供海外市场机遇,通过合作降低贸易壁垒。然而,机遇伴随风险,如技术迭代加速可能淘汰落后产能,但通过政策支持和创新驱动,行业将向高附加值领域升级,前景总体乐观。
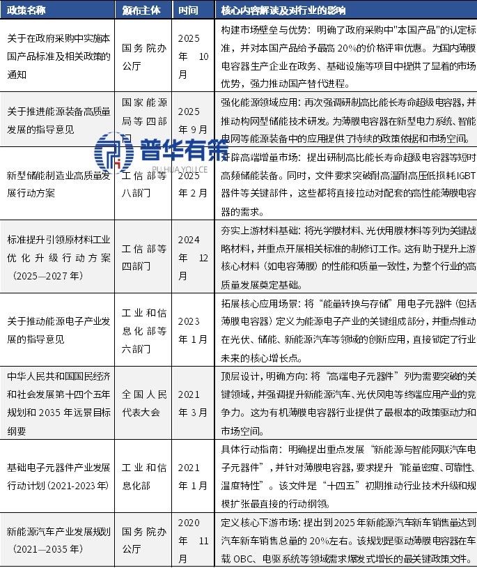
6、有机薄膜电容器行业规划政策分析解读
“十四五”规划明确提出支持高端装备制造业和绿色能源发展,为有机薄膜电容器行业提供了强有力的政策背书。规划中强调突破关键电子元件技术瓶颈,推动国产化替代,通过国家科技重大专项资助薄膜电容器新材料研发,提升产业自主可控能力。同时,政策鼓励新能源和电动汽车产业链协同,间接拉动电容器需求,如2021年发布的《新能源汽车产业发展规划》设定了2025年电动汽车销量占比20%的目标,预计将带动薄膜电容器市场增长30%以上。这些政策不仅提供财政补贴和税收优惠,还促进了产学研合作,加速技术转化。政策红利将持续释放,推动行业向智能化和绿色化转型。
此外,碳达峰和碳中和政策对行业产生深远影响,要求企业优化能耗和材料使用。中国“双碳”目标推动电容器向节能环保方向演进,工信部发布的《工业能效提升计划》鼓励使用低损耗电容器,以减少系统能耗。政策还强化了环保法规,如限制有害物质,促使行业开发生物降解薄膜。解读这些政策,可见其双重作用:一方面,通过标准提升淘汰落后企业,加剧行业整合;另一方面,为创新型企业提供市场机遇,如参与绿色供应链建设。到2025年,政策将更注重国际协调,对标欧盟绿色协议,推动行业全球化竞争,企业需积极应对以把握发展先机。
有机薄膜电容器行业规划政策分析解读
资料来源:普华有策
7、有机薄膜电容器行业面临的主要挑战
有机薄膜电容器行业在“十四五”期间面临显著的技术挑战,包括材料创新瓶颈和性能提升需求。高端应用如新能源汽车和航空航天要求电容器具备更高电压耐受性和更宽温度范围,但现有有机聚合物薄膜在高温下易老化,影响产品寿命。
同时,小型化趋势导致制造工艺复杂化,如微米级卷绕技术难度高,良率提升缓慢。若企业无法突破这些技术壁垒,可能在国际竞争中落后,尤其面对日美企业的专利封锁。
市场与供应链挑战同样严峻,包括原材料价格波动、国际竞争加剧和人才短缺。上游金属箔和聚合物薄膜受全球大宗商品市场影响,价格波动大,增加了成本控制难度;地缘政治风险如贸易摩擦,可能导致供应链中断。此外,外资企业通过技术优势抢占高端市场,而国内企业同质化竞争严重,利润率受压。
人才方面,高端研发和自动化操作人员短缺,制约行业创新。到2025年,这些挑战可能延缓行业发展,但通过政策支持和企业战略调整,如加强供应链多元化和人才培养,行业有望逐步克服困难,实现可持续发展。
《“十五五”有机薄膜电容器行业细分市场调研及投资战略规划报告》涵盖行业全球及中国发展概况、供需数据、市场规模,产业政策/规划、相关技术、竞争格局、上游原料情况、下游主要应用市场需求规模及前景、区域结构、市场集中度、重点企业/玩家,企业占有率、行业特征、驱动因素、市场前景预测,投资策略、主要壁垒构成、相关风险等内容。同时北京普华有策信息咨询有限公司还提供市场专项调研项目、产业研究报告、产业链咨询、项目可行性研究报告、专精特新小巨人认证、市场占有率报告、十五五规划、项目后评价报告、BP商业计划书、产业图谱、产业规划、蓝白皮书、国家级制造业单项冠军企业认证、IPO募投可研、IPO工作底稿咨询等服务。
报告目录:
第1章 有机薄膜电容器行业发展概况及数据说明
1.1 有机薄膜电容器行业界定
1.1.1 有机薄膜电容器的定义与技术原理
1.1.2 有机薄膜电容器的主要产品分类
1.1.3 有机薄膜电容器行业特征分析
1.1.4 有机薄膜电容器在电子产业中的战略地位
1.2 有机薄膜电容器行业发展历程
1.3 本报告研究范围界定说明
1.4 有机薄膜电容器行业主管单位和监管体制
1.5 本报告数据来源及统计标准说明
1.5.1 本报告权威数据来源
1.5.2 本报告研究方法及统计标准
1.5.3 数据统计口径和预测模型说明
第2章 "十四五"全球有机薄膜电容器行业发展现状及趋势
2.1 全球有机薄膜电容器行业发展历程
2.2 全球有机薄膜电容器行业发展现状
2.2.1 全球有机薄膜电容器行业发展特征
2.2.2 全球有机薄膜电容器行业需求现状
2.2.3 全球有机薄膜电容器行业市场竞争格局
2.3 全球有机薄膜电容器行业市场规模分析
2.4 全球有机薄膜电容器行业区域发展
2.4.1 全球有机薄膜电容器区域发展格局
2.4.2 全球有机薄膜电容器重点区域市场
2.4.2.1 美国市场分析
2.4.2.2 欧洲市场分析
2.4.2.3 日韩市场分析
2.4.2.4 其他地区市场分析
2.5 全球有机薄膜电容器行业市场前景预测
2.6 全球有机薄膜电容器行业发展趋势
2.6.1 技术发展趋势
2.6.2 市场应用趋势
2.6.3 产业转移趋势
第3章 "十四五"中国有机薄膜电容器行业发展现状分析
3.1 中国有机薄膜电容器行业发展概况
3.1.1 行业发展阶段分析
3.1.2 行业主要特征分析
3.1.3 行业发展驱动因素
3.2 中国有机薄膜电容器行业供需数据分析
3.2.1 行业供给状况分析
3.2.2 行业需求状况分析
3.2.3 市场供需平衡分析
3.3 中国有机薄膜电容器行业市场规模分析
3.3.1 行业整体市场规模
3.3.2 细分市场规模分析
3.4 中国有机薄膜电容器行业技术进展
3.4.1 有机薄膜电容器行业工艺流程
3.4.2 行业核心技术分析
3.4.3 技术发展趋势分析
3.5 中国有机薄膜电容器行业市场集中度分析
3.6 中国有机薄膜电容器行业对外贸易状况
3.6.1 有机薄膜电容器进出口贸易总体情况
3.6.2 有机薄膜电容器进口贸易状况
3.6.3 有机薄膜电容器出口贸易状况
3.7 中国有机薄膜电容器行业发展痛点分析
第4章 有机薄膜电容器行业产业政策及规划分析
4.1 国家层面产业政策汇总分析
4.1.1 "十四五"规划相关政策解读
4.1.2 新能源产业政策影响分析
4.1.3 电子元器件产业政策分析
4.2 地方层面产业政策分析
4.2.1 重点省份产业政策对比
4.2.2 区域产业发展规划分析
4.3 政策对行业发展的影响分析
4.3.1 政策扶持效果评估
4.3.2 政策导向下的发展机遇
4.4 "十五五"政策趋势预测
第5章 有机薄膜电容器行业竞争格局分析
5.1 全球市场竞争格局分析
5.1.1 全球市场主要玩家分布
5.1.2 国际市场占有率分析
5.2 中国市场竞争格局分析
5.2.1 国内市场主要玩家分布
5.2.2 国内市场占有率分析
5.3 行业竞争层次分析
5.3.1 第一梯队企业分析
5.3.2 第二梯队企业分析
5.3.3 第三梯队企业分析
5.4 区域竞争格局分析
5.5 行业竞争趋势预测
第6章 有机薄膜电容器行业产业链全景分析
6.1 有机薄膜电容器产业链结构梳理
6.2 上游原材料市场分析
6.2.1 有机聚合物薄膜材料市场分析
6.2.2 金属电极材料市场分析
6.2.3 辅助材料市场分析
6.2.4 原材料价格走势分析
6.3 中游制造环节分析
6.3.1 生产工艺分析
6.3.2 产能分布情况
6.3.3 制造成本分析
6.4 下游应用市场需求分析
6.4.1 主要应用领域分布
6.4.2 各领域需求规模分析
6.4.3 新兴应用领域需求前景
第7章 有机薄膜电容器行业细分应用市场分析
7.1 新能源汽车领域应用分析
7.1.1 应用需求规模
7.1.2 市场前景预测
7.1.3 发展趋势分析
7.2 光伏及储能领域应用分析
7.2.1 应用需求规模
7.2.2 市场前景预测
7.2.3 发展趋势分析
7.3 工业控制领域应用分析
7.3.1 应用需求规模
7.3.2 市场前景预测
7.3.3 发展趋势分析
7.4 消费电子领域应用分析
7.5 通信设备领域应用分析
7.6 其他新兴领域应用分析
第8章 有机薄膜电容器行业区域市场分析
8.1 行业区域结构特征分析
8.2 华东地区市场分析
8.2.1 区域市场规模
8.2.2 主要企业分布
8.2.3 区域发展特色
8.3 华南地区市场分析
8.3.1 区域市场规模
8.3.2 主要企业分布
8.3.3 区域发展特色
8.4 华北地区市场分析
8.5 华中地区市场分析
8.6 西部地区市场分析
8.7 区域市场发展趋势预测
第9章 有机薄膜电容器行业重点企业分析
9.1 全球重点企业分析
9.1.1 日本松下公司(Panasonic)
9.1.2 日本TDK公司
9.1.3 日本尼吉康公司(Nichicon)
9.1.4 美国Vishay公司
9.1.5 美国KEMET公司
9.1.6 德国EPCOS公司
9.2 中国重点企业分析
9.2.1 法拉电子
9.2.2 江海股份
9.2.3 铜峰电子
9.2.4 成都宏明电子股份有限公司
9.2.5 株洲宏达电子股份有限公司
9.2.6 中国振华(集团)新云电子元器件有限责任公司
9.3 重点企业市场占有率分析
9.4 企业竞争力对比分析
9.5 企业发展战略分析
第10章 有机薄膜电容器行业投资分析
10.1 行业投资价值分析
10.1.1 投资价值评估
10.1.2 投资机会分析
10.2 行业投资壁垒分析
10.2.1 技术壁垒
10.2.2 资金壁垒
10.2.3 人才壁垒
10.2.4 客户认证壁垒
10.3 行业投资风险分析
10.3.1 政策风险
10.3.2 技术风险
10.3.3 市场风险
10.3.4 经营风险
10.4 行业投资策略建议
10.4.1 投资方向建议
10.4.2 投资时机建议
10.4.3 投资方式建议
第11章 "十五五"有机薄膜电容器行业发展前景预测
11.1 行业发展驱动因素分析
11.1.1 政策驱动因素
11.1.2 技术驱动因素
11.1.3 市场驱动因素
11.2 行业发展趋势预测
11.2.1 技术发展趋势
11.2.2 产品发展趋势
11.2.3 应用发展趋势
11.3 市场规模预测
11.3.1 整体市场规模预测
11.3.2 细分市场规模预测
11.3.3 区域市场预测
11.4 行业发展建议
11.4.1 企业发展建议
11.4.2 投资发展建议
11.4.3 创新发展建议
• AI+合成生物学革命:营养原料国产替代与新场景爆发黄金十年
• 小螺钉转动大国制造:高端紧固件国产化决战万亿新赛道
• 芯片制造的“隐形决胜场”:湿电子化学品国产替代全面突围!
• 智采未来,矿启新篇:AI与政策双轮驱动,掘金万亿智能矿山黄金赛道
• 颜值经济+健康刚需,口腔正畸黄金赛道迎AI与消费双轮驱动
• 硅钢“皇冠上的明珠”:能效革命与新质生产力驱动千亿级高端市场
• 政策场景双轮驱动,AI与数字孪生重塑万亿智慧水利新生态
• 大国重器,向海图强:政策与场景双轮驱动,掘金深海阀门黄金赛道
• 新质生产力核心赛道:政策与AI引爆智能变压器千亿级市场
• 技术驱动,场景爆发:相控阵雷达打开千亿民用新蓝海

户名:北京普华有策信息咨询有限公司
开户银行:中国农业银行股份有限公司北京复兴路支行
账号:1121 0301 0400 11817
任何客户订购普华有策产品,公司都将出具全额的正规增值税发票,并发送到客户指定微信或邮箱。
