铸造行业发展研究:产业链、技术特征与竞争格局
1、铸造行业概况及分类
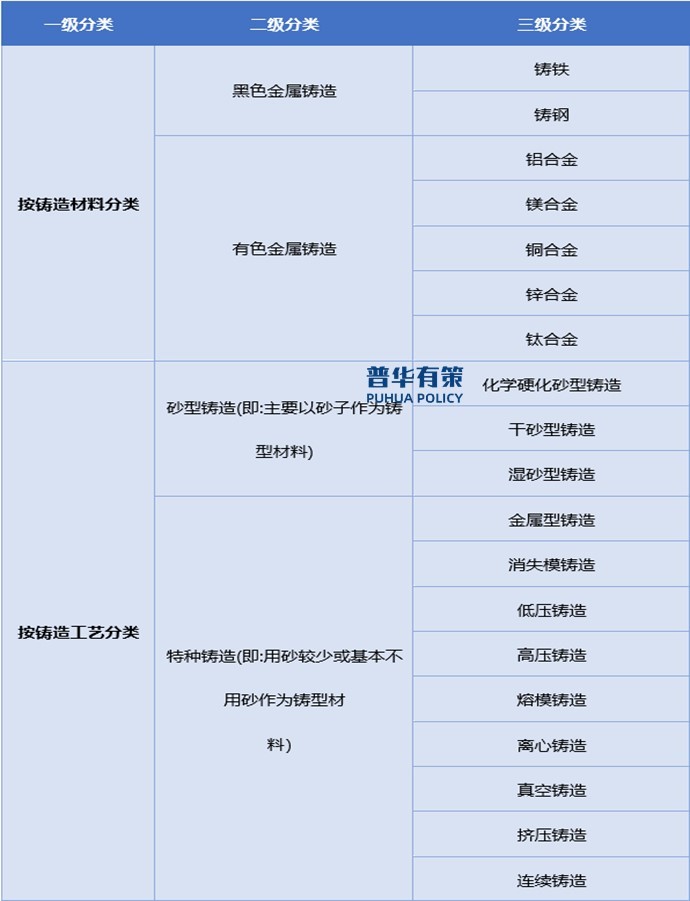
铸造作为装备制造业不可或缺的工艺环节,是矿山机械、能源电力、轨道交通、航空航天、汽车等装备制造创新发展的重要支撑和基础保障,关乎装备制造产业链的安全稳定,铸造行业的发展水平对一国整体工业水平影响巨大。铸件根据铸造所用材料、使用工艺的不同,具体分类情况如下:
铸件分类情况

资料来源:普华有策
2、铸造行业发展现状
当前铸造行业发展较为成熟,未来发展态势趋于平稳,从铸件产量来看,全球铸件产量近十年均维持在1.1亿吨左右。其中2019-2020年受全球公共卫生事件影响,铸件产量明显下滑;随着公共卫生事件影响减弱以及下游需求逐步恢复,2021-2023年全球铸件产量又有所提升。从全球产量区域分布来看,2016-2024年我国铸件产量占全球铸件产量的比例均在40%以上,属于全球最大铸件生产国。根据数据统计,2023年中国铸件总产高达5190万吨,占全球总产量的60%以上,几乎是第二大生产国的四倍。但在产品质量及精度、技术先进性及附加值、自主创新性等方面,我国距离“铸造强国”仍存在一定差距,尤其以欧美等工业发达的国家为例,美国铸造行业以高技术和高附加值产品为主,特别是在航空航天和国防军工领域;德国铸造行业以高质量和高精度著称,特别是在汽车和机械制造领域。
2019-2024年我国铸件产量

资料来源:普华有策
3、铸造行业上下游产业链
铸造行业上游原料多样,主要有生铁、废钢、铝锭等。生铁由铁矿石冶炼,废钢源于机械制造边角料等,铝锭由铝土矿经电解铝等工艺提炼再生。当前,生铁、废钢、铝锭等国内市场透明,供应渠道丰富,无短缺情况。
铸造是装备制造业重要环节,下游应用广,涉及汽车、矿山机械等行业。铸件需求与国民经济各行业发展紧密相关,产量取决于下游需求规模。2018-2024年下游需求结构稳定,汽车、铸管及管件、内燃机及农机、矿冶和重机、工程机械等领域系铸件需求的主要领域,其中汽车领域铸件需求量占铸件总产量的比例接近30%,在各应用领域中长期位列第一未来,随国民经济稳定发展,铸件总需求有望增长,需求结构可能因下游领域发展而波动。
铸造行业上下游产业链情况

资料来源:普华有策
4、铸造行业技术特点与技术水平
(1)技术特点
铸造行业作为一项涉及材料科学、机械工程、冶金学、热力学、流体力学等多学科、跨领域的综合性行业,属于典型的技术密集型行业,主要具有以下技术特点:
铸造行业技术特点

资料来源:普华有策
(2)技术水平
近年来,随着新技术的推广发展和产业结构转型升级,铸造行业技术水平不断提高,包括铸造材料性能更优质、铸造工艺更先进、生产流程更智能、能源消耗更环保等。虽然我国铸造行业集中度较低、企业技术管理水平参差不齐,但部分国内铸造企业通过引进国外先进铸造技术装备以及持续自主研发创新,在铸造技术和工艺水平方面取得了明显进步,高端装备所需关键铸件的尺寸精度、表面质量以及内在性能等方面已达到了国际先进水平。
未来,随着科技的不断进步,铸造行业将越来越多地采用自动化和智能化技术,如机器人造型、自动浇注系统、计算机模拟仿真等。先进技术的应用可以提高生产效率、降低劳动强度,并预测生产过程中可能出现的缺陷或瑕疵,通过不断优化工艺参数,提高铸件质量稳定性和成品率。
5、铸造行业整体发展趋势
(1)行业集中度不断提高,产业布局进一步优化
随着市场竞争的不断加剧,部分规模较小、技术及设备落后的铸造企业将会逐步被淘汰;相反,对于规模较大、技术及设备先进的优质铸造企业将会通过并购重组或扩大自身生产规模等方式,不断优化自身规模效益,进一步提高市场占有率和影响力,进而促使行业集中度不断提高,产业布局进一步优化。
(2)自主创新能力不断加强,产品质量进一步提高
目前,我国绝大多数关键铸件已实现自主化研发和生产制造,但尚有部分关键铸件仍不能完全满足重大技术装备发展需求;同时,很多关键铸件在产品性能和质量稳定性方面仍需进一步提升。未来,随着国内各项产业政策的落地实施,我国铸造企业自主创新能力将会不断加强,产业发展短板也会尽快补齐,届时,国内铸造产品质量也会进一步有所提高,进而迈上高质量发展新阶段。
(3)智能化、数字化不断融入,产业转型升级步伐加快
铸造生产工艺方法众多,普遍具有工艺流程长、生产过程复杂、质量控制因素多、现场劳动强度大等特点。为提高生产效率、提升质量控制能力、降低劳动强度,行业科技创新力度将会进一步加大。随着工业4.0概念的普及,铸造企业将更多地采用自动化生产线和智能设备,智能化、数字化的不断融入将会成为铸造行业未来重点发展方向,从而加快产业转型升级的步伐。
(4)贯彻落实“绿色铸造”,可持续发展观不断强化
近年来,为顺应“碳中和、碳达峰”发展趋势与要求,国家和社会对于铸造企业能源消耗和污染进行了严格管控,并大力引导铸造企业开发和应用更高效的熔炼技术和清洁生产工艺,减少能源消耗和碳排放。以“绿色铸造”为主题的节能生产、废物再生、降低能耗将成为铸造行业未来发展的主旋律,进一步推动铸造行业走“高效、节能、节材、环保”的可持续发展之路。
(5)满足内需的前提下,进一步扩大海外市场
随着国内市场竞争的加剧以及“一带一路”倡议等国家战略的推进,越来越多的国内优质铸造企业将借此发展良机,凭借自身技术和产品优势,积极拓展海外市场,寻求差异化竞争策略,进一步提高产品竞争力和市场占有率。
6、铸造行业竞争格局
全球范围内,国外铸造企业数量少但起步早、发展久,企业规模大、专业化程度高,技术研发和管理体系强,在设计、工艺等方面有领先优势。国内在产业扶持政策推动下,铸造企业工艺技术提升、经验积累,部分领先企业已接近或达到国际先进水平。
国内市场上,据《铸造行业“十四五”发展规划》,超2万家铸造企业中,万吨以上产量企业超千家,5万吨以上近200家。企业平均规模小、发展失衡,呈两极分化格局。中小企业因规模、资金、设备劣势,生存艰难将退出;而优质企业凭借技术等优势获更多客户资源,建立战略合作,占得市场先机,有望成骨干企业。
7、行业内主要企业情况
铸造产品广泛应用于下游各类行业及其细分领域,不同企业侧重的下游应用领域和产品类型有所不同。国内大部分铸造企业受限于技术、资金、设备、人才等因素,通常会专注于某些特定细分领域或产品类型。以下是铸造行业部分企业情况:
(1)浙江红马铸造有限公司
是一家集铸造、机械加工(机械制造)、销售为一体的企业,产品以矿山机械铸件、船用铸件、泵阀类铸件、工程机械铸件为主,广泛应用于石油、化工、电力、汽车、铁路、造船、建筑、工矿及通用机械领域,产品多次荣获中国国际铸造博览会优质铸件金奖。
(2)应流股份
专注于高端装备核心零部件的研发、制造和销售,产品定位于以铸钢件为源头的专用设备高端零部件,主要应用于石油天然气、清洁高效发电、工程和矿山机械行业,并在医疗设备、自动控制、国防军工等其他装备行业也有广泛应用。
(3)福鞍股份
装备制造板块主要从事重大技术装备配套大型铸钢件的生产和销售,主要应用于电力、工程机械、矿山机械、轨道交通等领域。
(4)阜新市万达铸业有限公司
是一家专业从事高端大型铝合金铸件的研发、生产制造企业,产品广泛应用于超特高压输变电、高铁轨道交通、航空航天等领域。
(5)营口经济技术开发区金达合金铸造有限公司
是一家集特种铸造、机械精加工于一体的高性能铝合金部件生产企业,能够铸造高强度、高致密度、高导电率、薄壁耐压等特殊要求的各种铝合金铸件,2023年民用产品销售额近1.25亿元人民币,其中出口额2000万元人民币,产品远销德国、美国、墨西哥、印度等国家,全年产品产量近1800吨。
(6)南阳市弘源机电科技有限公司
拥有高端铝合金产品铸造、精密机械加工等综合生产能力,产品涵盖超、特高压输配电设备和高铁零部件,并承担部分军品生产任务,参与了多项国家重点特高压和高铁建设工程及武器装备生产项目。
《“十五五”铸造行业细分产品及产业链全景调研报告》涵盖行业全球及中国发展概况、供需数据、市场规模,产业政策/规划、相关技术、竞争格局、上游原料情况、下游主要应用市场需求规模及前景、区域结构、市场集中度、重点企业/玩家,企业占有率、行业特征、驱动因素、市场前景预测,投资策略、主要壁垒构成、相关风险等内容。同时北京普华有策信息咨询有限公司还提供市场专项调研项目、产业研究报告、产业链咨询、项目可行性研究报告、专精特新小巨人认证、市场占有率报告、十五五规划、项目后评价报告、BP商业计划书、产业图谱、产业规划、蓝白皮书、国家级制造业单项冠军企业认证、IPO募投可研、IPO工作底稿咨询等服务。(PHPOLICY:GYF)
报告目录:
第一部分 行业发展调研
第一章 铸造行业概况
第一节 铸造产品界定及分类
一、产品界定
二、产品分类情况
第二节 铸造行业发展历程分析
第三节 铸造所属行业发展情况
第二章 “十四五” 铸造行业发展环境分析
第一节 铸造行业主管部门及监管体制
第二节 铸造行业发展规划情况
第三节 铸造行业政策及法律法规
第四节 政策对行业市场影响分析
第五节 铸造行业技术发展现状及特点分析
第六节 铸造行业技术趋势预测
第七节 铸造行业经济环境分析
第二章 “十四五”铸造行业产业链研究
第一节 产业链结构图及分析
第二节 产业链上下游关系分析
一、上游行业关联性及影响
二、下游行业关联性及影响
第三节 产业链价值分布
第四节 上游行业发展现状及趋势预测
一、上游主要行业发展现状
二、上游行业发展趋势
第五节 下游行业发展现状及趋势预测
一、下游细分市场应用结构分析
二、下游行业发展现状
三、下游行业发展趋势
第六节 产业链竞争状况
第四章 铸造市场发展概况及预测
第一节 铸造行业发展现状分析
第二节 铸造行业供需规模增长分析及预测
一、 需求增长分析及预测
二、 供给规模增长分析及预测
第三节 铸造行业发展驱动因素分析
第四节 铸造行业渗透率情况
第五节 铸造行业市场规模分析及预测
第五章 “十四五”铸造行业经营情况分析
第一节 铸造行业盈利模式分析
第二节 铸造行业盈利能力分析
第三节 铸造行业产值规模分析
第四节 铸造行业生产成本分析
第六章 “十四五”行业竞争格局及集中度分析
第一节 铸造行业竞争格局分析
第二节 铸造 市场集中度分析
第三节 铸造行业区域集中度分析
第二部分 细分市场应用调研及趋势
第七章 “十四五”铸造行业细分市场应用及趋势预测
第一节 A领域用铸造市场分析及趋势
一、发展现状
二、市场规模分析
三、发展前景预测
第二节 B领域用铸造市场分析及趋势
一、发展现状
二、市场规模分析
三、发展前景预测
第三节 C领域用铸造市场分析及趋势
一、发展现状
二、市场规模分析
三、发展前景预测
第四节 D领域用铸造市场分析及趋势
一、发展现状
二、市场规模分析
三、发展前景预测
第三部分 铸造行业内竞争对手分析
第八章 铸造行业内重点企业调研
第一节 企业一
一、企业概况
二、企业相关业务情况
三、企业经营情况
四、企业核心竞争力及市场地位分析
第二节 企业二
一、企业概况
二、企业相关业务情况
三、企业经营情况
四、企业核心竞争力及市场地位分析
第三节 企业三
一、企业概况
二、企业相关业务情况
三、企业经营情况
四、企业核心竞争力及市场地位分析
第四节 企业四
一、企业概况
二、企业相关业务情况
三、企业经营情况
四、企业核心竞争力及市场地位分析
第五节 企业五
一、企业概况
二、企业相关业务情况
三、企业经营情况
四、企业核心竞争力及市场地位分析
第六节 重点企业市场占有率分析
第四部分 下游客户情况
第八章 下游头部企业研究分析
第一节 A类企业客户研究
一、企业一
1、企业业务概况
2、铸造应用分析
二、企业二
1、企业业务概况
2、铸造应用分析
三、企业三
1、企业业务概况
2、铸造应用分析
第二节 B类企业客户研究
一、企业一
1、企业业务概况
2、铸造应用分析
二、企业二
1、企业业务概况
2、铸造应用分析
三、企业三
1、企业业务概况
2、铸造应用分析
第三节 C类企业客户研究
一、企业一
1、企业业务概况
2、铸造应用分析
二、企业二
1、企业业务概况
2、铸造应用分析
三、企业三
1、企业业务概况
2、铸造应用分析
第五部分 前景及投资机会风险分析
第九章 “十五五”铸造行业发展趋势及前景预测
第一节 铸造行业市场规模预测
第二节 铸造行业发展趋势
第三节 铸造行业应用趋势及前景预测
第十章 “十五五”铸造行业投资机会及风险分析
第一节 铸造行业投资机会
一、产业链投资机会
二、细分市场投资机会
三、重点区域投资机会
第二节铸造行业主要壁垒构成
一、技术壁垒
二、资金壁垒
三、人才壁垒
四、其他壁垒
第三节铸造行业投资风险及防范
一、政策风险及防范
二、技术风险及防范
三、供求风险及防范
四、宏观经济波动风险及防范
五、关联产业风险及防范
六、产品结构风险及防范
七、其他风险及防范
第十一章 “十五五”铸造行业发展方向及战略规划
第一节 铸造行业发展方向
第二节 铸造行业战略规划重要性
第三节 铸造行业战略规划方向
第十二章 铸造行业研究结论及建议

户名:北京普华有策信息咨询有限公司
开户银行:中国农业银行股份有限公司北京复兴路支行
账号:1121 0301 0400 11817
任何客户订购普华有策产品,公司都将出具全额的正规增值税发票,并发送到客户指定微信或邮箱。
