探秘晶圆代工行业产业架构、技术走向及大陆市场前景
1、晶圆代工行业简介
晶圆代工行业作为半导体产业链的核心制造枢纽,其形成源于半导体产业专业化分工的纵深发展。在垂直分工的产业架构下,晶圆代工企业以独立运营模式构建差异化竞争优势,通过构建专业化的制造体系,为无晶圆厂(Fabless)半导体设计公司提供晶圆级制造服务。该业态本质上是基于先进制程技术和精密制造工艺,将集成电路设计版图转化为具有特定功能的半导体器件,实现从设计图到产品化制造的价值转化过程。
2、晶圆代工技术路径及发展趋势
随着集成电路生产技术不断发展,为满足市场对于产品功能、性能等特性的需求,IDM厂商与晶圆代工厂商不断研发、创新晶圆制造工艺技术,并演进出两种技术发展路径:一种是延续摩尔定律,向更小线宽挺进,目前全球最先进的是台积电(TSMC)的2nm工艺;另一种是超越摩尔定律,不完全依赖缩小晶体管特征尺寸,而是通过在新结构、新材料、新器件等多方面的技术创新,持续优化制造工艺,最大化发挥不同器件的物理特性,综合提升产品性能及可靠性,例如,利用三维集成技术将多个成熟工艺下的芯片集成在单一封装,通过提高三维互联密度的方式,提高数据带宽,降低功耗和时延,从而提升系统整体性能。这类制造工艺已被广泛应用于传感器等传统产品;同时,也被应用于三维集成领域的新兴高端产品中。
3、晶圆代工行业进入壁垒
晶圆代工行业壁垒

资料来源:普华有策
4、中国大陆晶圆代工行业市场特征和发展趋势
(1)中国大陆晶圆代工水平与国际顶尖技术水平仍有一定差距
近年来,中国政府持续强化对集成电路产业的战略扶持与研发投入。然而受制于技术积淀不足、高端人才储备滞后以及企业资本结构相对薄弱等基础性制约因素,我国大陆地区集成电路产业仍面临核心技术研发体系待完善、自主创新生态建设不健全等发展瓶颈。聚焦集成电路晶圆代工领域,在28纳米以下先进制程领域,本土企业在关键设备集群配置、复合型技术团队建设等维度与国际头部代工企业仍存在代际差异。面对集成电路产业高度全球化竞争格局,中国大陆代工企业在工艺节点突破、产能爬坡效率及客户生态构建等方面,在未来可预见时期内仍将处于战略追赶态势。
(2)中国大陆晶圆代工水平不断提升
中国大陆晶圆代工行业起步相对较晚,但在国家政策的支持下,中国大陆晶圆代工行业实现了快速发展。同时,在国内科学技术水平飞速提高、终端应用市场规模不断扩大、国际关系日益复杂的背景下,国内芯片设计公司对中国大陆晶圆代工的需求逐年提升。
5、晶圆代工行业在产业链中的地位和作用
晶圆代工行业产业链

资料来源:普华有策
晶圆代工行业是半导体制造领域中的重要组成部分,主要负责生产制造集成电路和微电子器件等。
晶圆代工是向集成电路设计公司或电子厂商提供专门的制造服务,有助于提高整个半导体行业的成本效率。这种经营模式使得集成电路设计公司不需要自己承担造价昂贵的生产线,就能生产、销售产品。设计公司可以专注于芯片设计和创新,而制造公司则专注于提升生产工艺和良率,通过专业化分工降低整体生产成本。
6、晶圆代工行业发展影响因素分析
晶圆代工行业发展影响因素

资料来源:普华有策
7、行业周期性特征
晶圆代工下游应用领域广泛,产品及服务覆盖了包括消费电子、信息通讯、计算机、汽车及工业在内的多个重要经济领域。因此,集成电路行业的发展与宏观经济整体发展密切相关。受到全球宏观经济的波动、下游市场景气度等因素影响,集成电路行业存在一定的周期性。如果宏观经济波动较大或长期处于低谷,集成电路行业的市场需求也将随之受到影响;另外下游市场需求的波动和低迷亦会导致集成电路产品的需求下降,进而影响集成电路晶圆代工企业的盈利能力。
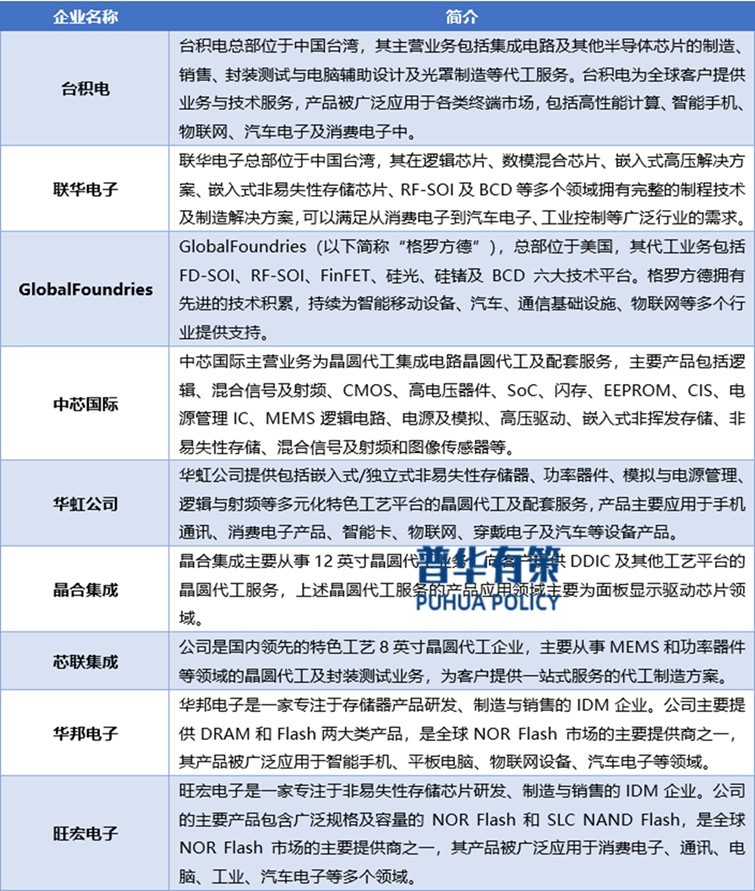
8、晶圆代工行业内主要企业情况
行业内企业有台积电、联华电子、GlobalFoundries、中芯国际、华虹公司、晶合集成、芯联集成、华邦电子、旺宏电子等。
行业内主要企业

资料来源:普华有策
《2025-2031年晶圆代工行业深度调研及投资前景咨询报告》涵盖行业全球及中国发展概况、供需数据、市场规模,产业政策/规划、相关技术、竞争格局、上游原料情况、下游主要应用市场需求规模及前景、区域结构、市场集中度、重点企业/玩家,企业占有率、行业特征、驱动因素、市场前景预测,投资策略、主要壁垒构成、相关风险等内容。同时北京普华有策信息咨询有限公司还提供市场专项调研项目、产业研究报告、产业链咨询、项目可行性研究报告、专精特新小巨人认证、市场占有率报告、十五五规划、项目后评价报告、BP商业计划书、产业图谱、产业规划、蓝白皮书、国家级制造业单项冠军企业认证、IPO募投可研、IPO工作底稿咨询等服务。(PHPOLICY:GYF)
目录
第一章宏观经济环境分析
第一节 全球宏观经济分析
一、2024年全球宏观经济运行概况
二、2025年全球宏观经济趋势预测
第二节 中国宏观经济环境分析
一、2020-2024年中国宏观经济运行概况
二、2025年中国宏观经济趋势预测
第三节 晶圆代工行业社会环境分析
第四节 晶圆代工行业政治法律环境分析
一、行业管理体制分析
二、行业相关发展规划
三、主要产业政策解读
第五节 晶圆代工行业技术环境分析
一、技术发展水平分析
二、技术革新趋势分析
第二章国际晶圆代工行业发展分析
第一节 国际晶圆代工行业发展现状分析
一、国际晶圆代工行业发展概况
二、主要国家晶圆代工行业的经济效益分析
三、2025-2031年国际晶圆代工行业的发展趋势分析
第二节 主要国家及地区晶圆代工行业发展状况及经验借鉴
一、美国晶圆代工行业发展分析
1、2020-2024年行业规模情况
2、2025-2031年行业前景展望
二、欧洲晶圆代工行业发展分析
1、2020-2024年行业规模情况
2、2025-2031年行业前景展望
三、日韩晶圆代工行业发展分析
1、2020-2024年行业规模情况
2、2025-2031年行业前景展望
四、2020-2024年其他国家及地区晶圆代工行业发展分析
五、国外晶圆代工行业发展经验总结
第三章 晶圆代工所属行业发展分析
第一节 晶圆代工所属行业发展历程
第二节 晶圆代工所属行业发展分析
一、 全球晶圆代工所属行业发展分析
1、全球晶圆代工所属行业市场规模分析
2、全球晶圆代工所属行业市场格局分析
3、全球晶圆代工所属行业市场前景预测
二、 中国晶圆代工所属行业市场发展分析
1、中国晶圆代工所属行业市场规模分析
2、中国晶圆代工所属行业市场格局分析
3、中国晶圆代工所属行业市场前景预测
4、中国晶圆代工所属行业市场发展趋势
第三节 晶圆代工所属行业市场发展分析
一、晶圆代工所属行业产能分析
二、晶圆代工所属行业产量分析
三、 产品应用领域广泛,高附加值应用领域消费占比较低
四、 低端市场整体产能过剩,高端市场供应不足
第四节 晶圆代工所属行业市场规模及预测
第四章中国晶圆代工产业链结构分析
第一节 中国晶圆代工产业链结构
一、产业链概况
二、特征
第二节 中国晶圆代工产业链演进趋势
一、产业链生命周期分析
二、产业链价值流动分析
三、演进路径与趋势
第三节 中国晶圆代工产业链竞争分析
第五章 2020-2024年晶圆代工行业产业链分析
第一节 2020-2024年晶圆代工行业上游运行分析
一、行业上游介绍
二、行业上游发展状况分析
三、行业上游对晶圆代工行业影响力分析
第二节 2020-2024年晶圆代工行业下游运行分析
一、行业下游介绍
二、行业下游发展状况分析
1、A领域
(1)行业发展现状
(2)需求规模
(3)需求前景预测
2、B领域
(1)行业发展现状
(2)需求规模
(3)需求前景预测
3、C领域
(1)行业发展现状
(2)需求规模
(3)需求前景预测
4、D领域
(1)行业发展现状
(2)需求规模
(3)需求前景预测
第六章中国晶圆代工行业区域市场分析
第一节 华北地区晶圆代工行业分析
一、地区经济发展现状分析
二、2020-2024年市场规模情况分析
三、2025-2031年行业发展前景预测
第二节 东北地区晶圆代工行业分析
一、地区经济发展现状分析
二、2020-2024年市场规模情况分析
三、2025-2031年行业发展前景预测
第三节 华东地区晶圆代工行业分析
一、地区经济发展现状分析
二、2020-2024年市场规模情况分析
三、2025-2031年行业发展前景预测
第四节 华南地区晶圆代工行业分析
一、地区经济发展现状分析
二、2020-2024年市场规模情况分析
三、2025-2031年行业发展前景预测
第五节 华中地区晶圆代工行业分析
一、地区经济发展现状分析
二、2020-2024年市场规模情况分析
三、2025-2031年行业发展前景预测
第六节 西南地区晶圆代工行业分析
一、地区经济发展现状分析
二、2020-2024年市场规模情况分析
三、2025-2031年行业发展前景预测
第七节 西北地区晶圆代工行业分析
一、地区经济发展现状分析
二、2020-2024年市场规模情况分析
三、2025-2031年行业发展前景预测
第七章中国晶圆代工所属行业成本费用分析
第一节 2020-2024年晶圆代工行业产品销售成本分析
一、2020-2024年行业销售成本总额分析
二、不同规模企业销售成本比较分析
三、不同所有制企业销售成本比较分析
第二节 2020-2024年晶圆代工行业销售费用分析
一、2020-2024年行业销售费用总额分析
二、不同规模企业销售费用比较分析
三、不同所有制企业销售费用比较分析
第三节 2020-2024年晶圆代工行业管理费用分析
一、2020-2024年行业管理费用总额分析
二、不同规模企业管理费用比较分析
三、不同所有制企业管理费用比较分析
第四节 2020-2024年晶圆代工行业财务费用分析
一、2020-2024年行业财务费用总额分析
二、不同规模企业财务费用比较分析
三、不同所有制企业财务费用比较分析
第八章中国晶圆代工行业市场经营情况分析
第一节 2020-2024年行业市场规模分析
第二节 2020-2024年行业基本特点分析
第三节 2020-2024年行业销售收入分析
第四节 2020-2024年行业区域结构分析
第九章中国晶圆代工产品价格分析
第一节 2020-2024年中国晶圆代工历年价格
第二节 中国晶圆代工当前市场价格
一、产品当前价格分析
二、产品未来价格预测
第三节 中国晶圆代工价格影响因素分析
第四节 2025-2031年晶圆代工行业未来价格走势预测
第十章晶圆代工行业竞争格局分析
第一节 晶圆代工行业集中度分析
一、市场集中度分析
二、区域集中度分析
三、晶圆代工行业主要企业竞争力分析
1、重点企业资产总计对比分析
2、重点企业从业人员对比分析
3、重点企业营业收入对比分析
4、重点企业利润总额对比分析
5、重点企业负债总额对比分析
第二节 晶圆代工行业竞争格局分析
一、行业竞争分析
二、与国际产品竞争分析
三、行业竞争格局展望
第十一章普华有策对行业重点企业经营状况分析
第一节 A公司
一、企业基本情况
二、企业主要业务概况
三、企业核心竞争力分析
四、企业经营情况分析
五、企业发展战略分析
第二节 B公司
一、企业基本情况
二、企业主要业务概况
三、企业核心竞争力分析
四、企业经营情况分析
五、企业发展战略分析
第三节 C公司
一、企业基本情况
二、企业主要业务概况
三、企业核心竞争力分析
四、企业经营情况分析
五、企业发展战略分析
第四节 D公司
一、企业基本情况
二、企业主要业务概况
三、企业核心竞争力分析
四、企业经营情况分析
五、企业发展战略分析
第五节 E公司
一、企业基本情况
二、企业主要业务概况
三、企业核心竞争力分析
四、企业经营情况分析
五、企业发展战略分析
第十二章晶圆代工所属行业投资价值评估
第一节 2020-2024年晶圆代工行业产销分析
第二节 2020-2024年晶圆代工行业成长性分析
第三节 2020-2024年晶圆代工行业盈利能力分析
一、主营业务利润率分析
二、总资产收益率分析
第四节 2020-2024年晶圆代工行业偿债能力分析
一、短期偿债能力分析
二、长期偿债能力分析
第十三章PHPOLICY对2025-2031年中国晶圆代工行业发展预测分析
第一节 2025-2031年中国晶圆代工发展环境预测
一、行业宏观预测
二、所处行业发展展望
三、行业发展状况预测分析
四、行业挑战及机遇
第二节 2025-2031年我国晶圆代工行业产值预测
第三节 2025-2031年我国晶圆代工行业销售收入预测
第四节 2025-2031年我国晶圆代工行业总资产预测
第五节2025-2031年我国晶圆代工行业市场规模预测
第六节 2025-2031年中国晶圆代工市场形势分析
一、2025-2031年中国晶圆代工生产形势分析预测
二、影响行业发展因素分析
1、有利因素
2、不利因素
第七节 2025-2031年中国晶圆代工市场趋势分析
一、行业市场趋势总结
二、行业发展趋势分析
三、行业市场发展空间
四、行业产业政策趋向
五、行业发展技术趋势
第十四章2025-2031年晶圆代工行业投资机会与风险
第一节晶圆代工行业投资机会
一、产业链投资机会
二、细分市场投资机会
三、重点区域投资机会
第二节晶圆代工行业投资风险及防范
一、政策风险及防范
二、技术风险及防范
三、供求风险及防范
四、宏观经济波动风险及防范
五、关联产业风险及防范
六、产品结构风险及防范
七、其他风险及防范
第十五章 普华有策对晶圆代工行业研究结论及投资建议

户名:北京普华有策信息咨询有限公司
开户银行:中国农业银行股份有限公司北京复兴路支行
账号:1121 0301 0400 11817
任何客户订购普华有策产品,公司都将出具全额的正规增值税发票,并发送到客户指定微信或邮箱。
