射频前端行业全景剖析:现状、机遇与未来走向
1、射频前端行业概况
(1)全球射频前端行业发展情况
射频前端,作为无线通信设备的关键核心组件,主要承担着射频信号处理的重任。其功能的优劣,直接决定了移动终端在通信模式支持、接收信号强度、通话稳定性以及发射功率等重要性能指标上的表现,进而对终端用户的实际体验产生直接且关键的影响。从芯片分类来看,射频前端芯片归属于集成电路中的模拟芯片范畴,并且在模拟芯片领域里,它又属于进入门槛颇高、设计难度极大的细分领域。
在通信制式持续迭代演进的大背景下,当下的智能手机需要同时实现对2G、3G、4G乃至5G等多种通信模式的兼容。这一需求的变化,使得手机需要支持的通信频段数量显著增多,能够同时进行通信的信道数量大幅增加,通信带宽也不断拓宽。相应地,手机内部射频器件的使用量呈现出迅猛的增长态势。以全球射频前端市场规模为例,从2020年的126亿美元,一路攀升至2023年的209亿美元,在此期间的年均复合增长率高达12.1%。
2020-2028年全球射频前端芯片市场规模

资料来源:普华有策
随着全球范围内5G网络建设的持续推进以及5G技术的日益普及,射频前端领域的模组化趋势愈发明显。这种模组化趋势促使单机射频前端的价值量进一步提升,从而为整个射频前端行业带来了前所未有的巨大发展机遇。预计到2028年,全球射频前端市场规模有望进一步增长至247亿美元,在2023年至2028年期间,预计年均复合增长率将保持在5.7%。
(2)中国射频前端行业发展情况
在2024年全球前十大智能手机终端厂商的格局中,中国大陆厂商表现亮眼,占据了其中八个席位,揽下总市场份额的63.3%。随着国内终端品牌厂商在市场上的份额步步攀升,以及对于构建独立、安全且成本可控供应链的需求日益强烈,我国射频前端行业就此迎来了更为广阔的发展天地。
从供给层面看,当前在全球射频前端市场里,美国、日本等国际头部厂商牢牢把控着市场的绝大部分份额。与之相比,国内射频前端厂商的市场占有率依旧处于较低水平,特别是在5G高集成度模组关键技术领域,短板问题十分突出。在国际贸易摩擦频繁发生的大背景下,国内射频前端行业步入了关键的发展阶段。依据华经产业研究院的数据,2023年,中国射频前端芯片市场规模大约为1006亿元。展望未来,随着国内在射频前端模组关键技术方面不断取得突破,国内射频前端芯片的总体规模有希望持续扩大。
2020-2024年中国射频前端芯片市场规模

资料来源:普华有策
2、射频前端下游应用领域的发展情况
射频前端的下游应用领域十分广泛,主要包括以下几个方面
(1)智能手机终端
手机,作为核心的通信载体,已然成为人们生活中不可或缺的交流连接工具,同时也是射频前端芯片极为重要的应用领域之一。随着通信系统持续升级,射频前端在手机成本结构中所占比重日益增大。2020-2024年期间,全球智能手机年均出货量达12.4亿部。然而,由于经济下行周期的影响,以及智能手机在阶段性创新方面动力不足,致使消费者换机周期延长,在2022年与2023年,全球智能手机行业的发展态势有所放缓。预计2024年至2029年,全球智能手机出货量将以1.6%的复合增长率稳步增长,全球智能手机所处的电子消费市场有望逐步迎来复苏。
2020-2029年全球智能手机出货量

资料来源:普华有策
聚焦我国市场,自5G商用牌照发放后,国内便开启了大规模的基站建设工作,这直接促使5G手机规模开始呈现增长趋势。当下,我国智能手机市场出货产品主要以5G手机为主。
2020-2024年中国智能手机出货量

资料来源:普华有策
(2)汽车电子
随着汽车智能化和网联化的发展,汽车电子领域对射频前端的需求也在不断增长。例如,车载导航系统、车联网通信(如4G/5G车载通信、V2X通信)、蓝牙和Wi-Fi连接等都需要射频前端来实现无线信号的收发。射频前端在汽车电子中的应用有助于提高汽车的通信性能、导航精度和智能化水平,为驾驶员和乘客提供更好的体验。
(3)基站
随着5G网络的大规模建设,基站对射频前端的需求不断增加。基站需要通过射频前端设备将基带信号上变频到射频频段,并进行功率放大,以实现远距离的信号传输。同时,射频前端也负责接收手机等终端设备发送的信号,并进行低噪声放大和下变频处理。高性能的射频前端对于提高基站的覆盖范围、容量和信号质量至关重要。
3、射频前端行业未来发展态势
未来发展趋势

资料来源:普华有策
4、射频前端行业技术水平及特点
步入5G时代,在射频前端领域,智能手机等终端对射频前端器件在通信频率、频段数量、频段带宽以及载波聚合等方面的要求愈发严苛。5G移动终端内部射频前端器件的数量迅猛增长,可移动终端设备内部留给射频前端器件的空间却未相应扩充。移动终端朝着小型化、轻薄化以及功能多样化方向发展,这使得对射频前端集成度水平的要求持续攀升。由此,射频前端高度集成化成为大势所趋,并且这一趋势还提高了中高端市场的准入门槛。
射频前端的高度集成化进一步加剧了其设计难度。在设计过程中,需要全面、统筹地考量功率放大器(PA)、滤波器、射频开关、低噪声放大器(LNA)等器件各自的特性,同时还要兼顾不同类型芯片的结合方式、相互之间的干扰以及共存等诸多问题,这一系列因素致使设计难度呈指数级上升。
鉴于节省印刷电路板(PCB)面积、降低终端厂商研发难度等方面的考量,射频前端逐渐从分立器件向模组化转变,集成度得到了大幅提升。
5、面临的机遇
(1)技术与应用创新驱动产业新机遇
近年来,技术进步与新应用需求为半导体行业带来新机遇,新产品类型不断涌现。在射频前端领域,通信场景多样化促使产品更为丰富。AR/VR等智能穿戴产品兴起,因其短距、大数据量、高时效及低功耗特性,头戴设备需新增WiFi/5G射频前端模组;汽车智能驾驶水平提升,实现防碰撞等安全功能依赖V2X技术,车和路侧都要布局含V2X射频前端模组的设备;卫星通信发展迅猛,我国通信卫星建设将达高峰,预计2025年产业市场总规模2327亿元,支持卫星通信的地面终端快速增长,其射频前端模组已进入智能手机等移动终端。
(2)国家政策大力扶持集成电路行业
集成电路作为基础性、先导性和战略性产业,备受国家关注。2014年国务院批复《国家集成电路产业发展推进纲要》,明确到2030年产业链主要环节达国际先进水平,部分企业进入国际第一梯队的发展目标。2021年,“十四五”规划和2035年远景目标纲要强调攻克集成电路等核心技术。未来,在国家和地方政策及配套资金支持下,我国集成电路行业将迎来新的快速发展期。
(3)5G建设与应用推动终端设备迭代
随着5G技术成熟,车联网、虚拟现实等应用加速落地,网络建设带动产业链及各行业投资增长。全球5G商用和智能手机普及,将提升5G手机渗透率,智能手机从4G升级到5G后支持频段增加,推动射频前端需求上升。5G产业发展使其技术广泛应用于大数据、物联网等领域,带动智能手机等设备迭代。集成电路作为5G产业链上游,为终端产品升级提供关键硬件,5G终端产品更新为半导体产业带来强劲需求,促进半导体企业快速发展。
6、射频前端行业市场竞争格局
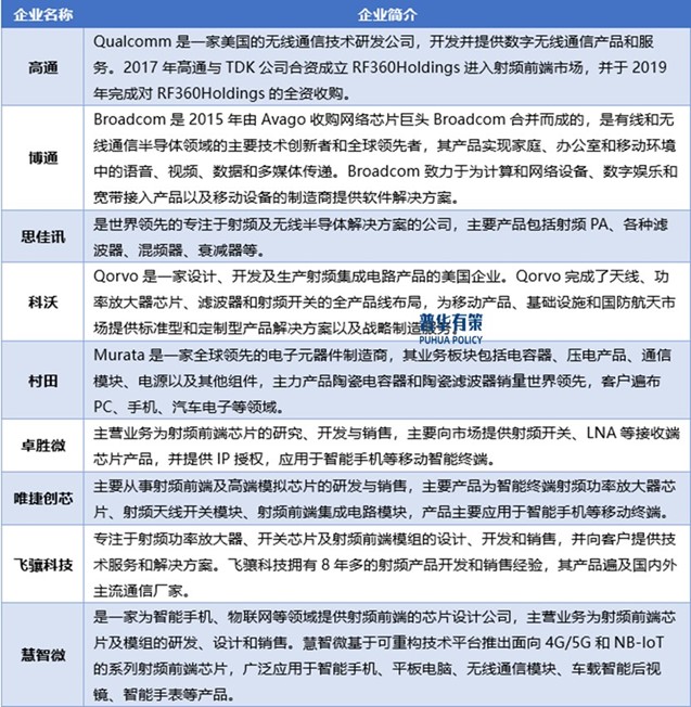
射频前端领域设计及制造工艺复杂、门槛较高,因此现阶段市场份额主要被Broadcom、Qualcomm、Skyworks、Qorvo及Murata等国外企业长期占据,全球射频前端芯片市场集中度较高。国内集成电路设计行业虽然实现了快速发展,技术水平和产业规模都有所提升,但由于基础薄弱,在研发资金投入和技术积累方面与美国、日本、欧洲等厂商仍存在较大差距。目前,我国射频前端厂商市场占有率仍相对较低、合计不足15%(以金额计),尤其在5G高集成度模组为代表的高端市场占有率更是不足5%(以金额计),在关键技术领域仍有很大的国产化替代空间。射频前端行业,尤其是高集成度射频前端模组系“硬科技”、围绕高精尖技术领域重点产业链、推动进口替代的重点行业,未来将有望迎来国产化的关键发展期。
射频前端行业的主要企业有Broadcom、Qualcomm、Skyworks、Qorvo、卓胜微、唯捷创芯、飞骧科技、慧智微等企业。
射频前端行业的主要企业

资料来源:普华有策
《2025-2031年射频前端行业细分市场分析投资前景专项报告》涵盖行业全球及中国发展概况、供需数据、市场规模,产业政策/规划、相关技术、竞争格局、上游原料情况、下游主要应用市场需求规模及前景、区域结构、市场集中度、重点企业/玩家,企业占有率、行业特征、驱动因素、市场前景预测,投资策略、主要壁垒构成、相关风险等内容。同时北京普华有策信息咨询有限公司还提供市场专项调研项目、产业研究报告、产业链咨询、项目可行性研究报告、专精特新小巨人认证、市场占有率报告、十五五规划、项目后评价报告、BP商业计划书、产业图谱、产业规划、蓝白皮书、国家级制造业单项冠军企业认证、IPO募投可研、IPO工作底稿咨询等服务。(PHPOLICY:GYF)
目录
第一章 宏观经济环境分析
第一节 全球宏观经济分析
一、2024年全球宏观经济运行概况
二、2025年全球宏观经济趋势预测
第二节 中国宏观经济环境分析
一、2020-2024年中国宏观经济运行概况
二、2025年中国宏观经济趋势预测
第三节 射频前端行业社会环境分析
第四节 射频前端行业政治法律环境分析
一、行业管理体制分析
二、行业相关发展规划
三、主要产业政策解读
第五节 射频前端行业技术环境分析
一、技术发展水平分析
二、技术革新趋势分析
第二章 国际射频前端行业发展分析
第一节 国际射频前端行业发展现状分析
一、国际射频前端行业发展概况
二、主要国家射频前端行业的经济效益分析
三、2025-2031年国际射频前端行业的发展趋势分析
第二节 主要国家及地区射频前端行业发展状况及经验借鉴
一、美国射频前端行业发展分析
1、2020-2024年行业规模情况
2、2025-2031年行业前景展望
二、欧洲射频前端行业发展分析
1、2020-2024年行业规模情况
2、2025-2031年行业前景展望
三、日韩射频前端行业发展分析
1、2020-2024年行业规模情况
2、2025-2031年行业前景展望
四、2020-2024年其他国家及地区射频前端行业发展分析
五、国外射频前端行业发展经验总结
第三章 2020-2024年中国射频前端市场供需分析
第一节 2020-2024年射频前端产能分析
一、2020-2024年中国射频前端产能及增长率
二、2025-2031年中国射频前端产能预测
三、2020-2024年中国射频前端产能利用率分析
第二节 2020-2024年射频前端产量分析
一、2020-2024年中国射频前端产量及增长率
二、2025-2031年中国射频前端产量预测
第三节 2020-2024年射频前端市场需求分析
一、2020-2024年中国射频前端市场需求量及增长率
二、2025-2031年中国射频前端市场需求量预测
第四节 中国射频前端行业细分产品结构分析
第四章 中国射频前端产业链结构分析
第一节 中国射频前端产业链结构
一、产业链概况
二、特征
第二节 中国射频前端产业链演进趋势
一、产业链生命周期分析
二、产业链价值流动分析
三、演进路径与趋势
第三节 中国射频前端产业链竞争分析
第五章 2020-2024年射频前端行业产业链分析
第一节 2020-2024年射频前端行业上游运行分析
一、行业上游介绍
1、A
2、B
3、C
二、行业上游发展状况分析
三、行业上游对射频前端行业影响力分析
第二节 2020-2024年射频前端行业下游运行分析
一、行业下游介绍
二、行业下游需求占比
三、行业下游发展状况分析
1、A用射频前端市场分析
(1)行业发展现状
(2)需求规模
(3)需求前景预测
2、B用射频前端市场分析
(1)行业发展现状
(2)需求规模
(3)需求前景预测
3、C用射频前端市场分析
(1)行业发展现状
(2)需求规模
(3)需求前景预测
第六章 中国射频前端行业区域市场分析
第一节 华北地区射频前端行业分析
一、2020-2024年行业发展现状分析
二、2020-2024年市场规模情况分析
三、2020-2024年市场需求情况分析
四、2025-2031年行业发展前景预测
第二节 东北地区射频前端行业分析
一、2020-2024年行业发展现状分析
二、2020-2024年市场规模情况分析
三、2020-2024年市场需求情况分析
四、2025-2031年行业发展前景预测
第三节 华东地区射频前端行业分析
一、2020-2024年行业发展现状分析
二、2020-2024年市场规模情况分析
三、2020-2024年市场需求情况分析
四、2025-2031年行业发展前景预测
第四节 华南地区射频前端行业分析
一、2020-2024年行业发展现状分析
二、2020-2024年市场规模情况分析
三、2020-2024年市场需求情况分析
四、2025-2031年行业发展前景预测
第五节 华中地区射频前端行业分析
一、2020-2024年行业发展现状分析
二、2020-2024年市场规模情况分析
三、2020-2024年市场需求情况分析
四、2025-2031年行业发展前景预测
第六节 西南地区射频前端行业分析
一、2020-2024年行业发展现状分析
二、2020-2024年市场规模情况分析
三、2020-2024年市场需求情况分析
四、2025-2031年行业发展前景预测
第七节 西北地区射频前端行业分析
一、2020-2024年行业发展现状分析
二、2020-2024年市场规模情况分析
三、2020-2024年市场需求情况分析
四、2025-2031年行业发展前景预测
第七章 中国射频前端行业市场经营情况分析
第一节 2020-2024年行业市场规模分析
第二节 2020-2024年行业基本特点分析
第三节 2020-2024年行业销售收入分析(包含销售模式及销售渠道)
第四节 2020-2024年行业区域结构分析
第八章中国射频前端产品价格分析
第一节 2020-2024年中国射频前端历年价格
第二节 中国射频前端当前市场价格
一、产品当前价格分析
二、产品未来价格预测
第三节 中国射频前端价格影响因素分析
第四节 2025-2031年射频前端行业未来价格走势预测
第九章 射频前端行业竞争格局分析
第一节 射频前端行业集中度分析
一、市场集中度分析
二、区域集中度分析
第二节 射频前端行业竞争格局分析
一、行业竞争分析
二、与国际产品竞争分析
三、行业竞争格局展望
第十章 普华.有策对行业重点企业经营状况分析
第一节 A公司
一、企业基本情况
二、企业主要业务概况及射频前端产品介绍
三、企业核心竞争力分析
四、企业经营情况分析
第二节 B公司
一、企业基本情况
二、企业主要业务概况及射频前端产品介绍
三、企业核心竞争力分析
四、企业经营情况分析
第三节 C公司
一、企业基本情况
二、企业主要业务概况及射频前端产品介绍
三、企业核心竞争力分析
四、企业经营情况分析
第四节 D公司
一、企业基本情况
二、企业主要业务概况及射频前端产品介绍
三、企业核心竞争力分析
四、企业经营情况分析
第五节 E公司
一、企业基本情况
二、企业主要业务概况及射频前端产品介绍
三、企业核心竞争力分析
四、企业经营情况分析
第十一章 射频前端行业投资价值评估
第一节 2020-2024年射频前端行业产销分析
第二节 2020-2024年射频前端行业成长性分析
第三节 2020-2024年射频前端行业盈利能力分析
一、主营业务利润率分析
二、总资产收益率分析
第四节 2020-2024年射频前端行业偿债能力分析
一、短期偿债能力分析
二、长期偿债能力分析
第十二章PHPOLICY对2025-2031年中国射频前端行业发展预测分析
第一节 2025-2031年中国射频前端发展环境预测
第二节 2025-2031年我国射频前端行业产值预测
第三节 2025-2031年我国射频前端行业销售收入预测
第四节 2025-2031年我国射频前端行业总资产预测
第五节2025-2031年我国射频前端行业市场规模预测
第六节 2025-2031年中国射频前端市场形势分析
一、2025-2031年中国射频前端生产形势分析预测
二、影响行业发展因素分析
1、有利因素
2、不利因素
第七节 2025-2031年中国射频前端市场趋势分析
第十三章 2025-2031年射频前端行业投资机会与风险
第一节射频前端行业投资机会
一、产业链投资机会
二、细分市场投资机会
三、重点区域投资机会
第二节射频前端行业主要壁垒构成
一、技术壁垒
二、资金壁垒
三、人才壁垒
四、其他壁垒
第三节射频前端行业投资风险及防范
一、政策风险及防范
二、技术风险及防范
三、供求风险及防范
四、宏观经济波动风险及防范
五、关联产业风险及防范
六、产品结构风险及防范
七、其他风险及防范
第十四章 普华有策对射频前端行业研究结论及投资建议

户名:北京普华有策信息咨询有限公司
开户银行:中国农业银行股份有限公司北京复兴路支行
账号:1121 0301 0400 11817
任何客户订购普华有策产品,公司都将出具全额的正规增值税发票,并发送到客户指定微信或邮箱。
