精密零部件制造行业现状、趋势、机遇与竞争格局分析
1、精密零部件制造行业产生背景及发展现状
精密零部件制造运用多种现代技术与成型手段,将材料加工成精密零部件,其精度高、公差小、光洁度高,用于对精密度及质量要求高的领域。
该行业是材料加工与机械行业交叉产业,源于20世纪60年代欧美、日本等地,因大型制造商外包业务催生众多企业。我国行业起源于80年代,借改革开放及全球产业链转移发展迅速,成全球重要生产基地。
近年我国靠引进及自主创新建立完整制造产业体系,制造业发展好,2023年增加值达33万亿元,占全球比重居首。下游产业发展及海外需求增长拉动精密零部件需求,促进行业规模扩大,当前发展状况良好。
2、精密零部件制造行业产业链分析
精密零部件制造业原材料含金属(不锈钢、合金钢等)与非金属(塑料等),均为大宗商品,供应充足。上游供应商多、市场化程度高、可替代性强,行业对单一供应商依赖小,大型厂商议价能力高,可削弱原材料价格不利变动影响。
其下游应用领域广泛,涵盖分析仪器、油气服务等多领域,受单个行业景气变化影响低。下游产业快速发展对企业精密制造、市场反应及柔性生产能力提更高要求,影响竞争格局,促进企业更新升级。
精密零部件制造行业产业链

资料来源:普华有策
3、行业技术水平及特点
(1)精密机械加工技术与表面处理特种工艺相结合
精密加工技术依托精密设备、优良工艺,依材料力学性能与产品结构配合理参数,产出高质量、高精密产品。精密零部件制造商把控加工精度与材料,满足功能性需求,提升设备整体性能与使用寿命。
精密设备工艺演进,对精密零部件尺寸、形位精度及多性能指标要求趋严,表面处理特种工艺是满足性能需求关键,分物理、化学两类,前者含激光熔覆、抛光等,后者含化学清洗、阳极氧化等。所以,如今精密零部件生产需精密机械加工技术与表面处理特种工艺相结合。
(2)生产精度及可靠性高
关键精密零部件技术水平影响下游产品性能、质量与可靠性。下游设备性能需求提升促使精密零部件行业改进工艺、工序,满足高精密等要求并提高生产效率。如半导体精密零部件有精度高、批量小等特点,制造商要兼顾多种复合功能要求,生产时需严格把控原材料纯度、批次一致性、质量稳定性、机加精度等,所以精密零部件产品生产精度及可靠性较高。
(3)柔性生产
精密零部件制造业产品具小批量、多品种、定制化特点,因应用领域需求多样复杂及零部件类型规格繁多,厂商需有多品类生产能力与技术实力,又因涉及领域多、定制化程度高、客户订单多批次,要有高效生产能力与灵活生产计划确保按时交付;业内主要企业构建柔性生产系统,通过多方面协同管理并引入软硬件设施,能快速应对市场变化、满足客户差异化要求,还提升了设备利用率、员工劳动生产率、产品交付速度与经营效益。
4、行业发展态势
(1)产品精密程度要求提高
近年来,CNC数控加工技术相关的精密冲压、精密切削技术用于金属零部件制造,为下游提供高质量零部件,随着半导体、医疗器械、航空航天装备等行业快速发展,下游对产品质量和精度要求愈发苛刻,如半导体领域随晶圆制程工艺发展,零部件精密度、洁净度及工艺技术要求提升,医疗器械领域为保治疗效果与安全性其零部件精密程度呈长期提高趋势,航空航天装备领域因民用飞机、航天飞行器需应对极端条件,对零部件精密度要求也逐渐提高。
(2)行业集中度提高
精密零部件制造行业竞争程度与精度高低成反比,普通精密零部件靠简单冲压设备和模具就能生产,门槛低、企业多、竞争激烈,高精密或超精密零部件生产对设备及专业团队要求高,企业少、竞争程度低。我国该行业企业数量多、客户行业广,但无发达国家那样的绝对龙头企业,随着产品精密程度要求提高,市场份额将向高精密度设计制造能力的头部企业聚拢,且规模较大的供应商会深耕下游领域,凭优势提升细分领域集中度,因此未来行业集中度会逐渐提高。
(3)智能制造驱动产业转型升级
近年我国制造业面临人工成本上升、环保压力增大及下游对精密零部件品质要求提高的情况,智能制造成企业发展与盈利的必然选择。其一是先进算法与传感器技术可提升生产效率与精度,其二是智能制造靠自动化、智能化设备减少人工、降成本,解放人力,企业用机械臂提升自动化水平便是例子。业内企业为保优势不断引入新技术、设备提升智能制造水平以促行业转型升级,精密零部件行业也会减少人力依赖,弱化劳动密集属性,强化技术密集与柔性制造特征。
(4)工艺整合化
工艺整合化是指将多种工艺和技术结合起来,以实现更高效、更灵活、更低成本的生产方式。为了取得竞争优势,精密零部件供应商通过整合工艺提高生产效率,追求使用一台设备完成车削、钻削、铣削、磨削、光整等多种工艺,“以车代磨”、“以磨代研”甚至“以磨代抛”等技术趋势日益明显。工艺整合化不仅可以提高企业生产效率、降低生产成本,同时还可以实现更灵活的生产方式,使得企业在激烈的市场竞争中更具优势。
5、行业所面临的机遇
(1)政策支持
随着智能制造成为制造业发展方向,我国陆续出台了《关于推动先进制造业和现代服务业深度融合发展的实施意见》《制造业技能根基工程实施方案》《扩大内需战略规划纲要(2022-2035年)》《“十四五”扩大内需战略实施方案》《我国支持制造业发展主要税费优惠政策指引》《中共中央关于进一步全面深化改革推进中国式现代化的决定》等政策,鼓励先进制造业高质量发展,引导各类优质要素向制造业集聚。
(2)下游市场前景广阔
作为全球制造业的基础性产业,精密零部件应用领域十分广泛,市场容量巨大。分析仪器、半导体、医疗器械、航空运输等产业蓬勃发展,将会带动各类精密设备产品的需求增长,进一步为上游精密零部件的应用市场扩大带来更多机遇。
(3)生产技术进步
近年来,制造业内的先进制造技术、信息技术和智能技术的集成和深度融合程度提高,高档数控机床、工业机器人、智能传感与控制装备、智能检测与装配装备、智能物流与仓储装备等高端制造装备在制造业的普及程度不断提高,并与相应的工艺与软件集成,深化智能制造改革。先进的数控设备及制造技术的运用,促进了整个行业的技术升级与工艺革新,为行业降本增效、提高利润空间提供了技术支持,同时有效避免了行业的恶性低质量竞争,有利于行业长期良性的发展。
6、行业竞争格局
从全球范围来看,受益于强大的科技研发和制造业生产能力,欧美、日本等发达工业化国家的精密金属制造行业发展较早。近年来,在全球经济一体化和国际产业转移加快、世界制造企业走向中国的背景下,一方面使得我国精密加工企业数量快速增长,整体加工产能快速提升;另一方面,通过引进国外先进技术及加工设备并进行自主创新,诞生了一批包括挂牌公司在内的生产工艺高超的精密零部件制造企业。
从全国范围来看,受下游需求驱动,我国精密零部件制造企业主要分布于长江三角洲、珠江三角洲和环渤海等市场经济和民营经济较为发达的地区,市场参与者数量众多。但受资金实力、技术装备和生产工艺等因素影响,目前我国能提供高精密及超精密零部件的企业数量不多,精密零件制造企业实力整体相对较弱,规模相对较小。
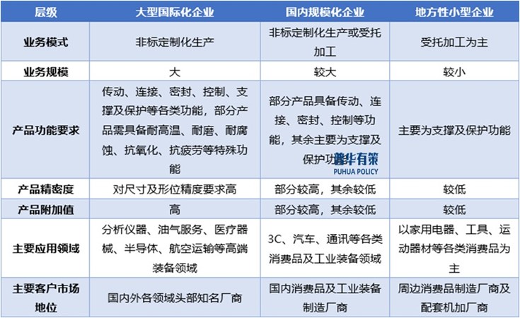
从产业结构来看,我国精密零部件行业的竞争格局整体可划分为三个层级,分别为:一是以东莞市腾信精密制造股份有限公司为代表的、具备国际竞争力的大型国际化企业,二是具有一定规模化加工能力且以国内市场销售为主的国内规模化企业,三是专注于周边地区市场、以受托加工为主要业务模式的地方性小型企业。
精密零部件领域各层级企业特征情况

资料来源:普华有策
前述各层级企业在业务模式、业务规模、产品情况、应用领域及主要客户市场地位的对比如下:
各层级企业情况对比

资料来源:普华有策
对精密机械零部件企业的核心竞争力衡量需要围绕企业的运营情况从多方面进行分析。相关衡量指标主要包括以下方面:
衡量核心竞争力的关键指标

资料来源:普华有策
《2025-2031年精密零部件制造行业细分市场调研及投资可行性分析报告》涵盖行业全球及中国发展概况、供需数据、市场规模,产业政策/规划、相关技术、竞争格局、上游原料情况、下游主要应用市场需求规模及前景、区域结构、市场集中度、重点企业/玩家,企业占有率、行业特征、驱动因素、市场前景预测,投资策略、主要壁垒构成、相关风险等内容。同时北京普华有策信息咨询有限公司还提供市场专项调研项目、产业研究报告、产业链咨询、项目可行性研究报告、专精特新小巨人认证、市场占有率报告、十五五规划、项目后评价报告、BP商业计划书、产业图谱、产业规划、蓝白皮书、国家级制造业单项冠军企业认证、IPO募投可研、IPO工作底稿咨询等服务。(PHPOLICY:GYF)
报告目录:
第一章 2020-2024年中国精密零部件制造行业发展概述
第一节 中国精密零部件制造行业上下游产业链分析
一、产业链模型原理介绍
二、精密零部件制造行业产业链条分析
第二节、中国精密零部件制造行业产业链环节分析
一、主要上游产业供给情况分析
二、2025-2031年主要上游产业供给预测分析
三、主要上游产业价格分析
四、2025-2031年主要上游产业价格预测分析
五、主要下游产业发展现状分析
六、主要下游产业规模分析
七、主要下游产业价格分析
八、2025-2031年主要下游产业前景预测分析
第二章 全球精密零部件制造行业市场发展现状分析
第一节 全球精密零部件制造行业发展规模分析
第二节全球精密零部件制造行业市场区域分布情况
第三节 北美精密零部件制造行业地区市场分析
一、北美精密零部件制造行业市场现状分析
二、北美精密零部件制造行业市场规模分析
三、2025-2031年北美精密零部件制造行业前景预测分析
第四节 欧洲精密零部件制造行业地区市场分析
一、欧洲精密零部件制造行业市场现状分析
二、欧洲精密零部件制造行业市场规模分析
三、2025-2031年欧洲精密零部件制造行业前景预测分析
第五节 亚洲精密零部件制造行业地区市场分析
一、亚洲精密零部件制造行业市场现状分析
二、亚洲精密零部件制造行业市场规模分析
三、2025-2031年亚洲精密零部件制造行业前景预测分析
第六节 其他地区分析
第七节 2025-2031年全球精密零部件制造行业规模预测
第三章 中国精密零部件制造产业发展环境分析
第一节 中国宏观经济环境分析及预测
第二节 中国精密零部件制造行业政策环境分析
第三节 中国精密零部件制造产业社会环境发展分析
第四节 中国精密零部件制造产业技术环境分析
第四章 2020-2024年中国精密零部件制造行业运行情况
第一节 中国精密零部件制造行业发展因素分析
一、精密零部件制造行业有利因素分析
二、精密零部件制造行业稳定因素分析
三、精密零部件制造行业不利因素分析
第二节 中国精密零部件制造行业市场规模分析
第三节 中国精密零部件制造行业供应情况分析
第四节 中国精密零部件制造行业需求情况分析
第五节 中国精密零部件制造行业供需平衡分析
第六节 中国精密零部件制造行业发展趋势分析
第七节 中国精密零部件制造行业主要进入壁垒分析
第八节 中国精密零部件制造行业细分市场分析
一、A领域
1、2020-2024年行业发展概况
2、2020-2024年需求规模
3、2025-2031年需求前景预测
二、B领域
1、2020-2024年行业发展概况
2、2020-2024年需求规模
3、2025-2031年需求前景预测
三、其他
1、2020-2024年行业发展概况
2、2020-2024年需求规模
3、2025-2031年需求前景预测
第五章 中国精密零部件制造行业运行数据监测
第一节 中国精密零部件制造行业总体规模分析
第二节 中国精密零部件制造行业产销与费用分析
一、行业产成品分析
二、行业销售收入分析
三、行业总资产负债率分析
四、行业利润规模分析
五、行业总产值分析
六、行业销售成本分析
七、行业销售费用分析
八、行业管理费用分析
九、行业财务费用分析
第三节 中国精密零部件制造行业财务指标分析
一、行业盈利能力分析
二、行业偿债能力分析
三、行业营运能力分析
四、行业发展能力分析
第六章 2020-2024年中国精密零部件制造市场格局分析
第一节 中国精密零部件制造行业集中度分析
一、中国精密零部件制造行业市场集中度分析
二、中国精密零部件制造行业区域集中度分析
第三节 中国精密零部件制造行业存在的问题及对策
第四节 中外精密零部件制造行业市场竞争力分析
第五节精密零部件制造行业竞争格局分析
一、精密零部件制造行业竞争概况
二、重点企业市场份额占比分析
1、重点企业资产总计对比分析
2、重点企业从业人员对比分析
3、重点企业营业收入对比分析
4、重点企业利润总额对比分析
5、重点企业负债总额对比分析
第七章 中国精密零部件制造行业价格走势分析
第一节 精密零部件制造行业价格影响因素分析
第二节 2020-2024年中国精密零部件制造行业价格现状分析
第三节 2025-2031年中国精密零部件制造行业价格走势预测
第八章 2020-2024年中国精密零部件制造行业区域市场现状分析
第一节 中国精密零部件制造行业区域市场规模分布
第二节 中国华东地区精密零部件制造市场分析
一、华东地区概述
二、华东地区精密零部件制造市场需求情况及规模分析
三、2025-2031年华东地区精密零部件制造市场前景预测
第三节 华南地区市场分析
一、华南地区概述
二、华南地区精密零部件制造市场需求情况及规模分析
三、2025-2031年华南地区精密零部件制造市场前景预测
第四节 华北地区市场分析
一、华北地区概述
二、华北地区精密零部件制造市场规模分析
三、2025-2031年内华北地区精密零部件制造市场前景预测
第五节 华中地区市场分析
一、华中地区概述
二、华中地区精密零部件制造市场规模分析
三、2025-2031年华中地区精密零部件制造市场前景预测
第六节 东北地区市场分析
一、东北地区概述
二、东北地区精密零部件制造市场规模分析
三、2025-2031年东北地区精密零部件制造市场前景预测
第七节 西北地区市场分析
一、西北地区概述
二、西北地区精密零部件制造市场规模分析
三、2025-2031年西北地区精密零部件制造市场前景预测
第八节 西南地区市场分析
一、西南地区概述
二、西南地区精密零部件制造市场规模分析
三、2025-2031年西南地区精密零部件制造市场前景预测
第九章 2020-2024年中国精密零部件制造行业竞争情况
第一节 中国精密零部件制造行业竞争结构分析
一、现有企业间竞争
二、潜在进入者分析
三、替代品威胁分析
四、供应商议价能力
五、客户议价能力
第二节 中国精密零部件制造行业SWOT分析
一、行业优势分析
二、行业劣势分析
三、行业机会分析
四、行业威胁分析
第十章 精密零部件制造行业重点企业分析
第一节 企业
一、企业概况
二、企业主营业务概况及精密零部件制造产品介绍
三、企业主要经济指标情况
四、企业竞争优势分析
第二节 企业
一、企业概况
二、企业主营业务概况及精密零部件制造产品介绍
三、企业主要经济指标情况
四、企业竞争优势分析
第三节 企业
一、企业概况
二、企业主营业务概况及精密零部件制造产品介绍
三、企业主要经济指标情况
四、企业竞争优势分析
第四节 企业
一、企业概况
二、企业主营业务概况及精密零部件制造产品介绍
三、企业主要经济指标情况
四、企业竞争优势分析
第五节 企业
一、企业概况
二、企业主营业务概况及精密零部件制造产品介绍
三、企业主要经济指标情况
四、企业竞争优势分析
第十一章 2025-2031年中国精密零部件制造行业发展前景预测
第一节中国精密零部件制造行业市场发展预测
一、中国精密零部件制造行业市场规模预测
二、中国精密零部件制造行业市场规模增速预测
三、中国精密零部件制造行业产值规模预测
四、中国精密零部件制造行业产值规模增速预测
五、中国精密零部件制造行业供需情况预测
六、中国精密零部件制造行业销售收入预测
七、中国精密零部件制造行业投资增速预测
第二节中国精密零部件制造行业盈利走势预测
一、中国精密零部件制造行业毛利润增速预测
二、中国精密零部件制造行业利润总额增速预测
第十二章 2025-2031年中国精密零部件制造行业投资建议
第一节 中国精密零部件制造行业重点投资方向分析
第二节 中国精密零部件制造行业重点投资区域分析
第三节 中国精密零部件制造行业投资注意事项
第四节 中国精密零部件制造行业投资可行性分析
第十三章 2025-2031年精密零部件制造行业投资机会与风险分析
第一节 投资环境的分析与对策
第二节 投资挑战及机遇分析
第三节 行业投资风险分析
一、政策风险
二、经营风险
三、技术风险
四、竞争风险
五、其他风险

户名:北京普华有策信息咨询有限公司
开户银行:中国农业银行股份有限公司北京复兴路支行
账号:1121 0301 0400 11817
任何客户订购普华有策产品,公司都将出具全额的正规增值税发票,并发送到客户指定微信或邮箱。
