智能测量与检测仪器仪表行业全景洞察:技术、趋势与壁垒解析
1、智能测量和检测仪器仪表行业技术水平及技术特点
智能测量与检测仪器仪表行业作为现代工业与科研的“感官神经”与“诊断工具”,已深度融入国民经济与社会发展的各个领域。仪器仪表的研发涵盖产品功能定义、光学与超声波技术、电路结构设计、微电子系统集成、光电信号处理及软件算法开发等软硬件技术;其生产过程则涉及成本优化、质量控制、生产自动化、稳定性测试等多个技术领域,具有技术综合性强、研发周期长、对实践经验依赖度高等特点。特别是高精度激光测量仪器,凭借其非接触、高精度、长距离测量及多功能集成等突出优势,已成为推动产业升级的关键力量,对提升国家综合工业水平与科研竞争力具有重要战略意义。
激光因具备波长稳定性好、方向性强等特性,使得基于激光的测量技术能够实现极高的分辨率,其测量精度远超卷尺等传统机械测量工具,在需要精确量化数据的科研与工业应用场景中不可或缺。相较于传统测量方式,激光测距传感器的测量速度可达每秒数次,结合高速电子技术与信号处理算法,具备动态捕捉与高速扫描能力,能够为仓储物流、机器力控反馈等应用提供实时测量数据支持。高精度激光测量技术无需物理接触被测物体即可获取数据,有效避免了因机械接触可能导致的划痕、形变等损伤或精度干扰,在脆性材料、高速运动物体、高温/高压及其他高危环境下的测量任务中展现出不可替代的优势。
相位法激光测距技术适用于中短距离的超高精度测量,精度可达毫米甚至微米级别。其测量精度的瓶颈主要取决于稳定波长的激光光源、精准的相位解析能力,以及环境因素(如温度波动、雨雾天气)对测量信号的干扰。脉冲法激光测距技术的主要优势体现在远距离测量方面,其精度依赖于高精度时间间隔测量技术与回波信号处理能力。技术提升的重点包括测量距离的延伸、误差的进一步控制,以及面向多场景应用的功能集成。
2、智能测量和检测仪器仪表行业发展趋势
就未来发展趋势而言,智能测量与检测仪器仪表将持续朝着多学科交叉融合、智能化驱动以及多功能集成化方向演进。以高精度激光测量仪器为例,其功能已不再局限于单一测距,而是融合了高精度倾角传感、图像识别等多种技术,集成传统卷尺与红外测距功能,辅以方位角辅助测量与定位技术、摄像辅助激光测量等功能,进一步拓展至曲面与不规则表面测量等复杂应用场景。这使得单台设备即可胜任以往需多台仪器协同完成的复杂测量任务,从而显著提升整体测量与检测效率。实现上述功能的关键在于硬件架构设计与软件算法的高度融合。微控制器和ASIC芯片作为核心硬件载体固然重要,而软件算法在激光信号采集与数据处理(如自适应滤波、信号放大等)以及环境抗干扰补偿方面的作用,也日益成为技术发展的重要方向。
在产品研发与实际应用过程中,测量与检测仪器仪表的准确性、稳定性及环境适应性构成产品核心竞争力的关键要素。在强光、沙尘、高低温差、雨雾等极端恶劣环境下,设备仍能保持可靠的测量性能,拓展全天候、多环境下的稳定作业能力,已成为智能仪器仪表行业发展的显著趋势。
综上所述,国际领先的智能测量与检测仪器正不断向高精度、智能化、多功能集成及强环境适应性的方向推进。相比之下,我国在该领域整体仍处于中期发展阶段,面临高精度核心元器件依赖进口、核心算法研究深度不足、高端人才储备欠缺等挑战。尽管在部分单项技术上已实现突破并投入应用,但在系统集成能力、高端产品的稳定性、市场品牌认可度等方面,仍与国际领先企业存在一定差距,产业化转化效率亦有待提升。随着国家在科技与产业战略层面的持续重视与投入,有望推动国产高精度仪器仪表行业实现从“可用”到“好用”、从“跟随”到“并跑”甚至“领跑”的高质量发展转型。
3、行业的周期性、区域性和季节性特征
(1)周期性
智能测量和检测仪器仪表行业下游所涉应用领域广泛,涵盖工程基建、工业自动化、仓储管理、户外休闲、电力检修、科研教学、环境检测、港口交通、消防救援、工业质量控制等众多国计民生领域。下游涵盖应用领域日益广泛,其景气程度与中国和全球宏观经济运行情况相关,同时受技术进步、需求升级、应用拓展、政策刺激、行业竞争等多重因素叠加影响,总体波动幅度较小,所属行业市场规模稳中有升,行业整体不存在明显的周期性特征。
(2)区域性
智能测量和检测仪器仪表行业的市场需求与特定区域的工业化程度、制造业水平和企业数量等因素密切相关,该类因素主要受城市经济发展水平和阶段的影响。仪器仪表产品销售区域大多集中于广东、浙江、江苏、上海、安徽、山东等经济发达地区或城市,上述区域具备良好的工业和制造业发展基础和经济发展趋势,故智能测量和检测仪器仪表的销售收入分布呈现一定的区域性特征。
(3)季节性
智能测量和检测仪器仪表产品广泛应用于国民经济发展的各个领域,下游所涉行业众多,行业的业务规模和发展水平主要依赖于销售区域的经济发展程度、应用场景的增加和境外销售渠道的拓展,不具备明显的季节性特征。
4、智能测量和检测仪器仪表行业门槛及壁垒
智能测量和检测仪器仪表行业壁垒分析
资料来源:普华有策
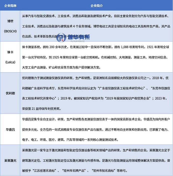
5、行业内主要企业
行业内主要企业有博世(BOSCH)、徕卡等、优利德、华盛昌、莱赛激光等。
行业内主要企业情况
资料来源:普华有策
《2025-2031年智能测量和检测仪器仪表行业细分市场调研及投资可行性分析报告》涵盖行业全球及中国发展概况、供需数据、市场规模,产业政策/规划、相关技术、竞争格局、上游原料情况、下游主要应用市场需求规模及前景、区域结构、市场集中度、重点企业/玩家,企业占有率、行业特征、驱动因素、市场前景预测,投资策略、主要壁垒构成、相关风险等内容。同时北京普华有策信息咨询有限公司还提供市场专项调研项目、产业研究报告、产业链咨询、项目可行性研究报告、专精特新小巨人认证、市场占有率报告、十五五规划、项目后评价报告、BP商业计划书、产业图谱、产业规划、蓝白皮书、国家级制造业单项冠军企业认证、IPO募投可研、IPO工作底稿咨询等服务。(PHPOLICY:GYF)
报告目录:
第一章 2020-2024年中国智能测量和检测仪器仪表行业发展概述
第一节 中国智能测量和检测仪器仪表行业上下游产业链分析
一、产业链模型原理介绍
二、智能测量和检测仪器仪表行业产业链条分析
第二节、中国智能测量和检测仪器仪表行业产业链环节分析
一、主要上游产业供给情况分析
二、2025-2031年主要上游产业供给预测分析
三、主要上游产业价格分析
四、2025-2031年主要上游产业价格预测分析
五、主要下游产业发展现状分析
六、主要下游产业规模分析
七、主要下游产业价格分析
八、2025-2031年主要下游产业前景预测分析
第二章 全球智能测量和检测仪器仪表行业市场发展现状分析
第一节 全球智能测量和检测仪器仪表行业发展规模分析
第二节全球智能测量和检测仪器仪表行业市场区域分布情况
第三节 北美智能测量和检测仪器仪表行业地区市场分析
一、北美智能测量和检测仪器仪表行业市场现状分析
二、北美智能测量和检测仪器仪表行业市场规模分析
三、2025-2031年北美智能测量和检测仪器仪表行业前景预测分析
第四节 欧洲智能测量和检测仪器仪表行业地区市场分析
一、欧洲智能测量和检测仪器仪表行业市场现状分析
二、欧洲智能测量和检测仪器仪表行业市场规模分析
三、2025-2031年欧洲智能测量和检测仪器仪表行业前景预测分析
第五节 亚洲智能测量和检测仪器仪表行业地区市场分析
一、亚洲智能测量和检测仪器仪表行业市场现状分析
二、亚洲智能测量和检测仪器仪表行业市场规模分析
三、2025-2031年亚洲智能测量和检测仪器仪表行业前景预测分析
第六节 其他地区分析
第七节 2025-2031年全球智能测量和检测仪器仪表行业规模预测
第三章 中国智能测量和检测仪器仪表产业发展环境分析
第一节 中国宏观经济环境分析及预测
第二节 中国智能测量和检测仪器仪表行业政策环境分析
第三节 中国智能测量和检测仪器仪表产业社会环境发展分析
第四节 中国智能测量和检测仪器仪表产业技术环境分析
第四章 2020-2024年中国智能测量和检测仪器仪表行业运行情况
第一节 中国智能测量和检测仪器仪表行业发展因素分析
一、智能测量和检测仪器仪表行业有利因素分析
二、智能测量和检测仪器仪表行业稳定因素分析
三、智能测量和检测仪器仪表行业不利因素分析
第二节 中国智能测量和检测仪器仪表行业市场规模分析
第三节 中国智能测量和检测仪器仪表行业供应情况分析
第四节 中国智能测量和检测仪器仪表行业需求情况分析
第五节 中国智能测量和检测仪器仪表行业供需平衡分析
第六节 中国智能测量和检测仪器仪表行业发展趋势分析
第七节 中国智能测量和检测仪器仪表行业主要进入壁垒分析
第八节 中国智能测量和检测仪器仪表行业细分市场分析
一、A领域
1、2020-2024年行业发展概况
2、2020-2024年需求规模
3、2025-2031年需求前景预测
二、B领域
1、2020-2024年行业发展概况
2、2020-2024年需求规模
3、2025-2031年需求前景预测
三、C领域
1、2020-2024年行业发展概况
2、2020-2024年需求规模
3、2025-2031年需求前景预测
四、D领域
1、2020-2024年行业发展概况
2、2020-2024年需求规模
3、2025-2031年需求前景预测
五、其他领域
1、2020-2024年行业发展概况
2、2020-2024年需求规模
3、2025-2031年需求前景预测
第五章 中国智能测量和检测仪器仪表行业运行数据监测
第一节 中国智能测量和检测仪器仪表行业总体规模分析
第二节 中国智能测量和检测仪器仪表行业产销与费用分析
一、行业产成品分析
二、行业销售收入分析
三、行业总资产负债率分析
四、行业利润规模分析
五、行业总产值分析
六、行业销售成本分析
七、行业销售费用分析
八、行业管理费用分析
九、行业财务费用分析
第三节 中国智能测量和检测仪器仪表行业财务指标分析
一、行业盈利能力分析
二、行业偿债能力分析
三、行业营运能力分析
四、行业发展能力分析
第六章 2020-2024年中国智能测量和检测仪器仪表市场格局分析
第一节 中国智能测量和检测仪器仪表行业集中度分析
一、中国智能测量和检测仪器仪表行业市场集中度分析
二、中国智能测量和检测仪器仪表行业区域集中度分析
第三节 中国智能测量和检测仪器仪表行业存在的问题及对策
第四节 中外智能测量和检测仪器仪表行业市场竞争力分析
第五节智能测量和检测仪器仪表行业竞争格局分析
一、智能测量和检测仪器仪表行业竞争概况
二、重点企业市场占有率分析
1、重点企业资产总计对比分析
2、重点企业从业人员对比分析
3、重点企业营业收入对比分析
4、重点企业利润总额对比分析
5、重点企业负债总额对比分析
第七章 中国智能测量和检测仪器仪表行业价格走势分析
第一节 智能测量和检测仪器仪表行业价格影响因素分析
第二节 2020-2024年中国智能测量和检测仪器仪表行业价格现状分析
第三节 2025-2031年中国智能测量和检测仪器仪表行业价格走势预测
第八章 2020-2024年中国智能测量和检测仪器仪表行业区域市场现状分析
第一节 中国智能测量和检测仪器仪表行业区域市场规模分布
第二节 中国华东地区智能测量和检测仪器仪表市场分析
一、华东地区概述
二、华东地区智能测量和检测仪器仪表市场需求情况及规模分析
三、2025-2031年华东地区智能测量和检测仪器仪表市场前景预测
第三节 华南地区市场分析
一、华南地区概述
二、华南地区智能测量和检测仪器仪表市场需求情况及规模分析
三、2025-2031年华南地区智能测量和检测仪器仪表市场前景预测
第四节 华北地区市场分析
一、华北地区概述
二、华北地区智能测量和检测仪器仪表市场规模分析
三、2025-2031年内华北地区智能测量和检测仪器仪表市场前景预测
第五节 华中地区市场分析
一、华中地区概述
二、华中地区智能测量和检测仪器仪表市场规模分析
三、2025-2031年华中地区智能测量和检测仪器仪表市场前景预测
第六节 东北地区市场分析
一、东北地区概述
二、东北地区智能测量和检测仪器仪表市场规模分析
三、2025-2031年东北地区智能测量和检测仪器仪表市场前景预测
第七节 西北地区市场分析
一、西北地区概述
二、西北地区智能测量和检测仪器仪表市场规模分析
三、2025-2031年西北地区智能测量和检测仪器仪表市场前景预测
第八节 西南地区市场分析
一、西南地区概述
二、西南地区智能测量和检测仪器仪表市场规模分析
三、2025-2031年西南地区智能测量和检测仪器仪表市场前景预测
第九章 2020-2024年中国智能测量和检测仪器仪表行业竞争情况
第一节 中国智能测量和检测仪器仪表行业竞争结构分析
一、现有企业间竞争
二、潜在进入者分析
三、替代品威胁分析
四、供应商议价能力
五、客户议价能力
第二节 中国智能测量和检测仪器仪表行业SWOT分析
一、行业优势分析
二、行业劣势分析
三、行业机会分析
四、行业威胁分析
第十章 智能测量和检测仪器仪表行业重点企业分析
第一节 企业
一、企业概况
二、企业主营业务概况及智能测量和检测仪器仪表产品介绍
三、企业主要经济指标情况
四、企业竞争优势分析
第二节 企业
一、企业概况
二、企业主营业务概况及智能测量和检测仪器仪表产品介绍
三、企业主要经济指标情况
四、企业竞争优势分析
第三节 企业
一、企业概况
二、企业主营业务概况及智能测量和检测仪器仪表产品介绍
三、企业主要经济指标情况
四、企业竞争优势分析
第四节 企业
一、企业概况
二、企业主营业务概况及智能测量和检测仪器仪表产品介绍
三、企业主要经济指标情况
四、企业竞争优势分析
第五节 企业
一、企业概况
二、企业主营业务概况及智能测量和检测仪器仪表产品介绍
三、企业主要经济指标情况
四、企业竞争优势分析
第十一章 2025-2031年中国智能测量和检测仪器仪表行业发展前景预测
第一节中国智能测量和检测仪器仪表行业市场发展预测
一、中国智能测量和检测仪器仪表行业市场规模预测
二、中国智能测量和检测仪器仪表行业市场规模增速预测
三、中国智能测量和检测仪器仪表行业产值规模预测
四、中国智能测量和检测仪器仪表行业产值规模增速预测
五、中国智能测量和检测仪器仪表行业供需情况预测
六、中国智能测量和检测仪器仪表行业销售收入预测
七、中国智能测量和检测仪器仪表行业投资增速预测
第二节中国智能测量和检测仪器仪表行业盈利走势预测
一、中国智能测量和检测仪器仪表行业毛利润增速预测
二、中国智能测量和检测仪器仪表行业利润总额增速预测
第十二章 2025-2031年中国智能测量和检测仪器仪表行业投资建议
第一节 中国智能测量和检测仪器仪表行业重点投资方向分析
第二节 中国智能测量和检测仪器仪表行业重点投资区域分析
第三节 中国智能测量和检测仪器仪表行业投资注意事项
第四节 中国智能测量和检测仪器仪表行业投资可行性分析
第十三章 2025-2031年智能测量和检测仪器仪表行业投资机会与风险分析
第一节 投资环境的分析与对策
第二节 投资挑战及机遇分析
第三节 行业投资风险分析
一、政策风险
二、经营风险
三、技术风险
四、竞争风险
五、其他风险
• AI+合成生物学革命:营养原料国产替代与新场景爆发黄金十年
• 小螺钉转动大国制造:高端紧固件国产化决战万亿新赛道
• 芯片制造的“隐形决胜场”:湿电子化学品国产替代全面突围!
• 智采未来,矿启新篇:AI与政策双轮驱动,掘金万亿智能矿山黄金赛道
• 颜值经济+健康刚需,口腔正畸黄金赛道迎AI与消费双轮驱动
• 硅钢“皇冠上的明珠”:能效革命与新质生产力驱动千亿级高端市场
• 政策场景双轮驱动,AI与数字孪生重塑万亿智慧水利新生态
• 大国重器,向海图强:政策与场景双轮驱动,掘金深海阀门黄金赛道
• 新质生产力核心赛道:政策与AI引爆智能变压器千亿级市场
• 技术驱动,场景爆发:相控阵雷达打开千亿民用新蓝海

户名:北京普华有策信息咨询有限公司
开户银行:中国农业银行股份有限公司北京复兴路支行
账号:1121 0301 0400 11817
任何客户订购普华有策产品,公司都将出具全额的正规增值税发票,并发送到客户指定微信或邮箱。
