logo
政策+需求双轮驱动!通风系统设备行业迎来节能智能化变革
发布日期: 2025-11-10 16:15:35

政策+需求双轮驱动!通风系统设备行业迎来节能智能化变革

1、通风系统设备行业概况

风机是用于输送、排放及压缩气体的机械设备统称。根据排气压力的不同,风机主要分为通风机、鼓风机和压缩机。其中,通风机属于低压风机类别,其排气压力一般低于15kPa。其基本工作原理是通过叶轮或叶片旋转产生气压差,从而将气体(如空气、烟气等)从低压区输送至高压区,或维持特定空间内的空气流动,实现通风换气、散热除尘、废气排放等功能。按结构形态划分,通风机可分为轴流式(气体沿轴向流动)、离心式(气体沿径向流动)以及混流式(兼具离心与轴流特性)。通过材料选型、结构设计与气动性能优化,通风机还可实现防爆、耐高温、低噪声等特殊用途。

风机行业是通用机械行业的重要组成部分,也是我国装备制造业的重点领域。以风机、风阀为代表的通风系统设备广泛应用于国民经济建设与国防建设的各个领域,是工业与民用建筑、轨道交通、核电等下游行业的基础配套设备,应用场景丰富。该行业的发展与国家基础设施建设投入以及工业、建筑领域的整体发展水平密切相关。

从技术发展历程来看,我国风机行业经历了仿制、独立设计、技术引进、消化吸收再到自主创新的多个阶段。改革开放以来,风机产品的设计制造水平迅速提升,国产化进程实现跨越式发展,目前已基本能够满足国内重大装备的配套需求。随着行业自主创新能力的增强以及制造规模的扩大与提升,我国已发展成为风机工业大国。据中国通用机械工业协会风机分会统计,2018年至2023年,会员企业工业总产值从456.21亿元增长至671.20亿元,年复合增长率达8.03%。

2018-2024年风机产值及产量变化情况

图片1.jpg

资料来源:普华有策

2、通风系统设备行业产业链分析

通风系统设备行业的上游主要包括原材料及零部件供应商,涉及钢材、电机、传动件等关键品类。钢材作为基础原材料,其价格受国家宏观政策与市场供需关系的影响而产生波动,进而传导至本行业的采购成本,对整体利润率形成一定压力。近年来,钢材价格波动较为频繁,已成为影响行业盈利稳定性的重要因素之一。在电机方面,其价格通常随功率增加而上升,且不同应用场景对电机性能要求存在差异。由于多数通风系统设备企业与上游电机供应商建立了长期合作关系,电机价格总体保持相对稳定。

行业下游应用广泛,涵盖民用建筑、工业制造、地铁及轨道交通、核电等多个领域。下游行业的景气程度直接决定市场对风机类产品的需求水平。近年来,我国经济保持稳定增长,工业化和城镇化进程不断推进,相关基础设施建设的持续投入有效拉动了通风系统设备的需求,为风机行业创造了广阔的市场空间。

3、下游行业发展情况

(1)工民建领域

工业与民用建筑行业是我国国民经济的重要支柱产业,在该领域中风机、风阀是通风、空调、消防系统的核心设备,其应用场景覆盖从日常换气到紧急消防排烟的多样化需求。在民用领域,风机主要应用于机场、宾馆、酒店、住宅、金融中心、商场、剧院、体育馆、会展中心等高级民用建筑,以及地下停车库、人防工程等地下设施的机械排烟和通风系统。随着我国经济稳步增长和城市化进程的快速推进,建筑行业的持续繁荣预计可为风机及通风系统带来巨大市场需求。

全国建筑业产值及增速

图片2.jpg


资料来源:普华有策

在工业生产领域,风机、风阀等通风系统设备具有广泛的应用,涵盖石油化工、纺织、电力、冶金、食品制药、造纸、采矿等多个行业。典型应用场景包括腐蚀性气体排放、反应釜通风、锅炉送风与引风、高温烟气处理以及车间送风等。随着先进制造业比重的不断提升,落后的工艺与产能将逐步被淘汰或升级,从而为更高效、更节能的工业通风与空气处理系统设备创造潜在的市场需求。

(2)轨道交通领域

我国轨道交通与隧道领域将迎来新一轮发展机遇。铁路方面,依据相关规划2035年全国铁路运营里程预计达20万公里、高铁7万公里,较2023年分别有近26%、56%的增长空间;城市轨道交通领域,截至2024年底54个城市开通325条线路,运营里程超1.09万公里,2024年新增748公里,未来城市群及都市圈相关建设将加速落地;公路隧道建设持续推进,截至2023年末全国已有2.73万处、总长度超3023万延米的公路隧道。

(3)核电领域

我国核电作为优势显著的清洁能源,2019-2024年累计装机容量从44645.16兆瓦电增至59431.70兆瓦电,年均复合增长率5.89%,在运核电机组从47台增至57台,2024年核发电量占全国总发电量的4.73%;核电风机分为核级与非核级,应用于核岛、常规岛等不同场景且有相应性能要求;依据相关规划,我国将积极推进沿海核电项目及先进堆型示范工程,目标2025年核电运行装机容量达7000万千瓦左右,在“双碳”目标下核电发展前景广阔,也为核电风机等配套产业带来良好市场机遇。

4、通风系统设备行业发展趋势

(1)通风设备节能化技术升级

通风系统作为轨道交通、核电等大型基础设施以及工业与民用建筑领域的关键配套设备,是能源消耗的重要环节。在节能减排与绿色环保政策推动下,下游行业对通风系统的节能性能提出了更高要求。在“碳达峰、碳中和”政策背景下,国家出台强制性标准《通风机能效限定值及能效等级》,将3级能效作为市场准入门槛,并鼓励推广使用能效等级为1级和2级的先进高效风机。同时,在《战略性新兴产业分类》中,节能型风机与通风设备制造被列为战略性新兴产业,进一步推动了行业技术升级。

在技术层面,通风设备的节能化主要体现在设计与制造环节。例如,通过优化叶轮结构、采用高强度轻质合金等新型材料,并运用空气动力学仿真软件改进流道设计,可显著提升设备的能效比。此外,行业领先企业还通过对风机系统进行整体优化设计、提升设备运营管理水平、充分挖掘节能潜力等措施,有效提高风机运行效率,降低能耗损失。

(2)数字化和智能化升级

随着我国进入新型工业化发展阶段,通风设备在继续朝着高效率、低噪声方向发展的同时,数字化与智能化技术应用也迅速推进。数字化生产要求风机企业配备高精度数控加工设备、大型性能测试平台及CFD仿真技术等软硬件资源,以优化生产流程、缩短研发周期。

智能化方面,通风设备借助物联网、大数据和人工智能等技术实现功能升级,从而提升运行效率,降低全生命周期成本。例如,通过加装传感器与远程监控系统,实现实时数据采集、故障预警与远程维护,减少人工干预;应用智能算法调节运行参数(如采用变频调速技术),实现风量动态控制,提高能效比,进一步降低能耗。

(3)定制化与集成化需求增强

高端市场对非标准通风设备的需求日益增长,促使企业加强研发、制造与系统集成能力的整合。在核电、轨道交通等领域,通风设备需与工程系统实现深度集成,以确保整体性能匹配与运行可靠性。因此,风机行业正逐步从单一设备制造向提供综合技术解决方案转型,企业需具备涵盖设计、制造、运维的全生命周期服务能力。例如,定制化通风设备需结合客户具体应用场景,集成降噪、节能等功能模块,以满足差异化需求。

(4)政策导向与行业趋势深度融合

未来行业的竞争版图与投资价值将紧密围绕“高端化、定制化与集成化”展开。在“十五五”规划强调发展新质生产力和建设现代化产业体系的指引下,下游高端应用领域如清洁能源(核电)、智慧交通(轨道交通)、先进制造及绿色建筑等,对通风系统提出了更高、更复杂的要求。这促使行业从提供标准化产品,向提供深度融合特定场景的定制化、集成化系统解决方案转变。企业需要具备将通风设备与建筑能源管理系统、工业物联网平台等进行无缝集成的能力,满足客户在节能、安全、降噪及智能控制等方面的差异化需求。这一趋势也进一步抬高了行业壁垒,在核电等特殊领域,资质与技术门槛限制了多数参与者的进入,形成了高附加值的细分市场。对于投资者而言,重点应关注那些在节能技术上有深厚积累、在智能化转型中先行一步、并已在高端细分市场建立起品牌、资质和技术壁垒的龙头企业。然而,也需警惕技术迭代加速带来的研发风险、智能化投入与回报的平衡风险,以及宏观经济波动对下游基础设施建设进度的影响。总体而言,紧跟国家政策导向、积极拥抱技术变革的企业,将在这一轮产业升级中获得更大的发展机遇。

(5)人工智能(AI)对行业发展的赋能与重构

展望“十五五”时期,在“双碳”战略纵深推进与新型工业化建设的双重驱动下,通风系统设备行业将迎来深刻的绿色化与智能化变革。

政策层面,国家对于节能减排的强制性标准将持续提升,并大力扶持节能环保、智能制造等战略性新兴产业,这为高效节能通风设备创造了广阔的市场空间与发展契机。行业发展的核心驱动力,正从传统的规模扩张转向以技术创新为引领的价值提升。

具体而言,节能化已从单一设备能效提升,演进为对整个通风系统的集成化、智能化管理,通过系统优化设计与运行调控,实现全生命周期能耗的最小化。

与此同时,人工智能(AI)、物联网和大数据技术正加速与行业深度融合,驱动产业形态从“制造”向“智造”与“智服”跃迁。AI不仅赋能于前期的产品设计与仿真,大幅缩短研发周期,更通过植入传感器与智能算法,使设备具备状态感知、故障预测与自适应调节能力,实现从“被动运维”到“主动预警”的转变,显著提升能效水平与运行可靠性。

在此背景下,行业竞争格局将加速分化,具备核心技术、系统解决方案提供能力及智能化平台的企业将占据价值链高端。

5、通风系统设备行业竞争格局

在风机行业中,多数企业的技术水平相对有限,存在重复投资现象。同时,这些企业所生产的产品大多集中于低端领域,同质化问题较为突出。而在中高端通风系统设备市场,竞争呈现差异化特征,且市场需求增长迅速。应用于地铁隧道、核电、工业等领域的中高端通风设备多数属于非标准件,其技术参数通常依据实际运行环境确定,对节能性、安全性有较高要求,从而对企业的研发与生产能力提出了一定挑战。此外,中高端风机设备多用于重点工程项目,具备较高的技术附加值。目前,行业中具备开发和生产此类中高端设备能力的企业数量整体偏少。在特殊专业领域,如核电领域,风机产品需满足特殊技术要求,并对生产企业资质设立了准入门槛,目前仅有少数企业获得了相关核电资质。在此类市场中,企业通常专注于各自的细分领域,竞争壁垒较高。

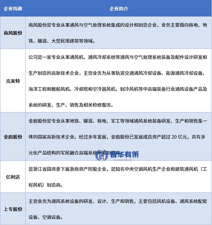
6、行业内主要企业

行业内主要企业有南风股份、克莱特、金盾股份、亿利达、上专股份等。

行业内主要企业情况

3.jpg

资料来源:普华有策

2025-2031年通风系统设备行业细分市场调研及投资可行性分析报告涵盖行业全球及中国发展概况、供需数据、市场规模,产业政策/规划、相关技术、竞争格局、上游原料情况、下游主要应用市场需求规模及前景、区域结构、市场集中度、重点企业/玩家,企业占有率、行业特征、驱动因素、市场前景预测,投资策略、主要壁垒构成、相关风险等内容。同时北京普华有策信息咨询有限公司还提供市场专项调研项目、产业研究报告、产业链咨询、项目可行性研究报告、专精特新小巨人认证、市场占有率报告、十五五规划、项目后评价报告、BP商业计划书、产业图谱、产业规划、蓝白皮书、国家级制造业单项冠军企业认证、IPO募投可研、IPO工作底稿咨询等服务。(PHPOLICY:GYF)