logo
掘金八千亿蓝海:政策与技术双轮驱动,管网非开挖修复站上风口
发布日期: 2025-11-07 20:02:23

掘金八千亿蓝海:政策与技术双轮驱动,管网非开挖修复站上风口

1、管网非开挖修复行业发展概况

管网非开挖修复是指通过内衬、喷涂、固化及机器人等技术手段,在不进行大规模地面开挖的条件下,对地下供水、排水、燃气等管道系统实施修复的工程技术。该行业起源于20世纪70年代末的欧美国家,旨在应对城市化进程中因基础设施老化引发的各类问题,如排水、供水及燃气管道渗漏与腐蚀等。随着城市化进程加快及环保意识增强,非开挖修复技术已成为可持续基础设施维护的重要组成部分。在中国,受益于“双碳”目标引领、城市更新政策推动以及大规模投资需求,该技术自21世纪初引进以来发展迅速。当前,在技术智能化和持续政策支持的双重驱动下,行业已步入高速增长阶段。

受“十四五”规划及2025年两会相关要求推动,非开挖技术成为市政工程优先推荐技术,2025年需完成超30%老旧管网的该模式改造。其零开挖、工期短能耗低、耐用性强的优势,完美规避了传统开挖破坏路面、影响民生等问题,正引领管网改造升级。

中国非开挖修复行业发展历程

图片1.jpg

资料来源:普华有策

2、管网非开挖修复行业上下游的关系

上游行业是管网非开挖修复工程的重要基础支撑,主要涵盖施工所需各类材料与装备的生产制造。

(1)上游产业

管网非开挖修复行业的上游主要包括各类修复材料、检测设备、疏通设备及修复装备等。自非开挖修复技术引入以来,国内企业在既有设备和材料的基础上持续进行技术改进,并不断优化施工工艺流程。目前,我国各类管材及常规非开挖施工设备供应充足,大部分设备、仪器、配套用具和管材均可从国内多家供应商采购,管道清淤、测绘、检测与修复所用的设备和材料已基本实现国产化,仅有部分高端产品仍需依赖进口。

(2)下游产业

管网非开挖修复的下游行业涉及领域广泛,涵盖排水、给水、电力、通信、燃气、热力、绿化等诸多管网系统。当前,该技术已在市政给排水系统中得到较为广泛的应用,并逐步拓展至其他管网领域。

管网非开挖修复行业产业链


图片2.jpg

资料来源:普华有策

3、行业发展趋势

近十年来,我国地下管线总长度大致实现了翻倍增长。其中,供水与排水管道长度增速有所放缓,但仍保持在4%以上的年均增长率。截至2024年,管道检测行业规模已达到1,800.00亿元,非开挖修复市场规模约为1,600.00亿元。随着老旧管网改造需求的逐步释放,预估整个“十四五”期间带动超过8,000.00亿元的投资。全国范围内待修复的排水管道长度超过30.00万公里,年均修复需求增速达18.00%。

在基础设施建设和管网修复需求的双重推动下,中国有望成为全球非开挖管道修复市场增长最快的地区,市场规模呈现逐年快速扩张的态势。主要驱动因素包括:

(1)需求驱动

新中国成立初期建设的地下管线及其他地下设施已运行约半个世纪,普遍进入老化阶段,修复与更换任务繁重。在进行大规模固定资产投资的同时,国家每年仍需投入大量资金用于管网建设与维护。非开挖修复技术相较于传统开挖方式具有施工效率高、投资成本低、社会影响小等显著优势。随着待维护管网规模持续扩大,非开挖技术应用比例将快速提升。未来20年,我国非开挖管道修复与更换技术市场前景广阔。特别是《关于做好城市排水防涝设施建设工作的通知》的颁布与实施,有力推动了排水管网的建设和改造进程,为采用新工艺修复问题管道提供了重要机遇。

(2)交通环保要求与社会公众意识增强

随着市民环保意识和维权意识的提升,因开挖道路进行管线施工所引发的社会矛盾、交通拥堵及环境污染等问题日益受到关注。各地市政管理部门相继出台限制道路开挖的法规,有力促进了非开挖技术的推广应用。例如,《城市道路管理条例》明确规定,新建道路5年内、大修道路3内不得开挖。当前市政建设更加注重环境保护、民生需求及舆论监督,这些因素均助推非开挖技术在城市地下管网建设与改造中的应用。

(3)技术创新驱动

我国非开挖管道修复行业的技术创新正进入加速期,智能化转型成为核心驱动力,推动维护模式从被动应对向主动预测转变。随着人工智能技术的广泛应用,AI智能检测评估系统可在60秒内完成管道缺陷的自动识别与分级,效率较人工作业提升三倍以上,支持精准的管道评估与报告生成。物联网(IoT)技术通过构建智能排水运维平台,实现对关键管道节点的实时监测与动态反馈,推动数据共享与问题精准定位,进一步提升管理效能。

在绿色技术方面,紫外线光固化等工艺在市政项目中实现“精准突围”,体现出非开挖修复在长周期管理中的优势,其综合成本较传统开挖方式降低30%–50%,主要源于施工周期缩短、环境影响减小以及材料耐久性提升。

总体来看,行业正通过整合大数据、机器人及人工智能技术,构建多级控制系统,推动运营模式由粗放向智慧化、精细化转型升级。

4、管网非开挖修复行业竞争格局

中国管网非开挖修复行业呈现垄断竞争格局,市场集中度处于中等偏高水平。头部企业凭借技术创新与产业链垂直整合占据主导地位,但行业内仍存在大量中小企业参与竞争,整体市场竞争较为激烈。该行业进入壁垒较高,主要涉及技术门槛、资金投入及标准合规要求等方面。当前行业竞争焦点已由价格战逐步转向技术差异化、绿色转型以及智能化服务。预计未来市场集中度将进一步提升。

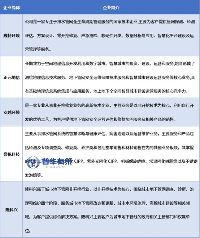
行业内主要企业有巍特环境、正元地信、安越环境、誉帆科技、隆科兴等。

行业内主要企业

3.jpg

资料来源:普华有策

2025-2031年管网非开挖修复行业市场调研及发展趋势预测报告涵盖行业全球及中国发展概况、供需数据、市场规模,产业政策/规划、相关技术/专利、竞争格局、上游原料情况、下游主要应用市场需求规模及前景、区域结构、市场集中度、重点企业/玩家,企业占有率、行业特征、驱动因素、市场前景预测,投资策略、主要壁垒构成、相关风险等内容。同时北京普华有策信息咨询有限公司还提供市场专项调研项目、产业研究报告、产业链咨询、项目可行性研究报告、专精特新小巨人认证、市场占有率报告、十五五规划、项目后评价报告、BP商业计划书、产业图谱、产业规划、蓝白皮书、国家级制造业单项冠军企业认证、IPO募投可研、IPO工作底稿咨询等服务。(PHPOLICY:GYF)