logo
从“量”到“质”的跨越:中国电子材料行业发展趋势
发布日期: 2025-11-03 18:27:21

从“量”到“质”的跨越:中国电子材料行业发展趋势

1、先进电子材料行业基本情况

先进电子材料主要应用于电子技术、微电子技术领域,主要产品为电子级树脂材料,包括酚醛树脂和环氧树脂。

我国环氧树脂生产始于1956年,1958年实现工业化。改革开放后,随着引进先进设备和技术,产能大幅提升,产业发展进入快车道。随着国民经济发展,电子电器、涂料和复合材料等领域的持续发展推动了环氧树脂产业的壮大。目前,尽管我国环氧树脂市场规模增长,但与国外相比,生产企业规模小、产品产量少、结构不合理,产品质量和售后服务仍需提升。尽管如此,巨大的市场潜力为国内企业提供了发展空间。

2、细分产品市场应用及规模分析

环氧树脂泛指分子中含有两个或两个以上环基的有机高分子化合物。按用途主要分为基础环氧树脂和特种环氧树脂两大类,基础环氧树脂通常指低分子量双酚A液体环氢树脂。基础环氧树脂存在内应力大、耐热性、耐冲击性较差等缺点,限制了其在高技术领域的应用。特种环氧树脂主要是指区别于基础双酚A型环氧树脂之外的高纯环氧树脂、酚醛环氧树脂和覆铜层压板用环氧树脂等高性能环氧树脂,主要用于信息产业、高压电器、电子塑封等行业。

2014年到2024年,我国环氧树脂总消费量从125.80万吨提升至164.00万吨,下游行业需求旺盛,带动环氧树脂需求大幅增长。环氧树脂行业的快速发展符合中国制造业的崛起,电子工业、汽车产业作为我国的支柱产业,与之配套的环氧树脂需求量大,船舶、海洋工业、集装箱工业也越来越需要环氧树脂。

2017年到2024年,我国环氧树脂产能由2017年的218万吨上升至2024年的349.7万吨,产能不断提高。受环保、国家政策等因素影响,行业整体开工不足,维持在五成左右,2017年我国环氧树脂的产量为120万吨,2024年我国环氧树脂的产量为177.45万吨。在供给结构上,普通环氧树脂居多,高品质的专用型环氧树脂较少,导致一方面普通环氧树脂供大于求,竞争激烈,产能利用率不高;另一方面,电子元件封装、覆铜板等对原材料的适用性、稳定性要求较高的下游领域则呈现出特种环氧树脂供不应求,大量依赖进口的局面。

2020-2025年我国环氧树脂产能、产量情况

图片1.jpg

资料来源:普华有策

3、先进电子材料行业发展趋势

近年来,我国电子材料行业进入高速发展期,在产品开发、工艺改进、质量控制和售后服务等方面均取得较大进步。在不断研发、追赶国际先进技术的同时,我国电子材料行业拥抱绿色环保的生产理念,不断提高绿色化、科技化和多样化的技术水平。

随着智能手机、可穿戴设备等电子产品日趋体积小、质量轻、功能复杂和智能化方向发展,产品需要能提供更高密度的电路互联、能容纳更多的电子元器件组件,对相关电子材料的热稳定性也提出了更大的挑战。

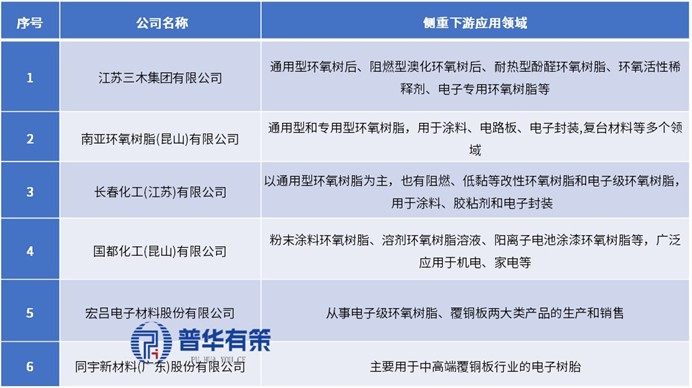
4、行业内重点企业分析

1)环氧树脂

目前,我国普通环氧树脂供大于求,市场竞争激烈,而特种环树脂生产企业较少,大量产品依赖进口。

图片2.jpg

资料来源:普华有策

“十五五”时期先进电子材料行业市场调研及发展趋势预测报告涵盖行业全球及中国发展概况、供需数据、市场规模,产业政策/规划、相关技术/专利、竞争格局、上游原料情况、下游主要应用市场需求规模及前景、区域结构、市场集中度、重点企业/玩家,企业占有率、行业特征、驱动因素、市场前景预测,投资策略、主要壁垒构成、相关风险等内容。同时北京普华有策信息咨询有限公司还提供市场专项调研项目、产业研究报告、产业链咨询、项目可行性研究报告、专精特新小巨人认证、市场占有率报告、十五五规划、项目后评价报告、BP商业计划书、产业图谱、产业规划、蓝白皮书、国家级制造业单项冠军企业认证、IPO募投可研、IPO工作底稿咨询等服务。(PHPOLICY:MJ)