金融云领域核心洞察:现状、竞争格局及数字化转型下的发展方向
1、金融云领域的发展概况
金融云是指利用云原生、人工智能、大数据等技术,将金融机构的数据、客户、流程及系统等上传到云端,通过构建云网络来提高金融机构迅速发现并解决问题的能力,提升整体工作效率,改善流程,降低运营成本,并为客户提供更便捷的金融服务和金融信息服务。金融云行业的发展旨在为银行、基金、保险等金融机构提供IT资源和互联网运维服务,近年来得到了快速发展,成为推动金融行业数字化转型的关键力量。
自20世纪60年代以来,科技行业技术就进行不断的迭代创新,带动金融领域业务发生相应变化。在科技发展的驱动下,技术与金融融合主要经历以下三阶段:
金融云领域的发展阶段

资料来源:普华有策
2、金融云领域的发展现状
随着全球数字经济的蓬勃发展,金融云作为底层基础技术之一,已成为推动金融行业数字化转型的核心动力。金融云不仅整合了强大的算力和网络资源,还为人工智能、大数据等新兴技术的应用奠定了坚实的基础,助力金融行业提升运营效率与创新能力。在这一背景下,金融云技术作为推动力,发挥着至关重要的作用,并引领行业向创新发展的方向迈进。
从市场规模来看,中国金融云市场增长迅猛。根据IDC中国金融云市场跟踪数据,2021年中国金融云市场规模已达到65.6亿美元;2022年及2023年,中国金融云市场规模分别为80.5亿美元及88.2亿美元,保持持续增长趋势。这一市场增长背后是不同规模金融机构对金融云技术的不同需求。对于头部金融机构来说,出于自主可控和提升底层技术能力的要求,它们通常采用自主研发与外部采购相结合的方式来搭建混合金融云平台。而中小型金融机构,更加依赖于云计算所带来的成本优势与运营效率提升,通过金融云技术来实现数字化转型,提升其市场竞争力。
从竞争格局来看,金融云市场呈现出多元化和专业化的发展态势。根据企业的资源和业务重心不同,市场主要由综合型云厂商、产品型云厂商、传统IT服务商以及金融科技子公司共同主导。各类企业通过合作与资源整合,共同推动金融云技术的发展与应用。
从国家政策来看,政府不断出台相关政策,推动金融云发展,要求金融机构在技术架构和应用层面实现自主研发与创新,金融机构加速“上云”进程,金融云技术因此成为核心发展领域之一,推动着行业进入应用深化的关键阶段。
综上所述,中国金融云行业正处于重要的发展节点。未来几年,金融云将继续推动金融行业的数字化转型,助力金融机构提升技术能力、提高竞争力,并为实体经济发展带来深远影响。
3、金融云领域的发展趋势
(1)金融行业数字化转型加速
金融机构的数字化转型步伐有望不断加速,未来,随着智能化技术的深入应用与持续创新,将极大促进金融机构业务流程的精细化管理水平,通过大数据、人工智能、区块链等前沿技术赋能,实现风险防控的智能化、客户服务的个性化、运营管理的自动化,从而助力金融机构在决策过程中更加科学、精准、快速响应市场变化。
(2)金融云服务广泛应用
随着我国整体经济增速放缓以及金融机构面临日益增长的盈利压力,采用云服务替代传统的信息系统建设正成为金融数字化领域的发展趋势。金融机构能够通过云服务按需支付使用的资源,有效规避了大规模投资硬件和基础设施的需求,从而实现了成本降低与效率提升的目标。此外,云服务还以其高度的灵活性、可定制性以及快速部署上线的优势,助力金融机构更加敏捷地响应市场变化,进一步巩固并提升其竞争力。
(3)金融领域安全保障体系持续完善
我国金融领域的安全保障法律体系持续完善,自主可控的信创底座日益成熟。以国产CPU、操作系统与数据库等关键技术构建的信创生态体系不断壮大,其成熟度的提升正加速夯实系统集成安全的基础,为金融数字化提供坚实的安全屏障,确保数据安全与业务连续性。
4、行业上下游的关联性及影响
上游产业链主要由核心硬件供应商及支撑性软件厂商构成,涵盖了服务器、存储模块、通讯线路等基层硬件设施,以及操作系统、数据库系统、中间件等支撑性软件;下游则直接面向最终用户群体,包括银行、融资租赁公司、担保公司在内的各类金融机构。
金融云领域与上游行业体现出紧密的关联性,主要体现在软件的开发和应用是建立在上游软硬件平台等支撑环境基础上;金融云领域与下游行业体现出更紧密的关联性,这直接体现在下游客户对相关软件产品和服务的需求上,下游客户金融云的推进速度和推动力度,决定了金融云领域的市场规模、产品形态、市场竞争态势等。
5、行业竞争格局
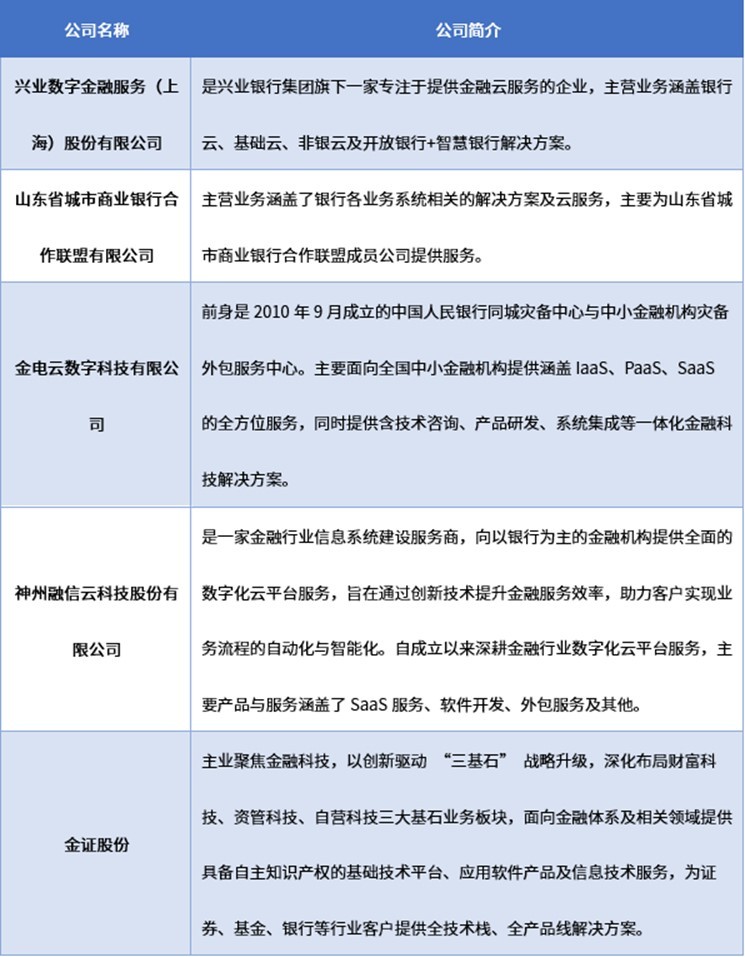
近几年,随着人工智能、大数据等前沿技术的兴起以及金融行业的监管逐渐趋严,金融云托管服务逐步成为了行业发展和竞争的新方向。金融云托管通过降低运营成本、提高业务敏捷性和创新能力,为金融机构提供了新的增长点和竞争优势。目前,金融云托管服务领域由于技术门槛较高、资本投入较大,企业数量相对较少,市场呈现出一定的头部效应。行业内参与者包括兴业数字金融服务(上海)股份有限公司、山东省城市商业银行合作联盟有限公司等机构、金电云数字科技有限公司、神州融信云科技股份有限公司、金证股份等。
金融云领域主要参与者的基本情况

资料来源:普华有策
《2025-2031年金融云行业市场调查研究及发展前景预测报告》涵盖行业全球及中国发展概况、供需数据、市场规模,产业政策/规划、相关技术、竞争格局、上游原料情况、下游主要应用市场需求规模及前景、区域结构、市场集中度、重点企业/玩家,企业占有率、行业特征、驱动因素、市场前景预测,投资策略、主要壁垒构成、相关风险等内容。同时北京普华有策信息咨询有限公司还提供市场专项调研项目、产业研究报告、产业链咨询、项目可行性研究报告、专精特新小巨人认证、市场占有率报告、十五五规划、项目后评价报告、BP商业计划书、产业图谱、产业规划、蓝白皮书、国家级制造业单项冠军企业认证、IPO募投可研、IPO工作底稿咨询等服务。(PHPOLICY:GYF)