高纯稀散金属行业产业链分析、下游行业未来市场趋势及主要玩家
1、高纯稀散金属行业的基本情况
Ⅲ-Ⅴ族元素主要指元素周期表中Ⅲ族元素硼(B)、铝(Al)、镓(Ga)、铟(In)、铊(TI),Ⅴ族元素氮(N)、磷(P)、砷(As)、锑(Sb)、铋(Bi)等,Ⅲ-Ⅴ族元素的主要化合物形式包括砷化镓(GaAs)、磷化铟(InP)、氮化镓(GaN)、氧化铟(In2O3)、氧化铋(Bi2O3)等,被广泛应用于半导体、平面显示、医疗、化工等高端制造领域。
行业上游为初级金属制品或残靶材等原材料,下游主要应用在化合物半导体衬底、ITO靶材、IGZO靶材、合金材料等,最终应用于新一代显示、太阳能电池、无人驾驶、人工智能、5G通讯等体现未来国家竞争力的重点领域。行业在产业链的位置如下图:
高纯稀散金属行业产业链图

资料来源:普华有策
2、下游行业态势及未来变化趋势
(1) ITO靶材行业
平面显示面板生产是ITO靶材当前的主要需求领域。在平面显示面板的生产工艺中,需要使用ITO靶材在玻璃基板上形成ITO薄膜。异质结太阳能光伏电池在制备透明导电膜阶段需要应用ITO靶材,是ITO靶材未来需求的增长点。受益于全球平面显示面板出货面积稳步增长以及异质结太阳能电池产能逐步提升,ITO靶材需求整体呈现上升趋势。数据显示,国内ITO靶材市场容量在2022年之后将稳定增长至2024年的1,210吨。
2021-2024年我国ITO靶材消费量及增长率

资料来源:普华有策
(2)半导体材料市场空间
Ⅲ-Ⅴ族化合物半导体材料在射频、光电子、功率器件等领域具有独特的物理特性优势。磷化铟广泛应用于光通信技术产业,特别是5G和数据中心,并在消费电子领域随着苹果的应用而快速增长。
预计全球磷化铟光电子设备市场将从2021年的25亿美元增长到2027年的56亿美元,年复合增长率为14%。磷化铟衬底市场也将持续扩大,2026年销量预计为128.19万片,市场规模为2.02亿美元,年复合增长率为12.42%。
2021-2027年磷化铟光电子设备市场规模及预测

资料来源:普华有策
砷化镓衬底广泛应用于射频芯片、光电子器件和LED,市场规模预计从2019年的2亿美元增长到2025年的3.48亿美元,年复合增长率为10%。
2019-2025年砷化镓衬底市场规模及预测

资料来源:普华有策
氮化镓主要应用于微波射频和电力电子领域,尤其在5G和卫星通讯中表现突出。氮化镓射频器件市场预计将从2020年的8.91亿美元增长至2026年的24亿美元以上,年复合增长率为18%。
2020-2026年氮化镓射频器件市场规模及预测

资料来源:普华有策
(3)高性能稀土磁材行业
在全球环保政策及国内“双碳”目标的大力推动下,新能源汽车、工业电机、风力发电、变频空调、消费电子、轨道交通及工业机器人等各个领域或将持续高速发展。2030年国内、国外新能源汽车行业将分别拉动6万吨和7.8万吨的高性能钕铁硼磁材需求增量,2030年全球高性能钕铁硼磁材需求量或达36万吨以上。稀土行业下游需求有望维持长期高速发展态势,稀土全产业链或将进入高质量发展的新周期。
(4)其他下游行业——太阳能光伏电池P型硅片
近年来,光伏成本快速下降,成为全球最具经济性的电源之一。P型PERC电池利用PN结进行光电转换,但掺硼会导致光致衰减,从而限制转换效率。2020年,日本信越化学的单晶硅掺镓技术到期,国内光伏企业如隆基绿能推出掺镓硅片,市场份额增长迅速。2023年全球光伏掺镓量增长至87吨。随着TOPCon电池等新技术的快速发展,P型光伏电池市场空间收缩,2024年P型单晶硅片占比降至15%,光伏镓消费总量为31吨。
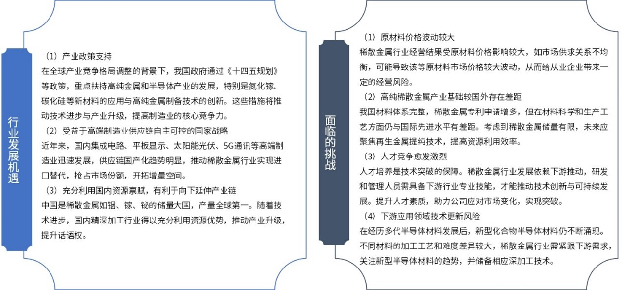
3、行业发展的机遇和风险
行业发展机遇和风险

资料来源:普华有策
4、进入行业的主要壁垒
(1)技术壁垒
高纯稀散金属的品质直接影响下游产品性能,因此制备过程中的提纯、电解、定向结晶等环节具有较高的技术门槛。企业在实现产业化时,需要攻克关键技术,并通过生产实践提升工艺、完善流程、升级设备。没有技术积累和经验的企业难以短时间内形成产能。大型跨国公司凭借技术、专利和设备等壁垒主导高技术含量、高附加值的市场,设定了较高的行业门槛。
(2)客户认证壁垒
高纯稀散金属主要应用于ITO靶材、化合物半导体、光伏电池、磁材等高端制造行业,下游客户通常建立严格的供应商认证体系,要求定制化的产品质量和形状,并通过多次、小批量验证后建立长期合作关系,认证周期可达1-5年。知名企业倾向于与通过验证的供应商长期合作,确保原材料、工艺和产品的稳定性。尤其在高纯铟、高纯镓等领域,供应商必须提供稳定、高质量的产品,才能成为下游龙头企业的合格供应商,构成较高的客户认证壁垒。
(3)人才壁垒
高纯稀散金属的制备技术既依赖于电化学、热力学、真空冶金等专业技术,也需要经验丰富的生产团队确保工艺稳定。随着产业发展和应用扩展,企业管理团队要求更高,需具备跨行业、跨学科的复合型人才,以应对市场变化和研发需求。因此,新进入的企业需要时间积累优秀团队。
5、行业内主要企业情况
行业内主要企业

资料来源:普华有策
《2025-2031年高纯稀散金属行业市场调研及发展趋势预测报告》涵盖行业全球及中国发展概况、供需数据、市场规模,产业政策/规划、相关技术/专利、竞争格局、上游原料情况、下游主要应用市场需求规模及前景、区域结构、市场集中度、重点企业/玩家,企业占有率、行业特征、驱动因素、市场前景预测,投资策略、主要壁垒构成、相关风险等内容。同时北京普华有策信息咨询有限公司还提供市场专项调研项目、产业研究报告、产业链咨询、项目可行性研究报告、专精特新小巨人认证、市场占有率报告、十五五规划、项目后评价报告、BP商业计划书、产业图谱、产业规划、蓝白皮书、国家级制造业单项冠军企业认证、IPO募投可研、IPO工作底稿咨询等服务。(PHPOLICY:MJ)