磁材、光伏、风电等领域对工业镓及高纯镓的需求将稳定增长
1、镓行业的基本情况介绍
镓属于稀散金属,主要以化合物的形式被用于生产半导体、磁材、MO源、荧光粉及光伏材料等,并最终广泛应用于无线通信、化学工业、医疗设备、太阳能电池和航空航天等众多领域。
镓产品的下游应用情况

资料来源:普华有策
镓主要以伴生的形式存在于铝土矿、铅锌矿、煤矿和铁矿中。全球铝土矿资源中镓含量超过100万吨,亦有相当体量的镓存在与锌相关矿产资源中,但现阶段前述镓金属资源仅有不足10%具有潜在的可开采性。
全球金属镓主要分布在中国、加拿大、德国、法国、哈萨克斯坦、澳大利亚和俄罗斯等国。2024年全球镓产量约为1,232吨,其中原生镓为966吨、再生镓为270吨。
其中中国镓储量占全球约80%-85%,我国镓资源储量较多的省份除内蒙古外,还有广西、贵州、河南、山西、云南5省。从镓资源分布类型来看,广西、贵州、河南、山西、吉林、山东等省区的镓主要存在于铝土矿中,云南、黑龙江等省的镓主要存在于锡矿或煤矿中,湖南等省区的镓主要存在于闪锌矿中。其中铝士矿和锌矿伴生资源占比超过70%。
根据《中华人民共和国国家标准》(GB/T1475-2022),工业镓界定为扣除规定杂质后余量在99.9%-99.999%的镓,高纯镓界定为扣除规定杂质后余量不低于99.9999%的镓。
根据《中华人民共和国有色金属行业标准》(YS/T979-2014),高纯氧化镓界定为扣除规定杂质后余量不低于99.9995%的氧化镓。
2、镓的产业链情况
镓金属主要与铝土矿、铅锌矿伴生,氧化铝生产企业通常以副产品形式生产粗镓。粗镓经进一步提纯后,形成工业镓和6N以上的高纯镓。工业镓可直接应用于磁材生产及合金制备等领域,高纯镓系化合物半导体砷化镓、氮化镓衬底的主要原材料;高纯镓及工业镓(4N5-5N)通过氧化反应形成的氧化镓可以用于生产半导体衬底、IGZO靶材及荧光粉等。
镓行业的产业链图

资料来源:普华有策
3、镓行业市场规模预测
2022-2024年,全球及中国镓产量整体呈现快速增长态势,在2024年分别达到了1,232吨和974吨。作为原生镓生产大国,中国镓产量占全球产量比例达80%以上,镓是重要的稀散金属,广泛应用于高新技术产业。随着科技进步,需求和市场规模不断增长,2024年我国金属镓行业市场规模为14.63亿元,均价约220.8万元/吨。受下游需求等因素影响,近年来价格波动较大。
短期内,全球铝土矿供应紧张、海外环保和人工成本高等因素使得海外难以在氧化铝体系中新建产能,近年来,在国内山西华兴铝业有限公司、平陆优英镓业有限公司、中科晶电、中铝广西二期、贵州广铝等主要生产厂商新增、扩建产能逐渐释放的背景下,预计我国将维持全球金属镓供应的主导权。
中国及全球镓产量及预测

资料来源:普华有策
4、镓行业市场需求分析
2022年,受化合物半导体需求放缓影响,镓消费增量有限;2023年需求回暖,磁材领域持续增长,推动整体镓消费增长。2024年全球镓消费同比增长10%,主要来自磁材和化合物半导体材料。LED、半导体和永磁材料等下游应用的快速发展,促进了全球镓消费的持续增加。
全球镓消费量预测及增长率

资料来源:普华有策
我国是最大的镓生产国,随着国内产品品质提升,镓出口量大于进口量。根据数据, 2020年、2021年、2022年我国镓出口量分别为82.8吨、75.6吨、94.4吨,进口量分别为11吨、6.5吨、22.9吨。
未来几年,国内镓产量将在新建产能和再生镓产量增加的推动下保持高速增长。需求方面,磁材、光伏、风电等领域对工业镓及高纯镓的需求将稳定增长,半导体产业也将在经济恢复后对高纯镓需求回升。整体来看,镓市场将呈现供需平衡,半导体行业复苏将成为需求增长的关键因素,可能推动高纯镓需求突破。
4、镓行业竞争格局及主要企业情况
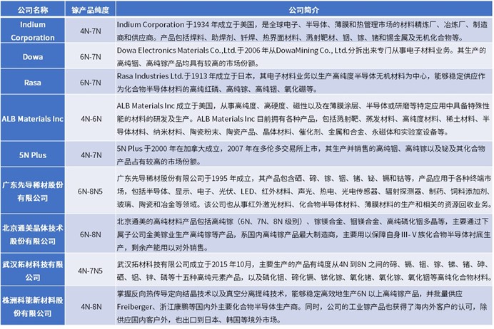
镓系列产品主要包括4N-5N工业镓、6N以上高纯镓及高纯氧化镓。不同客户需求决定了同一纯度产品中杂质的种类和含量。6N以上高纯镓领域,海外有Dowa、Rasa、5NPlus等公司占有一定市场份额,国内如广东先导、北京通美等企业也具备相关技术。4N-5N工业镓领域,由于中国原生镓资源优势,主要竞争者为国内企业,如中国铝业、东方希望渑池镓业和平陆优英镓业等。
目前国内外生产及加工高纯镓的主要企业基本情况

资料来源:普华有策
《2025-2031年镓行业市场调查研究及发展前景预测报告》涵盖行业全球及中国发展概况、供需数据、市场规模,产业政策/规划、相关技术、竞争格局、上游原料情况、下游主要应用市场需求规模及前景、区域结构、市场集中度、重点企业/玩家,企业占有率、行业特征、驱动因素、市场前景预测,投资策略、主要壁垒构成、相关风险等内容。同时北京普华有策信息咨询有限公司还提供市场专项调研项目、产业研究报告、产业链咨询、项目可行性研究报告、专精特新小巨人认证、市场占有率报告、十五五规划、项目后评价报告、BP商业计划书、产业图谱、产业规划、蓝白皮书、国家级制造业单项冠军企业认证、IPO募投可研、IPO工作底稿咨询等服务。(PHPOLICY:MJ)