市场对高端数控机床的需求预计将于2029年达到3,984.3亿元
1、数控机床行业概况及分类
数控机床是指采用数值控制,集计算机控制、机械加工和自动化技术为一体的机床。数控机床具有操作简单、精度高、效率高等优点。数控机床是整个工业体系的基石,处于制造业和产业链的核心环节。
按照工艺用途区分,数控机床可分为金属切削类、金属成形类、特种加工类以及其他类型。其中,金属切削类数控机床在我国机床整机行业中数量最多、使用最为广泛。金属切削类数控机床可分为以下几个类别:
细分金属切削类控机床的类别

资料来源:普华有策
数控铣床是最常见、使用最广泛的金属切削类机床之一。在此基础上,数控铣床进一步发展成为加工中心,加工中心具有自动交换加工刀具的能力,通过在刀库上安装不同用途的刀具,可在一次装夹中通过自动换刀装置改变主轴上的加工刀具,实现多种加工功能。
2、行业在产业链中的地位和作用,与上、下游行业的关联性
数控机床行业是制造业的重要组成部分,广泛应用于精密模具、消费电子、航空航天、半导体、光学器件、医疗、汽车和工程机械等领域。作为工业母机,其市场空间、技术创新和盈利水平与下游制造业的需求和工艺要求密切相关。
产业链上游主要包括数控系统、功能部件、结构部件和电气元件,原材料价格波动、供给稳定性和产品质量等因素影响生产成本。数控系统是核心零部件,占据较高成本,公司具备研发和生产能力,减少外部采购。其他原材料则由稳定供应商提供,产能充足。
行业产业链图

资料来源:普华有策
3、机床行业发展情况
全球机床行业与制造业景气周期密切相关,2020年受公共卫生事件和贸易摩擦影响产值下滑,但随着生产恢复,全球机床市场在2023年达到了819亿欧元的历史新高。中国、美国、德国、日本和意大利是机床产业的核心参与者,且各国贸易结构存在显著差异。德国和日本长期保持机床净出口国地位,而美国和中国则是主要消费市场。2023年,中国机床出口首次超过进口,标志着中国从“消费市场”转向“产销平衡”,这与国产企业技术升级和外资在华生产出口密切相关,共同推动了中国机床贸易顺差。
从机床类型看,随着全球先进制造业的发展,高端数控机床成为行业增长核心引擎。市场对高端数控机床的需求预计将于2029年达到3,984.3亿元。
4、下游行业市场发展情况
(1)精密模具行业
模具是工业生产的基础,广泛应用于航空航天、电子、汽车、医疗等多个行业,是衡量国家制造业水平的重要标志。我国模具产业已建立起现代模具工业体系,市场规模从2016年的2,731亿元增长至2023年的3,589亿元。
模具制造企业以中小企业为主,行业集中度低,精密模具加工难点主要包括:复杂的几何形状和微小特征的高一致性需求;长时间加工中的稳定性要求;以及多品种、小批量的生产模式需要高效率。尽管如此,中国精密模具行业仍依赖进口高端数控机床,约90%的关键设备由国外提供。为了提高自主可控能力,推进高端数控机床的进口替代成为当前亟待解决的任务。
(2)航空航天行业
航空航天行业是高科技、资金密集型产业,涵盖飞机、火箭、卫星等领域。它与“高质量”、“高端制造”紧密相关,是国家科技水平的重要体现。行业具有产业链长、投资效应大、辐射带动性强的特点,技术突破能促进上下游产业协同发展。近年来,国家政策支持国产航空装备向产业化、商业化发展,推动了市场增长。根据数据,中国航空零部件市场规模从2018年230.5亿元增长到2024年450.3亿元左右,年均增长11.72%。
2018-2024年中国航空零部件市场规模

资料来源:普华有策
航空航天领域涉及复杂应用场景,要求涡轮、叶片等零件具备特殊的材料、气动性能和结构强度。以涡轮为例,其复杂曲面需要高精度的五轴联动数控机床加工,这对机床设计、控制系统等技术提出了更高要求。
(3)消费电子行业
消费电子行业包括智能手机、智能家居、可穿戴设备和车载设备等,具有快速产品迭代和技术创新特点,是国民经济中的战略性基础产业。近年来,5G、人工智能和云计算等前沿技术推动了行业发展,智能手机等产品向智能化升级。2023年,市场规模达到19,201亿元,2024年约为19,772亿元。苹果等企业引领高端消费电子产品朝集成化、轻薄化方向发展,零部件加工精度要求提高,且大规模生产强调成本控制和加工效率。
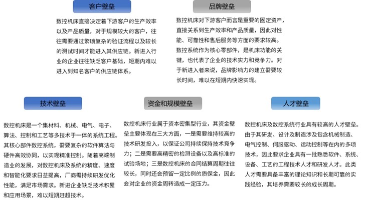
5、进入本行业的壁垒
数控机床行业涉及技术领域众多,属于技术密集型行业。前期研发需要大量资金投入,具有较高的行业准入壁垒。数控机床行业的主要壁垒如下:
数控机床行业主要壁垒

资料来源:普华有策
6、数控机床行业竞争格局及主要企业情况
全球数控机床行业呈现显著分层化。德国、瑞士、日本厂商依托技术壁垒和品牌影响力主导高端市场。中国通过“技术引进——消化吸收——自主创新”不断推进国产化,已实现中低端数控机床产业化。国外企业仍占高端市场,但国内厂商逐步崛起,差距缩小。
国内竞争格局分为三类:第一阵营为外资企业和跨国公司,主导高端市场;第二阵营为具自主研发的大型国企和民企,是国产替代的主力;第三阵营为小型民企,集中在低端市场,竞争激烈。
(1) 国外主要企业
第一大类:多为高端品牌,机床售价高、性能好,但产量较少

资料来源:普华有策
第二大类:规模较大的企业,机床产品丰富,市场占有率高

资料来源:普华有策
(2)国内主要企业
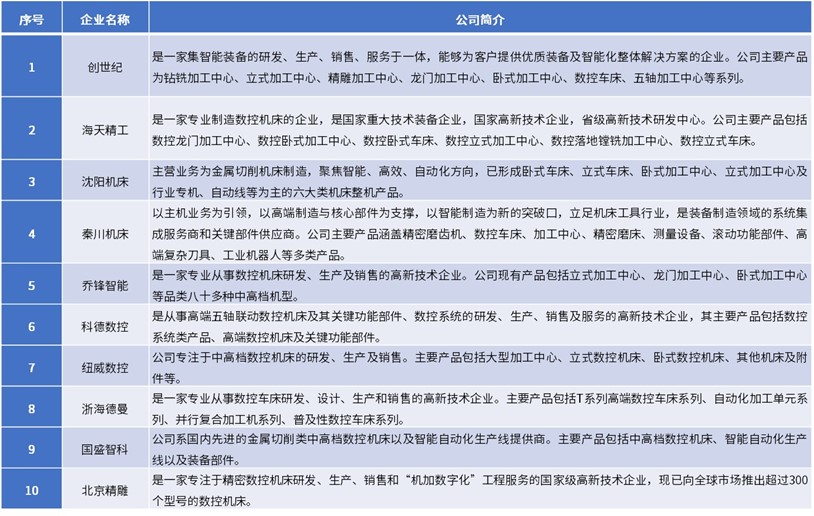
我国数控机床起步于20世纪50年代,早先由于对数控机床特点缺乏认识,基础薄弱,配套件不过关,发展过程较为缓慢,主要以技术引进为主。随着国内制造业转型升级,国内的机床市场需求发生显著变化,对中高端数控机床的需求快速增长。近年来,国内已涌现了一批企业抓住了转型升级的机遇,致力于自主研发国产中高端数控机床产品,并在细分领域取得了一定的突破,逐步成为我国中高端数控机床市场的重要组成部分之一。国内数控机床主要厂商包括创世纪、海天精工、沈阳机床、秦川机床、乔峰智能、科德数控、纽威数控、浙海德曼、国盛智科、北京精雕等企业,具体概况如下:
国内主要企业

资料来源:普华有策
《2025-2031年数控机床行业深度调研及投资前景咨询报告》涵盖行业全球及中国发展概况、供需数据、市场规模,产业政策/规划、相关技术、竞争格局、上游原料情况、下游主要应用市场需求规模及前景、区域结构、市场集中度、重点企业/玩家,企业占有率、行业特征、驱动因素、市场前景预测,投资策略、主要壁垒构成、相关风险等内容。同时北京普华有策信息咨询有限公司还提供市场专项调研项目、产业研究报告、产业链咨询、项目可行性研究报告、专精特新小巨人认证、市场占有率报告、十五五规划、项目后评价报告、BP商业计划书、产业图谱、产业规划、蓝白皮书、国家级制造业单项冠军企业认证、IPO募投可研、IPO工作底稿咨询等服务。(PHPOLICY:MJ)