我国轴承行业正处于产业升级与结构调整的关键发展阶段
1、轴承产品的介绍
轴承作为现代机械设备中广泛应用的高精密机械基础运动部件,是机械装备不可或缺的核心基础零部件,对设备性能、质量及可靠性具有决定性影响,被誉为"机械的关节"。其主要功能在于支承旋转轴或其他运动体,引导转动或移动运动,并通过轴或轴上零部件承载相应载荷与转速,从而有效降低机械旋转体的摩擦系数。轴承的精度、性能及可靠性直接决定机械设备的整体性能表现,其技术水平更是直接影响工业发展的进程与水平。
根据工作的摩擦性质,轴承一般可分为滚动摩擦轴承(简称“滚动轴承”)、滑动摩擦轴承(简称“滑动轴承”)两大类。
轴承对比分析

资料来源:普华有策
实际应用中滚动轴承占据轴承的绝大多数,是轴承工业的主要产品,具有摩擦系数小、消耗功率少、效率高等优点。
2、我国轴承行业的发展情况
我国轴承制造业起步较晚,早期机械设备配套和维修需要的轴承基本依赖进口。
轴承行业发展历程

资料来源:普华有策
我国轴承产业已构建起独立完整的工业体系,具备较强的生产制造能力与技术创新实力,产品应用领域覆盖国民经济主要行业,基本能够满足各领域对轴承产品的需求。目前,我国轴承行业市场主体众多,企业分布遍及全国多个省、市、自治区,并已形成五大产业集聚区,包括辽宁瓦房店、河南洛阳、浙江浙东、江苏苏锡常以及山东聊城等地区。
与国际轴承工业发达国家相比,我国轴承行业仍存在明显差距,主要体现在高精度、高技术含量及高附加值产品占比偏低,产品在稳定性、可靠性及使用寿命等方面有待提升。当前,国内中低端轴承市场竞争激烈,高端轴承产品仍需依赖进口。尽管部分企业在技术研发和产品创新方面已取得一定突破,成功进入中高端市场,但该领域的主导地位仍由国际八大轴承企业占据。总体来看,我国轴承行业正处于产业升级与结构调整的关键发展阶段。
3、轴承行业的发展趋势
我国轴承工业历经"从无到有"的初创期、"由小到大"的成长期和"由弱到强"的壮大期三个发展阶段。2021年3月,《中华人民共和国国民经济和社会发展第十四个五年规划和2035年远景目标纲要》正式发布,明确提出将实施产业基础再造工程上升为国家战略,重点加快补齐基础零部件及元器件、基础软件、基础材料、基础工艺和产业技术基础等关键领域短板。该规划强调依托行业龙头企业,集中力量开展重要产品和关键核心技术攻关,加速推进工程化与产业化突破。当前,国家产业政策的持续扶持与产业结构的深度调整,既为我国轴承行业转型升级创造了历史性机遇,也对突破高端轴承领域"卡脖子"关键技术提出了更高要求。
轴承行业制造企业未来将向着高端化、精密化、智能化、绿色化等方向发展,以满足市场对高性能、高质量、低能耗、低排放轴承产品的需求。
轴承行业的发展趋势

资料来源:普华有策
4、轴承行业的竞争格局
轴承行业属于高度竞争型领域,具有显著的专业化分工特征,国内外企业间竞争态势激烈。伴随经济全球化进程加速及中国经济的持续发展,为抢占汽车等下游产业市场份额,斯凯孚(SKF)、舍弗勒(Schaeffler)等八大国际轴承制造企业相继在华设立生产基地。为优化成本结构,这些企业逐步推进磨前工序产品采购本土化战略,推动轴承产业链加速向我国转移。当前,我国已构建起完整的轴承产业体系,成为全球第三大轴承制造与销售国。然而,国内轴承生产企业数量众多,普遍存在规模偏小、产品集中于中低端市场等问题。
从全球轴承消费格局来看,以中国、日本为代表的亚洲地区工业化进程持续提速,使其成为全球最大的轴承消费市场。统计数据显示,全球轴承消费主要集中在亚洲、欧洲和北美洲三大区域,其中亚洲市场占比约50%,欧洲和北美洲分别占据25%和20%的市场份额。具体到国家层面,美国、中国、英国、德国、泰国、印度、韩国、意大利和日本构成全球主要轴承消费市场。
全球轴承消费市场情况

资料来源:普华有策
从全球轴承行业的整体格局来看,经过长期的市场竞争与产业整合,瑞典、德国、日本和美国等国的轴承制造企业已形成显著优势地位,最终演变为由八家跨国轴承集团主导的垄断竞争市场格局。这八大轴承集团具体包括:瑞典斯凯孚(SKF)、德国舍弗勒(Schaeffler)、日本恩斯克(NSK)、日本捷太格特(JTEKT)、日本恩梯恩(NTN)、美国铁姆肯(TIMKEN)、日本美蓓亚(Minebea)以及日本不二越(Nachi)。全球八大轴承集团占全球总市场规模比例为70.70%,日本占据5家,瑞典、德国和美国各1家。我国轴承企业占全球轴承市场20.30%的份额,我国已成为全球第三大轴承销售与制造大国,但我国轴承生产企业行业集中度比较低,集中在中低端轴承市场,主要生产微、小型轴承产品。
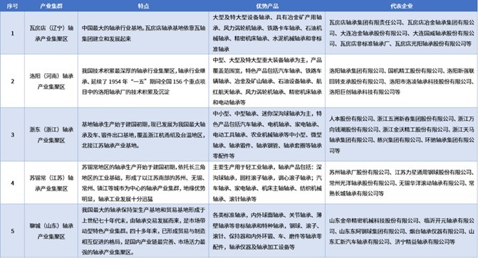
尽管我国轴承企业已占据全球轴承市场20.30%的份额,使我国成为仅次于其他两国的全球第三大轴承制造与销售国,但国内单个企业在全球市场的占有率与八大国际轴承集团相比仍存在显著差距。据中国轴承工业协会数据显示,经过数十年的产业升级与技术改造,我国轴承行业持续优化市场资源配置,已形成五大特色鲜明的产业集聚区。这些区域及其代表性企业主要分布如下:瓦房店(辽宁)、洛阳(河南)、浙东(浙江)、苏锡常(江苏)和聊城(山东)。这些集聚区以生产中型、大型及特大型重大装备轴承为主导,产品广泛应用于汽车制造、铁路车辆、冶金机械、矿山设备、石油化工装备、机床工具、电力设备、家用电器以及航空航天等多个重点领域。
国内轴承产业集聚区情况

资料来源:普华有策
《2025-2031年轴承行业细分市场分析及投资前景预测报告》涵盖行业全球及中国发展概况、供需数据、市场规模,产业政策/规划、相关技术、竞争格局、上游原料情况、下游主要应用市场需求规模及前景、区域结构、市场集中度、重点企业/玩家,企业占有率、行业特征、驱动因素、市场前景预测,投资策略、主要壁垒构成、相关风险等内容。同时北京普华有策信息咨询有限公司还提供市场专项调研项目、产业研究报告、产业链咨询、项目可行性研究报告、专精特新小巨人认证、市场占有率报告、十五五规划、项目后评价报告、BP商业计划书、产业图谱、产业规划、蓝白皮书、国家级制造业单项冠军企业认证、IPO募投可研、IPO工作底稿咨询等服务。(PHPOLICY:GYF)