增材制造行业全景解析:技术原理、产业链构建与市场发展态势
1、增材制造行业概述
增材制造(Additive Manufacturing,AM),又称“3D 打印”,通过使用计算机辅助设计三维模型数据,将离散材料(液体、粉末、丝、片、板等)以分层制造、逐层堆叠的方法创建物理对象的技术。增材制造技术是引领新一轮科技革命和产业变革的核心技术之一,是现代产业体系中智能制造业的重要组成部分,增材制造技术的发展推动传统制造业向智能制造转型升级。
从技术路线来看,增材制造技术包含多种工艺类型,国标《增材制造术语》(GB∕T 35351-2017),根据增材制造技术的成形原理,将增材制造工艺分成七种基本类别,具体分类情况如下:粉末床熔融(Powder Bed Fusion)、定向能量沉积(Directed Energy Deposition)、立体光固化(VAT Photopoly merization)、粘结剂喷射(Binder Jetting)、材料挤出(Material Extrusion)、材料喷射(Material Jetting)和薄材叠层(Sheet Lamination)。
随着行业和技术发展,增材制造技术的应用场景由早期的零件原型快速制备,拓展到能够直接制造终端零件应用至使用场景当中,实现由“快速原型”向“快速制造”的转变。增材制造的终端零件性能高度依赖于其制备的设备类型和工艺参数。
2、增材制造产业链情况
增材制造产业链的上游为原材料、核心硬件和辅助运营系统,中游主要为增材制造设备和相关服务制造商,下游为增材制造应用领域,主要为航空航天、工业制造、科学研究、消费电子等领域。国内增材制造应用市场以工业级应用为主,约占 70%。
增材制造行业产业链示意图

资料来源:普华有策
2024 年全球增材制造行业的下游应用领域主要为航空航天、医疗健康、汽车领域、能源领域等。其中,航空航天、医疗健康、汽车领域、能源领域为主要应用领域,收入占比分别为 17.7%、11.1%、10.3%和8.4%。
2024年全球增材制造行业的下游应用结构

资料来源:普华有策
3、增材制造行业发展现状
(1)全球增材制造行业发展趋势
经过多年发展,增材制造产业进入加速成长期,近五年增材制造行业在全球范围内整体呈现增长态势。2020年全球增材制造产业的行业增长率有所放缓,但2021年后增材制造行业恢复快速增长态势。2024年全球增材制造市场规模(包括产品和服务)达到219亿美元,同比增长9.1%。预计到2034年全球增材制造市场规模将达到1145亿美元,10年复合年均增长率18%。
全球增材制造行业市场规模

资料来源:普华有策
(2)中国增材制造行业发展趋势
随着增材制造市场应用程度不断深化,在各行业应用越来越广泛,未来几年增材制造市场将保持快速增长态势。据统计2023年中国增材制造行业市场规模达到367亿元,同比增长14.69%。2025-2029年行业规模将持续高速增长,预计2029年市场规模将突破1200亿元,2024-2029年CAGR约为19.5%。
中国增材制造行业市场规模

资料来源:普华有策
(3)细分领域——增材制造设备行业发展趋势
2023年全球有328家制造商生产和销售工业3D打印设备,与2022年相比,增加了46家,其中有40家公司的工业3D打印系统销量超过了100套。中国的3D打印设备制造商从2022年的37家增加到了44家,位居全球第二。在销售额方面,2023年全球3D打印设备销售额为36.7亿美元,下降3.4%。截至2023年底,北美、欧洲、亚太3个地区累计装机量占全球的90%以上。其中北美是最大的增材制造市场,其3D打印设备销售收入占全球36.14%。欧洲第二大市场,其设备销售收入占全球总增材制造收入的30.40%。亚太地区以26.41%的市场份额位居第三。
(4)细分领域——增材制造服务领域情况及趋势
2023年全球3D打印服务和产品的销售额分别为124亿美元和76.3亿美元,相对2022年分别增长了15.5%和4.7%。随着金属3D打印工业化进程的加快,增材制造技术正在从原型样的小批量定制化生产技术向零件最终制造的批量化生产技术转变。
4、增材制造行业面临的机遇与挑战
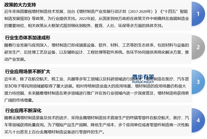
面临的机遇

资料来源:普华有策
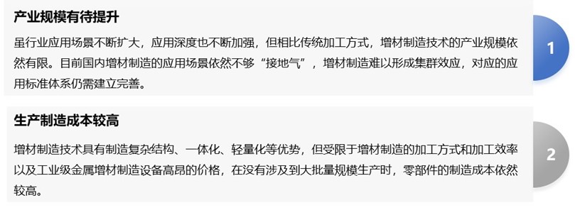
面临的挑战

资料来源:普华有策
5、市场竞争格局
增材制造行业经过30余年的发展,技术不断创新,规模稳步增长,技术体系和产业链条不断完善,目前已建立起较为稳定的增材制造产业生态体系和行业竞争格局,随着增材制造从原型制造向终端制造迈进,行业也进入了快速增长区。基于电子束粉末床熔融增材制造技术不断扩大的应用场景,国际上从事电子束粉末床熔融技术与装备开发的企业越来越多,目前全球已有超过10家企业正在进行电子束粉末床熔融增材制造设备的开发,除了被GE公司收购的瑞典Arcam公司外,其余企业主要集中在亚洲和欧洲。
《2025-2031年增材制造行业深度调研及投资前景咨询报告》涵盖行业全球及中国发展概况、供需数据、市场规模,产业政策/规划、相关技术、竞争格局、上游原料情况、下游主要应用市场需求规模及前景、区域结构、市场集中度、重点企业/玩家,企业占有率、行业特征、驱动因素、市场前景预测,投资策略、主要壁垒构成、相关风险等内容。同时北京普华有策信息咨询有限公司还提供市场专项调研项目、产业研究报告、产业链咨询、项目可行性研究报告、专精特新小巨人认证、市场占有率报告、十五五规划、项目后评价报告、BP商业计划书、产业图谱、产业规划、蓝白皮书、国家级制造业单项冠军企业认证、IPO募投可研、IPO工作底稿咨询等服务。(PHPOLICY:GYF)