专业音视频设备产业链及发展历程分析
1、专业音视频设备行业产业链
音视频设备是指综合运用信号技术,在对听觉、视觉需求较大的应用领域中,解决音视频信号采集、处理、传输、控制的设备。音视频设备结合了硬件设备及软件技术,设备种类众多,且融合了多学科领域知识。
专业音视频设备行业产业链示意图

资料来源:普华有策
根据行业定位,音视频设备行业的参与者大致可分为设备及方案提供商、品牌商、集成商、贸易商或经销商等。通常,设备及方案提供商主要负责产品研发、设计和生产,多采用ODM模式;品牌商负责品牌运营、销售渠道建设、售后服务等,采购设备及方案,通过线上电商平台或线下分销渠道以自有品牌销售给集成商,或自行实施项目;集成商通过系统集成方式,采购各类音视频设备,为终端客户提供整体解决方案,并负责项目实施;贸易商或经销商负责产品贸易或分销。实际上,同一企业可能兼具多种身份,既作为品牌商负责品牌运营,又作为提供商自行生产产品,同时作为集成商负责项目实施。
(1)与行业上游关系
专业音视频设备行业的上游主要包括芯片、PCB、电子元器件、外壳和电源等材料。上游原材料的质量和供求关系对本行业有显著影响。原材料的质量和性能直接影响产品的稳定性,而原材料价格的上涨会直接影响产品的盈利水平。芯片是行业内企业采购的重要原材料,长期以来主要由境外芯片原厂供应,因此芯片价格受供需关系、产能规划和国际贸易环境等多因素影响,导致企业采购受限和价格波动的风险。然而,境内芯片原厂经过发展,已有替代进口的企业崭露头角,如基石酷联、龙迅半导体(合肥)股份有限公司、硅谷数模(苏州)半导体股份有限公司和新港海岸(北京)科技有限公司等,这些境内芯片公司的持续发展将促进行业的稳定。其他原材料行业技术成熟、竞争充分,产品供应稳定,市场供应充足。
(2)与行业下游关系
专业音视频设备行业的下游行业主要包括智能家居、智慧教育、智能会议室、商业应用、医疗影像和指挥中心等。下游行业的发展对音视频设备行业有重要影响:首先,这些行业市场前景广阔,需求持续增长,推动了专业音视频设备市场的扩展;其次,随着经济发展和技术进步,新需求和新应用不断涌现,拓展了专业音视频设备的应用领域和场景;最后,下游行业对产品定制化程度要求高,对技术水平、质量、市场响应速度和性价比提出了更高要求。
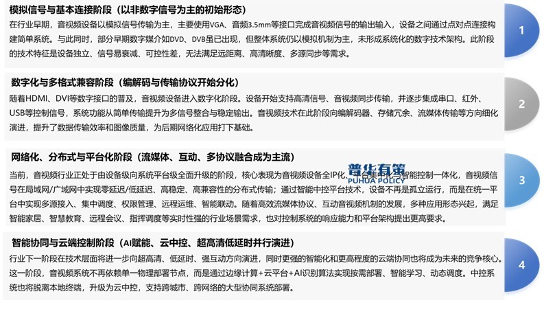
2、音视频设备行业发展历程
音视频设备行业的发展经历了从模拟信号向数字信号、再向IP网络化和平台化集成的持续迭代,具体情况如下:
音视频设备行业的发展阶段及技术水平特点

资料来源:普华有策
3、专业音视频设备的市场规模
随着信号采集、传输、处理、控制等技术的不断升级迭代,专业音视频产品下游应用场景不断丰富,产品也持续针对专业领域进行拓展和迭代,全球专业音视频市场保持较为稳定的增长。2019年全球专业音视频市场规模为2,725亿美元,虽在2020年因宏观环境影响有所下降,但2021-2023年重新保持稳定增长;2024年预计达到3,278亿美元。
2019-2024年全球专业音视频市场规模

资料来源:普华有策
近年来,我国政府发布了一系列利好政策,促进信息系统集成服务产业的发展,其中专业音视频为关键领域之一,国内专业音视频企业不断向国际知名企业进行技术追赶,我国专业音视频市场发展迅速。我国2019年专业音视频市场规模为3,800.77亿元,2023年增长至4,653.42亿元,期间复合增长率约为5.20%。
未来,随着我国在办公、文化、体育、教育、医疗、应急、交通等领域的音视频设备专业化应用需求不断加深,本土企业对信号技术、编解码技术等音视频设备底层技术的不断创新突破,我国音视频设备的应用领域将进一步加深,音视频设备市场发展空间也将进一步拓展。
4、音视频设备行业的发展趋势
(1)超高清视频的普及应用推动音视频设备的发展
随着经济的快速发展,人们的消费水平不断提高,对音视频体验的需求也在持续增强,推动了音视频技术的不断升级,从最初的标清到高清,再到如今的4K、8K超高清视频。尽管我国超高清视频产业的发展起步晚于欧美、日韩等地区,但工信部、国家广播电视总局等部门相继发布了《超高清视频产业发展行动计划(2019-2022年)》、《超高清视频标准体系建设指南(2020版)》等一系列政策,推动了我国超高清视频产业的快速发展。目前,我国已实现4K超高清视频的普及应用,8K超高清视频的应用也在逐步增加。视频分辨率的提高促使视频传输标准及接口不断演变,转换器、切换器、矩阵等音视频设备也随之不断更新。同时,随着5G技术的成熟,5G网络的大带宽、低时延等特性为4K/8K等超高清视频的传输提供了更高的流畅性和稳定性,带宽的升级有利于音视频设备提升对音频流、视频流的数据处理能力,推动了音视频设备的发展。
(2)音视频设备底层技术的持续突破
超高清视频的普及对视频编解码技术、信号传输的效率、准确性和实时性提出了更高要求。以编解码技术为例,不同应用场景对不同清晰度视频传输的需求,催生了多种编解码技术。在国内市场,H.264和H.265编解码技术最为常用,适用于数字显示屏、视频会议等场景,能够实现快速视频传输和低延迟,并具备大屏同步、字符显示控制等功能。在国际市场,对4K/8K等更高分辨率视频传输需求较高的场景,如医疗图像分析、高级会议室等,需要更高专业化的编解码技术。适用于超高清视频传输的编解码技术包括JPEG2000、SDVOE等,这些技术已实现超高清视频的无延迟、无压缩快速传输。未来,我国音视频设备市场将持续扩大,国际市场对于超高质量音视频信号传输的需求也将不断提升,不同应用场景将各自呈现出对不同IP传输协议的需求,上游音视频设备供应商需不断丰富底层技术储备,以拓展自身产品的应用广泛性。同时,随着本土企业在音视频信号采集、处理、传输等技术上的持续突破创新,我国音视频设备行业将逐渐形成高效完善的产业链体系,本土企业也将进一步拉近与国际知名企业的差距,音视频设备国产化替代趋势将进一步扩大。
(3)音视频产品下游应用场景持续专业化
音视频设备最初在笔记本电脑、电视、投影仪、录像机等消费电子产品中普及。常见的音视频设备包括转换器、切换器、USB采集卡等。随着产业政策的支持,我国音视频信号传输、处理和控制技术不断进步,设备功能和性能持续升级。如今,音视频设备已发展为集硬件和软件技术于一体的专业设备,广泛应用于智慧教育、智能会议室、指挥中心、医疗影像等专业场景。这些场景中常见的设备包括切换器、延长器、矩阵、IP分布式编解码器和音视频中控系统等。
(4)AI持续赋能音视频设备
随着AI技术的不断进步和成本降低,以及政策的持续支持,AI与消费领域的融合有望实现爆发式增长。音视频设备作为消费领域的重要组成部分,市场涉及领域广泛,已从传统的音视频传输播放发展为具备音视频编解码功能,并提供物体识别、人脸识别、手势识别、远场语音识别、超高清图像、动态图像等内容输入和输出的终端产品。未来,随着端侧AI的普及,轻量化大模型与算力的提升将推动专业音视频设备的本地化智能处理,降低延迟与隐私风险;同时,多模态交互升级,语音、视觉、触觉融合交互成为主流,AI的深度应用将使音视频设备的主动服务能力进一步提升;此外,场景化细分进一步加深,音视频设备将从通用型AI应用向垂直场景(如会议、教育、医疗等)深度定制化发展。
《2025-2031年音视频设备行业细分市场投资新机遇及发展前景预测报告》涵盖行业全球及中国发展概况、供需数据、市场规模,产业政策/规划、相关技术/专利、竞争格局、上游原料情况、下游主要应用市场需求规模及前景、区域结构、市场集中度、重点企业/玩家,企业占有率、行业特征、驱动因素、市场前景预测,投资策略、主要壁垒构成、相关风险等内容。同时北京普华有策信息咨询有限公司还提供市场专项调研项目、产业研究报告、产业链咨询、项目可行性研究报告、专精特新小巨人认证、市场占有率报告、十五五规划、项目后评价报告、BP商业计划书、产业图谱、产业规划、蓝白皮书、国家级制造业单项冠军企业认证、IPO募投可研、IPO工作底稿咨询等服务。(PHPOLICY:GYF)