电伴热产品行业:多场景需求爆发下的市场演进与竞争态势
1、电伴热产品行业发展概况
电伴热产品以电伴热带为核心,电伴热带分为自控温、恒功率、矿物绝缘加热电缆、集肤效应电伴热带四种,其中自控温与恒功率电伴热带应用广泛,为主流产品。
该产品应用于石油天然气、化工、电力等工业领域,以及轨道交通、新能源汽车等民商用领域,可实现温度维持、防冻保护等功能,应用前景广阔。尤其在工业领域,它是众多行业关键设备,如石油、天然气、化工、半导体、新能源汽车等行业都依赖电伴热产品进行维温、防冻和介质粘度控制,保障设施正常运行。
电伴热产品主要应用于欧洲、北美和亚太地区。欧美工商业发达、气候寒冷,美国、俄罗斯、加拿大等国需求旺盛;亚太地区制造业和基建发展快,以中国为代表的国家对其需求持续增长。根据资料显示2019至2024年间,全球电伴热市场经历了显著增长,从2019年的40.4亿美元增加至2024年的62.8亿美元,年复合增长率达到9.2%;未来,全球电伴热市场预计将保持稳步增长,2029年市场规模将达到95.0亿美元。2019年至2024年,中国电伴热市场实现了快速增长,市场规模从2019年的33.4亿元增加至2024年的62.0亿元,年复合增长率达到13.2%;未来,中国电伴热市场预计将保持快速增长,2029年市场规模将达到106.6亿元。
中国电伴热市场规模及预测

资料来源:普华有策
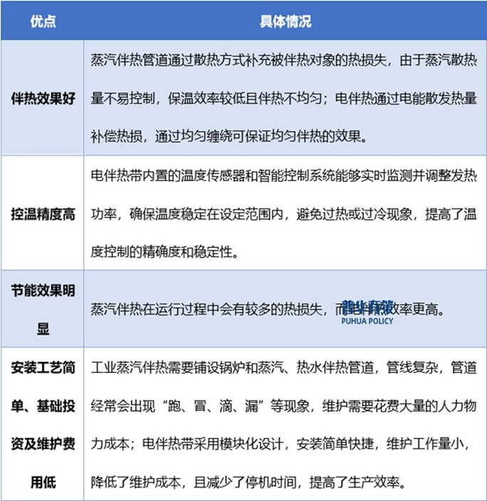
伴热行业起源于十九世纪初,应石油化工产业对维持管道温度、防冻防凝的需求,蒸汽伴热被成功引入到石油化工领域的加工、运输、存储等环节,并成为当时国际主流的伴热方式。但传统的蒸汽伴热存在温度控制力差、安装难度大、运营成本高等缺点,一定程度上制约了伴热应用领域的拓展。电伴热技术弥补了传统蒸汽伴热的缺点,通过将电伴热带平铺或缠绕在管道、罐体等被伴热对象上,将电热能量补充到工艺流程中的被伴热介质,进而达到伴热目的。与传统蒸汽伴热相比,电伴热具有以下优点:
电伴热行业优点

资料来源:普华有策
基于此,电伴热技术于20世纪70年代末率先在美国众多工业部门使用,并经过几十年的发展成为全球工业伴热领域最主要的伴热方式,应用前景广泛。电伴热产品目前已在众多领域的防凝防冻、工艺加热、过程伴热等环节得到应用,并在逐步替代蒸汽伴热产品。
2、电伴热产品下游应用领域情况
(1)电伴热产品在石油天然气领域的应用
石油能量密度高,是现代工业、交通主要燃料及化工、医药重要原料,开采利用技术成熟,可靠性与稳定性高。天然气是优质清洁化石能源,碳排放系数低,应用广泛。2023年全球能源消费中,化石燃料占比81%,石油、天然气分别占比32%、23%。2020年后,受疫情等影响,全球石油天然气领域投资先降后升。尽管能源结构向可持续发展,石油天然气仍将长期是主要能源。随全球经济复苏,其需求和行业投资将稳步增长。
石油天然气行业各环节对温度要求高,电伴热产品应用广泛。石油开采、输送、炼油、存储各环节,电伴热可降低油品粘度,保障工艺温度;天然气开采、输送、储存环节,电伴热能维持设备管道温度,确保运行安全;海上钻井平台中,电伴热用于设备伴热、系统防冻、区域除冰融雪等,保障作业安全。
(2)电伴热产品在民用及商业领域的应用
电伴热产品凭借高效、节能、环保特性,广泛应用于民用及商业领域的屋顶道路融雪融冰、防冻和建筑供暖等,成为现代生活重要组成部分。在国际上,欧美发达国家因别墅占比高、电供暖普及、住宅新建及维修支出多,对民商用电伴热需求巨大且稳定;国内随着居民消费习惯转变和生活品质提升,相关需求与市场规模持续增长。
(3)电伴热产品在化工领域的应用
化工产品在生产、输送、储存时需温度控制,电伴热产品因而在化工行业广泛应用。它可为化工管线和设备持续均匀伴热,精准控温以保障化学反应条件、产品质量,维持生产连续高效;还能防止介质结晶粘连、避免温度敏感介质受环境影响。化学工业是我国重要支柱产业,关联度高,未来化工产品需求将带动产业投资稳定发展。随着化工项目新建与改造,电伴热产品需求持续上升,2019-2024年中国化工领域电伴热市场规模从4.21亿元增至5.82亿元,预计2029年达7.89亿元。
(4)电伴热产品在半导体行业的应用
电伴热产品在半导体制造环节中的维持工艺温度、防止冻结等方面发挥着重要作用,是半导体产业中不可或缺的加热设备。例如半导体制造的核心工序刻蚀和沉积工艺均需使用各种特殊气体,相关设备的腔体和容器需要使用电伴热产品维持一定的温度以免气体冷凝,若不能精确控制温度,一旦出现气体冷凝,将严重影响气体输送和反应过程,进而直接影响半导体的性能和制程,甚至会导致设备停产,产生高昂的维护费用。
多晶硅材料是制造硅晶片、太阳能电池及高纯硅制品的主要原料,低温易导致多晶硅制程中的工艺管线、设备发生冻结,影响正常生产。在硅晶片、液晶面板、太阳能电池板等的生产过程中,需要使用特殊气体,这些气体在输送和反应过程中需要保持气态以维持正常反应;反应后会形成工艺尾气,当温度降低时,这些气体极易结晶并附着在排气管壁上,引起排气管堵塞、造成排气管损伤,影响正常生产。在全厂外管、三氯氢硅合成装置、精馏装置、还原装置、尾气回收装置、整理装置、废气废水处理装置、冷氢化装置、渣浆回收装置、罐区储罐等设备上配置电伴热产品可以满足上述工艺制程中需要的生产温度。
(5)电伴热产品在新能源汽车领域的应用
我国新能源汽车近年发展迅猛,2024年产量达1316.8万辆,居全球领先地位。政策推动下,产业持续增长、市场接受度提升,带动电伴热产品需求攀升。电伴热产品在新能源汽车电池热管理领域前景广阔,锂离子电池对温度敏感,极端温度会造成不可逆损害,催生电池热管理系统。现有热管理方案存在温度不均等缺陷,而以PTC电热材料为制热材料的创新方案,可有效解决问题、提升管理效率与安全性。伴随新能源汽车行业高速发展及产销量增长,电伴热产品市场需求将持续扩大。
(6)电伴热产品在海洋船舶领域的应用
随着全球经济的逐步复苏,新的货运船舶不断交付,全球船队运力逐年增长。电伴热产品在海洋船舶领域应用广泛,包括海洋船舶的管道、储罐、仪表等设备的防冻保温,以及甲板、舷梯、船舱等工作生活区域的加热、供暖等。高品质的电伴热产品可以有效满足海洋船舶行驶过程中高盐、高湿、强风干湿对流以及太阳光老化等复杂的环境。随着海洋船舶数量和运力的不断增长以及旧船舶的更新改造,电伴热产品的需求将持续增长。
(7)电伴热产品在能源电力领域的应用
截至2023年末,全球可再生能源发电装机容量达38.7亿千瓦,太阳能、风能分别占比约37%、26%,虽发展迅猛,但距《第28届联合国气候变化大会》“可再生能源目标翻三番”承诺仍有差距。电伴热产品在新能源电力行业应用广泛,太阳能光热发电中,用于维持熔盐、导热油设备温度,保障电站运行,在光伏发电中可实现光伏电池板自动融雪;风力发电时,能确保低温下风机齿轮箱润滑油温度稳定,避免润滑失效。未来,随着可再生能源装机扩容及新能源电力项目新建与改造,电伴热产品需求将持续攀升。
(8)电伴热产品在市政工程领域的应用
城市供水、污水处理、供气、供热、消防、桥梁隧道、铁路、公共交通等市政公用事业关系到国计民生,在国民经济发展中占有重要的地位。随着社会经济的不断发展,各国在政府公共财政持续支持下,轨道交通长度及城市供水、排水和污水处理管道长度不断增加,城市基础设施建设不断完善,城市基础设施建设投资规模始终保持在较高水平。电伴热产品在轨道交通用、商业及居民生活用给排水管道、污水管道、废水管道、消防管道和消防栓等的防冻保护,以及在桥梁隧道和铁路线路、机场等公共交通枢纽的融雪融冰等方面应用广泛。随着城市基础设施建设的不断投入,电伴热产品的需求将持续增长。
3、电伴热产品行业竞争格局
整体来看,国际知名电伴热企业主要集中在欧美发达国家,该类企业一般为在电气、供热、工业流体等某个工业领域具备强大的综合实力和市场地位的国际大型集团公司,主要以自有高端品牌产品面向全球市场,形成行业内第一梯队并占据主要市场份额;部分深耕行业多年的企业凭借技术研发优势、过硬的产品质量或较强的市场营销能力成功获取一定市场份额,形成行业内第二梯队;行业内规模小、技术含量低的众多中小企业形成行业内第三梯队。
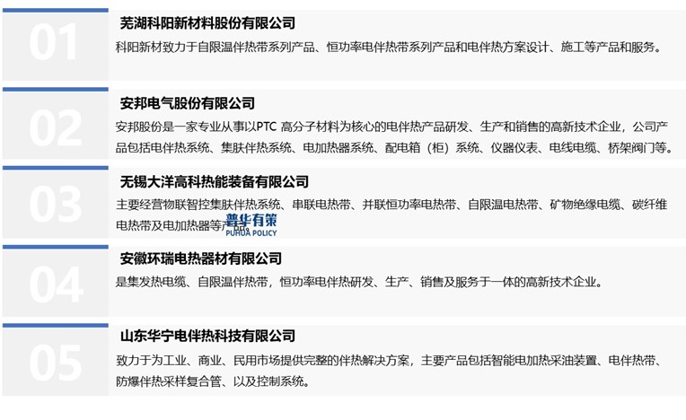
国内电伴热企业多为中小民营企业,主要分布在安徽、山东、江浙等地区,大部分企业主要经营电线电缆附加生产电伴热带业务,专门从事电伴热带生产的企业较少。国内主要企业有芜湖科阳新材料股份有限公司、安邦电气股份有限公司、无锡大洋高科热能装备有限公司、安徽环瑞电热器材有限公司、山东华宁电伴热科技有限公司等。
国内主要企业具体情况

资料来源:普华有策
《2025-2031年电伴热产品行业细分市场调研及投资可行性分析报告》涵盖行业全球及中国发展概况、供需数据、市场规模,产业政策/规划、相关技术、竞争格局、上游原料情况、下游主要应用市场需求规模及前景、区域结构、市场集中度、重点企业/玩家,企业占有率、行业特征、驱动因素、市场前景预测,投资策略、主要壁垒构成、相关风险等内容。同时北京普华有策信息咨询有限公司还提供市场专项调研项目、产业研究报告、产业链咨询、项目可行性研究报告、专精特新小巨人认证、市场占有率报告、十五五规划、项目后评价报告、BP商业计划书、产业图谱、产业规划、蓝白皮书、国家级制造业单项冠军企业认证、IPO募投可研、IPO工作底稿咨询等服务。(PHPOLICY:GYF)