应急产业全景分析:发展脉络、细分领域与竞争格局
1、应急产业发展概况和趋势
应急产业是指为突发事件预防与应急准备、监测与预警、处置与救援提供专用产品和服务的产业。应急产业是结合我国基本国情应运而生的朝阳产业,是政府职能的延伸和社会治理水平的重要支撑,经过三个五年计划期间的发展,应急管理体系在国家战略中的地位不断提升,十四五规划更将“安全”作为与“发展”同等重要的国家战略,应急产业将成为未来我国国民经济的重要驱动力量和国民安全的重要保障体系。
(1)中国地理环境的复杂性决定了自然灾害的多发性、多样性和严峻性,应急能力是我国社会治理的重要方面
中国地处欧亚大陆东部,受周边地质因素影响,呈西高东低三级阶梯状,地形多样,山区占比约三分之二,地震等灾害频发。面向太平洋,海岸线约18000公里,受季风影响,台风、暴雨影响区域广。江河湖泊水系丰富,河流众多,长江、黄河流域面积大,洪涝灾害频繁严峻。2010-2024年,我国因自然灾害年均直接经济损失3691.26亿元、年均受灾2.07亿人,洪涝、台风、地质灾害影响大、威胁人民生命财产安全。
我国2010-2024年自然灾害直接经济损失及受灾人数

资料来源:普华有策
总体来说,我国是世界上自然灾害最严重的国家之一。我国自然灾害呈现五个特点:灾害种类多、分布地域广、发生频率高、灾害损失重、灾害风险高。因此,防灾、减灾、救灾的应急能力一直是我国政府社会治理的重要内容,应急产业应运而生并逐步成为国民经济持续稳定发展、社会治理水平不断提高的基础支撑。
(2)应急产业是政策支持的朝阳产业
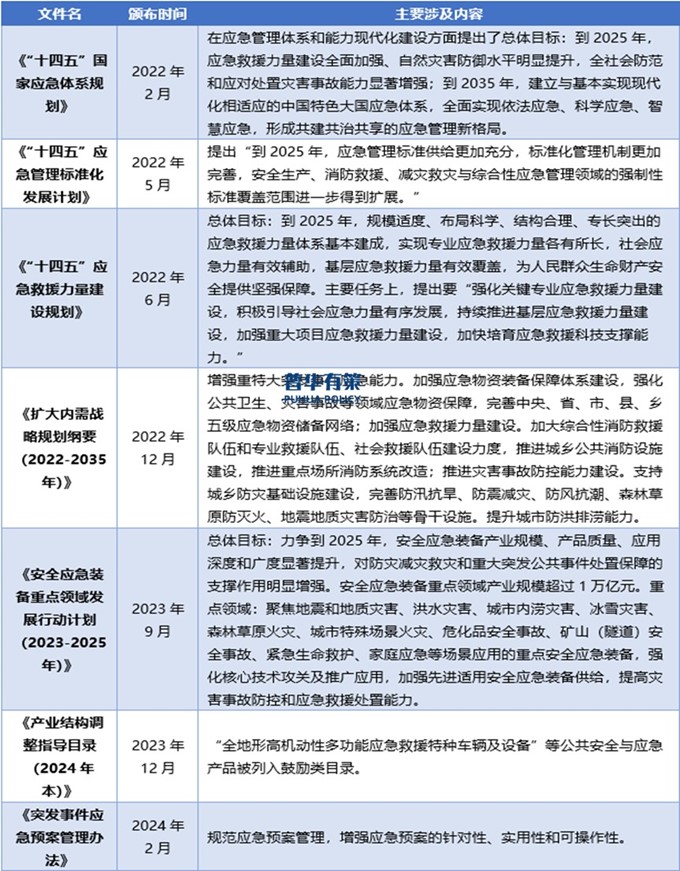
我国应急产业是新兴朝阳产业,发展历程较短。2007年《中华人民共和国突发事件应对法》从法律确立政府应急管理职能体制,此后应急产业多次成政府工作报告重点。2014年相关意见指出产业存在体系不健全等问题,推动其快速发展。“十三五”期间,一系列法律法规、政策规划密集出台。2018年应急管理部组建,整合多部门应急管理职能,促进产业发展完善。2020年“十四五”规划强调统筹发展与安全,未来应急产业将成健全国家应急管理体系的重要部分。
主要法律法规及政策

资料来源:普华有策
(3)应急产业具有明显的公共属性,已逐步成为政府职能的延伸
根据工信部2021年《安全应急产业分类指导目录》,安全应急产业涵盖安全防护、监测预警、应急救援处置和安全应急服务4个大类、21个中类、119个小类,全方位支撑国家安全应急管理体系:安全防护领域为基层应急单位提供防护用品,体现基层应急管理水平;监测预警领域为政府提供多方面监测产品,提前响应降低损失;应急救援处置领域为政府救援力量提供装备,保护生命财产安全;安全应急服务领域作为体系补充,由社会化组织承担部分职能,扩大覆盖、提升响应与灵活性。
应急产业在国家应急管理体系中发挥的作用

资料来源:普华有策
综上所述,应急产业在国家应急管理体系的各个方面均发挥着重要作用,应急企业作为应急产业的运行主体,除实现自身的业务发展目标外,还具有明显的公共属性,需要应急企业以承担社会责任为己任,以科技创新和质量追求来提升应急产品及服务水平,在企业持续经营能力提升的同时更是筑牢保障国民生命财产安全的坚固防线。
(4)应急产业具有广阔的发展前景和市场空间
应急产业内涵丰富,《安全应急产业分类指导目录》含4大类、21中类、119小类,横跨多行业,市场空间广阔。全国应急产业联盟报告显示其全口径产值数万亿元,应急管理部2024年财政拨款中灾害防治及应急管理支出占比超半。预计2025-2029年我国应急产业年复合增长率12%,2029年市场规模达4.1万亿元,足见其蓬勃发展、前景广阔。地域上,我国已形成制造业发达地区的应急产业集群与自然灾害频发地区的产业聚集区,前者如粤港澳大湾区产业链完整,后者如四川围绕地震、福建围绕台风洪涝发展特色应急产业。
2、应急产业细分领域情况
应急产业的细分领域

资料来源:普华有策
(1)洪涝灾害是我国发生频率最高的自然灾害
在我国各类自然灾害中,洪涝灾害发生频率最高。2019年“十大自然灾害”里,有2起洪涝灾害,致使1,609.7万人受灾,直接经济损失达556.1亿元。应急管理部数据显示,2020年全国出现33次大范围强降水,平均降水量689.2毫米,较常年偏多11.2%,为1961年来第三多。2021年全国发生42次强降水,年降水量659毫米,主要江河径流量总体偏多,共发生12次编号洪水,该年洪涝灾害使5,901.00万人次受灾,590人因灾死亡失踪,倒塌房屋15.2万间,直接经济损失2,458.90亿元。2022年,洪涝灾害造成3,385.3万人次受灾,直接经济损失1,289亿元。2023年,华北、东北遭遇严重暴雨洪涝,局地山洪地质灾害突发,全年洪涝灾害致5,278.9万人次不同程度受灾,309人因灾死亡失踪,倒塌房屋13万间,直接经济损失2,445.7亿元。2024年,洪涝和地质灾害致使5344.9万人次不同程度受灾,709人因灾死亡失踪,254.4万人次紧急转移安置,倒塌房屋5.8万间,损坏房屋37.9万间,直接经济损失2630.4亿元。
(2)我国城镇的固定排水系统设计标准历史上长期较低
我国城镇固定排水系统长期设计标准低,2014-2016年才达发达国家水平,此前70%以上城市排水系统设计暴雨重现期小于1年,90%老城区重点区域更低,且城市建设“重地上、轻地下”,导致管道建设投入不足、管网滞后等。即便现行标准已全面提高,应急排涝装备仍不可或缺:一是城镇既有固定排水系统改造难度大、成本高;二是现行标准难应对短时极端天气,大幅提标全局性超前建设不经济;三是重要地区新建固定排水设施也需储备应急排涝装备以快速排涝。
(3)应急排涝装备是我国城镇固定排水系统的有效补充,逐步成为应急物资储备的重要装备
应急排涝装备用于交通设施、生产生活场所紧急排涝,可减少损失。因内涝的随机性、突发性和严重性,要求其具备高机动性、效率与可靠性,车载成主流,智能技术推动无人化排涝机器人出现。该装备是应急管理体系与产业发展下的新兴细分产品,专业车载排涝抢险装备优势突出、前景广阔。2022-2024年我国应急排涝装备市场规模分别约46.43亿元、35.74亿元和87.63亿元,未来有望保持超10%复合增速,预计2030年规模超95亿元。
(4)新型供排水消防装备给我国消防综合性应急救援能力带来显著提升
消防体系是应急管理体系的关键部分,随着城镇化推进与经济发展,消防应急愈发重要。我国消防管理部门数据显示,2010-2023年火灾发生数量从13.17万起增至90.8万起,直接经济损失从17.7亿元增长到77.4亿元,消防体系发展亟待跟上社会经济步伐。2018年我国组建国家综合性消防救援队伍,2023年国家消防救援局成立整合力量,推动消防产业发展,2023年消防装备市场规模达1374亿元,2015-2023年年均增长16.6%。消防专用车辆需求因救援多元化提升,2017年存在约2万辆缺口,2022年市场规模约58.75亿元,预计2024年达约65亿元,重型消防车需求随高层建筑增多而增加。从国外引进的远程供排水消防装备,可用于灭火、应急排涝等,契合多功能需求,2021年市场规模约47.94亿元,预计2026年达103.99亿元,复合增长率16.75%,前景广阔。
(5)城市更新改造过程催动安全、高效应急救援及保障装备的市场需求
自2013年中央城镇化工作会议和2015年中央城市工作会议起,我国加强对城市更新政策关注,2021年城市更新行动正式提出,2023年城市更新行业市场规模超6万亿元,预计2029年超9万亿元,推进过程中产生大量固废需清理,且对应急装备提出更高要求。政策上,我国对城市更新中的城市安全建设关注度不断提升,尤其2019年后,防灾减灾等相关内容显著增多。在应急救援方面,如抽吸式挖掘可有效应对城市建筑坍塌救援,减少二次伤害;应急保障装备同样重要,以应急电源为例,随着经济发展、城市化加速及自然灾害影响,其市场需求增加,2022年中国应急电源车市场规模达14.7亿元,同比增21.6%,政府对可再生能源的支持也为应急电源市场带来广阔发展空间。
3、应急产业行业竞争格局
应急产业竞争格局正处于持续演变与发展的进程中。在企业构成方面,参与者类型多元,既囊括了海康威视、大华股份等布局应急业务的大型综合性企业,也包含中船应急、华铁应急这类专注应急产业细分领域的专业厂商。从市场份额来看,整体较为分散,尚未形成高度集中的格局。国内应急产业市场结构呈现低集中竞争型(CR4<30%),表明市场集中度较低,企业间竞争激烈。其中,海能达、旋极信息、华铁应急和中船应急等相对领先。
应急产业的产品与服务可分为四大类,不同类型企业在各细分领域各有侧重。例如,华铁应急、北京凌天装备集团等专注于安全防护装备生产制造;辰安科技、中船应急等为应急救援企业;先河环保、烽火通信等提供配套服务;而辰安科技、震有科技、蓝盾信息、中船应急、海康威视等大部分企业重点布局监测预警领域。
从区域分布上,我国安全应急产业已形成京津冀、长三角、粤港澳三大区域为引领,东中西部协同发展格局。东部沿海地区安全应急产业规模相对较大,销售额稳步增长,利润丰厚,竞争力强,引领区域安全应急产业快速发展。
《2025-2031年应急产业市场调研及发展趋势预测报告》涵盖行业全球及中国发展概况、供需数据、市场规模,产业政策/规划、相关技术/专利、竞争格局、上游原料情况、下游主要应用市场需求规模及前景、区域结构、市场集中度、重点企业/玩家,企业占有率、行业特征、驱动因素、市场前景预测,投资策略、主要壁垒构成、相关风险等内容。同时北京普华有策信息咨询有限公司还提供市场专项调研项目、产业研究报告、产业链咨询、项目可行性研究报告、专精特新小巨人认证、市场占有率报告、十五五规划、项目后评价报告、BP商业计划书、产业图谱、产业规划、蓝白皮书、国家级制造业单项冠军企业认证、IPO募投可研、IPO工作底稿咨询等服务。(PHPOLICY:GYF)