汽车冲压零部件行业:格局演变、趋势前瞻与政策驱动
1、我国汽车冲压零部件行业发展概况
冲压是指靠压力机和模具对板材、带材、管材和型材等施加外力,使之产生塑性变形或分离,从而获得所需形状和尺寸的工件(冲压件)的成形加工方法。汽车制造中有60%-70%的金属零部件需要冲压加工成型。冲压零部件是汽车的重要组成部分,平均每辆车上约有1,500个冲压件,广泛应用于车身覆盖件、车内支撑件、结构加强件、座椅系统、仪表系统、排气系统及动力总成等。
当前,国内汽车冲压件制造企业主要有五类:一是整车生产企业旗下直属配件厂及全资子公司;二是跨国汽车零部件企业在国内设立的独资或合资公司;三是规模较大的民营汽车配件企业;四是规模适中、产品专业性突出的民营汽配企业;五是数量众多的小型零件供应企业。
目前国内汽车冲压件制造企业分类

资料来源:普华有策
(1)汽车行业的蓬勃发展以及新能源汽车渗透率提高,冲压零部件市场需求不断释放
汽车冲压零部件因需适配车型变化,呈现品类多、开发周期长的特点。与轮胎等易损件不同,冲压件若使用维护得当,在整车使用期内无需更换,量产后其生命周期与汽车及市场供求同步,需求较为稳定。近年来,新车型引入、旧车型换代及整车与零部件产能扩张,推动冲压零部件需求稳步增长。2024年,中国新能源汽车销量达1286.6万辆,市场渗透率升至41%,随着其渗透率持续攀升,对冲压件需求不断增加。新能源车不仅积极践行车身轻量化,其全新能源动力系统模式也为冲压件市场创造了更多增量。
(2)随着工艺提升与成本优势凸显,国内厂商与国际厂商展开正面竞争
过去,我国冲压件生产因设备落后、工艺效率低、质量与交付稳定性差,在为合资或国际知名整车厂商配套时受限,制约行业发展。但随着国内冲压模具技术快速进步,叠加成本优势,国内厂商竞争力提升。如今,国内合资品牌许多冲压及焊接零部件已由进口转为国内采购,德、美等国部分整车制造商也将中国厂商产品纳入全球采购链,国内厂商得以与国际厂商展开正面竞争。
(3)车型更新换代速度加快,冲压零部件市场进一步竞争加剧
随着汽车市场竞争白热化,个性化、多元化趋势显著,汽车生产企业加速旧车型改造与新车型投放,换型周期不断缩短。这既为汽车冲压件行业带来大量业务机遇,也倒逼企业必须快速响应车型迭代需求。对此,我国汽车冲压件生产企业亟需改变“散、乱”格局,通过优化管理体制、提升技术实力,走专业化发展之路,才能与整车厂商实现同步开发、协同发展。
2、汽车冲压零部件行业发展趋势
(1)冲压零部件行业向数字化、智能化、柔性化的方向发展
数字化设计与虚拟制造技术加速金属冲压件设计验证优化,缩短开发周期、降本提质。当下汽车冲压生产呈现规模化、多车型共线、覆盖件大型一体化趋势,传统刚性生产线难以满足需求。交流伺服驱动压力机因滑块运动曲线可调兴起,推动设备向柔性智能发展,适配快速冲压自动化产线。未来,伴随汽车工业成熟与产品质量提升,汽车零部件冲压成形技术将朝着高精度、多功能、节能减排方向持续演进。
(2)汽车冲压零部件向轻量化技术发展
《新能源汽车产业发展规划(2021—2035年)》提出,要突破整车轻量化等共性节能技术,以合金材料为重点建立体系,在此体系上进行轻量化材料的创新;《中国制造2025》曾把“节能与新能源汽车”作为重点发展领域,并将轻量化列为汽车产业的重点发展方向之一。汽车轻量化有助于降低车辆整备质量,提高加速、制动和操控能力,使汽车在行驶过程中更加稳定、安全;汽车轻量化可以减少能量消耗,从而提高新能源汽车的续航能力。
随着全球对环保和可持续交通的需求增加,新能源汽车的市场份额逐渐扩大。为适应新能源汽车电池及电动驱动系统,新能源汽车对于轻量化冲压零部件的需求不断增大。汽车轻量化是关乎节能减排和解决续航焦虑的重要技术方向,对于轻量化新型材料和冲压工艺的研究和应用将会持续增加。
3、政策影响
在汽车产业生态中,汽车冲压零部件行业犹如紧密咬合的关键齿轮,而政策则如同强大引擎,驱动着行业的前行轨迹。政策对汽车冲压零部件行业的影响广泛且深远,贯穿于行业发展的各个维度。
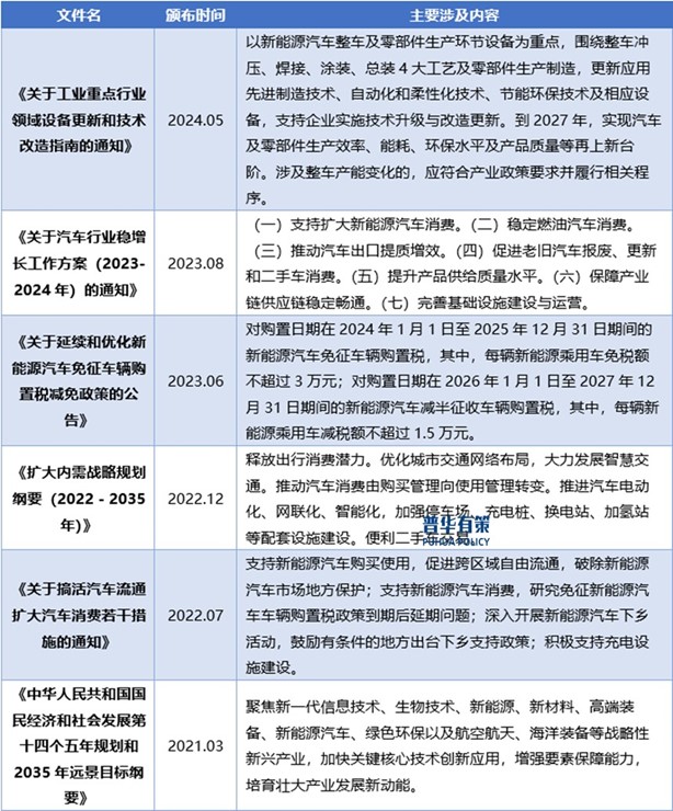
主要法律法规和政策

资料来源:普华有策
4、汽车冲压零部件行业竞争格局
我国汽车零部件行业全面开放,汽车冲压零部件领域竞争激烈,涵盖本土与外资、不同本土企业间的角逐。在竞争加剧、淘汰加速态势下,外资企业通过本地化生产控本,本土企业则依托提升开发技术、发挥成本优势实现规模扩张。
当前,国内汽车冲压件零部件企业竞争格局呈现以下特点:
(1)一级汽车冲压零部件供应商之间的竞争格局稳定
汽车冲压零部件供应商呈金字塔层级体系,一级供应商为整车制造商供应集成化总成产品。因车身冲压件关乎节能减排与安全,整车制造商对一级供应商考核周期长、更换风险高,合作确立后不易变更,使得一级供应商竞争格局稳定。
(2)外部汽车冲压零部件供应商更具竞争优势
汽车冲压零部件供应商按配套方式分内部与外部两类。内部供应商由整车制造商控股,多只为特定几家整车厂供货;外部供应商股权独立,具备完整研产销能力,客户与产品多样。伴随汽车市场分工细化与全球采购体系成型,外部供应商凭借规模、研发及灵活机制,竞争优势显著。
(3)国内汽车冲压零部件供应商开始参与全球竞争
伴随我国汽车产业的迅猛发展,国内汽车冲压零部件供应商实力持续增强。部分头部企业已掌握与整车制造商同步研发的能力,正逐步叩开整车制造商及跨国零部件配套商全球采购体系的大门。
(4)国内汽车冲压零部件供应商依然面临充分竞争的环境
我国汽车市场经历了十多年的高速发展,由于汽车冲压零部件供应商以整车制造商为中心组织生产、运输布局,因此分布较为分散。同时受产能、场地、运输半径以及资金的限制,汽车冲压零部件行业内大型企业为数不多,行业集中度较低,竞争较为充分的局面依然存在。
《2025-2031年汽车冲压零部件行业市场调研及发展趋势预测报告》涵盖行业全球及中国发展概况、供需数据、市场规模,产业政策/规划、相关技术/专利、竞争格局、上游原料情况、下游主要应用市场需求规模及前景、区域结构、市场集中度、重点企业/玩家,企业占有率、行业特征、驱动因素、市场前景预测,投资策略、主要壁垒构成、相关风险等内容。同时北京普华有策信息咨询有限公司还提供市场专项调研项目、产业研究报告、产业链咨询、项目可行性研究报告、专精特新小巨人认证、市场占有率报告、十五五规划、项目后评价报告、BP商业计划书、产业图谱、产业规划、蓝白皮书、国家级制造业单项冠军企业认证、IPO募投可研、IPO工作底稿咨询等服务。(PHPOLICY:GYF)