兽用药品行业产业链、发展概况、市场发展因素及主要玩家
近年来,兽药行业市场规模持续扩大,增长迅速。市场结构呈现化学药品、生物制品和中兽药三大类,其中化学药品占比最大。全球人口增长和消费者对食品安全需求提高,推动了畜牧业对兽药的需求。科技发展,尤其是生物技术和信息技术的应用,推动了新型、高效、低毒兽药的研发。中国兽药产业正从仿制向创新转型,越来越多的企业加大研发投入。未来,随着畜牧业生产方式的转变和食品安全要求的提升,兽药市场将继续增长,中兽药市场有望得到发展。
1、兽用药品行业产业链
兽用药品制造是指用于动物疾病防治医药的制造。从行业产业链来看,上游为原料药行业,下游为畜牧业、水产养殖业以及饲料业。
行业产业链图

资料来源:普华有策
(1)上游市场中,原料药是兽用药品制造的主要领域,价格直接影响生产成本。原料药按价值和质量分为大宗原料药、特色原料药和专利原料药,其中大宗和特色原料药为自产自销,专利原料药则为自产或合同外包模式。
(2)中游市场中的兽用药品制造行业主要包括以下六大类:
动物用化学药品:用于动物疾病治疗的化学制剂,通常包括抗病毒药物、消炎药等。
动物用抗生素:用于治疗或预防动物细菌感染的抗生素类药物。
畜禽疫苗:用于预防动物(尤其是家禽)传染病的疫苗,如禽流感疫苗等。
中草药:以中药材为基础,治疗动物疾病的天然药物。
饲料药物:添加到动物饲料中的药物,用于促进动物健康、治疗疾病或改善生产性能。
水产养殖用药物:专门用于水产养殖业中的药物,通常用于防治水产动物的病害。
但需要注意的是,这些并不包括饲料添加剂(例如促生长剂)等相关产品的生产。
(3)下游市场中水产养殖业作为我国兽用药品制造行业的一个重要产业,其发展趋势对水产兽药品的需求和供应具有直接影响。水产品的产量波动,特别是像2017年产量的明显下滑,通常会导致对相关兽药品需求的减少。反之,当水产品的产量回升时,相应的对兽药品的需求也可能随之增长。近年来,虽然我国水产品的总产量经历了一定波动,但总体上,水产养殖业仍然是一个庞大且潜力巨大的市场。
2、兽用药物行业市场发展概况
我国是畜禽养殖大国,兽用药物的需求量十分庞大,2024年我国兽药行业市场规模突破700亿元,预计未来几年中国兽药市场规模将持续扩大,保持平稳增长态势。2024年我国以兽用抗生素为代表的兽用化药市场规模超过500亿元。
2020-2025年中国兽药市场规模级预测(亿元)

资料来源:普华有策
3、行业发展因素
(1)养殖业发展
兽用药品的需求与养殖业的发展密切相关。随着人口增长和消费水平提升,肉类、奶制品和禽类产品的需求增加,从而推动了养殖业的快速发展,进而促进兽用药品市场的增长。尤其是在大规模养殖中,兽用药品的使用显得尤为重要,涉及到动物健康、疾病防治和生产效率。
(2)动物疾病防控需求
动物疾病的流行,特别是疫病的爆发,促使兽用药品行业快速发展。疾病的防控需要大量的疫苗、抗生素、驱虫药等产品,这推动了行业技术的进步和产品的更新换代。随着全球动物疫病防控压力增加,兽用药品的需求也呈现增长趋势。
(3)政策法规的影响
各国政府在兽用药品行业的监管政策对行业发展有重要影响。严格的药品注册、市场准入标准、使用规范以及动物福利法案等都影响着兽药行业的运作。同时,政府对抗生素使用的限制、兽药残留检测等政策也促使行业进行技术创新,推动了更为安全、有效的产品的研发。
(4)技术进步
随着生物技术、基因工程、分子诊断等技术的不断发展,兽用药品的研发逐步向更高效、更精准的方向发展。例如,疫苗研发的进步使得动物疫病的防控更为精准和有效,抗生素替代品和天然植物药物的应用,推动了兽药市场的多元化。
(5)消费者意识变化
随着人们对动物食品安全、动物福利和环境保护的关注增加,消费者的需求逐渐从单纯的动物疾病防治转向更为绿色、环保的药品使用。这一变化推动了兽用药品的绿色替代品、无抗生素类药物以及天然药物的研发和应用。
(6)国际贸易和全球化
全球化带来了跨国贸易的便利,同时也增加了不同国家对兽用药品需求的差异。国际间的兽药贸易、合作及标准的统一,使得兽用药品行业不仅受到本国市场的影响,还与全球市场紧密相连。尤其是在一些发展中国家,兽用药品的市场潜力巨大。
(7)环境因素
由于气候变化等环境因素对农业生产的影响,可能导致一些动物疾病的传播和增加。这推动了相关兽用药品的需求增长,尤其是防控传染病相关的药物。
(8)资金投入与科研支持
兽用药品行业的技术创新和市场拓展需要大量的研发投入和资金支持。很多企业与高校、科研机构合作进行新药物的研发,提升了产品的竞争力。此外,资本市场对兽药企业的投资,也推动了行业的技术进步和产能扩张。
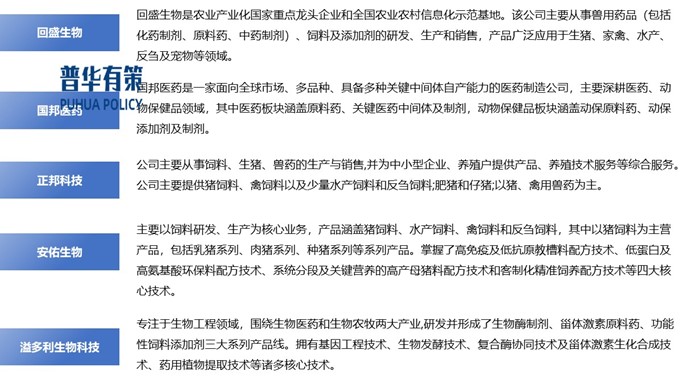
4、行业内主要企业
兽用药品制造企业主要包括回盛生物、国邦医药、正邦科技、安佑生物、溢多利生物科技等企业,具体如下:

资料来源:普华有策
《2025-2031年兽用药品行业产业链上下游细分产品调研及前景研究预测报告》,涵盖行业全球及中国发展概况、供需数据、市场规模,产业政策/规划、相关技术、竞争格局、上游原料情况、下游主要应用市场需求规模及前景、区域结构、市场集中度、重点企业/玩家,企业占有率、行业特征、驱动因素、市场前景预测,投资策略、主要壁垒构成、相关风险等内容。同时北京普华有策信息咨询有限公司还提供市场专项调研项目、产业研究报告、产业链咨询、项目可行性研究报告、专精特新小巨人认证、市场占有率报告、十五五规划、项目后评价报告、BP商业计划书、产业图谱、产业规划、蓝白皮书、国家级制造业单项冠军企业认证、IPO募投可研、IPO工作底稿咨询等服务。(PHPOLICY:MJ)