深度洞察虚拟空间行业:格局、趋势与未来蓝图
1、虚拟空间行业定义
虚拟空间是运用虚拟现实技术、计算机图形和模拟等技术手段打造的不存在于物理世界的数字环境。用户能借助屏幕或其他交互界面与虚拟环境元素互动。其中,3D虚拟空间作为主流发展方向,依托XR实验室的高精度三维重建算法、实时定位技术和空间计算能力等AI技术,为空间数字化运营提供基础模型和数据。按空间维度,虚拟空间可分为2D、2.5D和3D虚拟空间,现阶段正处于2D向3D过渡的2.5D阶段。
虚拟空间分类

资料来源:普华有策
2、虚拟空间行业发展历程
虚拟空间行业的发展历程

资料来源:普华有策
未来,虚拟空间行业有望继续与新兴技术融合,如与区块链技术结合,实现虚拟资产的安全交易和所有权确认;与脑机接口技术结合,进一步提升沉浸感和交互体验。同时,随着技术的不断成熟和成本的降低,虚拟空间有望在更广泛的领域得到应用,成为人们生活、工作和娱乐的重要组成部分。
3、虚拟空间行业产业链分析
虚拟空间行业产业链上游含硬件制造,像HMD等显示设备、手柄等交互设备及GPU等计算设备,还有低延迟、高稳定性的操作系统及Unity等开发工具的软件研发;中游有游戏、影视、教育机构制作的各类虚拟内容,以及SteamVR等应用分发平台、VRChat社交平台和提供存储计算支持的云服务;下游涵盖游戏娱乐、教育与培训、医疗健康、工业与设计等应用领域。该产业链覆盖广、环节协作紧密,技术进步与应用拓展让行业前景向好,但也面临核心技术薄弱、产业生态不完善、缺乏统一标准等挑战,需全产业链协同攻克。
虚拟空间行业产业链

资料来源:普华有策
4、虚拟空间行业发展趋势
(1)技术革新引领体验升级
虚拟空间技术对数据处理及计算能力要求颇高,像虚拟世界构建、渲染,还有智能交互等应用场景,都离不开强大算力支持。随着量子芯片等技术的发展,未来有望满足超大规模运算需求,刺激基于量子计算的超算与AI算力需求增长。同时,虚实实时互动需要虚拟空间与现实世界实现实时交互及沉浸式体验,这将推动6G等具备超高带宽、极低时延、强大智能处理能力与精细资源调配管控功能的网络通信技术取得突破,促使先进网络应用场景大量涌现。
(2)应用场景拓展与产业融合深化
虚拟空间的应用场景正不断拓展,产业融合持续深化。消费娱乐领域,线上嘉年华、“云逛街”“云逛展”、虚拟演唱会等新形式不断涌现,为用户带来沉浸式体验;文旅行业借助虚拟现实实现数字化转型,景区构建虚拟数字孪生场景、推出虚拟旅游产品,文旅演艺项目也融入虚拟元素;工业制造中,数字孪生助力优化生产流程、开展远程维护与培训;教育医疗方面,虚拟空间打造沉浸式学习环境、用于手术模拟培训和康复治疗。各行业与虚拟空间深度融合,创造出全新的消费模式与产业发展机遇。
(3)市场格局与用户参与度演变
2024年全球元宇宙市场规模达8000亿美元,虚拟空间作为元宇宙关键构成,也将迎来新的爆发增长期。未来,虚拟空间将着重建设UGC生态,让用户成为内容创作主力,与此同时,AIGC技术也会不断发展,二者融合后,每个人都有机会打造专属元宇宙,拥有AI-Avatar情感陪伴师。另外,虚拟空间行业与其他行业的融合趋势日益显著,企业间将开展跨领域合作,共同挖掘新应用场景、探索商业模式,实现资源共享与优势互补,以此拓展市场空间。
5、虚拟空间行业竞争格局
虚拟空间行业竞争格局多元。企业竞争方面,全球参与者涵盖科技、游戏、互联网及硬件制造等多类公司,如中国的腾讯、网易等在不同环节竞争力强,且行业未形成稳定格局,各企业借技术创新、内容优化与市场拓展争夺份额。区域竞争上,美国凭Meta等巨头在多方面领先全球;中国发展迅猛,北京居首,江西、广东等形成第二梯队;英、德、日等国则在特定领域各有优势。行业竞争趋势为技术竞争加剧,内容与服务走向差异化,跨领域合作也日益增多,以提升用户体验、拓展市场。
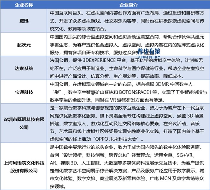
虚拟空间行业内主要企业有腾讯、超次元、达索系统、宝通科技、深圳市既明科技有限公司、上海风语筑文化科技股份有限公司等。
虚拟空间行业内主要企业

资料来源:普华有策
《2025-2031年虚拟空间行业细分市场调研及投资可行性分析报告》涵盖行业全球及中国发展概况、供需数据、市场规模,产业政策/规划、相关技术、竞争格局、上游原料情况、下游主要应用市场需求规模及前景、区域结构、市场集中度、重点企业/玩家,企业占有率、行业特征、驱动因素、市场前景预测,投资策略、主要壁垒构成、相关风险等内容。同时北京普华有策信息咨询有限公司还提供市场专项调研项目、产业研究报告、产业链咨询、项目可行性研究报告、专精特新小巨人认证、市场占有率报告、十五五规划、项目后评价报告、BP商业计划书、产业图谱、产业规划、蓝白皮书、国家级制造业单项冠军企业认证、IPO募投可研、IPO工作底稿咨询等服务。(PHPOLICY:GYF)