激光加工设备正朝着集成化、柔性化、数字化、智能化方向发展
1、激光加工技术概况
激光是窄幅频率光辐射线经受激反馈共振与辐射放大,产生的准直、单色、相干定向光束。作为新光源,它因方向性、单色性、相干性好及能量密度高,在工业、信息、医学等多领域广泛应用。
工业上,激光利用与物质相互作用特性加工材料,按作用效果分为激光切割、焊接、熔覆、清洗、打标等。激光加工技术凭精度高、速度快、效果好等优势,正逐步取代传统加工技术,成为国家大力支持推广的高新技术。在全球经济回暖、制造业投资增加、智能制造加速的背景下,其下游应用的深度和广度将进一步拓展。
激光加工技术具备可加工材料范围广、加工效率高、加工精度高、工件形变小等优势,可广泛运用于工业领域。从应用领域来看,激光加工可细分为激光切割、激光焊接、激光熔覆、激光清洗、激光打标等,激光加工技术在以上领域均展现出突出优势。
激光加工技术的分类

资料来源:普华有策
2、激光加工设备行业发展趋势
激光加工技术正逐步取代传统加工技术,应用广泛且市场前景广阔。其下游行业覆盖众多工业制造业领域,行业发展周期与整体宏观经济周期呈正相关。近年来,我国激光加工设备行业发展迅猛,但在核心技术水平以及应用渗透率上,相比发达国家还有差距。作为助力传统制造业迈向智能制造的关键技术之一,激光加工技术受到国家的高度重视与大力支持。国家积极推动其产业化发展,通过政策引导进一步拓展应用范围,持续助力我国制造业实现生产方式与制造工艺的转型升级。当前,我国激光加工设备行业发展现状及趋势如下:
(1)核心零部件逐步实现自产
激光器是激光加工设备核心,其泵浦源、光学谐振腔等核心器件技术门槛高,长期以来我国依赖进口。为摆脱依赖、降低成本,国内厂商近年加大自主研发投入,推动我国激光器行业快速成长。随着国内企业综合实力提升,国产激光器与国际先进技术差距缩小。未来,技术差距进一步缩小时,预计国内品牌光纤激光器功率和性能将持续优化。高功率段光纤激光器领域,国内外竞争将加剧,国内品牌光纤激光设备核心零部件市场份额有望进一步扩大。
(2)激光加工设备行业下游应用领域广泛,持续向高功率、短波长、窄脉宽方向发展
我国经济发展与国家战略推进,工业对金属、非金属工件加工需求旺盛,激光技术进步取代传统工艺,使激光加工设备应用领域迅速拓展,国内市场高速增长。如今其广泛用于汽车、航空航天、医疗美容等多行业,宏观领域大幅提升大型件加工效率与精度,微观领域覆盖半导体等精密加工环节。因精度高、效率高,激光加工在诸多领域取代传统设备,推动下游产业链协同、催生新产业,且下游应用拓展促使激光技术持续优化。2023年我国激光加工设备行业市场规模达910亿元,预计2025年突破1000亿元。随着传统制造业转型升级、激光技术成熟,各行业对其需求将持续增长,激光加工设备市场将迎来长期发展机遇期。
2020-2024年中国激光设备市场销售收入

资料来源:普华有策
在国内制造业转型升级不断深化,高端制造业对高强度、精密加工需求日益增长的背景下,激光技术朝着高功率、长波长、窄脉宽方向发展。高功率可加快加工速度、增强加工强度,提升效率;长波长让激光束集聚性更佳,光点更小,提高精度;窄脉宽能减少对工件表面损伤,优化加工效果。
(3)激光加工设备日趋数字化、智能化
全球步入数字经济时代,信息技术与制造业深度融合,推动制造业向云化、智能化发展,工业互联网成为关键桥梁。在此背景下,激光加工设备融合工业互联网与自身技术,从孤立设备转变为具备生产计划管理、设备监控维护、故障诊断等功能的数字化设备,助力企业提效降本,且未来技术深度融合将更有力推动制造业转型升级。同时,激光与数控技术融合赋予设备分析、判断、执行加工流程能力,当下主流设备借助数控系统等精准控制运行,数控系统还能协调生产线设备,降本增效提质。随着国家智能制造战略推进,我国激光加工设备数字化、智能化发展成为必然,未来将有更多智能设备应用于各领域,推动制造业迈向智能制造。
(4)激光加工设备日趋集成化、柔性化
随着国民经济发展,装备制造业下游客户应用场景与个性化加工需求增多,要求激光加工设备适用领域更广、协同加工能力更强,以满足多元化需求。生产中,功能单一的激光加工整机难满足制造业对精密、复杂工件的加工要求。于是,采用产线集成化设计、模块柔性化生产,能依客户需求实现多环节、多工序加工的激光加工智能制造生产线,备受制造业企业青睐。相比只能完成单一加工环节的单台设备,激光柔性加工生产线可按客户需求完成切割、折弯、焊接等多道工序,大幅提升整体生产效率。预计集成化、柔性化将成未来激光加工设备行业新发展方向与机遇。
(5)应用场景不断拓展
激光技术持续进步,激光加工设备应用场景不断拓展。面对各领域多变加工需求,其能与多种技术融合,催生新兴技术和产业。近年来,激光加工技术已渗透至材料加工、工程机械、建筑、航空航天、医疗美容等工业及消费领域,这些领域未来广阔前景,为激光加工设备带来巨大发展机遇。
3、激光加工设备细分行业分析
(1)激光切割
激光切割技术以聚焦的高功率密度激光束照射工件,使材料速熔、汽化,借同轴高速气流吹除熔融物完成切割。它切割质量好、效率高、速度快,属非接触式,适用多种材料。我国激光切割设备终端应用广,主要用于工业材料加工和通信存储,医疗美容、科研军事等领域也有涉及。材料加工里切割关键,过去设备成本高致其在制造业渗透率低,近年成本降、性能升,在汽车零部件、工程机械、特变电输送铁塔等多领域取代传统切割,如汽车零部件行业可切割板材管材,工程机械行业能切割碳钢等并制样板,特变电输送铁塔行业可用于下料、制孔等,下游几乎覆盖所有材料切割需求领域。
(2)激光焊接
激光焊接借助激光束方向性佳、功率密度高的特性,经光学系统将激光束聚焦于极小区域,短时间内在被焊处形成能量高度集中的热源区,使被焊物熔化进而形成牢固焊点和焊缝。其分类多样,按焊接作用深度,可分为热传导焊和深熔焊;按激光是否透过被焊物料,分为穿透焊和缝焊;按使用激光的工作模式,分为脉冲模式焊接和连续模式焊接。
随着激光焊接在汽车制造、新能源电池、数码加工、精密加工等领域应用的崛起,国内激光焊接设备市场规模不断扩大。近年来受新能源汽车、锂电池、半导体及新兴市场的需求驱动,同时受益于激光功率的不断提升和激光器价格的下降,激光焊接设备在各行业渗透率不断提高。2024年中国激光焊接成套设备市场销售收入为165亿元,同比增长43%,预计2025年将突破200亿元。
2020-2024年中国激光焊接设备市场销售收入情况

资料来源:普华有策
(3)激光熔覆
激光熔覆技术(激光增材制造技术)以激光为能量源,高能量激光与金属合金粉末同步作用于金属表面,形成熔池并快速凝固,生成致密、均匀且厚度可控的冶金结合层,能显著改善工件耐磨、耐蚀性能,修复表面尺寸、强化延长寿命。该技术能量密度高,可制造难加工金属,不受零件结构限制,适用于复杂、难加工及薄壁零件,应用材料多样,在航空航天复杂构件和生物制造多孔结构方面优势突出,能替代TIG电弧增材等传统工艺,修复成本低、时间短,可解决转动部件抢修难题。其在煤炭开采、石油化工、航空工业等领域均有应用,如维修矿用设备、修复石油化工耗损件与飞机零部件。我国作为装备制造大国,“十四五”期间高端装备制造业发展迅速,海洋、轨道交通装备制造等领域的轴类、铁轨等可借该技术表面强化,失效零部件能绿色修复,降本节能。未来,激光熔覆将逐步取代电镀等传统修复方式,在高端装备制造行业市场空间广阔。
4、行业竞争格局
国内激光加工设备行业,因上游核心零部件国内品牌份额提升、进入门槛降低及细分应用多,市场格局分散,集中度低,竞争激烈。但行业仍处快速发展、推动传统制造业升级阶段,规模提升让有竞争优势的大企业做强,中小企业也获发展机遇。
行业龙头大族激光、华工科技综合技术实力强,业务广,在各类激光加工设备领域优势显著,有研发大型集成化智能制造生产线能力与经验,下游客户优质。海目星、联赢激光、宏石激光及其他厂商在部分领域具差异化优势,如海目星在3C、新能源动力电池领域的激光切割、焊接设备有竞争力;联赢激光在汽车、新能源动力电池等行业的焊接设备经验丰富;宏石激光在激光切割领域有市场影响力;部分企业已构建立体化产品体系,在金属精密加工领域知名。市场还有大量中小厂商,规模、技术、品牌受限,主营单一,以激光切割设备为主,研发能力弱,产品销售多局限在本地或周边,靠价格竞争。
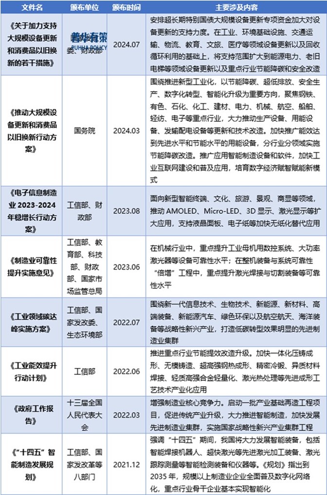
5、政策对行业的影响
激光加工设备产业呈现出的蓬勃发展态势,离不开国家政策对该行业的大力扶持。自改革开放以来,国家政府持续推出一系列政策,全力支持我国激光加工设备全产业链的建设与发展。这些政策聚焦于推动技术层面的攻坚克难,积极引导产业朝着高端化、国产化方向迈进。地方政府紧跟中央政策步伐,也纷纷出台相关政策,鼓励各地合理布局激光设备产业链,着重推动对激光器核心领域技术的突破,并致力于打造高端智能设备产业园区,为激光加工设备产业的全方位发展营造良好的政策环境。
主要法律法规和政策

资料来源:普华有策
《2025-2031年中国激光加工设备行业细分市场投资新机遇及发展前景预测报告》涵盖行业全球及中国发展概况、供需数据、市场规模,产业政策/规划、相关技术/专利、竞争格局、上游原料情况、下游主要应用市场需求规模及前景、区域结构、市场集中度、重点企业/玩家,企业占有率、行业特征、驱动因素、市场前景预测,投资策略、主要壁垒构成、相关风险等内容。同时北京普华有策信息咨询有限公司还提供市场专项调研项目、产业研究报告、产业链咨询、项目可行性研究报告、专精特新小巨人认证、市场占有率报告、十五五规划、项目后评价报告、BP商业计划书、产业图谱、产业规划、蓝白皮书、国家级制造业单项冠军企业认证、IPO募投可研、IPO工作底稿咨询等服务。(PHPOLICY:GYF)