AI眼镜行业:从萌芽到爆发的进阶之路与未来趋势
AI眼镜作为一种新兴的智能可穿戴设备,正逐渐成为大模型智能体应用落地的重要消费电子形态。自2023年大模型技术落地以来,AI眼镜领域迎来了快速发展的契机,各大厂商纷纷入局,产品不断推陈出新。从无摄像头智能眼镜到带摄像头智能眼镜,再到带显示屏的AR眼镜,AI眼镜的硬件发展经历了多个阶段,2025年有望迎来市场的群雄逐鹿局面。
1、AI眼镜行业市场现状
人工智能赋能的可穿戴式视觉设备—智能眼镜的硬件演进历程可分为三个典型阶段:无摄像头智能眼镜(AI眼镜)→带摄像头智能眼镜(AI眼镜)→带显示屏智能眼镜(AR眼镜)。作为人工智能技术发展与可穿戴设备创新深度融合的产物,智能眼镜不仅代表着下一代人工智能代理(AI Agent)的物理载体,更是人类视觉交互范式向增强现实(AR)领域演进的重要过渡形态。
智能眼镜的硬件演进历程

资料来源:普华有策
从产业发展现状来看,前两个阶段的智能眼镜产品技术体系已实现相对成熟的发展。当前市场环境中,既包括采用微型投影技术的无摄像头式智能眼镜解决方案,也涵盖了集成高清摄像模组的多功能智能视觉终端,相关产品矩阵已形成较为完整的商业化布局。相较而言,面向消费级的增强现实智能眼镜仍面临着核心技术突破的挑战,特别是在光学显示模组的微型化、边缘计算芯片的算力密度以及人体工学设计的舒适性等关键领域,仍存在显著的技术瓶颈。这些技术制约因素直接导致了AR智能眼镜在用户体验优化、生产成本控制及市场普及推广等方面的阶段性困境,使其商业化进程相对迟缓。
2、AI眼镜行业发展环境剖析
(1)政策扶持助力发展
各国政府纷纷出台政策支持AR/VR产业发展。中国将虚拟现实和增强现实技术纳入战略性新兴产业,在资金、研发、人才培养等多方面给予支持,推动技术创新与产业升级。美国、日本等国家同样重视,通过政策引导,促进AR/VR技术在各领域的应用,为AI眼镜行业发展营造良好政策环境。
(2)消费升级激发需求
随着全球经济发展和居民收入水平提高,消费者对智能穿戴设备的需求不断升级。AI眼镜作为创新产品,融合智能交互、便捷通信、娱乐等多种功能,满足了消费者对高品质生活和个性化体验的追求。在消费升级驱动下,AI眼镜市场潜力巨大,为行业发展提供坚实经济基础。
(3)数字化生活催生应用场景
在数字化生活趋势下,人们对信息获取和交互方式的便捷性、高效性要求越来越高。AI眼镜可实时提供信息,实现智能交互,在日常生活、工作、娱乐等场景应用广泛。如在旅游中提供导航和景点介绍,办公时实现远程协作,游戏中带来沉浸式体验,契合社会发展需求,推动行业快速发展。
(4)多领域突破提供支撑
AI、芯片、光学显示等技术的突破为AI眼镜发展提供关键支撑。AI技术提升语音交互、图像识别等智能化水平;芯片技术进步实现高性能、低功耗运算;光学显示技术创新解决显示效果和设备轻薄化难题。这些技术协同发展,不断提升AI眼镜性能和用户体验,加速产品迭代升级。
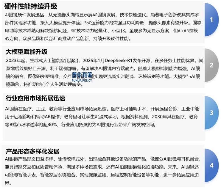
3、AI眼镜行业发展趋势
AI眼镜行业发展趋势

资料来源:普华有策
4、AI眼镜行业产业链分析
AI眼镜行业产业链涵盖上游零部件供应、中游整机设备制造和下游应用场景拓展等多个环节,各环节紧密相连,共同推动着AI眼镜行业的发展。
上游主要包括光学显示系统、传感器、摄像头、计算处理器、存储、音频等核心零部件的供应商。中游为AI眼镜和AR眼镜的制造商,负责产品的设计、研发、生产和组装。这些厂商需要整合上游的零部件和核心技术,打造具有竞争力的产品。下游为终端消费者和企业客户,包括个人消费者、企业用户、教育机构、医疗行业等。随着AI眼镜和AR眼镜功能的不断完善和应用场景的不断拓展,下游市场需求将逐步释放。例如,AR眼镜在工业、医疗、教育等领域的应用将为企业客户提供高效的解决方案,提升生产效率和工作质量。
AI眼镜行业产业链情况

资料来源:普华有策
AI眼镜行业正处于快速发展的阶段,光学显示系统成为决胜关键。随着技术的不断进步和市场需求的逐步释放,AI眼镜和AR眼镜有望在未来几年迎来市场的爆发期。然而,行业也面临着需求不及预期、渗透率提升不及预期、技术路线推进不及预期以及行业竞争加剧等风险。未来,随着上游零部件供应商的技术突破、中游制造商的产品创新以及下游市场需求的释放,AI眼镜行业将迎来更加广阔的发展空间。
《2025-2031年AI眼镜行业市场调研及发展趋势预测报告》涵盖行业全球及中国发展概况、供需数据、市场规模,产业政策/规划、相关技术/专利、竞争格局、上游原料情况、下游主要应用市场需求规模及前景、区域结构、市场集中度、重点企业/玩家,企业占有率、行业特征、驱动因素、市场前景预测,投资策略、主要壁垒构成、相关风险等内容。同时北京普华有策信息咨询有限公司还提供市场专项调研项目、产业研究报告、产业链咨询、项目可行性研究报告、专精特新小巨人认证、市场占有率报告、十五五规划、项目后评价报告、BP商业计划书、产业图谱、产业规划、蓝白皮书、国家级制造业单项冠军企业认证、IPO募投可研、IPO工作底稿咨询等服务。(PHPOLICY:GYF)