工业电机行业正朝着高效性、轻量化、小型化和智能化方向发展
1、工业电机行业概况
工业电机作为工业领域关键设备,将电能转换为机械能,广泛应用于多个行业。按应用领域分为动力电机与控制电机,按电源类型分为直流电机和交流电机,具有高效性、轻量化、小型化和智能化特征。
工业电机行业特征

资料来源:普华有策
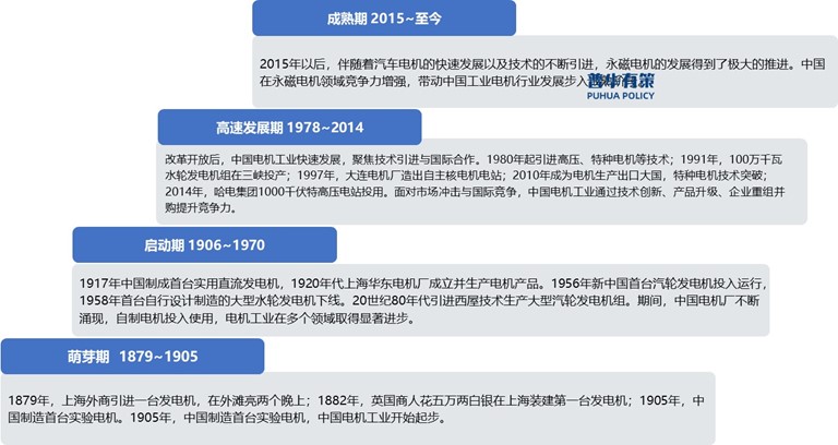
中国工业电机发展晚于西方,1905年首台实验电机的制造标志其起步。1917年首台实用直流发电机成功制造,此后电机厂陆续成立,在多个领域取得进步。1978年改革开放后,行业进入快速发展期,以技术引进和国际合作为重点。2015年后,汽车电机的发展和技术引进,增强了中国在永磁电机领域的竞争力,推动工业电机行业走向成熟。
工业电机行业发展历程

资料来源:普华有策
2、工业电机行业产业链分析
产业链上游原材料成本占比高,中游交流工业电机占据重要市场地位,行业集中度呈现差异化,下游应用广泛,低压电机用于水泵、风机和压缩机等行业,高压电机用于采矿、冶金等行业。
工业电机行业产业链

资料来源:普华有策
3、市场规模
工业电机是利用电和磁的相互作用实现能量转换和传递的电磁机械装置。工业电机也是我国能源发展中最重要的一部分。近年来,随着我国政策的推动,工业电机制造向着高效节能方向发展,规模也在不断上升。2018年-2024年,工业电机行业市场规模由3,256.4亿人民币元到突破3,900亿人民币元,期间年复合增长率3.53%。预计2025年—2028年,工业电机行业市场规模由4100.64亿人民币元增长至4,523.73亿人民币元,期间年复合增长率3.33%。
工业电机行业市场规模

资料来源:普华有策
在工业4.0战略推动下,全球新能源与节能环保产业快速发展。新能源汽车“三电”系统中,驱动电机技术路线清晰,已在多种车型实现规模化应用,产业确定性强;动力电池技术仍在竞争。
节能增效方面,IE5级高效节能电机市场加速渗透,相比传统异步电机,在典型工况下节电率达20%-25%,电能节约约15%,功率因数高,谐波畸变率低,能降低电网损耗,提升设备无故障时间。
政策上,《电机能效提升计划(2021-2023年)》要求2023年高效节能电机年产量突破1.7亿千瓦,支持前沿技术产业化。新能源装备制造业发展促使储能技术向工业领域延伸,为工业电机系统升级提供动力。
4、工业电机行业竞争格局
工业电机行业竞争格局呈现梯队分布,不同梯队企业凭借各自优势占据不同市场地位,且行业竞争格局受多种因素影响。
第一梯队:以西门子、ABB等外资工业电机品牌生产商为代表。这些企业凭借市场先发优势、技术优势、生产优势和产品优势,占据工业电机中高端市场主要份额。西门子历史悠久,在电气自动化等领域底蕴深厚;ABB在电力和自动化控制领域领先。它们的产品应用集中于起重、冶金等中高端项目型市场,覆盖功率广,并且积极参与全球减排行动,在新能源等新兴领域持续发力。
第二梯队:包括卧龙电驱、佳电股份、大洋电机等中国本土工业电机品牌生产商以及部分如日立、东芝等日系品牌。这些企业在细分市场各有侧重,具备一定的市场竞争力和技术实力。
第三梯队:主要是中小企业为主的中国本土工业电机生产商,它们在资金、技术、品牌知名度等方面相对较弱,市场份额较小,面临较大的竞争压力。
西门子、ABB等外资企业进入行业早,积累了领先技术,拥有成熟生产线,从而占据中高端市场。近年来,政府出台系列政策推动节能低碳化工业电机发展,这使得中国工业电机行业向绿色转型,给行业参与者带来挑战。同时,中国部分企业如中电电机、卧龙电驱等通过布局产业链上下游实现一体化,降低成本、提高效率,有望扩大市场规模。
工业电机行业内主要企业涵盖外资和本土企业,它们在技术、市场份额和产品特色上各有优势,共同推动行业发展。行业内主要企业有西门子(Siemens)、东芝(Toshiba)、卧龙电驱、佳电股份、大洋电机、欧瑞传动电气股份有限公司等。
工业电机行业内主要企业

资料来源:普华有策
《2025-2031年工业电机行业细分市场调研及投资可行性分析报告》涵盖行业全球及中国发展概况、供需数据、市场规模,产业政策/规划、相关技术、竞争格局、上游原料情况、下游主要应用市场需求规模及前景、区域结构、市场集中度、重点企业/玩家,企业占有率、行业特征、驱动因素、市场前景预测,投资策略、主要壁垒构成、相关风险等内容。同时北京普华有策信息咨询有限公司还提供市场专项调研项目、产业研究报告、产业链咨询、项目可行性研究报告、专精特新小巨人认证、市场占有率报告、十五五规划、项目后评价报告、BP商业计划书、产业图谱、产业规划、蓝白皮书、国家级制造业单项冠军企业认证、IPO募投可研、IPO工作底稿咨询等服务。(PHPOLICY:GYF)