前瞻!2027 年我国年固废处理量剑指 130 亿吨,循环经济迎关键战役
1、固废资源化处理行业概况
固废资源化处理是将固体废弃物通过物理、化学或生物方法转化为可利用资源的过程,旨在实现无害化、减量化和资源化。随着环境污染问题加剧,我国固废资源化处理行业迅速发展。2022年政府工作报告提出推动绿色低碳发展,并将有机废弃物资源化处理作为重要目标。2023年全国城市生活垃圾无害化处理能力为42,048万吨,无害化处理量为25,900万吨,2024年中国城市生活垃圾无害化处理能力达到约43,800万吨,无害化处理量达到约26,300万吨。国家计划到2025年底,城市生活垃圾资源化利用率达到60%,并推动“无废城市”建设,实施分类收集和处理设施建设。
2020-2024年全国城市年度生活垃圾无害化处理量与无害化处理能力

资料来源:普华有策
我国固废资源化处理行业正迎来高速增长阶段。垃圾分类覆盖率已达82.5%,生活垃圾日处理能力达到53万吨,其中77.6%通过焚烧处理。预计2027年我国年固废处理量有望达到130亿吨,2022-2027年复合增长率约为3.6%。
随着政策推进,行业面临重大市场机遇,重点投资生活垃圾无害化处理、工业固废和危险废物处置等领域。尽管产业化程度和市场集中度较低,但随着“无废城市”建设和垃圾分类政策的深化,固废资源化处理产业发展前景广阔。
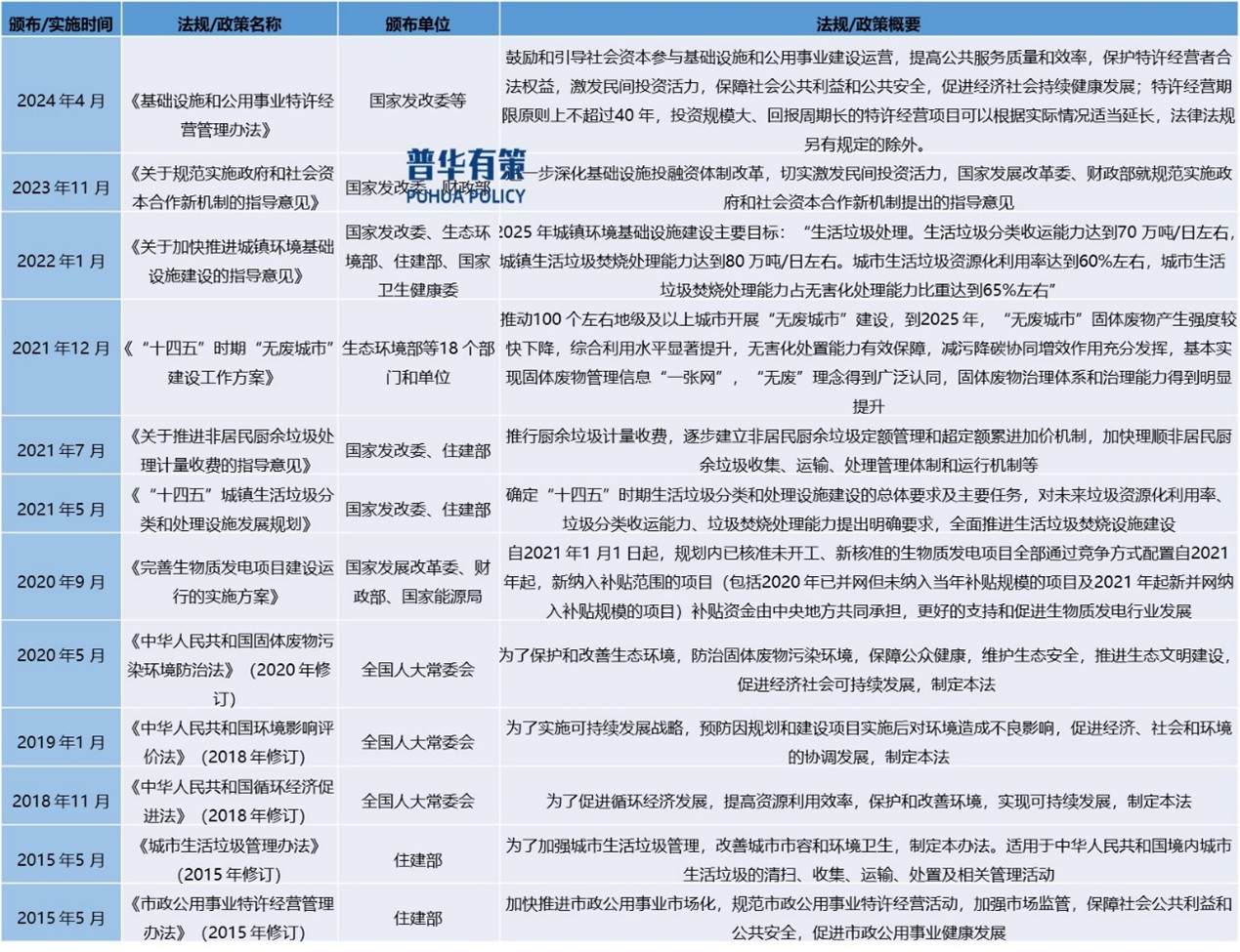
2、固废资源化处理行业管理体制及主要政策
我国固废资源化处理行业主管部门为各级环保主管部门。生态环境部负责对全国固废资源化处理工作实施统一监督管理,各级地方环保主管部门负责对本行政辖区内的固废资源化处理工作实施具体监督管理,其他行政管理部门配合监管。
固废资源化处理行业主要政策法规

资料来源:普华有策
3、固废资源化处理行业与上、下游产业之间的关联性和影响
固废资源化处理行业的上游是垃圾处理项目的设备供应商和建设工程服务商等。上游供应商的选择主要依靠招标完成,相关企业数量较多,市场竞争相对充分,有利于行业降低对上游供应商的依赖度。
固废资源化处理行业的下游主要是所在地政府部门,以及部分油脂加工企业和电网企业。垃圾处理费主要由所在地政府部门定价;沼气发电的电价主要由电力主管部门制定,所在地政府部门可能给予一定补贴;油脂主要由市场根据实际供求情况定价。
综上所述,行业下游的所在地政府部门、电网企业对行业的销售情况具有较大影响。
4、影响固废资源化处理行业发展的因素
影响行业发展的因素

资料来源:普华有策
5、行业的特性
(1)周期性、季节性
我国固废资源化处理行业企业一般通过取得长期稳定的特许经营权开展业务,其经营业绩具有稳定性、持续性的特点。总体上,固废资源化处理行业的垃圾处理量在全年分布整体较为稳定,不存在明显的周期性、季节性特征。
(2)区域性
固废资源化处理行业具有明显的地域性。固废资源化处理行业采用特许经营权模式,固废资源化处理项目一般只能处理所在地的垃圾等,因此固废资源化处理行业企业的营业收入分布具有一定的地域集中的特点。
6、进入固废资源化处理行业的主要壁垒
(1)资金壁垒
固废资源化处理行业的项目具有投资大、建设周期长、投资回收期长等特点,存在较高的资金壁垒。
(2)区域壁垒
固废资源化处理项目通常采用政府特许经营模式,期限较长,且具有一定排他性。特许经营权授予方通常优先选择原企业扩建垃圾处理能力,形成区域垄断,其他企业难以进入该区域,构成地域壁垒。
(3)管理能力壁垒
废资源化处理行业对安全、环保、运营等要求较高,需要丰富的项目管理经验。对行业规律和发展模式的理解是进入该行业的前提,缺乏管理经验是潜在进入者的主要壁垒。
(4)技术壁垒
固废资源化处理技术结合了物理、化学和生物等学科技术,具有技术复合型的特点,对行业潜在进入者构成了较高的技术壁垒。
《2025-2031年固废资源化处理行业专项调研及投资前景预测分析报告》涵盖行业全球及中国发展概况、供需数据、市场规模,产业政策/规划、相关技术/专利、竞争格局、上游原料情况、下游主要应用市场需求规模及前景、区域结构、市场集中度、重点企业/玩家,企业占有率、行业特征、驱动因素、市场前景预测,投资策略、主要壁垒构成、相关风险等内容。同时北京普华有策信息咨询有限公司还提供市场专项调研项目、产业研究报告、产业链咨询、项目可行性研究报告、专精特新小巨人认证、市场占有率报告、十五五规划、项目后评价报告、BP商业计划书、产业图谱、产业规划、蓝白皮书、国家级制造业单项冠军企业认证、IPO募投可研、IPO工作底稿咨询等服务。(PHPOLICY:MJ)