下游制冷剂领域无水氟化氢需求量占总需求比例达到50.00%以上
1、氟化工行业发展情况
氟化工产品泛指分子结构中含氟元素的物质,普遍具有化学性质稳定、耐腐蚀、耐高低温、耐老化、绝缘等优异性能,是化工行业中的重要子行业。全球氟化工行业自上世纪30年代开始兴起,经过长时间的发展,氟化工产品现已深入社会生产、生活的方方面面,涵盖新能源、集成电路、新型显示面板、光伏、家电等众多领域,是现代工业中不可缺少的化工材料。
根据分子结构及应用领域的不同,以氢氟酸为基础的氟化工产业大致可分为含氟制冷剂、含氟精细化学品、氟化盐和含氟高分子材料四大领域。
氟化工产业链示意图

资料来源:普华有策
我国氟化工行业起步于上世纪50年代,依托丰富的萤石资源,经过70年的发展,产业规模和布局不断壮大,现有氟化工企业上千家,形成了完整的产业链,总产值超1,000亿元。行业从初级氟化材料向高端特种材料升级,推动了附加值的大幅提升。氟化工已成为我国战略新兴产业的重要部分,对推动制造业结构调整和产品升级起到了关键作用。特别在“双碳”战略下,含氟锂盐电解质、氢氟酸等材料为新能源电池和光伏产业提供重要支持,市场前景广阔,国产化进程加速,提升了我国氟化工行业的国际地位。
2、无水氟化氢行业发展概况
无水氟化氢行业起源于上世纪30年代,最初应用于化工、国防和电子等领域。我国无水氟化氢发展始于50年代末,主要满足国防需求,生产条件较为落后。随着技术引进和吸收,生产规模逐步扩大,形成了完整的产业链,推动了氟化工产业的蓬勃发展。无水氟化氢作为基础原料,广泛用于氟化物制备和氟源供应,其稳定性对氟化工产业链的健康发展至关重要。
长期以来,我国工业采用萤石精粉与硫酸混合的方法制备无水氟化氢。截至2023年底,全球萤石总储量为2.8亿吨(折合氟化钙量),我国占比24%,与墨西哥并列第一位。预测,2024年全球萤石储量将维持着2.8亿吨左右。
全球萤石矿源分布情况

资料来源:普华有策
得益于国内丰富的萤石矿储量,长期以来我国无水氟化氢行业上游供应链稳定,促进了本行业的快速发展。福建、江西和浙江等优质萤石矿相对集中的地区,成为我国重要的无水氟化氢产业聚集区。
3、无水氟化氢市场规模及国产化情况
2018-2023年期间,我国无水氟化氢产能从225万吨增长至343万吨,产量由164万吨/年增长至213万吨/年。长期来看,我国无水氟化氢行业产能将持续扩大,有利于满足无水氟化氢行业的需求,预计2028年无水氟化氢产能规模达到674.6万吨,同比增长14.32%。
2018-2024年无水氟化氢产能及产量(万吨)

资料来源:普华有策
为促进我国无水氟化氢产能的有序建设,工信部先后发布《氟化氢行业准入条件》和《氟化氢生产企业准入公告管理暂行办法》,以限制无水氟化氢产能的无序扩张。2019年,国家发改委在《产业结构调整指导目录(2019年本)》中,将除下游深加工产品配套自用、电子级及湿法磷酸配套用以外的新建氟化氢产能列为限制类,因此近年来国内无水氟化氢产能增速相对平稳,且配套自用产能占比越来越高。
我国无水氟化氢行业在过去半个多世纪里完成了从无到有、由弱到强的产业化发展,当前除满足国内需求外,每年将出口部分产品至海外市场。2018-2023年期间我国每年无水氟化氢净出口量均在20万吨以上。
2018-2023年中国无水氟化氢净出口量

资料来源:普华有策
在产品质量方面,经过国内企业的长期努力,部分研发和生产实力较强的企业已具备稳定产出高于国家标准GB/T7746-2023优等品要求无水氟化氢产品的能力并实现批量供货,我国无水氟化氢行业在产量和质量上均可满足国产化供给。
4、无水氟化氢应用领域情况
无水氟化氢的主要用途是作为制冷剂、含氟高分子材料、含氟精细化工、无机氟等各类氟化物的原材料,其中制冷剂是需求量最大的细分领域,制冷剂领域无水氟化氢需求量占总需求比例达到50.00%以上。
我国无水氟化氢下游需求结构

资料来源:普华有策
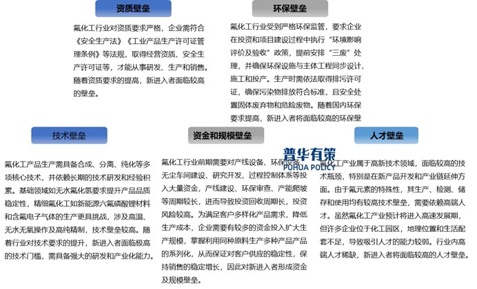
5、氟化工行业主要壁垒
氟化工行业有较高的行业准入限制,要求从事氟化工研发、生产、销售的企业必须具备相应经营资质,符合相关环保要求,需要具备资质、环保、技术、人才、资金、客户和规模等相关条件,从而构成较高的产业进入壁垒。
行业壁垒

资料来源:普华有策
6、氟化工行业发展趋势
(1)政策推动氟化工行业高质量发展
近年来,国家和地方政府发布了一系列政策,如《鼓励外商投资产业目录(2020年版)》和《中国氟化工行业“十四五”规划》等,旨在促进氟化工产业结构调整、资源优化配置和绿色高效发展。在“碳中和、碳达峰”战略推动下,氟化工行业将逐步淘汰高耗能的落后产能,解决低端产能过剩和高端产能不足的问题。龙头企业通过产业链一体化、技术领先和环保措施等优势,推动行业集中度提升,促进行业绿色化发展。
(2)氟化工行业景气度持续提升
氟化工行业是我国资源优势明显的产业,经历了从初创到快速发展的过程,已形成含氟制冷剂、精细化学品、氟化盐和高分子材料四大产品体系。氟化工的发展与现代工业密切相关,当前产品的生命周期受经济与市场影响。随着高性能、高附加值氟产品应用的深入,预计行业将持续保持快速发展。
(3)氟化工产业一体化发展是行业必然方向
我国氟化工产业已从高速增长转向高质量发展阶段,供给侧结构性改革推动行业向专业化、精细化发展。一体化产业链建设成为转型升级的关键。《中国氟化工行业“十四五”规划》强调完善产业链、填补高端产品空白、减少进口依赖。完整的产业链有助于保障原材料供应、提升技术水平、降低成本,并促进企业竞争力提升。
(4)新型锂盐是含氟新能源电池材料的重要发展方向
国家政策推动新能源行业发展,锂电池朝高能量密度、高安全性和长循环寿命方向发展。双氟磺酰亚胺锂具有较好的热稳定性、电化学稳定性和高电导率,但因制备工艺复杂、提纯困难,量产受限,导致价格较高。通常作为电解液添加剂,与六氟磷酸锂混合使用,能够显著提高电池循环寿命、稳定性和极端温度下的安全性。此外,双氟草酸硼酸锂作为新型锂盐,具有较宽的使用温度范围、高电导率和良好的成膜性能,未来在动力电池和储能电池领域具有良好应用前景。因此,新型锂盐的产业化研究是新能源电池发展的关键方向。
7、氟化工行业面临的机遇与风险
行业面临的机遇与风险

资料来源:普华有策
8、行业内主要企业情况
(1)多氟多
多氟多是主要从事高性能无机氟化物、电子化学品、锂离子电池及相关材料研发生产的高新技术企业,主要产品包括氟化铝、六氟磷酸锂、新型锂盐和电子化学品等。
(2)永和股份
永和股份主营业务为氟化学产品的研发、生产、销售,产业链覆盖萤石资源、氢氟酸、氟碳化学品、含氟高分子材料等。
(3)三美股份
三美股份主要从事氟碳化学品和无机氟产品等氟化工产品的研发、生产和销售,无机氟产品主要包括无水氟化氢、氢氟酸等,主要用于氟化工行业的基础原材料或玻璃蚀刻、金属清洗及表面处理等。
(4)天赐材料
天赐材料是主要从事日化材料及特种化学品、锂离子电池及相关材料研发生产的高新技术企业,主要产品包括六氟磷酸锂、锂离子电池电解液、正极材料磷酸铁锂等。
(5)天际股份
天际股份是主要从事六氟磷酸锂及新型锂盐、添加剂产品的研发生产的高新技术企业,主要产品包括六氟磷酸锂、新型锂盐和氟化盐产品等。天际股份具备2.2万吨六氟磷酸锂的生产能力,同时有1.5万吨六氟磷酸锂在建产能已于2024年8月进行试生产。
《2025-2031年氟化工行业产业链上下游细分产品调研及前景研究预测报告》,涵盖行业全球及中国发展概况、供需数据、市场规模,产业政策/规划、相关技术、竞争格局、上游原料情况、下游主要应用市场需求规模及前景、区域结构、市场集中度、重点企业/玩家,企业占有率、行业特征、驱动因素、市场前景预测,投资策略、主要壁垒构成、相关风险等内容。同时北京普华有策信息咨询有限公司还提供市场专项调研项目、产业研究报告、产业链咨询、项目可行性研究报告、专精特新小巨人认证、市场占有率报告、十五五规划、项目后评价报告、BP商业计划书、产业图谱、产业规划、蓝白皮书、国家级制造业单项冠军企业认证、IPO募投可研、IPO工作底稿咨询等服务。(PHPOLICY:MJ)