展望2025年:智能家居浪潮下家居五金行业的机遇与发展
1、家居五金行业基本情况
家居五金用于生活各场景,是家居核心部件,有连接、收纳等多种用途,分基础、功能、智能等类型。我国该产业呈集聚状态,顺德是主集聚地之一,其工业总产值近400亿,产品在国内外中高端市场占比可观。2023年中国家具五金行业市场规模约2261.1亿元,预计未来五年复合年增长率达7.6%,2028年将增至3244.5亿元。2013-2022年国内规模以上金属制品企业营收复合增长率为3.88%,2018-2022年为8.03%,2023年规模以上金属制品行业营业收入45442.6亿元,同比降0.7%,且产业集中下中大型企业营收上涨,行业周期性弱、发展较快。
2018年至2023年国内规模以上金属制品业营收统计

资料来源:普华有策
国内家居五金产业的迅速发展不仅满足了国内消费者的市场需求,同时也在国外家居五金市场占有一席之地。根据中国海关总署数据显示,中国家居五金出口金额自2015年以来,总体呈增长趋势,2015-2023年我国家居五金出口金额由575.05亿元增长至929.06亿元,复合增长率6.18%。
其中,2023年中国家具五金出口金额较2022年略有下滑,主要原因系由于海外房地产市场2023年相比2022年比较低迷。根据第一财经报导,2023年上半年,发达经济体的抵押贷款利率比上一年攀升了2个百分点以上,这导致2023年上半年瑞典、新西兰、加拿大、德国和澳大利亚的实际房价跌幅超过10%。相比之下,日本、泰国和马来西亚等亚洲经济体则表现不错。而在第一财经对2024年房地产市场的展望中,其分析认为美国房地产市场、日本房地产市场将出现好转,东南亚房地产市场上政府出台措施调控也有回暖可能。随着全球房地产市场的复苏,中国家居五金的海外市场需求将有较大增长空间。
2019年至2023年中国家居五金出口情况统计

资料来源:普华有策
2、下游行业市场发展前景
家居五金行业的下游应用领域主要为家居行业。近年来,随着中国宏观经济的持续迅速发展,人民的可支配收入不断提升,推动了人们改善家居生活环境、提升生活品质的追求,使得我国家居市场需求越来越旺盛,进而促使家居五金行业蓬勃发展。
随着多年的经济发展,我国家居行业已形成一定的产业规模,随着家居市场的逐渐成熟、自动化生产水平不断提高以及家居企业对工艺的研发创新,家居市场中已出现一批综合实力强大的家居明星企业,如欧派家居、索菲亚、好莱客等,极大地促进着我国家具制造业的发展。
根据国家统计局数据,我国家具制造业稳定发展,2021年国内规模以上家具制造业营业收入增长率高达16.91%,2022年规模以上家具制造业收入虽同比有所下降,但规模以上家具制造业营业收入仍达到6,823.50亿元,市场体量维持较高水平。《推进家居产业高质量发展行动方案》、商务部等13部门关于《促进家居消费若干措施的通知》、《关于打造消费新场景培育消费新增长点的措施》等政策的发布,将为家居消费的促进及家具制造业以及上游家居五金制造业的发展起到重要推进作用。
2019年至2023年国内规模以上家具制造业营收统计

资料来源:普华有策
3、我国家居五金行业发展趋势
(1)产品研发创新能力越来越受到重视
我国家居五金行业中产品的同质化严重,产品研发创新能力不足的企业经常会受到“价格战”的倾轧。随着我国居民生活水平的提高,消费者对于家居产品以及相应配套的家居五金的外观、材质、功能实现等要求不断提高,从而使得家居生产企业需要不断加大对产品的研发、创新,不仅需要让传统的家居五金产品如铰链、滑轨等结构更精密、安装使用更便捷、外观更简洁美观,还需要顺应市场的发展趋势及人们对高品质生活的追求,创新研发出更多解决生活“痛点”的创新家居五金产品。
(2)高要求的标准落地推进行业产品质量提升
2016年,中国五金制品协会等推进发布首批家居五金全国性团体标准,超欧盟标准,业内优质企业参与制定,后续又发布多批。2020年,联合者大会发布首批家居五金地产精装集采标准,其源于高要求团体标准,满足该集采标准的供应商才能入大型地产合格名录。在高标准落地、企业追求高质量背景下,国内家居五金企业有望受益,向中高端市场有力迈进。
(3)国产化趋势明显
随着行业发展及市场的规范化,技术较强的家居五金企业开始注重新产品的自主研发,对产品工艺技术精益求精,加上行业内优质企业加强对品牌建设的投入,大大地提高了我国行业内家居五金的产品性能、质量与品牌形象,凭借着不断加强的产品工艺技术、品牌形象以及周到的服务,国产家居五金产品的市场占有率有望进一步提升。
(4)自主品牌建设是家居五金企业长远发展的重要动力
家居五金行业内的企业在初期发展时大多是以贴牌生产开始,随着企业的技术发展、研发水平的不断提高,逐渐由使用客户专利、设计的OEM贴牌生产转变为使用自主研发的专利、设计的ODM贴牌生产,再进而逐渐发展成为高竞争力、高潜力的OBM自主品牌销售。目前,行业内的头部家居五金企业不断加大对自主品牌管理和建设,随着未来家居五金行业的不断发展,将逐渐形成清晰的品牌定位和品牌内涵,进而提升产品竞争力和品牌附加值,这将是企业长远发展的重要动力。
(5)自动化生产流程的全面推进和优化是行业发展的重要趋势
家居五金生产特点及质量要求使其对自动化生产水平需求高,随着市场规模扩大、技术更新和人工成本上升,行业面临设备升级压力,发展趋势转向自动化生产,头部企业通过加大自动化设备研发投入,提高良品率、加工精度和竞争力,巩固行业地位。
(6)对家居生活的高品质追求为家居五金行业带来新的增长空间
随着智能家居行业发展与居民消费理念升级,便捷舒适的智能家居产品渐普及,推动家居五金智能化。智能五金借助电子、机械、组合、物联等智能方式融入家居产品实现智能化功能,比如智能升降机、电动推拉器、OT自动开门器等应用实例展现其效果。家居智能五金促进家居产品智能化,且高品质的基础、功能五金是其配套支撑。人们生活水平提高,对高品质家居生活追求提升,相应高质量、创新性五金的消费需求将为家居五金行业带来新增长空间。
4、家居五金行业周期性特征
家居五金行业主要受宏观经济水平、房地产行业景气程度及居民可支配收入水平影响。尽管宏观经济增长有所放缓,房地产行业处于下行周期,但大量存量房产的二次装修需求、以及智能家居风潮带来家居五金更高质、更智能的需求,使得家居五金行业得以平缓发展,不存在明显的周期性。
5、家居五金行业竞争格局
目前,我国家居五金行业虽然发展迅速、总体市场容量巨大,但市场整体较为零散,业内大部分家居五金企业以代工为主,生产和收入规模较小,产品质量参差不齐,产品同质化现象较为严重,导致市场上经常出现中小规模的家居五金企业通过“价格战”、以低价竞争获取生存空间的情形。
随着家居五金行业逐步进入规范发展阶段,部分通过低价竞争的无品牌、无技术优势的中小规模企业将面临淘汰,具有技术优势和品牌优势的企业将会更快抢占市场,家居五金行业集中度将逐渐提升,行业内的市场竞争将主要集中在头部企业之间开展的技术及品牌竞争。
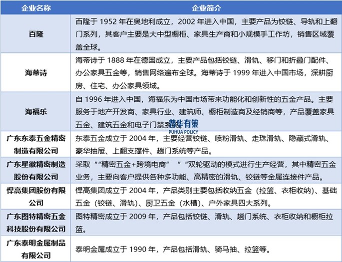
目前,国内家居五金的中高端市场主要由外资品牌主导,国外知名品牌厂商包括百隆、海蒂诗、海福乐等。随着产业结构优化和市场消费升级,国内的行业头部企业通过自身积累,不断在产品质量、品牌建设、销售渠道开拓、研发与创新、管理水平等方面提升综合实力,发展重心逐渐向中高端市场转移,向市场提供高品质、多样化的家居五金产品。国内本土代表性企业包括炬森精密、东泰五金、悍高集团、图特家居、星徽精密、泰明金属等。
行业内的主要企业情况

资料来源:普华有策
《2025-2031年家居五金行业深度调研及投资前景预测报告》涵盖行业全球及中国发展概况、供需数据、市场规模,产业政策/规划、相关技术/专利,竞争格局、上游原材料情况、下游主要应用市场需求规模及前景、区域结构、市场集中度、重点企业/玩家,企业占有率、行业特征、驱动因素、市场前景预测、进出口数量/金额/地区/国家、投资策略、主要壁垒构成、相关风险等内容。同时北京普华有策信息咨询有限公司还提供市场专项调研项目、产业研究报告、产业链咨询、项目可行性研究报告、专精特新小巨人认证、市场占有率报告、十五五规划、项目后评价报告、BP商业计划书、产业图谱、产业规划、蓝白皮书、国家级制造业单项冠军企业认证、IPO募投可研、IPO工作底稿咨询等服务。(PHPOLICY:GYF)