展望2025年:产品数字内容本地化行业未来发展走向分析
1、产品数字内容本地化服务产业概况
数字内容是数字形式的数据,数字内容服务产业是整合相关内容的产品或服务统称。人类信息传播经四个阶段,载体渐数字化,21世纪数字内容因技术发展应用于多行业,成跨界融合产业。数字内容技术契合高科技产品升级需求,应用使其内容、信息及处理需求增长,服务可助力人机交互,应用广泛,是数字信息技术重要部分。全球高科技企业出海催生本地化服务行业且需求日增。
企业产品和服务出海面临诸多差异,传统翻译难满足需求,需对数字内容本地化、产品国际化来消除差异,本地化服务应运而生,成高科技产品出海必备环节。
本地化成熟度高的企业具有国际视野,熟悉海外市场与本国市场诸多方面的差异,因此,在产品设计之初就要考虑产品的国际化和本地化,并为此组建本地化专业团队、设计本地化解决方案和项目流程,建立质量保障和绩效评估体系,出海企业借助可靠本地化服务商提升自身的本地化成熟度。
企业出海流程

资料来源:普华有策
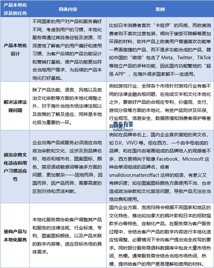
产品本地化是各企业在海外进行业务扩展和产能落地的必经之路,是企业增强国际竞争力和品牌建设的关键所在,产品进入到其他国家之前,需要根据海外目标市场的实际情况,进行产品本地化:
产品本地化

资料来源:普华有策
产品本地化(包含服务本地化)业务主要包括软件本地化(Softwarelocalization)、网站本地化(Websitelocalization)、多媒体本地化(Multimedialocalization)、游戏本地化(Gamelocalization)、课件本地化(Coursewarelocalization)、生命科学产品本地化(Lifesciencelocalization)、专利本地化(Patentlocalization)、产品数字内容本地化(ProductContentlocalization)等。除前述业务外,文化出海、影视出海等以数字内容为载体的产品,以及金融、法律、财务等监管类服务出海,也都在引入产品本地化的概念和模式。
2、产品数字内容本地化行业发展状况
基于产品本地化服务具有无形性和不可分离性的特点,即服务的产出和消费是同时进行的,客户参与服务产品的生产。
(1)企业出海趋势促进产品数字内容本地化服务的需求增加
企业出海趋势的加速是本地化服务崛起的重要背景。随着各类国际性和区域性贸易协定的签署和全球贸易体系的不断完善,加上全球产能过剩需要寻求海外市场以及各地区经济增长需求,促进了商品和服务出海趋势。
当前部分中国领先出海企业在非本土市场的收入已经占到了30%-40%,而这一比例在成熟的国际大企业中能达到80%,同时,随着互联网发展和数字营销普及,越来越多规模不大的细分领域高科技头部客户也开始出海。越来越多企业认识到,出海不仅仅是寻求全球布局,捕捉海外市场机遇,打造全球品牌的策略性选择,更是企业发展壮大和打造国际竞争力的关键抓手。
我国企业出海发展历程

资料来源:普华有策
企业出海不仅涉及商品和服务跨国贸易,更涉及克服跨法规、跨文化、跨语言障碍,需要通过各种产品数字化内容支持海外用户有效使用产品和服务。本地化服务成为跨越这些差异的关键桥梁,是顺利进入海外市场的关键因素。通过提供符合当地文化和用户习惯的产品或服务,赢得更多用户的信赖和支持,从而提升品牌影响力和市场竞争力。
因此,随着出海企业、跨境贸易和文化交流的增加,本地化服务需求持续增长。
(2)不同层次市场格局存在一定差异
数字内容本地化及国际化行业表现形式多样、市场领域广,不同层级市场竞争格局不同。
按下游客户产品和服务科技含量分低端、高端两类。低端行业客户对本地化服务需求不旺,以商务翻译服务需求为主,竞争充分,准入门槛低,企业规模小、数量多。
高端行业客户多为高新科技和龙头企业,因产品需数字内容支持,对本地化服务要求高、量大且稳定,项目复杂、投入大、收益高。大中型服务商凭业务可持续性、信息技术投入及制作、交付能力等优势,在头部客户市场占较高份额。
(3)特定行业监管标准的完善,催生本地化服务市场的扩容
从下游客户需求角度,受政策监管行业对本地化需求更高,因全球及国内近年出台法规,对相关进口产品要求趋严,像金融、环境保护与能源、生命科学等行业监管加强,促使企业数字内容本地化成必需且质量要求更高。
所以,提供符合法规或标准化服务成数字内容处理服务商获此类业务的必要条件,企业需专业本地化服务商支持以完成本地化工作,进而推动了本地化服务市场发展。
3、产品数字内容本地化行业未来发展趋势
(1)跨行业融合特征逐步显现,打破行业壁垒
鉴于产品本地化服务行业延展性强,其深度融合性特征将逐步显现,会与金融业、传媒业、传统制造业等行业形成“越界、渗透、提升、融合”的多样路径,像制造业、金融业、娱乐传媒业诸多新兴领域都需它参与,且各行业正与数字化等技术跨界融合,未来产品本地化不仅用于产品出海、市场拓展,还可用于跨界合作与生态共建,各行业通过共享资源打造更完善服务生态,有助于打破行业壁垒、优化资源配置并提升服务生态竞争力。
(2)本地化需求持续增长,促使上游服务商质量升级
高新科技产品涌现、企业出海趋势加强,推动信息技术高速发展,本地化需求持续增长。数字化与人工智能(AI)发展为产品本地化市场添活力,互联网应用普及使企业数字内容本地化需求增加,且在“一带一路”倡议下,中国与沿线国家经贸合作深化,也让本地化服务需求显著增长。
这一趋势在商品服务贸易、跨国企业运营管理及市场营销等方面均有体现,本地化服务商需提升服务品质与效率,应对多样化客户需求。
(3)行业与数字信息技术深度融合发展,提高行业技术需求
人工智能(AI)发展推动机器翻译进步,提升非专业内容翻译质量、降低人工成本,未来专业领域定制机器翻译引擎将更成熟并在本地化服务中更重要,且改变翻译环节生产模式,缩减人工工作量、节约成本、释放需求;本地化服务中,自动化、智能化工具对提升效率和质量很关键,云计算和大数据也提供有力支撑,前者便于项目部署管理、资源利用及保障数据安全,后者利于分析需求与趋势,助力产品创新、服务升级以满足多样化、个性化需求。
4、行业技术水平及特点
产品数字内容本地化行业对核心技术水平要求较高,伴随大数据、云计算及人工智能(AI)等新一代信息技术的不断发展,行业内企业将持续加大研发投入及技术创新,行业技术水平不断提升,为数字内容本地化服务提供了强大的技术支持。这些技术使得本地化服务能够更快速、更准确地完成。行业内为降低人工成本与提升服务效率,需借助信息技术智能算法优化内容生产流程,引入自动化工具与智能系统,减少对人工操作的依赖。目前行业内的技术水平情况如下:
(1)计算机辅助翻译(CAT)工具的普及及应用
本地化服务广泛采用CAT工具来提高翻译效率和质量,CAT工具通过翻译记忆库(TM)和术语库(TB)等技术手段,能够显著提高翻译效率,保持译文的一致性和准确性。目前,市场上存在多种优秀的CAT工具,如SDLTrados、MemoQ、Phrase等,它们具有强大的翻译记忆功能、术语管理功能和项目管理功能,能够满足不同规模和复杂度的本地化项目需求。
(2)机器翻译辅助(MT)技术的进步
随着人工智能(AI)和机器学习技术的不断发展,机器翻译技术在本地化服务中的应用也越来越广泛。虽然机器翻译在复杂语境和特定领域的翻译中仍存在局限性,但其速度和成本优势使得它在某些场景下成为不可或缺的工具,其可以作为辅助工具,协助本地化服务提供商快速处理大量文本,将机器翻译与人工审校相结合,以进一步提高翻译效率和质量。
(3)本地化技术的多元化发展
除了CAT工具和机器翻译技术外,本地化服务还涉及到多种技术的综合应用。例如,桌面排版(DTP)技术能够确保翻译后的文档在视觉上保持原样;内容管理系统(CMS)则能够帮助客户更好地管理和维护本地化内容;语音文字识别软件则能够实现语音内容的本地化处理。这些技术的多元化发展为本地化服务提供商提供了更多的选择和可能性。
(4)多语言支持的能力逐步补齐
本地化服务需支持多语言或代码(如软件本地化),但现有工具多只支持主流语言,缺乏对小语种支持,导致无法进行多语言相关处理,而近年全球企业出海意愿增强,多语言订单增多,为工具的多语言语料提供资源支持,服务商正补齐多语言支持能力。总之,数字内容服务业是技术密集型行业,技术升级使产品迭代加快,新技术推广运用能力强,随着新一代信息技术发展,信息化核心技术也将更多应用于该领域。
5、产品数字内容本地化服务行业特征
(1)行业周期性
产品数字内容本地化服务行业具有广泛的应用领域,主要涵盖生命医药、互动娱乐、金融科技、ICT、传媒等行业,上述行业受国家宏观经济发展状况和相关产业政策的影响较大,随着国家宏观经济的波动和相关产业政策的调整,不同应用领域呈现出不同的周期性波动。受益于我国经济的平稳快速增长以及数字内容技术应用领域的多元化、分散化趋势,本行业的周期性不明显。但如果宏观经济或下游行业出现重大波动,会对本行业产生不利影响。
(2)行业区域性
全球企业出海需求是驱动产品数字内容本地化服务行业发展的关键,出海企业需本地化改造产品或服务以适应市场,故潜在消费者多的地区本地化服务需求更旺。其次,该行业发展与区域多领域繁荣紧密相关,像澳大利亚、加拿大本地化服务市场较封闭,非本国服务商难入主流市场,我国相关企业多分布在国际化程度高的大城市及开放程度高的东部地区。总之,产品数字内容本地化服务行业区域性体现在所服务客户和服务商两方面,不过随着技术及国际化趋势变化,服务商全球网络覆盖与跨境服务能力增强,行业区域性特征渐弱。
(3)行业季节性
产品数字内容本地化服务行业有知识聚集性特征,以制作人员劳务为主要生产要素,虽产品属服务类有不可分离性,需求量受客户采购计划影响,服务商生产无季节性因素影响,但因需求客户多为全球知名企业,其内部资金结算受采购计划、预算、交付进度、结算管理流程等影响,产品验收和结算多集中在下半年特别是第四季度,所以行业上半年度是销售淡季,下半年度是销售旺季,呈现出季节性特征。
《2025-2031年产品数字内容本地化服务行业市场调研及发展趋势预测报告》涵盖行业全球及中国发展概况、供需数据、市场规模,产业政策/规划、相关技术/专利、竞争格局、上游原料情况、下游主要应用市场需求规模及前景、区域结构、市场集中度、重点企业/玩家,企业占有率、行业特征、驱动因素、市场前景预测,投资策略、主要壁垒构成、相关风险等内容。同时北京普华有策信息咨询有限公司还提供市场专项调研项目、产业研究报告、产业链咨询、项目可行性研究报告、专精特新小巨人认证、市场占有率报告、十五五规划、项目后评价报告、BP商业计划书、产业图谱、产业规划、蓝白皮书、国家级制造业单项冠军企业认证、IPO募投可研、IPO工作底稿咨询等服务。(PHPOLICY:GYF)