下游行业稳定复苏,进而带动装饰纸水性印刷墨市场需求不断提高
1、装饰纸水性印刷墨市场情况
装饰纸水性印刷墨是装饰纸生产过程中印刷在装饰原纸上的水性墨,与装饰原纸同为装饰纸产业链的重要原材料。装饰原纸的使用量与装饰纸水性印刷墨的使用量密切相关。装饰原纸经过装饰纸水性印刷墨印刷后得到装饰纸,再通过浸胶、压板等工艺后制成人造板,广泛使用于家居、地板、建材等产业。装饰纸主要用途是在高温高压的环境下压贴在刨花板、纤维板等人造板表面,起到提供花纹图案的装饰作用和防止基材透色的覆盖作用,具有良好的装修效果。
近年来,我国装饰原纸销量呈稳步增长态势,根据中国林产工业协会数据,2015-2023年国内印刷用装饰原纸销量由49.00万吨增长至103.25万吨,CAGR为9.76%。
2015-2023年国内印刷用装饰原纸销量

资料来源:普华有策
根据中国日用化工协会出具的证明,2023年我国装饰纸水性印刷墨的产量为10.84万吨。
2、装饰纸水性印刷墨行业的发展趋势
(1)下游行业稳定复苏
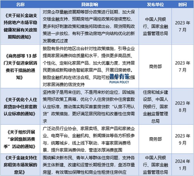
自2022年11月以来,国家房地产刺激政策密集发布,支持装饰纸下游房地产和家居行业的复苏,近期我国房地产和家居消费行业政策情况如下:
主要法律法规及政策

资料来源:普华有策
随着我国城镇化水平持续提高,居民人均收入持续增长,城市新住宅的建造和旧城改造产业的稳步发展带来的房地产建筑装修行业复苏,将进一步推动个性化、轻量化、外表美观的定制家具市场需求,由此带动中高端装饰纸需求高增。此外,在森林资源日益紧缺的情况下,人造板可以提升木材综合利用率,缓解木材供需矛盾。因此,相对于传统的实木材料,基于人造板的家具、地板和木门等产品拥有更大的市场潜力,居民对住房、装修的刚性消费需求将拉动装饰纸行业持续快速发展,从而带动配套的装饰纸水性印刷墨市场需求。
(2)人造板产品结构性变化
人造板根据原材料和生产工艺的不同,可分为胶合板、纤维板、刨花板、细木工板等。其中刨花板、纤维板和细木工板主要使用装饰纸作为装饰材料,以增强其使用性能,对装饰纸的需求量相对更大。刨花板、纤维板经浸胶的装饰纸贴面后可制成三聚氰胺板,是建筑装饰装修、制造强化木地板和板式家具的主要原料。
近年来我国人造板产量中刨花板产量增长较快,2016-2023年我国刨花板的产量情况如下:
2016-2023年国内刨花板产量

资料来源:普华有策
在全球可采伐森林资源日渐短缺的背景下,人造板工业已成为缓解木材供需矛盾的重要产业,特别是刨花板、纤维板产品,其充分利用了木材加工剩余物、次小薪材、植物纤维等资源替代了大径级木材产品,是环保的建筑装饰材料。预计未来刨花板、纤维板和细木工板占人造板比例将稳步提升,从而进一步驱动装饰纸的用量增长。装饰纸在人造板表面装饰中的使用比例逐渐提高将增加装饰纸水性印刷墨的用量。
3、装饰纸水性印刷墨行业特点
(1)产品配方及结构复杂
水性墨产品与下游应用领域关系密切,例如装饰纸、纺织服装、电子产品、药品等。不同应用领域对应的水性墨产品组成成分差异较大,细分行业企业需根据下游应用场景需求选择水性墨成分,并通过色度学、流变学、高分子化学等多学科知识的交叉运用来确保产品性能指标合格,技术含量较高。
(2)自动化生产程度逐渐提高
装饰纸水性印刷墨行业生产设备的自动化程度逐渐提高,主要是为了尽量避免因生产环境问题导致产品质量稳定性受到影响,以及通过对反应过程的自动化计量和程序化控制,提高生产效率的同时减少废水排放。
(3)环境友好型油墨成为长期发展趋势
装饰纸水性印刷墨通常采用水作为油墨的分散介质,印刷性能好,挥发性有机溶剂相对较少,不污染环境,而且也能降低印刷品表面残留毒性物质,是环境友好型油墨的典型代表。随着环保要求的逐步提升,油墨及其下游行业将面临更为严格的监管,促使市场选择使用更绿色环保的油墨,减少对环境的影响,以满足更高的环保标准。
(4)品牌与质量关联性强
消费者和下游企业在选择装饰纸水性印刷墨时,更倾向于信赖具有良好口碑、质量稳定可靠的品牌产品,因为产品质量直接关系到装饰纸最终的印刷效果和使用性能,品牌影响力在市场竞争中起到较为关键的作用。
(5)应用范围较广
适用于多种装饰纸的印刷,像家具装饰纸、地板装饰纸、壁纸等,能够呈现出丰富多样的色彩和图案效果,满足不同家居、商业场所等对于装饰效果的个性化需求,助力打造风格各异的装饰环境。
4、装饰纸水性印刷墨行业竞争格局
近年来,我国装饰纸水性印刷墨呈稳步增长态势。目前国内主要供应商有华大海天和杭州海维特化工科技有限公司等,杭州华大海天科技股份有限公司在国内装饰纸水性印刷墨领域市场占有率排名第一。国际市场上主要供应商包括Sun Chemical和ARCOLOR等。目前国内装饰纸水性印刷墨市场集中度相对较低,拥有核心技术、强大产能和完善渠道的头部企业市场占有率有望进一步提升。
《2025-2031年装饰纸水性印刷墨行业深度调研及投资前景预测报告》涵盖行业全球及中国发展概况、供需数据、市场规模,产业政策/规划、相关技术/专利,竞争格局、上游原材料情况、下游主要应用市场需求规模及前景、区域结构、市场集中度、重点企业/玩家,企业占有率、行业特征、驱动因素、市场前景预测、进出口数量/金额/地区/国家、投资策略、主要壁垒构成、相关风险等内容。同时北京普华有策信息咨询有限公司还提供市场专项调研项目、产业研究报告、产业链咨询、项目可行性研究报告、专精特新小巨人认证、市场占有率报告、十五五规划、项目后评价报告、BP商业计划书、产业图谱、产业规划、蓝白皮书、国家级制造业单项冠军企业认证、IPO募投可研、IPO工作底稿咨询等服务。(PHPOLICY:GYF)