建筑涂料行业市场、发展趋势及产业链分析
1、建筑涂料市场概况
建筑涂料是指专为建筑物内外墙体、地面、天花板、隔断等构筑物表面设计和生产的涂料产品。这类涂料旨在建筑物表面形成一层连续、坚固且具有良好装饰效果的保护膜,在赋予建筑物美观的外观色彩和质感的同时,提供一定防护功能,如防水、防潮、防腐等。
2022年全球建筑涂料市场规模约为694.7亿美元,预计2029年将达到971.3亿美元,2023年至2029年的复合增长率为5.20%。根据中国涂料工业协会数据,受房地产销售低迷、基建项目投资增速放缓的影响,2023年我国建筑涂料产量约为1,360万吨,同比降低约3%,建筑涂料产量占比为38%,同比下降2%。2023年全国涂料总产量3,577.2万吨,其中,建筑涂料1360万吨,与2022年同比下降3%;建筑涂料占比38%,与2022年同比下降2个百分点。
2019-2024年1-7月我国建筑涂料产量及同比增速情况

资料来源:普华有策
近些年我国涂料行业集中度有所提升,但行业内企业数量依然众多,排名靠前企业的市场份额依然较低,行业集中度保持在较低水平。根据《涂界》数据,2023年我国建筑涂料市场占有率最高的为立邦、三棵树和多乐士,合计占比26%。
2、建筑涂料行业发展趋势
(1)旧房翻新市场成为我国建筑涂料新增长点
根据住房城乡建设部数据,2023年我国老旧小区改造数量为5.37万个,惠及居民897万户,投资约2,400亿元。“十四五”期间我国目标是基本完成2000年底前建成的21.9万个城镇老旧小区的改造工作,因而旧房翻新是建筑涂料行业发展的新动力。
随着城市化进程推进,新建房屋数量趋稳,存量房市场庞大且翻新需求不断增加,国家老旧小区改造、城中村改造等政策也推动其涂料需求上升,有望达50%左右,成建筑涂料行业主要需求源之一;同时,因国家重视新农村建设、“建材下乡”政策推动,加上农民收入与消费水平提升,农村居民住房装修要求提高,农村市场建筑涂料需求也将持续增长。
(2)市场集中度进一步提升
与欧美建筑涂料行业集中度相比,我国建筑涂料市场相对分散。数据显示,2023年欧洲和美国CR10分别为76%和90%,CR25分别为88%和93%,而我国CR10和CR25分别为36%和43%,国内建筑涂料行业格局高度分散,规模仍有进一步整合的空间。
(3)绿色节能产品的推广
绿色节能将是建筑涂料发展的重要亮点。随着“双碳”战略的实施,建筑脱碳步伐将加快,这对绿色低碳的涂料产品提出了更高要求。环境友好型低VOCs涂料涂装产品和工艺的占比将逐步增加,发展前景广阔。
3、建筑涂料主要企业
(1)立邦
立邦涂料在1881年成立于新加坡,已有超过100年的历史,是世界上较早的涂料公司之一。立邦涂料业务范围广泛,涉及到多种领域,包括建筑涂料、汽车涂料、一般工业涂料、卷材涂料、重防腐涂料、粉末涂料等领域。
(2)三棵树
成立于2003年,2016年6月在上海证券交易所上市,公司主营业务为建筑涂料(墙面涂料)、防水材料、地坪材料、木器涂料、保温材料及保温一体化板、基辅材的研发、生产和销售。
(3)阿克苏诺贝尔
阿克苏诺贝尔于1969年由阿库和KZO(KoninkijkeZout-Organon)两家荷兰最大的化学制品公司合并而成,是全球行业领先的涂料公司,主要产品包括:装饰漆、高性能涂料(包括工业涂料、木器漆等)、专业化学品、工业化学品等,旗下包括多乐士(Dulux)、国际(International)、新劲(Sikkens)、Interpon等著名品牌,业务遍布全球150多个国家与地区。
(4)嘉宝莉
嘉宝莉的业务范围涵盖木器涂料、内外墙建筑涂料、工业涂料、地坪材料、外墙保温、艺术涂料、防水涂料、石艺漆、装修辅料、油墨和涂装服务等领域,并成为众多房地产企业、装饰公司、家具企业和家电企业等的长期合作伙伴。2024年,嘉宝莉被上市公司北新建材收购。
(5)亚士创能
成立于2009年,2017年9月在上海证券交易所上市,公司主营业务为功能型建筑涂料、建筑保温装饰一体化材料、建筑节能保温材料、防水材料、砂浆、家居新材料的研发、生产、销售及服务。
4、建筑涂料行业产业链
建筑涂料行业上游为原材料供应环节中,乳液由大型化工企业合成,其质量与供应影响涂料生产;颜料来源有天然与合成之分,需严控指标;填料依赖矿产资源加工,质量因素多;助剂种类繁多且依涂料需求定制。中游涂料生产环节包括配方设计,依市场与场景调配各成分比例;生产工艺有预混合等多步骤并严控参数;质量检测与控制严格把关各批次涂料物理、化学与环保性能。下游销售与应用环节,销售渠道多样,有经销商等传统渠道及电商平台;建筑应用于住宅等领域,施工方式因涂料与建筑表面情况而异,涂料兼具装饰与保护建筑材料、延长寿命之效。
建筑涂料行业产业链

资料来源:普华有策
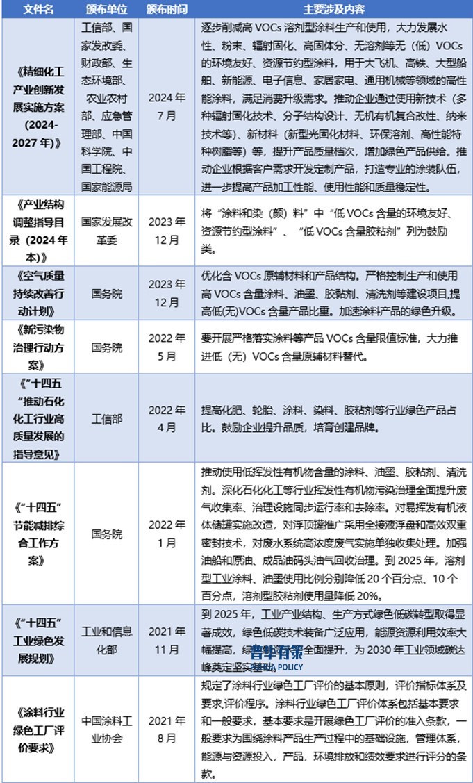
5、政策的影响
近年全球环保受重视,建筑涂料行业的环保政策限制有害物质含量、生产能耗与废弃物排放,虽致成本上升、竞争加剧,但也带来机遇。其促进结构调整与转型升级,企业加大研发创新投入提升产品环保性能与附加值,助于提升竞争力与行业发展;还催生新市场机会,因消费者环保意识提升,对环保型涂料认知与需求渐长,企业可借此生产相关产品开拓新市场。
主要法律法规和政策

资料来源:普华有策
《2025-2031年建筑涂料行业细分市场调研及投资可行性分析报告》涵盖行业全球及中国发展概况、供需数据、市场规模,产业政策/规划、相关技术、竞争格局、上游原料情况、下游主要应用市场需求规模及前景、区域结构、市场集中度、重点企业/玩家,企业占有率、行业特征、驱动因素、市场前景预测,投资策略、主要壁垒构成、相关风险等内容。同时北京普华有策信息咨询有限公司还提供市场专项调研项目、产业研究报告、产业链咨询、项目可行性研究报告、专精特新小巨人认证、市场占有率报告、十五五规划、项目后评价报告、BP商业计划书、产业图谱、产业规划、蓝白皮书、国家级制造业单项冠军企业认证、IPO募投可研、IPO工作底稿咨询等服务。(PHPOLICY:GYF)