下游市场不断更新迭代,推动了玻璃盖板行业的需求增长
1、玻璃盖板简介
玻璃盖板又称玻璃防护屏(Cover Lens),是一种由透明玻璃材料制成的,具有透光率强、强度高、韧性好、耐磨损性强等特点的镜片,通常用作保护电子产品、光学设备和工业仪表的表面。目前,玻璃盖板广泛应用于通讯设备、智能穿戴、家用电器、汽车电子、工业控制、医疗器械等领域。
玻璃盖板按用途分类,可分为防护玻璃盖板、环境控制玻璃盖板、光学玻璃盖板;按材料分类,可分为石英玻璃盖板、钢化玻璃盖板、塑料玻璃盖板;按形状和尺寸分类,可分为方形或矩形玻璃盖板、圆形玻璃盖板、自定义形状和尺寸;按特性分类,可分为防反射涂层、防指纹涂层、防眩光涂层。
玻璃盖板的分类

资料来源:普华有策
在光电子器件制造领域,玻璃盖板能保护精密电子器件并辅助显示,其与精密电子件构成的显示产品分非触控、触控两类,非触控显示面板易因挤压出问题需玻璃盖板保护,触控显示的相关元件靠玻璃盖板防磨损划伤及助力触控输入。触控显示屏是操作智能设备的输入装置,是智能电子设备制造关键部分,典型触控显示屏由玻璃盖板、触控感应器、显示面板等用透明光学胶无缝贴合而成,玻璃盖板在最外层护屏兼提升显示效果,感应器在中层感应触碰信号并与FPC导通传信号至控制IC运算,显示面板在底层负责显示。
2、玻璃盖板行业发展历程
2007年苹果初代iPhone发布,其电容式触摸屏推动玻璃盖板行业发展。智能手机等兴起,用户对触控屏要求提升,玻璃盖板需求增加。同年康宁第一代“Gorilla”大猩猩玻璃随iPhone问世,材料为高铝硅,机械性能强,2022年GGV2玻璃抗跌落性能再提升。康宁玻璃成全球手机制造商首选,日本旭硝子、电气硝子也推高铝硅玻璃,三家垄断高端原片市场。
中国玻璃盖板行业发展分三阶段:钠钙硅酸盐玻璃阶段,2005年中国建材浮法制造,防刮花好但抗跌落差;高铝硅酸盐玻璃阶段,2013年科立视溢流法产合格产品,2014年东旭集团浮法产线建成,南玻集团与中国建材后续也有产出,国内企业随后对高端高铝硅玻璃研究开发有突破,多应用于触摸屏产品;锂铝硅酸盐玻璃阶段,2018年彩虹集团溢流法量产,2019年四川旭虹光电浮法工艺批量生产,应用于高端盖板领域。
3、玻璃盖板行业市场规模
随着全球电子产业的快速发展,尤其是智能手机、个人电脑等新兴电子产品的兴起,作为触控显示屏中的重要部件,玻璃盖板的应用也得到迅速扩大,全球市场需求量呈现较快发展态势。据统计,近年来全球玻璃盖板市场规模快速增长,2015年全球玻璃盖板市场规模为101.7亿美元,首次进入百亿美元规模时代;2015年至2022年,市场规模稳步扩大,截至2022年全球玻璃盖板市场规模约为241.4亿美元。
国内市场来看,国产品牌智能手机出货量稳步上升,应用领域的扩大有助于国产盖板玻璃取得较大市场份额。玻璃盖板行业在激烈的市场竞争中也开始更加注重产品的研发,生产工艺的改进和产品种类的扩充,行业进入稳定发展期。2015年至2023年,国内玻璃盖板行业市场规模逐年增长,2023年我国玻璃盖板产量为4258万平方米,需求量为4010万平方米,市场规模为803.6亿元。未来,随着5G、物联网等技术的不断发展,玻璃盖板行业将迎来更加广阔的发展空间。
2019-2023年我国玻璃盖板行业市场规模

资料来源:普华有策
目前,我国玻璃盖板行业产量基本满足国内市场需求,少部分产品出口到国外。近年来我国玻璃盖板产量稳步提升,2019年玻璃盖板产量约为3,262万平方米,2022年产量约为3,996万平方米,年均增速约为7%。以此测算,到2025年我国玻璃盖板产量能达到4,772万平方米。同时,近年来我国玻璃盖板年产量均略高于年需求量,二者增长趋势相近,2022年我国玻璃盖板需求量约为3,736万平方米,占当年度产量的93.49%。
4、玻璃盖板行业产业链
从玻璃盖板行业产业链来看,上游主要包括玻璃基板、保护膜、油墨等原材料,数控机床CNC、抛光机、镀膜机等加工设备;中游是指玻璃盖板生产加工行业;下游是终端应用领域。玻璃盖板加工企业从上游购进玻璃原片,根据下游客户需求定制化生产特定产品用的玻璃盖板,并最终销售给智能手机、个人电脑、车载显示设备、医疗设备等智能终端厂商。
玻璃盖板行业产业链

资料来源:普华有策
5、玻璃盖板行业发展趋势
玻璃盖板行业下游市场应用空间广阔,智能手机、个人电脑、车载显示等设备不断更新迭代,推动了玻璃盖板行业的需求增长。同时,随着新材料、新工艺、新技术的不断涌现,玻璃盖板行业将迎来更多的技术创新和突破,推动行业向更高水平发展。此外,不同终端客户对于产品外观、性能等方面的要求差异较大,智能化、个性化的玻璃盖板产品需求将不断增加,这将驱动行业生产企业及时调整产品设计和生产策略,及时满足不同产品的定制需求。
(1)市场需求持续增长
玻璃盖板行业下游涵盖多领域,终端应用产品特点是种类多、迭代快、需求大。近年全球及我国玻璃盖板市场规模、出货量均稳步上升,新技术应用催生新型智能设备,利于未来市场扩容。该产业链发展带动上下游相关产业发展及国产化进程。国产玻璃盖板生产加工有价格成本低、产能技术发展快、贴近市场客户等优势,但整体水平较国外仍有差距,国产品牌多集中于中低端市场,高端依赖进口。不过随着市场扩容与政策支持,国内企业加大研发投入、提升工艺水平,有望拓展高端市场取得更大突破。
(2)技术创新推动行业发展
在玻璃盖板原片制造方面,康宁大猩猩玻璃系列凭轻薄化、耐划伤、抗摔性等创新概念垄断高端市场。从GG6代起,其产品更新围绕抗摔、抗划伤强化,抗摔高度从1.2米提至2米,抗划伤承受力从4牛顿升至10牛顿。同时,微晶玻璃盖板因消费者对手机屏耐摔要求渐受关注,近两年国产手机厂商跟进,或有补充、替代传统铝硅玻璃盖板趋势。
在玻璃盖板加工领域,厂商工艺创新、自动化程度提升,新材料与工艺改进能优化玻璃盖板诸多性能。未来,加工业会持续技术创新研发,打磨工艺,整合自动化、一体化加工能力,以满足市场对轻薄、高性能、美观等产品需求。
(3)智能化、定制化需求增加
5G时代推动多行业智能化发展,迎来产品更新换代潮。消费者要求提高,智能化、定制化玻璃盖板需求增多。如智能手表因触摸交互和使用环境,需玻璃盖板保护,康宁大猩猩玻璃DX+专为其设计;汽车电子领域,玻璃盖板应用从传统拓展到定制激光雷达保护罩;工控、教育等行业依使用场景需求各异,像教育类产品对防护盖板有多功能、个性化需求。
可见,未来智能终端玻璃盖板产品呈智能化、定制化趋势,要求生产及加工企业具持续创新能力,紧跟市场步伐。
6、玻璃盖板行业竞争情况
目前玻璃盖板行业集中度较高,整个行业排名前十公司的市占率(CR10)超过80%,其中蓝思科技、伯恩光学为双龙头,在营收规模及市场份额皆处于领先地位,占据了行业一半以上的规模,苹果和三星的玻璃盖板基本来自这两家。其他主要厂商包括信濠光电、合力泰、沃格光电、星星科技、新吴光电等。玻璃盖板行业成金字塔型排序,处于金字塔顶端的企业壁垒较高,实力雄厚,具备一体化生产加工能力,产品因附加柔性生产,个性化定制等高尖端技术,毛利率较高;底层的企业数量多,竞争激烈,产品线多以各细分领域或中低端产品为主,市场规模占比较小,利润被下游厂商挤压,毛利率较低。因此,玻璃盖板深加工的核心竞争力一是源于厂商对玻璃盖板的加工技术和表面处理能力,体现在产品特有的性能方面;二是源于厂商对生产工艺流程的管控能力,体现在产品良率的表现、对成本的把控能力等;三是源于厂商的一体化生产加工能力,齐全的加工工艺可以更好服务客户,满足客户对玻璃盖板定制化、多样化的需求。
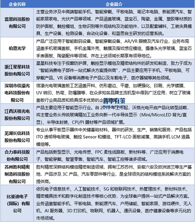
玻璃盖板行业内主要企业有蓝思科技股份有限公司、伯恩光学、浙江星星科技股份有限公司、深圳市信濠光电科技股份有限公司、江西沃格光电股份有限公司、芜湖长信科技股份有限公司、合力泰科技股份有限公司、苏州胜利精密制造科技股份有限公司、比亚迪电子(国际)有限公司等企业。
行业内主要企业

资料来源:普华有策
7、玻璃盖板行业特有的经营模式及特征
玻璃盖板行业公司从上游供应厂商采购玻璃基板、油墨、抛光粉、硝酸钾、镀膜材料等原材料,根据下游厂商的需求定制化生产对应特定产品的玻璃盖板,最终直接销售给消费电子、汽车电子、工控医疗等下游厂商。
在生产制造方面,玻璃盖板作为下游消费电子等厂商终端产品的重要组成部分,其产品并不直接面对终端消费者,且具有高度定制化的特点。下游客户针对玻璃盖板不同的终端应用领域,对玻璃盖板加工的规格和性能有着差异化要求,企业根据客户下达的个性化订单组织定制生产。
在采购方面,行业主要原材料为玻璃基板,占生产成本比重较高。同时,下游厂商对其终端产品的品质要求较高,促使本行业公司不断追求产品品质上的突破,对上游玻璃基板供应商的选择十分严格,导致主要原材料玻璃基板采购集中度较高且一度被海外企业垄断。本行业其他基础原材料主要包括氢氟酸、浓硫酸、硝酸钾、抛光粉等,这些产品均为常用材料,可直接向国内供应商采购,市场供应充足。企业的采购一般由采购部门根据生产计划和产品性能要求直接从原材料生产厂家或其代理、经销商处采购。
在销售方面,本行业销售模式主要是以销定产的订单型直销业务模式,该模式适用于本行业定制化、差异化的产品需求。
《2025-2031年玻璃盖板行业细分市场分析及投资前景预测报告》涵盖行业全球及中国发展概况、供需数据、市场规模,产业政策/规划、相关技术、竞争格局、上游原料情况、下游主要应用市场需求规模及前景、区域结构、市场集中度、重点企业/玩家,企业占有率、行业特征、驱动因素、市场前景预测,投资策略、主要壁垒构成、相关风险等内容。同时北京普华有策信息咨询有限公司还提供市场专项调研项目、产业研究报告、产业链咨询、项目可行性研究报告、专精特新小巨人认证、市场占有率报告、十五五规划、项目后评价报告、BP商业计划书、产业图谱、产业规划、蓝白皮书、国家级制造业单项冠军企业认证、IPO募投可研、IPO工作底稿咨询等服务。(PHPOLICY:GYF)