展望2025年,液压软管行业特点、规模及主要企业玩家分析
1、液压软管行业简介
液压软管是传动装置中输送液压介质的可弯曲管路,根据应用场景不同材质各异,其中橡胶为液压软管的主要材质之一,同时由于液压软管是液压传动装置,通常需要承受较高压力,因此煤炭等行业通常习惯将液压软管称为“高压胶管”,这种叫法虽不全面,但也侧面反映出煤炭等行业中液压软管高压性能的重要性。高压液压软管通常工作环境恶劣,极限压力、弯曲半径和使用寿命等性能要求严苛,对产品原材料、生产工艺和生产设备要求较高,属于橡胶软管中的高端产品。
高压液压软管由内胶层、中胶层、骨架层及外胶层构成,其中内胶层直接受所输送介质的磨损和侵蚀,生产商往往根据不同传输介质采用不同胶料配方,以保证胶管的寿命;外胶层保护液压软管,使其不受外界环境的损伤和侵蚀,同时防止胶管中胶和内胶对生态环境造成污染;骨架层是胶管的承压层,起到增强管体强度和耐压性能的作用,骨架层的结构和强度决定胶管所能承受的压力大小。
液压软管应用范围广泛,涉及采矿、军工、工程机械、冶金、石油、化工、航空及航海等领域。按照骨架层结构不同,可将液压软管分类为编织胶管与缠绕胶管等;按照液压软管骨架材料不同,可将液压软管分类为钢丝液压软管与棉线液压软管等。
2、液压软管行业特点
(1)竞争存在两极分化的局面
一方面,低端产品由于性能要求较低,生产制造的技术难度不大,低端产品生产企业存在投资小、见效快的特点,导致生产企业众多,产品良莠不齐,行业竞争激烈,集中度较低;另一方面,高端产品由于性能要求较高,技术难度较大,行业门槛较高,行业龙头企业通过自主研发或技术引进保持技术领先,已在产品品质、工艺技术、生产设备及测试设备等方面达到国内先进水平。
(2)快速和持续创新能力
液压软管主要应用于工程机械、煤矿机械、化工及石油钻采等行业,由于新型材料的研发和应用不断涌现,下游客户对“低弯曲半径、高压力、长寿命、多功能”液压软管性能要求也越来越高,这对液压软管生产企业的持续创新能力提出了更高的要求。软管生产企业只能依靠持续的技术、工艺和产品创新来满足下游客户不断提升的产品需求,为保证公司可持续的盈利能力和发展空间,行业内的企业需要具备快速和持续的创新能力。
(3)产品稳定性要求高
液压软管的产品性能对机械工程、煤炭行业等液压装备运行的稳定性和安全性有至关重要的影响,而决定产品质量的关键在于配方与生产工艺,因此液压软管生产企业往往要经过极其严格的考核后方能进入下游大型主机厂的供应商体系,行业内的龙头企业必须对生产工艺的每一个环节进行严格的控制以保证产品质量的稳定性。
3、液压软管行业规模
据统计,我国胶管生产企业已发展到1,000多家,规模以上企业达300多家,胶管产品产量、质量、结构和企业效益等方面都取得长足进步。近年来,液压软管产量保持稳定增长,2021年,我国胶管产量达19.45亿标米,同比增长5.16%;2022年,我国橡胶胶管产量为19.7亿标米,同比增长1.26%。
2019-2023年我国胶管产量

资料来源:普华有策
4、液压软管行业技术的发展趋势
(1)高性能材料的研发
煤炭和军工行业工作环境恶劣,对液压软管产品的材料性能要求较高。液压软管需要具备高强度、耐高温、耐化学腐蚀、阻燃、抗震和抗冲击等性能,因此行业技术发展的方向之一是研发高性能的液压软管,以满足下游行业对产品性能的需求。
(2)前沿技术和应用的拓展
当下国内外新技术和新应用不断涌现,而核心技术设备和武器装备对核心零部件的技术要求较高,因此液压软管产品行业的发展方向是不断利用最新科技成果,结合行业内最新的应用需求,不断拓展自身产品性能和应用场景。
(3)产品轻量化的理念
煤机和武器装备均对重量和单位能源消耗有非常严格的要求,行业技术发展的方向之一是通过对材料选择和结构设计等方面的改良研发实现产品轻量化的目标,提高下游行业装备的使用效率,降低运营成本。
5、液压软管行业壁垒
(1)政策壁垒
国家鼓励液压软管行业所属的非轮胎橡胶制品行业进行产品结构调整,增加品种、提高质量和档次。同时,鼓励有实力、有优势的企业进行并购和重组,实现规模化经营,并通过逐步制定和更新行业标准来规范行业经营行为。这些措施将增加新进入企业的投资成本和投资风险,在一定程度上压缩新进入行业的中小型企业的生存空间。
(2)人才障碍
液压软管行业的研发人员不仅需要具备高分子材料和橡胶制品相关的知识和技能,还必须对工程机械、煤矿机械、化工、石油钻采、食品等下游行业有一定程度的了解,才能开发出适应上下游行业发展的产品,增强企业的市场竞争力。复合型人才的培养需要企业良好的人才培养机制及长时间的投入,因而复合型人才的缺乏是行业潜在进入者的一大壁垒。
(3)技术壁垒
液压软管行业存在技术壁垒,主要体现于配方与生产工艺能力。其生产基于高分子材料,材料配方关乎性能品质,是企业核心竞争力体现。如今产品环保、应用要求趋严,促使新材料、新配方应用增多,各企业加大研发投入,通过专利保护、保密制度保技术竞争力、抬升潜在进入者成本。橡胶配方、结构设计、制程工艺作为核心技术,需长时间反复试验与仿真验证,进而提高行业进入门槛。
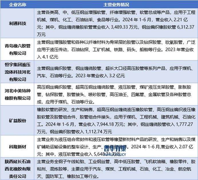
6、液压软管行业主要企业
液压软管行业主要企业

资料来源:普华有策
《2025-2031年液压软管行业细分市场分析及投资前景预测报告》涵盖行业全球及中国发展概况、供需数据、市场规模,产业政策/规划、相关技术、竞争格局、上游原料情况、下游主要应用市场需求规模及前景、区域结构、市场集中度、重点企业/玩家,企业占有率、行业特征、驱动因素、市场前景预测,投资策略、主要壁垒构成、相关风险等内容。同时北京普华有策信息咨询有限公司还提供市场专项调研项目、产业研究报告、产业链咨询、项目可行性研究报告、专精特新小巨人认证、市场占有率报告、十五五规划、项目后评价报告、BP商业计划书、产业图谱、产业规划、蓝白皮书、国家级制造业单项冠军企业认证、IPO募投可研、IPO工作底稿咨询等服务。(PHPOLICY:GYF)