制造装备及加工技术创新升级促进硬质合金产品向高附加值拓展
1、中国硬质合金行业发展概况
中国硬质合金工业起步较晚,新中国成立后,中国硬质合金产业经过国家战略层面的大力支持与几十年来行业的不断发展,在改革开放的背景下,通过市场经济的调节作用,逐步形成了生产、研发、贸易一整套完整的工业体系。从行业发展历程来看,大致可以分为三个阶段:
中国国硬质合金行业发展历程

资料来源:普华有策
2、中国硬质合金行业发展现状
(1)我国硬质合金产量及销售收入呈现不断上升的趋势
随着国民经济持续向好及国内外硬质合金需求上升,我国硬质合金产销量保持增长。高端装备制造、航空航天、半导体和新能源等新兴产业的崛起推动了企业的研发创新,拓展了硬质合金的应用边界,打开了更广阔的市场。自2012年22,500吨增至2023年53,000吨,年均增长率为7.4%。
我国硬质合金产量及销售收入不断提升主要取决于:一方面,行业技术和品质持续提升,国产硬质合金产品的市场竞争力与日俱增;另一方面,随着下游应用领域不断拓展,客户群体逐渐多样化;此外,我国蕴藏的丰富的钨矿对硬质合金行业的发展提供了重要的资源基础,截至2023年,中国的钨矿储量占全球的52%左右。
(2)我国硬质合金出口规模随着全球硬质合金产业规模的提升而不断提升
随着硬质合金产品在全球制造业应用领域的不断拓展和深化,其产业规模也在不断提升,作为全球zui大的硬质合金生产国,我国在全球产业链中的地位与日俱增。
近年来,随着我国钨产业链的转型升级,推动了行业的高质量发展,出口的产品结构也逐渐从资源基础类产品升级为具有更高附加值的深度加工产品。我国硬质合金行业通过多年来的引进吸收、自主创新、资源整合、优化重组,行业内企业规模不断壮大,在材料开发、工艺装备等方面取得了一系列重大进展,在全球硬质合金产业链扮演了愈发重要的角色。
3、中国硬质合金行业发展趋势
目前我国经济已由高速增长阶段迈向高质量发展阶段,世界产业技术和分工格局正在发生不断调整,“十四五”期间,汽车、3C产品、高端装备、能源开采、轨道交通、航空航天、集成电路、海洋船舶和新能源等应用领域对硬质合金等基础材料的需求将快速增加。
(1)下游产业的快速增长为硬质合金行业提供了良好的发展空间
硬质合金在切削工具、凿岩工具、耐磨工具等领域广泛应用,随着汽车产量全球ling先及金属加工、矿产开采等传统行业的技术升级和环保意识增强,硬质合金需求持续增长。同时,随着制备方法和性能研究的进展,硬质合金在3C产品、医疗器械、航空航天等新兴领域的应用扩展,推动了市场容量的进一步增长。
(2)制造装备及加工技术创新升级促进硬质合金产品向高附加值拓展
随着经济发展和技术进步,硬质合金的性能和生产工艺要求日益复杂,促使制造商向高附加值产品如精深加工领域延伸。目前我国在中高端硬质合金市场仍存在进口依赖。随着3C产品、高端装备、5G等前沿技术的应用,硬质合金生产商依托科技平台加大技术改造,推动纳米级材料、无粘结相合金、PCD复合片等研究,进一步优化产品结构,提升市场竞争力,促进产业升级。
(3)合理利用矿产资源,推行清洁化生产,推动行业可持续发展
硬质合金产业的发展与有色矿产资源行业密切相关,循环经济和再生回收技术成为了当前的热点。为缓解钨资源稀缺所带来的压力,行业内积极开展钨的回收再利用,对废旧合金进行回收纯化、高效循环利用技术开发,实现资源综合开发再利用,推动行业可持续发展。
(4)行业国际竞争力不断加强,国内企业面临发展机遇期
尽管我国硬质合金在高端产品领域与欧美、日韩等发达国家存在差距,但通过一系列政策推动和行业整合,我国已成为全球zui大硬质合金生产国。我国在原料生产、产品开发、工艺应用和废旧合金循环利用等方面取得了重大进展。借助技术提升、性价比优势和客户黏性,国产硬质合金正逐步向高端市场延伸,加速高端产品的国产化进程。
4、行业竞争格局
为提升高端硬质合金产品自给率,避免依赖外部资源,国家在“十四五”期间推动创新技术发展,促进硬质合金在高端装备制造等领域的应用,重点开发高附加值产品,优化产品结构,推动精深加工和产业升级。国内ling先的硬质合金企业正在加大高品质、高性能产品研发力度,未来有望凭借技术、品质、渠道和品牌优势提升市场占有率。
为提升高端硬质合金产品自给率,避免依赖外部资源,国家在“十四五”期间推动创新技术发展,促进硬质合金在高端装备制造等领域的应用,重点开发高附加值产品,优化产品结构,推动精深加工和产业升级。国内ling先的硬质合金企业正在加大高品质、高性能产品研发力度,未来有望凭借技术、品质、渠道和品牌优势提升市场占有率。
整体来看,虽然近年来我国硬质合金行业取得了良好的发展势头,但由于在研发投入、工艺水平等方面与国际一流硬质合金厂商,如肯纳金属集团等存在差距,因此,国内的高端硬质合金产品需求,仍在一定程度上需要进口。
5、行业内主要企业情况
(1)境内主要企业情况
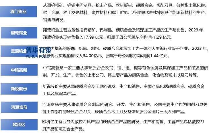
我国硬质合金产能主要集中在湖南、江西、江苏、福建、广东等地区,主要基于资源和市场导向。资源导向方面,钨矿主要分布于湖南、江西等地,企业如中钨高新、章源钨业等位于这些区域,享有原料采购优势。市场导向方面,东南沿海地区集中了下游刀具等制造厂商,并具备出口优势,硬质合金企业如厦门钨业、长鹰硬科等多分布于江苏、福建、广东等地。此外,部分企业将总部设在华东,以快速响应市场需求,同时在湘赣等地设立原料生产子公司以提升竞争力。
境内主要企业

资料来源:普华有策
(2)境外主要企业情况
境外大型硬质合金生产企业通常在资金、技术、产品和市场方面具有长期积累,往往向产业链上下游延伸。以肯纳金属为例,其硬质合金产能主要用于生产刀具等下游产品,确保供应链的完整性;春保森拉天时则在拓展刀具领域的同时,也在上游钨矿等业务方面布局,其硬质合金产能在满足自身需求的同时,也实现对外销售。
1)肯纳金属(KMT.N)
肯纳金属是世界知名的硬质合金及硬质合金刀具制造公司,产品广泛用于航空、汽车、建筑、农机、发电、运输、油气勘探、家庭用具等工业及民用领域。
2)春保森拉天时
春保森拉天时最早可以追溯到1921年在奥地利成立的攀时集团,后于2010年由森拉春保森拉天时集团和春保集团合并(亚太市场合并),公司总部位于中国台北市,产品应用于模具及模具加工业、电子业、汽车业、采矿业和道路建设、工业耐磨件、模具制造、碳化钨圆棒。
综上,境内外主要企业基于不同的发展路径和历史,形成了各自的业务结构和比较优势。整体来看,在目前国际贸易环境及国家大力提倡自主可控政策的背景下,随着国内具有实力的硬质合金企业进一步提升产品的研发创新能力,在全球市场的地位有望持续提高。
《2024-2031年硬质合金行业市场调查研究及发展前景预测报告》涵盖行业全球及中国发展概况、供需数据、市场规模,产业政策/规划、相关技术、竞争格局、上游原料情况、下游主要应用市场需求规模及前景、区域结构、市场集中度、重点企业/玩家,企业占有率、行业特征、驱动因素、市场前景预测,投资策略、主要壁垒构成、相关风险等内容。同时北京普华有策信息咨询有限公司还提供市场专项调研项目、产业研究报告、产业链咨询、项目可行性研究报告、专精特新小巨人认证、市场占有率报告、十五五规划、项目后评价报告、BP商业计划书、产业图谱、产业规划、蓝白皮书、国家级制造业单项冠军企业认证、IPO募投可研、IPO工作底稿咨询等服务。(PHPOLICY:MJ)