预计2030年全球丁基胶细分市场销售额将达到34.83亿美元
1、胶粘剂的定义及分类
胶粘剂又称粘合剂,俗称胶,是一种起连接作用的物质,它通过表面相互作用把两种(含)以上固体材料粘接在一起,其广泛应用于包装、电子电器、建筑材料、汽车与交通运输、机械制造、新能源、医疗卫生、航空航天等领域。胶粘剂属于精细化工品,其种类丰富、分类多样,其中,依靠胶粘剂的黏弹性和粘接性,将结合面间的间隙封住、隔离或切断泄露通道,以实现密封功能的一类胶粘剂,称为密封胶,欧美国家也称为密封剂。
按照主体材料的化学成分,可将胶粘剂分为无机胶粘剂和有机胶粘剂,其中有机胶粘剂又可分为天然胶粘剂和合成胶粘剂,具体如下表所示:
胶粘剂的分类

资料来源:普华有策
2、产业链上下游情况
胶粘剂行业的上游是化工材料制造行业,该环节企业主要负责生产各类基础化工原材料;胶粘剂行业的中游是各类胶粘剂生产商,包括汉高、3M、回天新材、硅宝科技等国内外企业;胶粘剂行业的下游即为各应用领域,包括包装、电子电器、建筑材料、汽车与交通运输、机械制造、新能源、医疗卫生、航空航天等,产品应用较为广泛。
3、行业规模及未来发展前景
近年来,用户对胶粘剂产品质量、性能和环保节能的要求日益提高,随着国家“一带一路”发展战略、京津冀协同发展、长江经济带发展规划、供给侧改革、大气污染综合治理等政策出台,我国胶粘剂行业发展进入“新常态”。进入新阶段,胶粘剂行业的发展模式将由规模扩张型向质量提升型转变,整体行业规模增长量趋于平缓,产品结构逐步优化,行业高附加值产品比例将进一步增加。
2023年我国胶粘剂和胶粘带行业经济总规模达到1,827.4亿元,同比增长0.30%,其中,胶粘剂行业总销量约为824.8万吨,销售额约为1,140.9亿元,分别比2022年增长4.62%和-0.91%;胶粘带行业总销量约为398.2亿平方米,销售额约为686.5亿元,分别比2022年增长5.76%和2.39%。
关于丁基胶细分市场,2023年全球丁基胶市场销售额达到了29.62亿美元,预计2030年将达到34.83亿美元,年复合增长率(CAGR)为2.57%(2024-2030)。2023年中国市场规模为7.46亿美元,约占全球的25.18%,预计2030年将达到9.2亿美元,届时全球占比将达到26.43%。
2023-2030年全球丁基胶市场规模及预测

资料来源:普华有策
4、下游应用领域发展概况
(1)汽车领域
胶粘剂是汽车生产中不可或缺的原材料之一。在汽车制造中,良好的粘接和密封技术的使用不仅可以简化汽车生产工艺,还可以提升驾乘的安全性和舒适性,特别是在NVH(Noise、Vibration、Harshness,即噪声、振动与声振粗糙度,简称NVH)方面,其与整车性能和舒适度密切相关。随着行业对NVH性能的日益关注,众多汽车主机厂已纷纷成立专门的NVH部门,以深入研究和优化这一关键问题。
汽车制造用胶需求总量取决于单车用量和整车产量,在单车用胶量方面,目前传统燃油车单车胶粘剂用量已较为稳定,而新能源汽车由于受三电系统和轻量化趋势等方面影响,在单车用胶量和单位用胶价值较传统燃油车均有所提升。整车产量方面,2023年,全球汽车产量约为9,354.66万辆,同比增加10.03%;全球汽车销量约为9,272.47万辆,同比增长11.89%。2023年,我国汽车产量为3,016.1万辆,同比增长11.6%;我国汽车销量为3,009.4万辆,同比增长12.0%。新能源汽车方面,2023年的产销分别为958.7万辆和949.5万辆,同比分别增长35.8%和37.9%。
(2)建筑领域
建筑领域是胶粘剂应用的重要行业,涵盖了民用住宅、商业建筑及基础设施等多个领域。建筑用胶粘剂可分为建筑结构胶和建筑密封胶两类,其中结构胶用于承受受力构件的粘接,密封胶则用于防水、隔音、防腐等功能。随着城镇化进程和基础设施建设的持续推进,建筑行业对胶粘剂的需求将保持稳定增长。2023年,我国建筑业总产值继续保持扩张态势,金额为315,911.85亿元,同比增长5.77%,增速同比略有下降。
(3)复合材料成型行业
复合材料是指两种或两种以上不同性质的材料,通过物理或化学的方法,在宏观上组成具有新性能的材料。复合材料通常既保留了原组成材料的主要特色,又在各组成材料的性能上互相取长补短,使其综合性能优于原组成材料而满足各种不同的要求。在复合材料的成型工艺方面,真空辅助成型技术被广泛采用。该技术通过运用真空辅助材料构建起一个真空系统,将织物与树脂体系置于其中,并借助热压罐等核心成型设备,以确保复合材料制品的顺利成型。而在此过程中,密封胶带发挥着至关重要的作用。2023年,我国复合材料市场规模约2,327亿元,同比增长10.28%。预计2028年全球复合材料市场规模将达到1,480.8亿美元。
(4)通信/电力行业
胶粘剂在通信行业中的应用广泛,特别是在通信基站的密封防护中。基站天馈线系统常因接头防水密封失效导致故障,特别是在恶劣环境下(如阳光、大雾、风雨、高湿等)。因此,密封材料需具备防水、绝缘、耐高低温和紫外线等性能。到2023年底,中国移动通信基站已达1162万个,其中5G基站占29.1%。随着5G应用的扩大,胶粘剂在通信行业的需求将持续增长。
(5)家具装饰领域
除了在传统的建筑建造领域外,胶粘剂在家居装饰领域同样也具有广泛应用,具体应用场景包括厨卫防水、门窗密封、家具制造与修复以及墙面和地砖的粘接与修补等。
家居装饰市场需求除了受到上游传统房地产行业的周期性影响外,还与存量房屋二次装修以及人们日常个性化需求有关。现阶段我国家装行业市场规模相对较大,当前我国家装行业市场规模已突破3万亿,预计到2030年,市场总体规模将达到7万亿左右,2022年至2030年CAGR约8.1%。2024年3月,国务院印发《推动大规模设备更新和消费品以旧换新行动方案》,其中针对消费品以旧换新方面要推动家装消费品换新,通过政府支持、企业让利等多种方式,支持居民开展旧房装修、厨卫等局部改造,持续推进居家适老化改造,积极培育智能家居等新型消费。2024年9月,中国人民银行宣布降低存量房贷利率,随后,各主要城市分别调整购房限购政策。未来,预期相关政策力度将逐步加大,从而进一步利好行业发展。
5、行业竞争格局
目前,胶粘剂行业仍旧由外资巨头占据主导地位。由于外资企业在规模、产品和服务等方面具备优势,产品结构较国内企业也更全面,其产品主要集中在市场和技术含量较高的高性能胶粘剂。主要企业包括汉高(Henkel)、富乐(H.B.Fuller)、3M、陶氏公司(DOW)、波士胶(Bostik)等具体如下:
国外企业

资料来源:普华有策
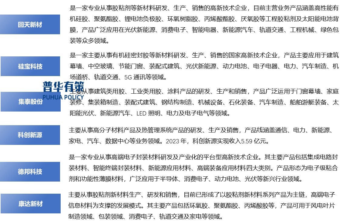
国内胶粘剂行业企业众多,但行业集中度较低,中低端市场竞争充分。近年来,随着国内龙头企业总体研发能力和生产能力的不断提升,已逐步实现在部分细分领域形成一定的竞争优势。国内主要企业包括回天新材、硅宝科技、集泰股份、科创新源、德邦科技、康达新材等情况具体如下:
国内主要企业

资料来源:普华有策
《2025-2031年胶粘剂行业细分市场投资新机遇及发展前景预测报告》涵盖行业全球及中国发展概况、供需数据、市场规模,产业政策/规划、相关技术/专利、竞争格局、上游原料情况、下游主要应用市场需求规模及前景、区域结构、市场集中度、重点企业/玩家,企业占有率、行业特征、驱动因素、市场前景预测,投资策略、主要壁垒构成、相关风险等内容。同时北京普华有策信息咨询有限公司还提供市场专项调研项目、产业研究报告、产业链咨询、项目可行性研究报告、专精特新小巨人认证、市场占有率报告、十五五规划、项目后评价报告、BP商业计划书、产业图谱、产业规划、蓝白皮书、国家级制造业单项冠军企业认证、IPO募投可研、IPO工作底稿咨询等服务。(PHPOLICY:MJ)