未来干燥设备将朝大型化、节能化、智能化、精细化和多功能化升级
物料干燥是很多行业生产流程中重要的和不可少的一个环节,随着经济的持续快速发展,化工、石化、环保、医药等下游行业对干燥设备的需求持续增长。同时,伴随我国进入工业化转型升级发展时期,工业发展方式的转变,技术结构、组织结构、布局结构和行业结构的全面优化提升,深刻影响下游行业对干燥设备的需求,环保、节能、大型、高效、安全的成套干燥技术与设备需求较大。近年来,国家陆续出台了一系列关于促进节能环保等领域的法律法规和行业政策,这些政策的推出有效地推动下游行业对干燥需求的增长,并促进干燥行业技术升级。
1、干燥设备行业概况及作用
工业干燥设备作为重要的工业基础装备,干燥的核心在于通过热能的传递,将物料中的水分或溶剂蒸发带走,以实现物料的稳定和便于后续加工。干燥设备的种类繁多,主要根据热量传递方式、干燥物料的性质以及工艺需求来选择,干燥设备的选择与工艺设计直接影响最终产品的质量和特性。
工业生产中的干燥工序对生产效率、能耗和产品质量至关重要,直接影响市场竞争力和经济效益。干燥设备在化工、制药、食品、冶金、水泥及新能源等行业广泛应用。在化工行业,干燥设备确保原料和催化剂的纯度;在制药行业,保障药物的稳定性;食品行业用于脱水和保存,保持营养和安全;冶金行业帮助金属材料生产;在新能源行业,干燥设备对电池材料的性能提升和寿命延长具有重要作用。
19世纪以来,随着全球工业化进程的加速,干燥设备的设计和应用范围不断扩大,不断出现多种类型的干燥设备,如喷雾干燥设备和冷冻干燥设备等,这些设备能够更好地满足不同物料和工艺的需求。进入20世纪末至21世纪初,随着计算机技术和新材料的发展,智能化、高效率、节能环保成为干燥设备行业新的发展目标。目前,随着全球化全球科技行业的不断发展,干燥设备在满足不断出现的新型物料干燥需求的同时,干燥设备行业向更加绿色、低碳、智能化等方向转型。
2、干燥设备下游主要应用领域发展情况
干燥设备广泛应用于锂电池正极材料的制备过程,尤其是在干燥和焙烧环节。这些环节对锂电池的能量密度、循环寿命和安全性等性能至关重要。随着新能源汽车和储能行业的快速发展,锂电池行业需求不断增长,要求设备具有更高的精度和效率。
(1)全球锂离子电池市场出货量稳步增长
2023年,全球锂离子电池总体出货量1202.6GWh,同比增长25.6%,从出货结构来看,全球汽车动力电池(EVLIB)出货量为865.2GWh,同比增长26.5%;储能电池(ESSLIB)出货量224.2GWh,同比增长40.7%;小型电池(SMALLLIB)出货量113.2GWh,同比下滑0.9%。2024年1-8月,我国电池累计产量为623.1GWh,累计同比增长36.3%。
2019-2023年全球锂离子电池出货量(GWh)

资料来源:普华有策
2019-2024年中国锂离子电池出货量(GWh)

资料来源:普华有策
自2020年以来,受政策支持和新能源汽车、储能等领域快速发展的推动,全球锂电池产业迅速增长。2023年,中国锂电池出货量达到887.4GWh,占全球总量的73.8%。2024年上半年出货量为459GWh,预计全年将超1050GWh。随着新能源汽车和储能需求持续增长,锂电池市场将保持高景气度,预计全球锂电池出货量在2025年和2030年分别达到1926.0GWh和5004.3GWh,年均增长率分别为49.6%和55.7%。
(2)锂离子电池产能逐步扩大
2023年国内锂电池产量为940GWh,预计2024年全年可以达到960GWh。未来,锂电池生产设备的增量需求主要来自电池厂商扩产。
2021-2024H1中国锂电池产量情况(GWh)

资料来源:普华有策
随着国内动力电池主要生产厂商产能逐步扩张,预期将极大拉动对上游锂电池生产设备的需求,物料自动处理行业也将从中获益。
(3)新能源汽车渗透率不断提升
新能源汽车是集成多项新技术的绿色产业,是推动“碳达峰”和“碳中和”的关键举措。动力电池作为核心部件,占整车成本50%以上。随着新能源汽车渗透率提升,推动了上游新能源电池及配套企业的快速发展。2019年至2024年9月,中国新能源汽车及汽车总销量如下:
2019-2024年9月汽车销量(万辆)

资料来源:普华有策
各级政府出台的一系列刺激政策推动了新能源汽车销量的增长,同时价格战也促进了销量提升。新能源汽车渗透率持续增长,推动了上游锂电生产厂商的发展。2024年中国新能源车渗透率预计接近40%。
(4)储能领域
全球可再生能源装机量增长为储能产业带来广阔市场,尤其在我国、美国、印度和中东等地。2024年上半年,我国储能装机增长显著,配储时长提升至2.60小时。2023年储能装机规模达到34.5GW/74.5GWh,同比增长近两倍。光储产业链成本下降提升了项目经济性,带动光伏配储需求增长。预计2024年我国储能装机将达到83.9GWh,同比增长80%。
3、干燥设备行业发展趋势
未来干燥设备将沿着大型化、节能化、智能化、精细化和多功能化的方向进行升级:
首先,随着新能源的下游市场规模的不断扩大,锂电池落地产能规模持续提高,更倾向于选择大型干燥设备以提高生产效率,降低综合运营成本,满足生产需求并提升经济效益。
其次,节能减排也是一个关键发展方向,通过热回收系统和优化气流设计,干燥设备可以减少能源损耗,显著降低碳排放。而随着生产需求的增加,设备的大型化趋势仍会继续,但得益于轻量化材料和优化设计,设备可以在保持高处理能力的同时占用更少的空间,从而降低成本和能耗。
再次,自动化和智能化的升级将进一步提升设备的运行效率,通过大数据和人工智能的结合,实现生产过程的实时监控、故障预警和自动调整,不仅减少了人为操作误差,也提升了整个生产流程的可控性。
此外,粒径控制技术的提升将更为精准,干燥设备中的传感器与自动控制系统会实时监测和调整材料的湿度与干燥温度,使得最终产品的颗粒更加均匀和稳定。这在锂电池正极材料的制备中尤为重要,均匀的粒径有助于提高电池的性能和稳定性。
4、干燥设备行业技术特点与发展水平
干燥技术涉及物料理化性质、传递工程原理和工程实施三大方面,是一门跨学科的综合技术,技术门槛较高。近年来,随着我国工业化进程加速,干燥设备技术不断提升,多个干燥技术已实现工业化,如喷雾干燥、流态化干燥、气流干燥、冷冻干燥、微波干燥等。常规设备已能满足生产需求,部分机型达到国际水平并出口。
5、干燥设备行业内主要企业
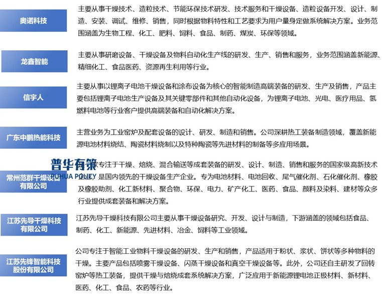
我国干燥设备行业的市场化程度均较高。在我国干燥设备生产领域,参与者众多,但是规模普遍较小,技术能力普遍偏弱,产品主要集中在中低端领域。随着市场对高端产品需求增加,掌握干燥设备先进技术、拥有自主研发能力的生产企业的竞争优势日益凸显,市场份额逐步向它们集中,行业集中度也在提升。具体到新能源锂电池正极材料制备设备领域,主要有龙鑫智能(874520)、奥诺科技(835861)、信宇人(688573.SZ)、先锋智能、常州市范群干燥设备有限公司、江苏先导科技有限公司等;
干燥设备行业内主要企业

资料来源:普华有策
《2025-2031年干燥设备行业细分市场分析及投资前景预测报告》涵盖行业全球及中国发展概况、供需数据、市场规模,产业政策/规划、相关技术、竞争格局、上游原料情况、下游主要应用市场需求规模及前景、区域结构、市场集中度、重点企业/玩家,企业占有率、行业特征、驱动因素、市场前景预测,投资策略、主要壁垒构成、相关风险等内容。同时北京普华有策信息咨询有限公司还提供市场专项调研项目、产业研究报告、产业链咨询、项目可行性研究报告、专精特新小巨人认证、市场占有率报告、十五五规划、项目后评价报告、BP商业计划书、产业图谱、产业规划、蓝白皮书、国家级制造业单项冠军企业认证、IPO募投可研、IPO工作底稿咨询等服务。(PHPOLICY:MJ)