下游终端需求爆发,推动并网箱市场需求快速增长
1、并网箱行业概况
并网箱主要用于户用光伏发电系统的逆变器交流输出侧和并网点或负载之间,是连接光伏电站和电网的配电装置。对于低压并网的光伏电站,交流并网箱中还包含了计量、过载、短路、防雷保护等功能器件,来保护系统安全。
光伏逆变器、汇流箱和并网箱是光伏并网汇流的核心设备。其运行方式主要为将大量并行的光伏组件经过直流汇流箱连接至同一台集中式逆变器的直流输入端,经集中式逆变器完成最大功率点追踪后再逆变并入电网。
2、并网箱行业市场分析
近年来全球光伏新增装机量逐年快速提升。数据显示,2023年全球光伏新增装机超过390GW,创历史新高;我国光伏新增装机216.88GW,同比增长达到148.12%,2024上半年国内新增光伏装机102.48GW,同比增长约31%,预计到2030年我国光伏新增装机将达到约250GW~320GW。下游终端需求的爆发形成对并网箱市场需求快速增长的有力支撑。
2019-2024年上半年我国光伏新增装机情况

资料来源:普华有策
3、并网箱行业持续向好,主要驱动因素
(1)全球实现“净零”排放目标的推动
受全球能源体系加快向低碳化转型的影响,以及能源战略安全性的需求,可再生能源规模化运用与常规能源的清洁低碳化将成为能源发展的大趋势。目前,全球已有150多个国家作出了碳中和承诺,覆盖全球80%以上的二氧化碳排放量、GDP和人口,并有部分国家出台了具体的政策和行动计划,以确保承诺得以付诸实践,最终转化为碳排放净削减的成效。
在全球碳中和目标持续推进的背景下,光伏发电成为多个国家和地区实现可再生能源发展的重要选择,世界各国及区域组织相继出台各类措施鼓励光伏发展。美国发布多项重磅法案,包括《基础设施投资和就业法案》、《通胀削减法案》等,试图通过加强研发创新投入,强化本土制造业的竞争力,从而提高市场投资积极性,促进本土光伏产业的发展。中国从消纳保障、绿电交易与电力市场、规范产业链建设等多方面为光伏行业的发展保驾护航。目前,光伏已成为我国装机规模第二大电源,是我国最具成本竞争优势的清洁能源之一。
(2)光伏发电度电成本持续下降
回顾光伏高速发展的过去十年,光伏度电成本快速下降,全球主要地区的度电成本已追平甚至低于传统的煤炭、天然气等化石燃料发电。随着光伏上游组件价格持续下滑,以及更具性价比的N型电池技术逐渐成为市场主流,光伏发电的经济性将得到进一步的提升,有利于促进光伏电站的装机积极性,进一步推动并网箱产品需求。
(3)新兴市场创造增量预期,存量市场衍生替换需求
今年以来,除中国、美国、欧洲等光伏装机增长较快的国家外,在能源转型驱动、政策支持及光伏上游组件价格快速下滑背景下,多个新兴市场光伏装机需求迅速释放,如中东地区沙特、阿联酋、阿曼等国积极寻求减少石油依赖,启动大规模光伏招标计划;印度政府出台系列刺激政策鼓励光伏电站发展;拉美市场巴西启动住宅光伏安装计划、智利推动相关计划促进装机增长;非洲南非简化行政流程与改善电网助力集中式装机,且中亚、东南亚等其他市场也纷纷出台刺激政策并启动招投标计划。全球新增光伏装机增长将带动并网箱行业市场需求快速增长,同时随着累计装机规模扩大,并网箱产品更换需求逐年增加。
4、政策的影响
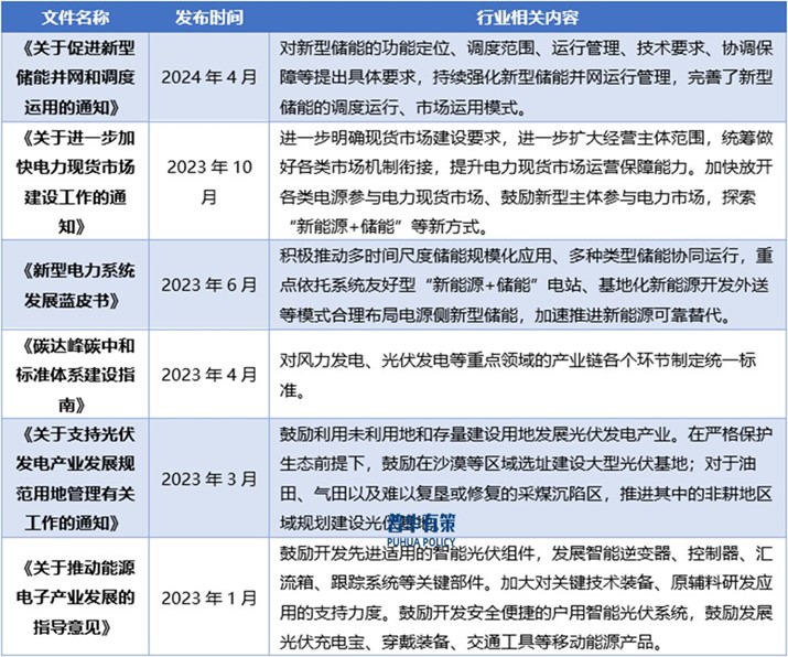
2022年1月,工业和信息化部、国家能源局等国歌部门联合印发《智能光伏产业创新发展行动计划(2021-2025年)》,提出以满足智能光伏电站发展为导向,发展智能逆变器、控制器、汇流箱、储能系统、跟踪系统,加快突破智能电站所需的高效电力电子器件等关键部件,提升有关电力变换、远程控制、数据采集、在线分析、环境自适应等性能。提出到2025年,光伏行业智能化水平显著提升,产业技术创新取得突破。
2023年1月,工业和信息化部、科学技术部、国家能源局等多个部门联合下发《关于推动能源电子产业发展的指导意见》,鼓励开发先进适用的智能光伏组件,发展智能逆变器、控制器、汇流箱、跟踪系统等关键部件。加大对关键技术装备、原辅料研发应用的支持力度。
工业和信息化部、住房和城乡建设部、交通运输部、农业农村部、国家能源局等五部门联合印发《智能光伏产业创新发展行动计划(2021-2025年)》,旨在“十四五”期间有效引导行业智能升级,促进光伏产业健康发展,从而推动光伏发电的大规模应用,使我国保持全球光伏制造第一大国和装机应用第一大国地位。
主要法律法规和政策

资料来源:普华有策
《2025-2031年并网箱行业市场调研及发展趋势预测报告》涵盖行业全球及中国发展概况、供需数据、市场规模,产业政策/规划、相关技术/专利、竞争格局、上游原料情况、下游主要应用市场需求规模及前景、区域结构、市场集中度、重点企业/玩家,企业占有率、行业特征、驱动因素、市场前景预测,投资策略、主要壁垒构成、相关风险等内容。同时北京普华有策信息咨询有限公司还提供市场专项调研项目、产业研究报告、产业链咨询、项目可行性研究报告、专精特新小巨人认证、市场占有率报告、十五五规划、项目后评价报告、BP商业计划书、产业图谱、产业规划、蓝白皮书、国家级制造业单项冠军企业认证、IPO募投可研、IPO工作底稿咨询等服务。(PHPOLICY:GYF)