新兴领域发展为石榴石砂行业头部企业带来机遇并提出新要求
1、石榴石砂定义
石榴石砂是由石榴子石原矿加工而成的产品,俗称“天然金刚砂”,晶体与石榴籽形状、颜色十分相似,其分子式为A3B2(SiO4)3,外观为结晶颗粒,受化学成分影响颜色呈现多种多样,以其化学成分不同可分为两个系列、六个主要品种,具体如下表:
石榴石砂的分类

资料来源:普华有策
石榴子石的主要特性是无毒、惰性、角砾性和硬度适中。石榴子石的无毒性表现在应用过程中,不会产生游离的二氧化硅,因而对人体无害;惰性是指石榴子石一般不与其它物质发生化学反应,性质稳定;角砾性表现在石榴子石颗粒带有明显的棱角和棱边,具有很强的切割和磨削能力;石榴子石莫氏硬度一般为7.0-8.0,其中铁铝石榴子石硬度最大。
2、石榴石砂行业整体发展情况
石榴石砂是由石榴子石原矿加工成的天然磨料。早期石榴子石用于生产半珍贵宝石,规模和产量有限、发展慢。十八世纪中叶到十九世纪中叶,产业革命使人们利用其硬度制作磨料,生产进入新阶段,工业价值渐显。
20世纪90年代,超高压水射流切割系统商业化,石榴子石作为优质水刀砂市场增速约20%。21世纪,全球经济发展,基础设施和高端制造业发展,石榴石行业快速发展,下游应用领域如运输机械、军工、尖端工业等高速发展,其在航天器、飞机制造、舰船、油气服务等切割、抛光、喷砂除锈作业价值获广泛认可。
此外,环保压力和经济发展模式转变下,石榴石砂兼具节能环保和成本经济优势,在替代人造磨料方面潜力大。我国磨具磨料市场规模大且以人造磨料为主,近年人造磨料受原材料价格、电费、国家政策影响,落后产能淘汰,石榴石砂等天然磨料市场份额将持续提升。
3、下游领域应用情况
石榴石砂作为天然磨料,兼具环保属性和良好的使用性能。相比石英砂等传统磨料,石榴石砂不含游离硅或放射性元素,使用后无需二次处理;同时,石榴石砂可部分替代棕刚玉等高耗能人造磨料,属于硬度较高的天然磨料。基于上述优势,石榴石砂成为水射流切割领域的主流磨料选择,并在表面处理领域占据重要地位。未来,石榴石砂在替代传统磨料进行磨具生产、环保水处理等应用领域仍有较大的开拓空间。
(1)水射流切割行业
水射流切割(水刀切割)兴起于20世纪90年代,是新型切割技术,具有冷态切割、材料无选择性、无热应区、无火花粉尘等特点,应用从普通石材切割扩展到多种特种材料切割;其市场主要工具是水刀切割机,磨料是主要耗材,石榴石砂是重要磨料,因汽车等行业精切割公差要求增加,预计2030年底水刀切割机市场达26亿美元,2020-2030年复合年增长率7.80%;微水刀切割技术是发展趋势,随着切割精密度提升,在高端制造、运输机械、军工和尖端工业领域前景广阔,水刀切割机和高品质水刀砂磨料市场将向好。
(2)表面处理行业
表面处理是去除物体表面污垢恢复原况的过程,分为物理和化学清洗,物理清洗靠喷气机等高压设备,因高效、节水等优势逐渐取代人工和化学清洗。喷砂表面处理是物理清洗重要分支,以压缩空气为动力用喷磨材料高速喷射工件,可改善工件机械性能、提高抗疲劳性和附着力、延长涂膜耐久性并利于涂料流平和装饰。传统喷砂用铜矿砂等干喷砂含游离硅污染大易致工人尘肺,石榴石砂是高效经济环保型材料,不含游离硅且符合标准,在政策引导和环保意识提高背景下,石榴石砂替代传统磨料成趋势。
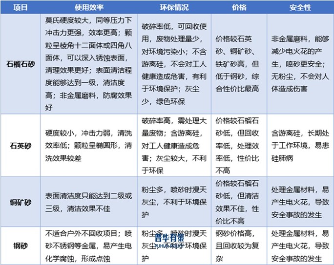
石榴石砂是一种新型环保的表面处理喷磨材料,与其他传统磨料相比,具有高效、环保、安全等优点,具体对比情况如下:
石榴石砂与其他传统磨料对比

资料来源:普华有策
石英砂含游离硅、粉尘大易致矽肺病,铜矿砂、钢砂等金属磨料易产生电化学腐蚀和电火花、安全性低,已在国外逐步退出喷磨材料市场。石榴石砂是天然非金属矿产,硬度适中、韧性高、自锐性好、砂耗低且可回收利用,化学成分稳定、无游离硅、耐磨耐酸碱,是喷砂除锈和研磨抛光的理想材料,有广阔市场空间。我国工业清洗行业近年态势良好,2023年规模突破千亿元,随着中国制造产业升级和本土企业在中高端制造业的突破,中国工业清洗市场还会有跨越式发展。
(3)磨具生产行业
石榴石砂是天然磨料和磨具生产原料,磨具由结合剂粘接磨粒而成,用于磨削、研磨、抛光。在建筑和制造业发展推动下,全球磨具市场增长较快,国际上分为固结磨具、涂附磨具和其他磨具。固结磨具是传统磨具,如砂轮等,2020年占总市场规模43%。涂附磨具用粘结剂将磨料粘在可挠性材料上制成,如砂带等,在工业发达国家其产值占比约40%且增速较大。随着全球和中国经济科技发展,工业制造产值增加带动高档精密涂附磨具需求快速增长,我国涂附磨具以出口为主,2023年出口金额6.53亿美元、出口量14.28万吨。本土企业需提高产品磨削性能、附加值和研发高端产品促进行业发展。
(4)环保水处理市场
石榴石砂在水过滤领域的应用自20世纪80年代兴起,也是目前石榴子石在非磨料领域中应用最大的一项。石榴石滤料具有熔点高、比重大、耐酸、耐磨、强度高、化学性能稳定等特点,可用作化工、石油、制药等领域水处理过滤介质,用作过滤的石榴子石粒级一般在0.25-5.0mm范围内。
(5)油气压裂支撑剂市场
油气压裂支撑剂产品广泛使用于石油天然气开采作业中,是使地层深处岩石裂隙保持裂开状态以保证石油开采顺利进行的支撑物。支撑剂是油气井初期投资成本的重要部分,用来提高油气层的渗透能力,增加油气产量,且决定着油气井的经济寿命。石榴石砂具有硬度高、耐腐蚀性强、成本经济的优势,在海外市场已作为油气开采用压裂支撑剂进行应用。随着油气井深度逐年增加,在欧洲和亚洲其他地区,尤其是俄罗斯、中东等能源丰富的国家仍存在巨大的消费缺口。
4、石榴石砂行业发展态势
(1)推广下游市场认知度和切入海外高端市场份额将成为驱动行业变革的核心因素
石榴石砂相比石英砂、棕刚玉和金属磨料等传统磨料,在环保、增效、消除危害、降成本方面有替代优势,可用于材料切割、表面处理等多个领域。但国内石榴石行业小加工厂多,经营不规范、工艺落后,劣质产品多,导致下游客户对石榴石砂认识和接受不足,其在喷砂除锈、磨料磨具等下游行业普及率低,需加大在下游应用领域推广力度,让潜在客户认识其优越性,以实现大规模行业应用。在海外中高端细分市场,客户对产品纯度、粒度级配要求高,多从少数国际知名企业选供应商,国内企业拓展海外市场会面临国际知名厂商竞争威胁,国内头部企业在满足国内需求同时正开拓海外市场,凭高性价比向发达国家中高端市场渗透。
(2)稳定的原矿供应和保持工艺技术优势有助于提高行业利润水平
石榴子石加工行业有规模经济效应,原矿成本在石榴石砂产品成本中占比较大,稳定的原矿供应是企业保持高毛利率的重要支撑。我国石榴子石资源优质且丰富,随着矿业权管理规范度提高,有自有矿山和稳定供应渠道的企业有资源整合与成本优势。
石榴子石加工是技术密集型行业。它常与其他矿物共伴生,传统选矿工艺难以保证回收率和质量,工业生产多采用组合或联合工艺流程分离矿物,专业性和技术性高。并且在原矿开采规模一定时,生产技术越先进,选矿回收率越高,对成品品位和粒度控制越精准。头部企业可凭工艺技术优势保障产品质量与供给稳定,提升附加值,带动行业利润提升和产业链价值发现。
(3)行业集中度将逐步提升,对头部企业提出更高要求
目前,我国石榴石砂等天然磨料行业集中度不高,以中小企业居多,尚未出现垄断型企业,但在行业发展过程中,以江苏金红新材料股份有限公司为代表的规模型企业诞生。相对而言,行业多数中小企业的技术水平和自主创新能力尚且不足,主要生产、销售门槛较低的中低品质产品,较难实现矿产资源的综合开发利用。
未来,随着电子信息、新能源汽车、航空航天等新兴领域不断成长,高性能、高质量石榴石砂的应用场景将继续拓展深化,具有较强研发、生产及配套服务能力的头部企业将获得广阔的发展空间,行业集中度将加速提升,并将对加工制造企业的研发创新能力、规模生产能力、品质控制能力提出更高的要求。
5、进入本行业的主要壁垒
(1)工艺技术壁垒
本行业工艺技术壁垒主要体现在三方面:一是石榴子石和金红石是不可再生资源,提高矿石利用率是核心竞争力,掌握核心配矿、选矿技术可在相同原矿投入下提升产品品质和产量,企业还需有经验和创新能力,利用低品位矿等提升资源综合利用效率;二是产品品质一致性和稳定性对提高客户粘性重要,普通石榴石砂用于水刀砂有堵砂、杂质多等问题,会增加设备成本、使切割面粗糙有斑点需二次处理,公司生产的石榴石砂则棱角适度、纯度高、颗粒均匀、杂质少,不易堵砂、切割面光滑、无斑点、效率高且成本低;三是产品下游应用广,生产企业要依市场更新和扩展产品品类,需团队和技术积累来调整产品结构和拓展品类。
(2)安全环保壁垒
2021年6月修订的《中华人民共和国安全生产法》明确安全生产工作以人民为中心,将责任落实到企业单位及负责人。同时,随着经济增长模式转变和可持续发展战略实施,国家环保政策完善、污染治理标准提高,将生态环境建设提升为国家战略,各级政府对非金属矿物开采和加工的安全生产、环境影响等要求趋严。安全环保政策趋紧使无牌无证经营主体被关停清理,安全生产、环境保护、资源综合利用等方面的经验技术成为新企业进入的壁垒。
(3)资金壁垒
非金属矿物制品业有规模经济特征、属资金密集型行业。领先企业需配置先进设备组成高效选矿产线提升效率、建设品控流程和购置质检设备保质量,要大规模研发投入改进设备和工艺、调整质量指标满足客户需求,自有矿山投产前资源勘查等环节和矿物精加工前期都需大量资金,且外购原矿多预付款,对企业资金和现金流管理能力要求高,是行业进入主要壁垒之一。
(4)规模壁垒
石榴石加工行业规模化壁垒明显,受两方面因素影响:一是原矿供应,原矿是非金属矿物制品加工行业业务起点,石榴子石原矿的数量和质量影响后续生产,规模大的企业可通过买矿权或大量采购锁定优质原矿资源,保障原材料价格、质量和交期;二是成本优势,规模化企业能专业化、标准化生产,产品质量更稳、效率更高,还能调整设备工艺组合和产品结构满足市场需求,维持高产能摊薄固定成本。总之,原材料稳定获取和成本控制等规模化因素对小规模和新进入企业形成壁垒。
6、行业竞争格局
国际市场上,北美和欧洲已经形成较为成熟的石榴石砂市场,市场参与者既有GMA、V.V.M等拥有自有矿山,集采矿、选矿于一体的大型生产型企业,也有巴顿等专注于石榴石砂销售的专业化企业。这些企业在行业内耕耘时间长,由于生产和营销成本较高,加工难度相对较大,性能相对优越,故产品售价和毛利率相对较高,且掌握国际标准的话语权,通过全球化生产和销售在各个国家和地区参与市场竞争,主导着高端市场。
我国石榴石砂行业起步较早,20世纪80年代,四川乐山、河北邢台、陕西山阳、江苏东海等地即有小型采掘和加工企业从事石榴子石磨料生产,但长期以来,行业内企业主要为小作坊式生产,产品较为低端。随着环保趋严,小型石榴子石采选厂被陆续关停。目前,国内石榴石砂行业主要以民营企业为主,且多为贸易商,可规模化、持续性生产的大型企业较少。
《2024-2030年石榴石砂行业细分市场分析及投资前景预测报告》涵盖行业全球及中国发展概况、供需数据、市场规模,产业政策/规划、相关技术、竞争格局、上游原料情况、下游主要应用市场需求规模及前景、区域结构、市场集中度、重点企业/玩家,企业占有率、行业特征、驱动因素、市场前景预测,投资策略、主要壁垒构成、相关风险等内容。同时北京普华有策信息咨询有限公司还提供市场专项调研项目、产业研究报告、产业链咨询、项目可行性研究报告、专精特新小巨人认证、市场占有率报告、十五五规划、项目后评价报告、BP商业计划书、产业图谱、产业规划、蓝白皮书、国家级制造业单项冠军企业认证、IPO募投可研、IPO工作底稿咨询等服务。(PHPOLICY:GYF)