固态电池被普遍认为是未来锂离子电池技术的重要发展方向
1、锂离子电池产品分类
锂离子电池可分为液态电池和固态电池,其中固态电池进一步分为半固态电池和全固态电池。全固态电池是固态电池的最终形态,具有完全的固态电解质,而半固态电池则含少量电解液。液态电池是目前主流电池,技术成熟且成本较低。固态电池相比液态电池,使用固态电解质,具有更高的能量密度和安全性,成为未来发展的关键方向。固态电解质在电池中传输锂离子,替代了液态电池中的电解液和隔膜。
2、固态电池的优势分析
固态电池根据电解质类型分为聚合物电解质、氧化物电解质和硫化物电解质三种技术路线。
每种电解质各有优缺点
资料来源:普华有策
固态电池相比液态电池具有更高的安全性和能量密度。它能承受更高温度、倍率,避免液态电池自燃、短路等风险。固态电池还能够使用金属锂负极,提高能量密度,最高手段可达到500Wh/kg。未来,固态电池有望在新能源汽车、航空、无人机等领域得到广泛应用,解决电动化应用的能量密度和安全性问题。
液态电池与固态电池特性及四大主材对比

资料来源:普华有策
虽然固态电池在能量密度、安全性、寿命、体积等方面具有显著优势,但固态电池界面为固-固接触,离子电导率较低、界面稳定性较差,制约了其商业化进程。此外,目前固态电池的上游材料供应链、匹配新工艺的设备等尚不成熟,产业化成本较高。而半固态电池因保留少量电解液,可缓解离子电导率问题;同时其使用固化工艺将电解液转化为聚合物固态电解质,叠加氧化物固态电解质涂覆正极、负极和隔膜,提升了电池的安全性和能量密度,同时兼顾液态电池的工艺设备,达到更易量产、较低成本的效果。
3、全固态电池作为行业上公认的下一代电池升级技术
在国家政策的扶持下,我国锂电池产业发展达到了 3.5 万亿的市场规模,动力电池装机量排世界第一。全固态电池作为行业上公认的下一代电池升级技术,其主要核心在于解决当前市面上液态电池频繁发生起火、爆炸等安全事故。目前公布的具备量产能力的“固态电池”均属于“半固态”电池,仍然含有 5%—10%电解液含量,在安全性上远远达不到国家要求的应用检测标准。目前高能时代已具备硫化物电解质批量制备、全固态电芯量产成熟工艺等多项产业化能力。
4、预计全固态电池有望于 2027 年实现量产
在全球范围内,全固态电池目前主要处于研发和试制阶段,产业化的实现取决于电池技术和工艺的突破。各国对于固态电池的技术路线选择存在差异:日本企业主攻硫化物电解质,固态电池技术和专利方面处于领先地位;韩国企业选择氧化物电解质和硫化物电解质并行路线,并叠加动力电池巨头联合推进;欧美各企业路线各异,头部车企与初创固态电池企业强强联合;中国企业侧重氧化物技术路线,半固态电池量产在即。
数据显示,截至 2023 年底,中国(半)固态电池产能规划累计超过 298GWh,落地产能接近 15GWh。
2023年,半固态电池出货量为2GWh,主要应用于军工、数码和储能领域,少量车型已实现装车验证。截止到2024年7月,中国固态电池新增产能超过142GWh。固态电池应用场景逐渐多元化,包括深海、高空和储能等。预计全固态电池将在2027年实现量产,并于2030年开始降本。全固态电池将首先应用于消费电子、航空航天和高端电动车市场,2030年动力电池中固态电池渗透率预计达到10%,消费电子领域则为20%。2030年全球固态电池出货量预计达到396GWh,其中全固态电池超过85GWh。
5、固态电池技术有望迎来产业化初期量变到质变的发展里程碑
随着固态电池技术车规级应用逐步落地以及主流车企技术研发布局的不断加码,固态电池技术有望迎来产业化初期量变到质变的发展里程碑,市场对于固态电池技术从 0 到 1 加速落地的预期持续走高,技术先发优势明显且应用端领先落地的企业有望获得估值上的提升,上游如高镍正极、硅基负极等细分电池材料领域的同步迭代升级亦有望催生新的机遇。
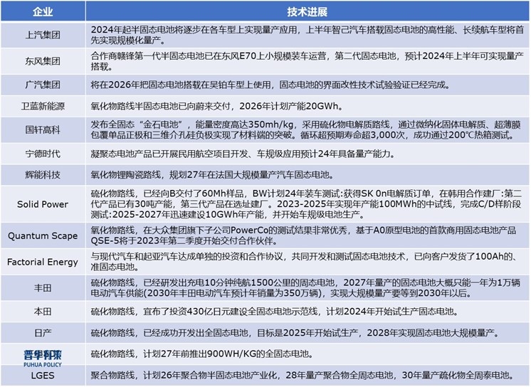
全球主要企业固态电池产品技术进展情况

资料来源:普华有策
《2025-2031年固态电池行业细分市场调研及投资可行性分析报告》涵盖行业全球及中国发展概况、供需数据、市场规模,产业政策/规划、相关技术、竞争格局、上游原料情况、下游主要应用市场需求规模及前景、区域结构、市场集中度、重点企业/玩家,企业占有率、行业特征、驱动因素、市场前景预测,投资策略、主要壁垒构成、相关风险等内容。同时北京普华有策信息咨询有限公司还提供市场专项调研项目、产业研究报告、产业链咨询、项目可行性研究报告、专精特新小巨人认证、市场占有率报告、十五五规划、项目后评价报告、BP商业计划书、产业图谱、产业规划、蓝白皮书、国家级制造业单项冠军企业认证、IPO募投可研、IPO工作底稿咨询等服务。(PHPOLICY:RSYW)