人形机器人行业产业链、技术驱动、政策及主要企业玩家
1、人形机器人行业概述
人形机器人,又称类人机器人、仿生人等,是指模仿具备人类外形特征和行为能力的机器人,其设计目的是在结构和功能上尽可能接近人类。基于通用型算法和生成式AI,具备人机交互、自主决策、语义理解等能力,并通过强大的感知计算与运动控制能力实现对环境的精准操控。
这些机器人通常具备大脑、小脑、妪干、灵巧手、双臂和双腿等关键部件,并配备了多种传感器和执行器,以实现感知、运动和与人类的交互。
人形机器人

资料来源:普华有策
《人形机器人分类分级应用指南》定义了人形机器人通用、结构、智能相关的术语名词,从结构外观、移动方式、智能模型等方面进行指导分类,按照具身智能、下肢运动、上肢作业、应用环境等作为分级要素,将人形机器人划分为L1-L4四个技术等级。
2、人形机器人行业产业链
人形机器人的核心部件包括伺服系统、传感器、减速器、控制器、关节模组、机器视觉系统、电池与电源管理系统、通信模块以及计算平台与操作系统等。这些部件共同支持着机器人的多自由度运动、精确感知、实时控制和高效能源管理。
下游主要应用领域包括医疗、物流、汽车工业、特种服务、智慧交通、包装、教育等。
3、技术成为驱动人形机器人产业发展的主要因素之一
近年来,人形机器人在技术方面取得了显著进展。特别是在大模型采用Transformer架构的应用下,通过预训练+微调的方式,大幅提升了机器人的环境感知、人机交互和上层规划能力。此外,机器视觉、深度学习、运动控制等技术的快速发展,为人形机器人提供了更为智能和自主的基础。
2024年以来,技术突破与市场需求推动了人形机器人产业的加速发展,产业链各环节协同进步,应用场景日益丰富,市场规模持续扩大。
4、全球各主要国家政策
从政策驱动看,“十四五”以来,全球各主要国家相继发布了对人形机器人行业发展的政策/计划,以促使行业的发展。但,整体而言,扔人缺乏较为集中且明确的持续政策措施。
全球:
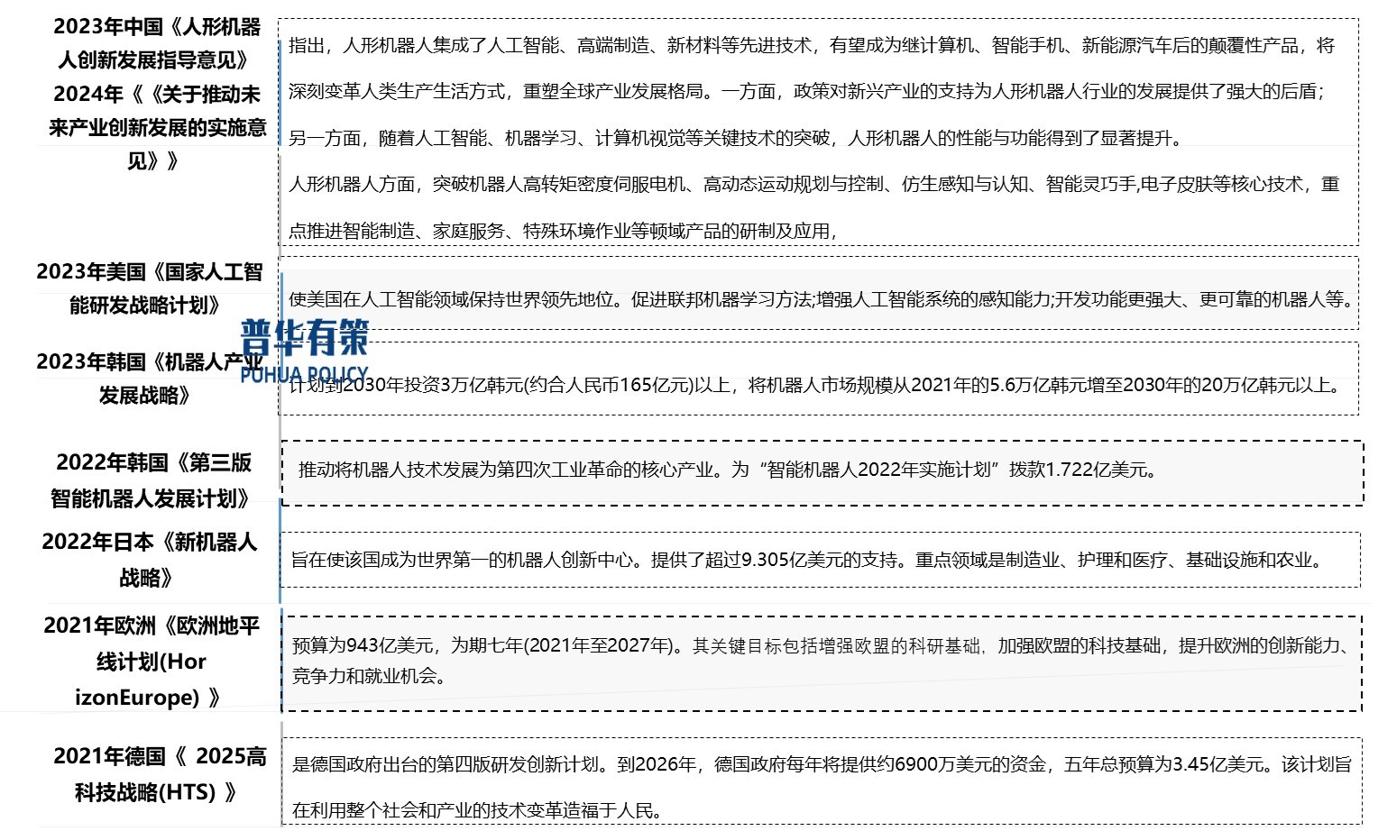
“十四五”以来全球各主要国家人形机器人政策

资料来源:普华有策
目前人形机器人新品频发,未来随着技术进步、产品创新、成本控制、产业链完善以及政策支持等多方面因素共同推动,人形机器人行业发展进程将不断加速,商业模式亦将逐步落地。
其他:
2023.5《深圳市加快推动人工智能高质量发展高水平应用行动方案(2023-2024年)》。
2023.6《上海市推动制造业高质量发展三年行动计划(2023-2025 年)》,《北京市机器人产业创新发展行动方案(2023-2025年)》。
202.8杭州市余杭区政府与浙江大学签约共建人形机器人产业创新中心。
2024.6月,设立首个跨省级创新中心平台——华为(西南)数字机器人创新中心。
2024.10《重庆“机器人+”应用行动计划(2024-2027 年)》。
2024.10《时代周刊》发表封面文章,汇集并筛选 200 项“2024年最佳发明”,其中人形机器人登上封面,被称为 2024 年最伟大发明之一。
5、人形机器人行业相关企业玩家
(1)人形机器人行业相关企业玩家
优必选、特斯拉、达闼科技、小米、小鹏、宇树科技、波士顿华为、1X Technologies AS(简称1X)、Agility Robotics、OpenAI、谷歌、傅利叶、腾讯等。
(2)人形机器人行业核心零部件企业玩家
五洲新春、恒立液压、贝斯特、北特科技、浙海德受、日发精机、绿的谐波、中大力德、江苏雷利、鸣志电器、禾川科技、伟创电气、步科股份、东华测试、柯力传感、汉威科技、亿嘉和、博实股份、雷赛智能等。
《2025-2031年人形机器人行业全景调研及发展前景趋势预测报告》涵盖行业全球及中国发展概况、供需数据、市场规模,产业政策/规划、相关技术/专利,竞争格局、上游原材料情况、下游主要应用市场需求规模及前景、区域结构、市场集中度、重点企业/玩家,企业占有率、行业特征、驱动因素、市场前景预测、进出口数量/金额/地区/国家、投资策略、主要壁垒构成、相关风险等内容。同时北京普华有策信息咨询有限公司还提供市场专项调研项目、产业研究报告、产业链咨询、项目可行性研究报告、专精特新小巨人认证、市场占有率报告、十五五规划、项目后评价报告、BP商业计划书、产业图谱、产业规划、蓝白皮书、国家级制造业单项冠军企业认证、IPO募投可研、IPO工作底稿咨询等服务。