消费升级及政策推动下特种纸市场需求将持续增长
1、特种纸行业情况
一般认为最早的特种纸起源于1945年美国国立现金出纳机公司(NationalCashRegisterCo.)成功研制的无碳复写纸。1969年美国把那些具有特殊性质、适合于特别部门应用的纸种,归纳为一大类,称为特种纸。
特种纸是具有特殊功能、满足某种特殊用途而制造的纸,是造纸行业除生活用纸以外的又一重要纸种。特种纸一般是经过特殊的抄造工艺、或添加特殊的原料、或经过特殊的生产工序生产而来。特种纸以其良好的功能性特点而广泛应用于包括食品、医疗、烟草、印刷、商业、建材家居、电气、农业等在内的国民经济生活的众多领域。特种纸细分品类较多,单一纸种用途明确,特种纸根据其应用领域分类与典型纸种如下:
特种纸根据其应用领域分类与典型纸种

资料来源:普华有策
(1)我国特种纸行业规模快速增长,特种纸产量占纸及纸板总产量比例明显提升
随着我国国民经济增长、人均可支配收入的提高和消费升级,我国特种纸市场得到迅速发展。根据中国造纸协会数据显示,我国特种纸产量由2010年的180万吨增长至2023年的445万吨,年均复合增长率达7.21%,远高于我国纸及纸板产量的同期年均复合增长率2.61%;特种纸消费量由2010年的164万吨增长至2023年的280万吨,年均复合增长率达4.20%,明显高于我国纸及纸板消费量的同期年均复合增长率2.82%。2010年-2023年,我国特种纸产量和消费量变动趋势如下:
我国特种纸产量和消费量

资料来源:普华有策
我国特种纸产量占我国纸及纸板产量的比例逐年增长,从2010年的1.94%提升至2023年的3.43%,是我国造纸行业规模增长的主要增长点。
(2)特种纸市场和产能逐渐由发达经济体向新兴经济体转移,我国特种纸出口规模持续增长
特种纸起源于美国,并陆续在较为发达的美国、西欧和日本等地得到推广应用,并逐渐在全球范围扩张,其产业规模不断壮大。从全球产业转移趋势来看,特种纸的市场和产能正逐渐由成熟的北美、西欧等发达经济体向亚太、东欧和南美等新兴经济体转移。特别地,随着我国特种纸产业不断崛起,一批优质企业的特种纸生产工艺水平逐渐达到国际先进标准,凭借着价格优势和政策优势,我国特种纸及纸板在国际市场上蓬勃发展,中国目前已经成为全球特种纸产业发展最快的主要经济体之一。
从我国特种纸进、出口数量变化趋势来看,2010年-2023年,我国特种纸进口数量由31万吨下降至14万吨,而特种纸出口数量由47万吨持续增长至179万吨,净出口数量由2010年的16万吨大幅增长至2023年的165万吨,净出口数量年均复合增长率高达19.66%。我国特种纸净出口规模持续快速增长,将持续刺激和拉动我国特种纸行业规模的增长,有利于我国特种纸行业的长期可持续发展。
(3)餐饮行业的消费变革带动食品包装特种纸需求的增长
近年来,连锁快餐、外卖消费以及新式茶饮的蓬勃发展给餐饮行业带来了影响深远的消费变革,同时也为纸质食品包装特种纸带来结构性增长空间。
食品包装特种纸具有防油、防水、耐高温、环保等特性,同时其储存方便,具有卫生性、安全性以及便利性等特点,可以满足连锁快餐快速、方便、标准化以及环保的要求,因此被广泛应用于方便食品、休闲食品、外卖食品、新式茶饮等餐饮领域。目前市面常见的食品包装特种纸制品包括餐盒纸、面碗纸、纸杯纸、纸桶纸、吸管纸、防油纸、纸袋等。因此,连锁快餐、外卖消费以及新式茶饮的迅速发展是促进食品包装特种纸需求增长的一个重要因素。
(4)全球主要经济体积极推行“禁塑令”,政策将持续推动食品包装特种纸市场蓬勃发展
2018年度以来,全球部分主要经济体陆续发布了“禁塑令”相关政策,基于环境保护的目标开始严格限制塑料制品的使用。这将给纸质材料带来大量的替代需求。全球部分主要经济体和国际组织有关“禁塑令”政策如下:
全球主要“禁塑令”相关政策

资料来源:普华有策
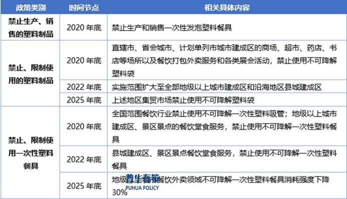
2020年1月,国家发改委、生态环境部也发布了《关于进一步加强塑料污染治理的意见》,要求到2020年底,我国将率先在部分地区、部分领域禁止、限制部分塑料制品的生产、销售和使用,具体政策目标是到2022年底,一次性塑料制品的消费量明显减少,替代产品得到推广,2025年底,地级以上城市外卖餐饮领域不可降解塑料餐具消耗减少30%。我国“禁塑令”相关内容如下:
我国“禁塑令”相关内容

资料来源:普华有策
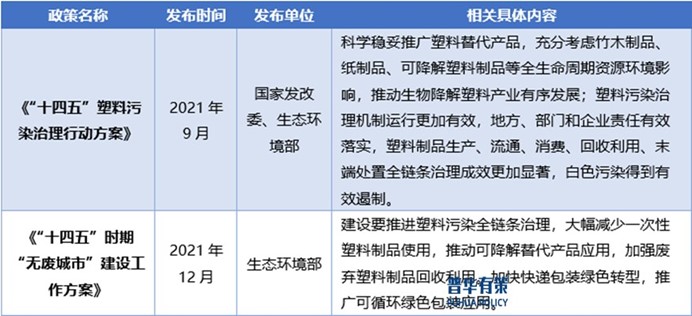
在全球限塑、禁塑及“双碳”的背景下,我国有关部门还相继发布了其他“禁塑令”相关政策,具体情况如下:
我国“禁塑令”相关政策

资料来源:普华有策
综上,在全球越来越多国家或地区发布愈发严厉的减少塑料制品使用的大背景下,纸基材料替代塑料制品的巨大市场需求将由此催生。尤其在食品饮料行业,此前大量的塑料包装将被食品包装特种纸进行替代,进而刺激食品包装特种纸市场的蓬勃发展。
2、特种纸行业发展趋势
(1)特种纸市场需求仍将持续增长
未来随着持续消费升级和我国城镇化率的不断提高,特种纸的潜在需求将逐渐被发掘。同时,在限制塑料使用、治理塑料污染已成为全球性共识的情况下,特种纸作为塑料的良好替代品,特种纸市场需求将持续增长。
(2)我国特种纸产业主要聚集于东部沿海地区,西部地区也将陆续开始布局
我国特种纸产业主要聚集于浙江、山东、广东等东部沿海地区,尤其是浙江省最为集中,汇聚了五洲特纸、仙鹤股份、民丰特纸、凯恩股份等多个特种纸上市公司。西部地区如四川、重庆、云南、广西、贵州等省份目前特种纸产业布局较少。未来,随着西部地区特种纸需求的增长,同时西部地区拥有较为丰富的竹林资源,西部地区也将逐渐开始布局特种纸产业,以满足西部地区发展过程中的特种纸需求。
《2024-2030年特种纸行业市场调查研究及发展前景预测报告》涵盖行业全球及中国发展概况、供需数据、市场规模,产业政策/规划、相关技术、竞争格局、上游原料情况、下游主要应用市场需求规模及前景、区域结构、市场集中度、重点企业/玩家,企业占有率、行业特征、驱动因素、市场前景预测,投资策略、主要壁垒构成、相关风险等内容。同时北京普华有策信息咨询有限公司还提供市场专项调研项目、产业研究报告、产业链咨询、项目可行性研究报告、专精特新小巨人认证、市场占有率报告、十五五规划、项目后评价报告、BP商业计划书、产业图谱、产业规划、蓝白皮书、国家级制造业单项冠军企业认证、IPO募投可研、IPO工作底稿咨询等服务。(PHPOLICY:GYF)