在线英语培训行业主要分类、发展历程、主要玩家
1、在线英语培训行业主要分类
在线英语培训行业主要分类

资料来源:普华有策
2、在线英语培训行业主要发展历程
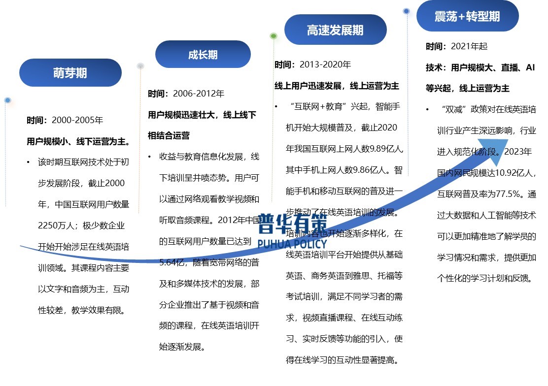
在线英语培训行业主要发展历程

资料来源:普华有策
3、在线英语培训行业产业链情况
在线英语培训行业上游主要为内容及技术设备环节,主要为在线教育培训机构提供教材以及平台技术、教学设备是在线英语培训行业最基础的环节,直接影响在线英语教育的发展水平与方向;产业链中游为在线英语培训机构或平台,主要为用户深度交流,提供在线英语培训服务,是在线英语培训的核心环节;产业链下游为在线英语学习用户,主要包括、学生、企业等,是在线英语培训服务的核心受众,通过支付费用来获取所需的英语教育培训服务,其需求推动着整个在线英语培训行业产业链的不断发展。
4、行业规模影响主要因素
(1)出国留学人数逐步恢复
根据教育部统计数据,我国出国留学人数从2020年的45.09万人回升到2022年的66.12万人。因公共卫生事件等因素,留学机构所提供的在线英语培训得到了进一步完善。
(2)大学生考研数量大幅增长
大学生考研人数由2018年的为238万人,增长至2023年的474万人,增长率为99.16%;成为在线英语培训行业的主要推动因素之一。
(3)技术赋能在线英语培训、驱动性显著
在线英语培训使学生不受时空的限制,以更高效、更低成本的方式享受到更优质的教学资源。随着人工智能赋能在线英语培训领域,平台以大数据和人工智能为基础,将专业师资力量、多元教材体系等与AI数据分析有效结合,打造更加优质化的产品和服务体验,根据学生个人特点提供个性化、差异化教学方案,助力中国在线英语培训的高质量发展。
在线英语培训行业的发展依托于互联网技术的应用与普及。根据中国互联网络信息中心(CNNIC)发布第五十四次《中国互联网络发展状况统计报告》显示,截至2024年6月,我国网民规模近11亿人(10.9967亿人),较2023年12月增长742万人,互联网普及率达78.0%。为在线英语培训提供了广泛的用户基础。伴随着互联网及移动通讯技术的发展,在线英语培训的多媒体教学从技术上逐步实现,新东方、沪江网校等在线教育平台企业通过视频、互动练习、音频等多媒体手段,提升了学习体验。
4、在线英语培训行业主要玩家
(1)新东方
新东方从教育领域出发,经过31年创新发展,集团业务目前已涵盖教育服务、生活服务、文旅服务三大领域。
(2)中公教育
中公教育从公职考试延伸到多类职业教育、素质教育领域。
(3)51Talk
51Talk是中国在线英语教育行业知名品牌,旗下品牌51Talk无忧英语主要针对成人在线英语学习。
(4)粉笔教育
致力于通过技术提供高素质非学历职业教育培训。开发了高质量的直播或录播形式的在线培训课程,并辅以在线自学资料及工具,为谋求在公共职务和事业单位以及其他若干专业和行业发展的成人学员提供全套的招录和资格考试培训课程。
(5)昂立教育
昂立教育以教育培训为主营业务,涉及K12学科教育、K12素质教育、职业教育、国际与基础教育等业务领域。
(6)其他
《2024-2030年在线英语培训行业市场调研及发展趋势预测报告》涵盖行业全球及中国发展概况、供需数据、市场规模,产业政策/规划、相关技术/专利、竞争格局、上游原料情况、下游主要应用市场需求规模及前景、区域结构、市场集中度、重点企业/玩家,企业占有率、行业特征、驱动因素、市场前景预测,投资策略、主要壁垒构成、相关风险等内容。同时北京普华有策信息咨询有限公司还提供市场专项调研项目、产业研究报告、产业链咨询、项目可行性研究报告、专精特新小巨人认证、市场占有率报告、十五五规划、项目后评价报告、BP商业计划书、产业图谱、产业规划、蓝白皮书、国家级制造业单项冠军企业认证、IPO募投可研、IPO工作底稿咨询等服务。